应收账款保理业务是企业把由于赊销而形成的应收账款有条件地转让给保理商,以获得银行的流动资金支持,加快资金周转,由保理商为其提供融资、应收账款管理、信用风险担保等综合性服务,其实质在于债权转让与债权实现。
目前很多金融机构纷纷开展此项业务,但新准则没有明确应收账款保理业务的账务处理,如何进行应收账款保理业务账务处理十分重要,处理不当有可能形成重大的税务风险。
保理业务的分类
保理业务按照风险和责任的原则可以分为如下三类:
(1)按是否融资分为融资保理与非融资保理。
保理商提供预付款融资,则为融资保理,又称为折扣保理。因为企业将发票交给保理商时,只要是在信用销售额度内的已核准应收账款,保理商立即支付不超过发票金额80%的现款,余款待收妥后结清,如果保理商不提供预付账款融资,而是在赊销到期时才支付,则为非融资保理(到期保理),届时不管货款是否收到,保理商都必须支付货款。
(2)按债权转让是否通知欠款方分为公开型保理与隐蔽型保理。
公开型保理也叫明保理是指债权转让一经发生,企业须以书面形式将保理商的参与情况通知买方,并指示买方将货款直接给付保理商;隐蔽型保理也叫暗保理是指企业不将债权转让及保理商参与情况通知买方,买方仍将货款付给企业,企业收到货款后转付给保理商,即保理业务的操作过程只在企业与保理商之间私下进行。
(3)按是否带有追索权分为有追索权保理与无追索权保理。
有追索权保理是指保理商因债权转让向企业提供一定的资金后,在欠款方拒绝履行付款义务或者无力支付交易款项的情形下,保理商有权要求企业偿还资金。无追索权保理是指保理商因债权转让向企业提供一定的资金后,由保理商独立承担,欠款方拒绝履行付款义务或者无力支付交易款项的风险。
现我们就最常见的是否附有追索权这一类的保理业务,在债权转让及债权实现过程中会计处理及税务处理进行分析说明。
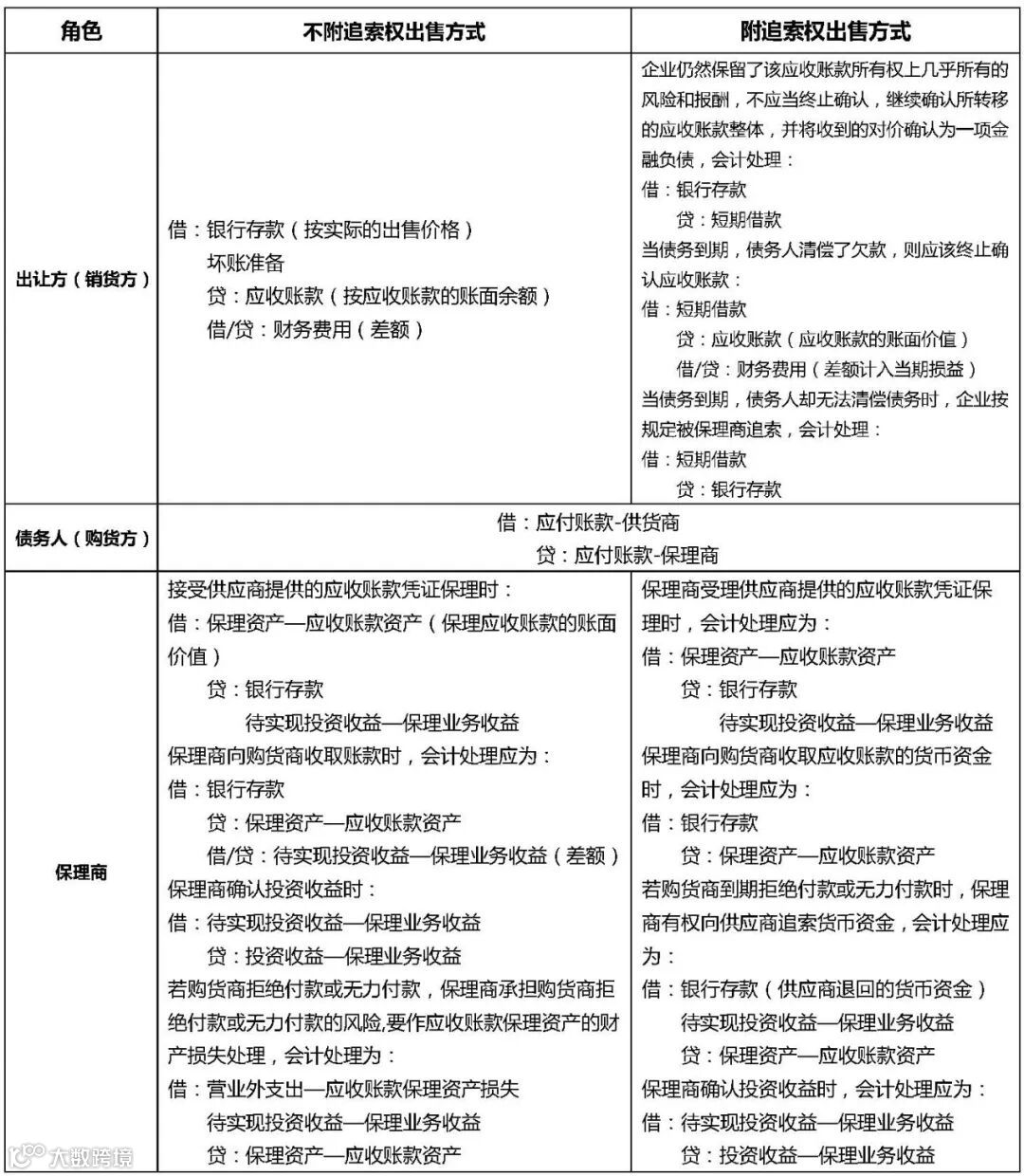
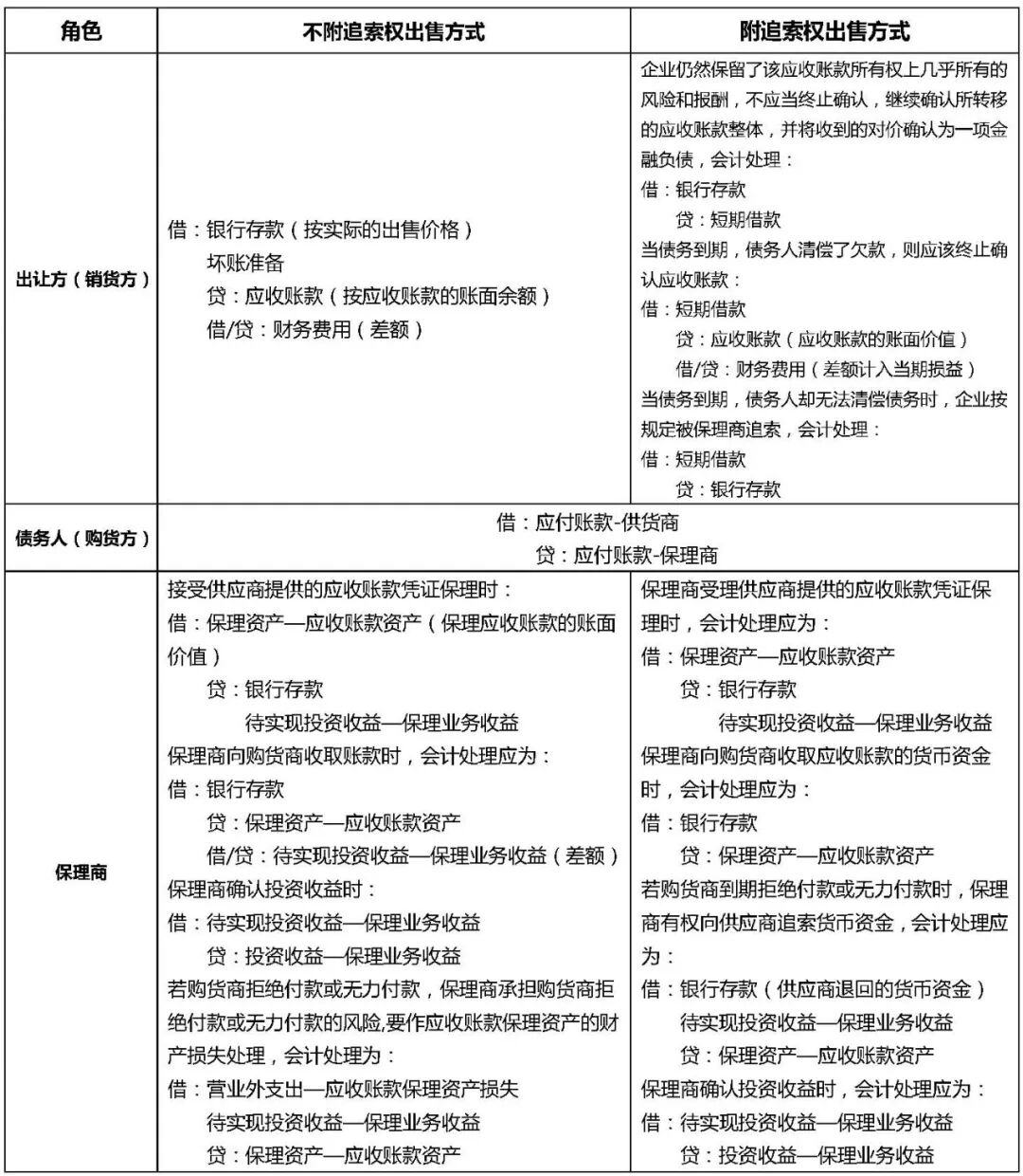
应收账款保理业务的会计处理
应收账款保理会计处理的关键是要按照实质重于形式原则,在会计处理时应当判断应收账款的转移是否符合终止确认条件,即判断应收账款所有权的风险和报酬是否已转移给了转入方。企业在会计处理时应当判断应收账款的转移是否符合终止确认条件。

应收账款保理业务的税务处理
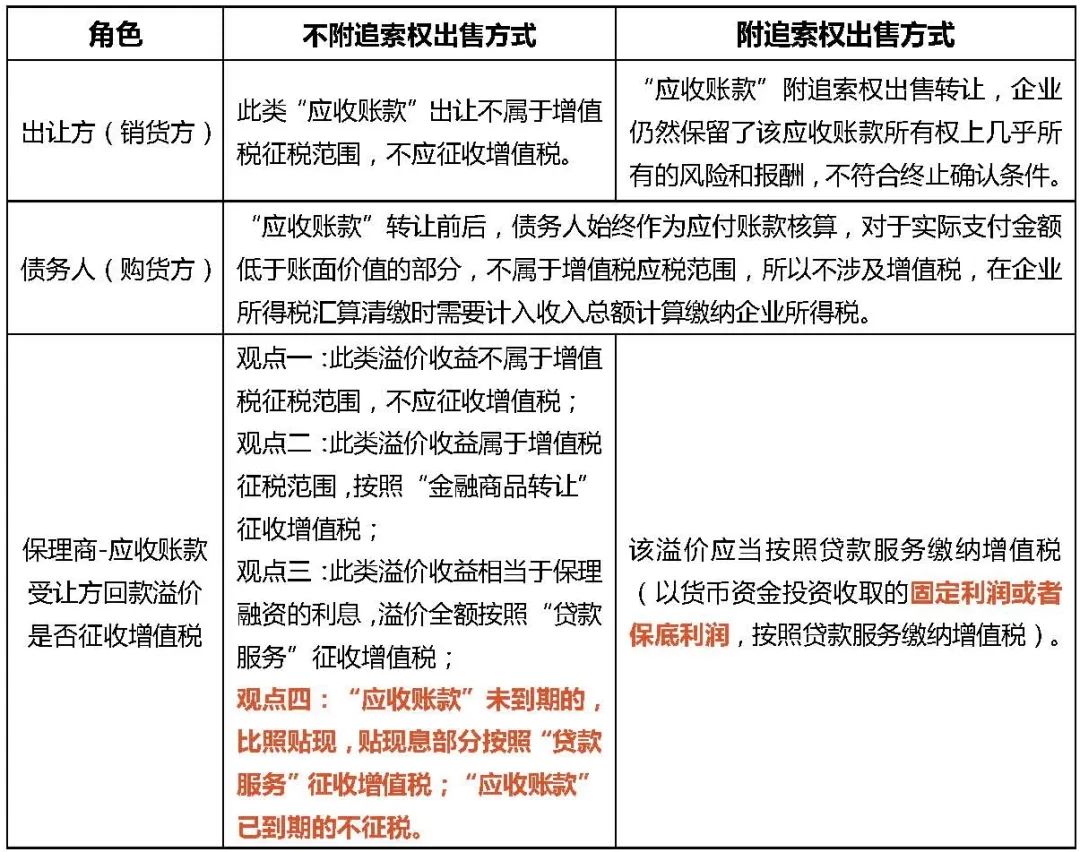
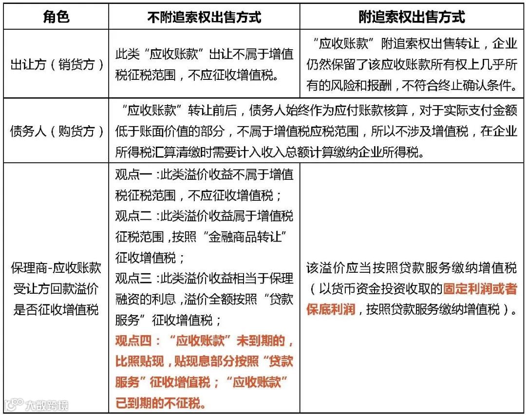
“应收账款保理”不附追索权出售转让,应收账款的转让方出售价格一般都低于应收账款的账面价值,受让方最终自己承担坏账风险,本金可能全部收回,也可能部分收回,甚至血本无归。
有追索权应收账款转让,无论最终受让方的溢价由转让方回购产生还是债务人对付了债务后取得,受让方的目的均是以货币资金投资收取的保底利润。目前实务中常见的处理方式如下:

应收账款保理出让方和债务人的处理无异议,主要有争议的地方为保理商“不附追索权出售方式”的处理方式,以下为我对不同观点的看法:
观点一:对于应收账款的产生,原始的债权债务关系是基于购销关系,全部的应收账款已在原始交易环节缴纳了增值税,根据实质重于形式,不应在没有继续发生应税交易的情况再次重复缴纳增值税,增值税体现在商品上(包括其他服务),债务人偿还的始终是基于购销债权形成的债务,因此保理商通过主张债权赚取的收益不属于提供增值税贷款服务取得的收益,此类溢价收益不属于增值税征税范围,不征收增值税也合理。
观点二:应收账款在会计上是金融资产,但在增值税上不是金融商品转让中的金融商品,按照现行增值税规定,金融商品转让是指转让外汇、有价证券、非货物期货和其他金融商品所有权的业务活动。
其他金融商品转让包括基金、信托、理财产品等各类资产管理产品和各种金融衍生品的转让。税法对金融商品转让列举的明显不含“应收账款转让”,再参照浙江省税务局答复,应收账款转让不属于“金融商品转让”的范围,所以应收账款受让方回款溢价按照“金融商品转让”征税显然不合理。
观点三:无追索权应收账款转让,应收账款转让方在向受让方融入资金时并未向其承诺到期本金可全部收回,受让方最终自己承担坏账风险,本金可能全部收回,也可能部分收回,甚至血本无归,与“贷款服务”中的“占用、拆借资金”的意义不同,确实不属于“贷款服务”的征税范围,所以个人觉得溢价收益按照“贷款服务”征收增值税是不合理的。
观点四:应收账款保理与“贷款服务”中的“占用、拆借资金”的意义不同,从本质上更贴近应收票据。票据贴现的标的是应收票据,应收票据和应收账款都属于债权,将应收账款和应收票据的转让等同起来更贴切。
在应收账款转让中,受让方受让应收账款后,还可能继续转让该应收账款,形成再保理,实际和贴现业务是类似的,更赞同比照贴现处理,“应收账款”未到期的,贴现息部分按照“贷款服务”征收增值税;“应收账款”已到期的不征税。
应收账款保理业务的列报
企业做了应收账款保理业务后,根据重要性原则,并结合《企业会计准则第37号――金融工具列报》,企业应在资产负债表的附注中披露应收账款有关信息。
(一)对满足金融资产转移准则规定的金融资产终止确认条件的披露
应收账款保理满足金融资产终止确认条件的,对于企业来说,该项保理业务相当于出售一项资产。所以,资产负债表中应收账款的账面余额减少,企业应该根据重要性的原则,按照管理要求,在附注中披露所转移应收账款的性质、原因、金额以及预计对财务报表的影响等内容。
(二)对不满足金融资产转移准则规定的金融资产终止确认条件的披露
应收账款保理不满足金融资产终止确认条件的,仍然在资产类的“应收账款”账户进行核算。在附注中,根据准则,对该项经济业务进行披露,包括:①所转移应收账款的性质;②企业仍保留的与所有权有关的风险和报酬的性质;③企业继续确认所转移应收账款整体的,应当披露所转移应收账款的账面价值和相关负债的账面价值;④企业继续涉入所转移应收账款的,应当披露所转移应收账款整体的账面价值、继续确认资产的账面价值以及相关负债的账面价值。

长期坚持提供干货不易,如文章引起大家共鸣、对大家有帮助,请大家点赞并转发,以支持我们提供更多干货,谢谢。
商务合作\内容撰写\软文推广:18501955840(备注合作事由或电联)
需求发布\业务对接\投融资需求:18600329996(电话联系)


