
说起VIE(variable interest entities,可变利益实体)的架构,最早要从2000年的新浪开始。由于国内法律法规的限制,新浪以VIE模式成功实现美国上市,VIE甚至还得名“新浪模式”。也正是从新浪开始,越来越多的公司采用VIE的方式赴海外上市,上市的目的地主要为香港和美国。

图1 小米VIE架构(资料来源:小米招股说明书)
从新浪到现在,VIE架构已经被中国企业用了整整18个年头。如果比作一个人,按照我国法律已经算是个“完全民事行为能力”的成年人了。然而,就是这个已经“成年”的架构方案依然像一个青春期的孩子一样,有叛逆和彷徨。
孩子的叛逆——控制
VIE架构的核心在于协议控制。VIE协议框架由多个协议组成,通常包括独家管理咨询或技术服务协议、股东表决权协议、股权质押协议、借款协议。在这几项协议中,都需要根据企业的各自情况进行安排,这需要被投资方当地(境内)法律和投资方当地(境外)两边的律师团队的认可。不过,就算已经出具了两边都认可的控制协议,依然会面临“叛逆”的风险。
以“支付宝违约事件”为例。2011年6月,阿里巴巴以VIE架构不符合央行发放第三方支付牌照政策为由,单方面终止了阿里巴巴旗下支付宝与境外控股公司之间的协议控制关系。
在三年后的2014年,阿里巴巴美国上市前夕,美中经济安全审查委员会(U.S.-China Economic and Security Review Commission)向美国国会提交报告称,如果美国投资人购买类似阿里巴巴集团一类中国公司的股票将面临“重大风险”,原因在于VIE是“复杂、高风险的法律安排组合”,这种结构将会导致美国投资人出现亏损。
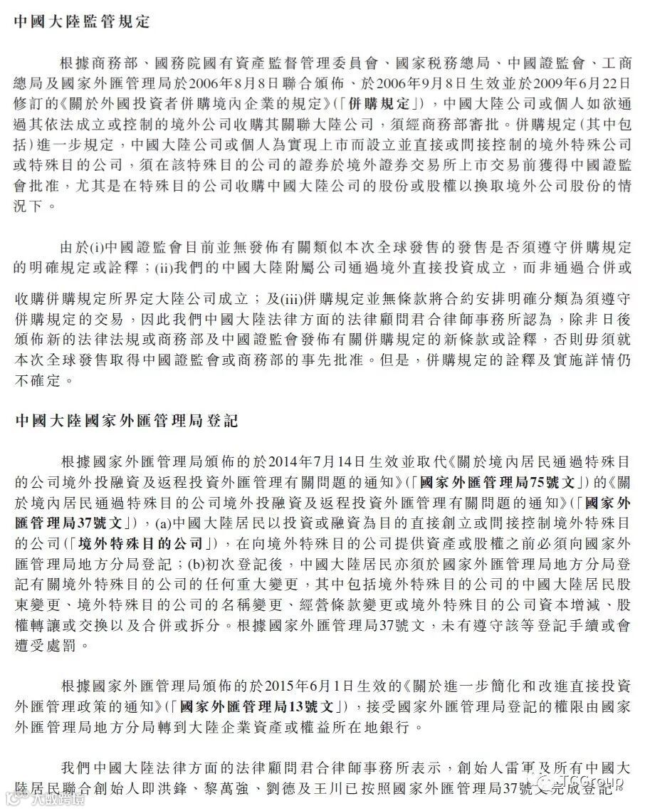
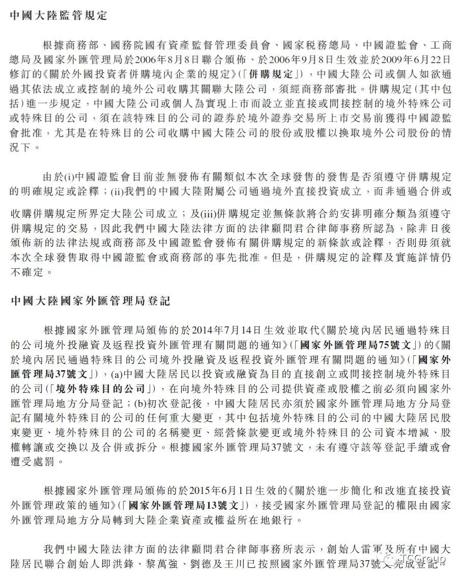
而在国内,国家这个“大家长”一直对VIE架构采取“默许”的态度,不过,这个默许也并没有说明同意。

图2 大陆监管规定(资料来源:小米招股说明书)
从以上文字中可以看到,除了关于外汇管理局出台的75号文和37号文,国内关于“海外并购规定的诠释和实施详情仍不确定”。
所以,虽然VIE架构有众多的协议支持,但由于VIE架构的合规性本身缺乏国内法律法规的有力支撑,导致其投资和被投资方(一般发生在被投资方)均有发生违约风险的可能性,并给大众投资人造成影响。
这就好比一个青春期的孩子,成长过程中没有太多的管束,虽然叔叔阿姨(境外投资人)给了许多支持,但是仍然缺少家长的教育。这样的孩子长大后,难免会带有强烈的叛逆,不仅让叔叔阿姨措手不及,孩子自己也会“受伤”。
孩子的彷徨——税
在VIE架构中普遍采取的架构为控制人持有BVI公司(英属维尔京公司),之后和投资方一起注册开曼公司,下一层设计香港公司,再下一层由香港公司投资境内成立WFOE(外商独资企业)。此外,还有不少VIE架构在上市主体和香港公司之间再架构一层BVI公司,这样做就可以规避下层业务公司剥离时香港的印花税。
除了印花税以外,VIE架构内部在业务流程上存在大量的内部交易,这也会导致利润的外流使得不符合我国税法的规定从而受到相应的处罚。
企业还会面临的一个问题在于企业境外上市主体的纳税主体身份判定的问题。国家税务总局于2009年4月出台了《关于境外注册中资控股企业依据实际管理机构标准认定为居民企业有关问题的通知(国税发〔2009〕82号)》对于居民企业的判定有了“大致”规定,提出了经营、人员、账务和财产四个方面的条件。不过,由于税法规定的不明确,实践中很难把握判定实际管理机构的四个核心要素的内涵。当然,如果依据82号文来主动判定境外上市主体为我国居民企业,这将产生一系列的连锁反应,目前看各个地方税局还未有这样的先例。但不可否认,这依然是一个“悬而未决”的问题。
另外,不少企业的实际控制人也通过顶层架构对其海外股份进行安排,一般采用信托和基金会的形式。

图3 小米股权架构图(资料来源:小米招股说明书)
从上图可以看到,在顶层控制层中会有信托的身影,用于持有海外股份。而在实践中,存在着许多运用了VIE架构但未上市的情况,这样就对架构内容不需进行披露,由于信托和BVI公司的私密性公众也不会知道顶层架构的具体内容。
2018年是中国个人所得税的监管元年,国家对统一个税的监管尺度也在收紧,“自然人税收管理系统扣缴客户端”上线,个人税务身份信息与公安系统的居民身份信息将开始联网比对;2018年9月首次开启CRS互换信息,中国居民的境外金融账户信息获取通道被打通。可以看到,一个崭新的大而全的中国个税征管大网已近编织成型。
国家税法的发展,对企业和个人都要受到很大的影响。如何证明我是谁(税收居民的认定)?如何才能符合国家税收政策法规的要求?中国企业和个人还会有一段时间的“彷徨”和具体实践的摸索。
综上所述,虽然VIE架构在国内已经走过了18年的时光,但是也依然面临各种问题和挑战。
虽然青春期依然持续,但是笔者欣慰的看到,这个青春期的孩子在各方的帮助下正在走向成熟。2015年1月19日,商务部公布《中华人民共和国外国投资法(草案征求意见稿)》,用以替代改革开放早期制定的《中外合资经营企业法》、《外资企业法》和《中外合作经营企业法》(业界普遍称之为“外资三法”)。到2019年1月29日,外商投资法草案再次提请全国人大常委会审议。这是继去年12月下旬全国人大常委会初次审议该法律草案后的第二次审议。自草案出台后,外资企业和利用VIE架构上市的企业也正在依照本草案进行调整。
可以断言,在现在更是在未来,企业“走出去”和“走进来”都需要专业法律、金融、保险和财税机构的协助和支持,为企业的健康成长保驾护航。

20181227_CX_Dra / 20190129_LH_Set / 20190129_DC & SG & CC & NL_Rev / 20190129_DC_Fin



