来源|观察者网综合
针对近期个别房地产企业风险暴露、住房开发项目延期交付情况,7月14日,农业银行、建设银行、兴业银行等机构发布公告称,各自涉及“保交楼”风险的业务规模较小,总体风险可控。
农业银行公告:
针对近期个别房地产企业风险暴露、住房开发项目延期交付情况,农业银行高度重视,迅速行动,已在总行层面建立统筹协调机制,在全系统组织开展住房项目“保交楼”情况排查。截至2022年6月末,全行个人住房贷款余额5.34万亿元。其中一手楼合作楼盘5.7万个,一手楼按揭贷款余额3.97万亿元。已初步认定存在“保交楼”风险的楼盘涉及逾期按揭贷款余额6.6亿元,占全行按揭贷款余额的0.012%,占一手楼按揭贷款余额的0.017%。目前涉及“保交楼”风险的业务规模较小,总体风险可控。
下一步,农业银行将始终坚持“房子是用来住的,不是用来炒的”定位,严格落实金融监管要求,积极配合地方政府做好“保交楼、保民生、保稳定”金融服务,维护房地产市场平稳健康发展,维护住房消费者合法权益。

建设银行公告:
中国建设银行股份有限公司(以下简称“本行”)坚决贯彻落实党中央、国务院决策部署,坚持“房住不炒”定位,坚持审慎稳健的风险偏好,坚定实施住房租赁战略,促进房地产业良性循环和健康发展。个人住房贷款业务积极贯彻落实国家政策,认真执行监管要求,加强风险管理,严格楼盘准入,坚持合规经营,资产质量长期保持平稳。当前部分地区停工缓建和未按时交付楼盘情况,涉及本行规模较小,总体风险可控。本行将密切关注合作企业和楼盘情况,积极配合地方政府做好客户服务工作,与客户做好沟通,促进房地产市场平稳健康发展。

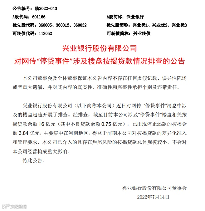
兴业银行公告:
兴业银行股份有限公司(以下简称本公司)近日对网传“停贷事件”消息中涉及的楼盘迅速开展了排查。经排查,截至目前本公司涉及“停贷事件”楼盘相关按揭贷款余额16亿元(其中不良贷款余额0.75 亿元),已出现停止还款的按揭金额3.84 亿元,主要集中在河南地区。得益于前期本公司对按揭贷款的差异化准入和管理要求,本公司已介入的且存在烂尾风险的按揭贷款总体规模较小,不会对本公司经营构成重大影响。


长期坚持提供干货不易,如文章引起大家共鸣、对大家有帮助,请大家点赞并转发,以支持我们提供更多干货,谢谢。
商务合作\内容撰写\软文推广:18501955840(备注合作事由或电联)
需求发布\业务对接\投融资需求:18600329996(电话联系)


