
2025年,国家卫健委联合15个部门
启动为期三年的“体重管理年”行动。
引领健康减重新风尚,
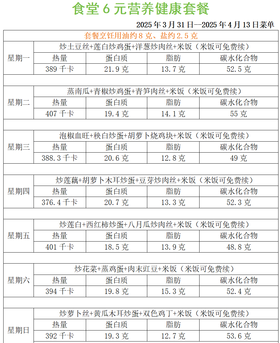
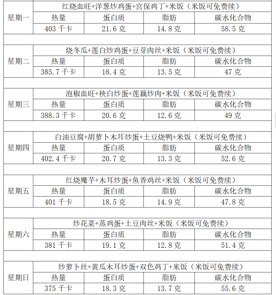
重庆大学食堂推出6元营养健康套餐,
(食堂6元营养健康套餐菜单)

在物价飞涨的今天,6 元钱能干什么?
买一瓶饮料?还是一份零食?
在这里,能买到一份营养满满的套餐,
直接解决一顿饭,性价比爆表!
快叫上小伙伴一起去食堂,
解锁这份超高性价比套餐吧!
A校区学生一食堂一楼
A校区柏树林餐厅一楼
A校区东林教工餐厅一楼
B校区学生二食堂一楼
B校区新苑风味餐厅
青笋肉丝配甜糯南瓜,
甜蜜满满补足能量,
学生二食堂一楼
青椒炒蛋+肉末豇豆,
荤素搭配、营养均衡。
亲眼所见的真材实料,
吃得安心又放心。


来源|重庆大学
审核|周鸿林
责编|丁金晶 龚倚蝶
指导|罗琳 包晗 付彦博



