新入跨境电商领域的人,或者购买过跨境电商产品的人,可能见过或听过1210、9610……这样子的数字,但具体代表着什么?想必不是很清楚。今天,我们就为大家讲一讲跨境电商代码那些事。

B
2
B
B2B(Business To Business)全称“跨境电商企业对企业出口”,是指境内企业通过跨境物流将货物运送至境外企业或海外仓,并通过跨境电商平台完成交易的贸易形式,企业根据海关要求传输相关电子数据。
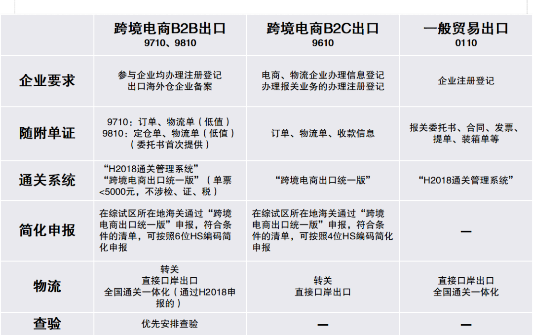
跨境电商B2B出口主要包括两种模式“9710”和“9810”,企业可根据自身业务类型,选择相应方式向海关申报。
什么是 “9810”?

“9810”全称“跨境电子商务出口海外仓”,简称“跨境电商出口海外仓”,适用于跨境电子商务出口海外仓的商品。
“9810”模式是指国内企业通过跨境物流将货物以一般贸易方式批量出口到海外仓,在跨境电子商务平台上完成在线交易后,再由海外仓将货物运送到境外消费者手中的一种出口货物模式,也就是跨境电商B2B2C出口。例如“亚马逊FBA海外仓”。
注意:
“9810”需要办理海外仓备案,一般备案材料包括:
1、《跨境电商海外仓出口企业备案登记表》及《跨境电商海外仓信息登记表》;


2、海外仓证明材料:海外仓所有权文件(自有海外仓)、海外仓租赁协议(租赁海外仓)、
3、其他可证明海外仓使用的相关资料(例如海外仓入库信息截图、海外仓货物境外线上销售相关信息);
4、其他当地海关认为需要提供的材料等等。
什么是 “9710”?

“9710”简称跨境电商B2B直接出口,适用于在跨境电子商务中B2B直接出口的货物。
跨境电商B2B直接出口模式是指国内企业通过跨境电商平台开展线上商品、企业信息展示并与国外企业建立联系,在线上或线下完成沟通、下单、支付、履约流程,实现货物出口的模式。
“9710”报关出口,企业能享受哪些便利?
①报关全程信息化;
②新增便捷申报通道;
③综试区简化申报;
④物流和查验便利。
“9710”出口备案材料有哪些?
①申请报告;
②跨境电商信息登记表;
③跨境电商平台店铺资质页面截图、店铺成交记录截图(部分)、店铺后台实地认证完成页面截图、店铺后台显示工商注册信息页面截图、平台服务合同(需在服务期内);
④营业执照、对外贸易经营者备案等企业基础资料。
B
2
C
B2C(Business To Customer)模式是电子商务按照交易对象分类中的一种,代表着我国企业直接面对国外消费者,即是商家和消费者之间的电商交易,销售产品以个人消费品为主,物流方面主要采用航空小包、邮寄、快递等形式。
由于进出口货物在不同的贸易方式下的海关监管、征税、统计作业的要求不尽相同,为了满足海关管理的需求,因此在海关报关单中设置海关监管方式代码字段加以区分。
针对跨境电商B2C模式,海关总署制定了代码“9610”和“1210”的海关监管方式。
什么是 “9610”?

“9610”全称“跨境贸易电子商务”,俗称“集货模式”,即B2C(企业对个人)出口。该监管方式适用于境内个人或企业通过电子商务交易平台实现交易,并采用“清单核放、汇总申报”模式办理通关手续的电子商务零售进出口商品。简言之,就是境内企业直邮到境外消费者手中。
“9610”报关的核心:
①清单核放:即跨境电商出口企业将“三单信息”(商品信息、物流信息、支付信息)推送到单一窗口,海关对“清单”进行审核并办理货物放行手续,通关效率更快,通关成本更低。
②汇总申报:指跨境电商出口企业定期汇总清单形成报关单进行申报,海关为企业出具报关单退税证明,解决企业出口退税难题。
“9610”税收政策:
根据财税〔2018〕103号通知,对跨境电商综试区内符合条件的跨境电商企业,试行增值税、消费税免征不退政策。
根据国家税务总局公告2019年第36号,对跨境电商综试区内符合条件的跨境电商企业,试行核定征收企业所得税办法,应税所得率统一按照4%确定。
什么是 “1210”?

“1210”全称“保税跨境贸易电子商务”,简称“保税电商”,“1210”适用于境内个人或电子商务企业在经海关认可的电子商务平台实现跨境交易,并通过海关特殊监管区域或保税监管场所进出的电子商务零售进出境商品。
“1210”监管方式用于进口时仅限经批准开展跨境贸易电子商务进口试点的海关特殊监管区域和保税物流中心(B型)。
特点:
①退货:电商通过“1210”方式出口的货物,可以退回保税区进行重新清理、维修、包装后再销售,这样一来,国内仓储和人工也相对便宜,可以节约成本。
②买全球、卖全球:电商境外采购的货物,可以进入保税区存放,然后根据需要,可以将产品以包裹的方式清关后寄递给境内外的客户。这样,既减少了通关单的麻烦,也节省了关税,减少卖家资金的占用。

