
版权归原作者所有,转载须得授权
中华医学会眼科学分会眼底病学组 中国医师协会眼科医师分会眼底病专业委员会
通信作者:徐格致,复旦大学附属眼耳鼻喉科医院眼科 上海市视觉损伤与重建重点实验室,上海200031,Email: drxugezhi@163.com;黎晓新,厦门大学附属厦门眼科中心,厦门 361003/北京大学人民医院眼科,北京 100044,Email: dr_lixiaoxin@163.com;许迅,上海交通大学医学院附属第一人民医院眼科 国家眼部疾病临床医学研究中心,上海 200080,Email: drxuxun@sjtu.edu.cn
引用本文:中华医学会眼科学分会眼底病学组, 中国医师协会眼科医师分会眼底病专业委员会. 急性视网膜坏死综合征诊断和治疗专家共识[J]. 中华眼底病杂志, 2025, 41(11): 821-840. DOI: 10.3760/cma.j.cn511434-20250630-00292.
摘 要
急性视网膜坏死综合征(ARN)是由疱疹病毒感染引起的一种进展迅速、致盲性强的眼部疾病。本病起病急、发展快,若未能及时诊治,常因出现孔源性视网膜脱离、视神经萎缩、顽固性低眼压等严重并发症,或累及对侧眼,导致患者视功能遭受不可逆损害。ARN在临床上较为少见,眼科医师普遍对其诊断经验有限;加之治疗方案相对复杂,涵盖抗病毒药物、糖皮质激素应用及玻璃体切割手术等多方面因素,目前国内各级医院在诊疗过程中仍多以自身经验为基础,缺乏统一规范。为提升ARN的诊疗规范化水平,中华医学会眼科学分会眼底病学组与中国医师协会眼科医师分会眼底病专业委员会共同牵头,在全面检索和评估国内外相关文献、综合分析最新临床研究进展的基础上,结合我国社会经济发展现状,组织制定了《急性视网膜坏死综合征诊断和治疗专家共识》。本共识经过多轮核心专家及讨论专家审议与修订,最终定稿。内容涵盖ARN的临床表现、影像学与病原学检查、诊断与鉴别诊断、药物治疗及手术治疗等方面,旨在为眼科专科医师和全科医师提供系统、清晰的临床实践参考。本共识坚持以循证医学为依据,兼顾我国实际医疗条件与诊疗需求,对ARN的临床诊治提出原则性指导。所推荐的诊疗路径适用于大多数患者,但临床医师在具体应用时,仍应综合考虑患者病情、治疗意愿、经济条件等个体差异,灵活制定诊治方案。
正 文
急性视网膜坏死综合征(ARN)是一种由疱疹病毒感染引起的、可导致严重视力丧失的眼病。此病于1971年由Urayama等[1]首次系统描述,并于1978年由Young和Bird[2]正式命名。1982年,Culbertson等[3]在急性期ARN患者被摘除眼球的视网膜组织中,通过组织病理学和电子显微镜检查观察到疱疹病毒颗粒,首次为疱疹病毒在ARN发病中的关键作用提供了病理学证据。随着研究的深入,水痘-带状疱疹病毒(VZV)、单纯疱疹病毒(HSV)1型与2型被相继确认为ARN的主要致病病原体[4-6]。此外,在少数病例中,巨细胞病毒(CMV)和EB病毒(EBV)也被认为可能与ARN的发病有关[7-8]。
ARN起病急、进展快,若未及时诊治,患眼常因孔源性视网膜脱离(RD)、视神经萎缩及顽固性低眼压等严重并发症,造成不可逆的视力损伤[9]。因此,早期识别与及时干预是改善预后的关键。此外,ARN具有累及对侧眼的潜在风险。研究显示,未经治疗的患者中双眼ARN的发生率可高达70%[10]。即便在规范启动抗病毒治疗后,仍有约3%~15%的患者发展为双眼受累[11-13]。总体来看,ARN患者的视力预后普遍较差,约半数患者在发病6个月后最佳矫正视力降至0.1或以下[14]。因此,在积极治疗患眼的同时,有效预防对侧眼受累也成为ARN临床管理的重要目标之一。
ARN属于临床少见疾病,其发病率较低。2002年英国一项流行病学调查显示,ARN发病率约为0.50~0.63/百万[11, 15];2016年德国研究进一步报告其发病率为0.52/百万[16]。由于ARN临床少见,眼科医师普遍缺乏诊断经验,容易导致误诊、漏诊或治疗延迟。此外,ARN的治疗方案较为复杂,常涉及抗病毒药物、糖皮质激素(以下简称为激素)、视网膜激光光凝及玻璃体切割手术(PPV)等多种手段。目前,其治疗模式多依赖于医师个人经验,尚缺乏基于循证医学的规范化诊疗共识,这在客观上影响了患者的整体预后。基于上述现状,中华医学会眼科学分会眼底病学组与中国医师协会眼科医师分会眼底病专业委员会联合组织国内相关领域专家,共同制定本版《急性视网膜坏死综合征诊断和治疗专家共识》。本共识旨在为眼科医师,尤其是眼底病专科医师,提供系统、规范的临床诊疗指导,以期提升ARN的早期诊断率与治疗效果,最终改善患者预后。
1 共识制定方法
1.1 制定共识的理论依据和方法学
本共识的制定参考了证据评级与推荐分级、制定和评价(GRADE)的理念与原则,并遵循国际实践指南报告规范进行撰写。专家共识组成员的遴选、利益冲突管理、内外部评审及组织批准流程,均严格依照中华医学会眼科学分会相关政策与程序执行。此外,本共识已在国际实践指南注册与透明化平台完成注册,注册号PREPARE-2024CN053。
1.2 共识使用者和目标人群
本共识旨在为我国眼科临床医师以及与ARN健康管理相关的专业人员提供诊疗指导。共识中的推荐意见适用于我国的ARN患者。
1.3 共识专家组构成
共识专家组主要由来自中华医学会眼科学分会眼底病学组与中国医师协会眼科医师分会眼底病专业委员会的临床专家共同构成。
1.4 利益冲突声明
共识专家组全体成员(包括临床专家与方法学家)的利益冲突管理,均严格遵循世界卫生组织及国际指南联盟的相关指导原则。所有成员均已向中华医学会眼科学分会申报了个人潜在利益冲突(涵盖财务及专业领域)。经确认,全体成员均不存在实质性利益冲突。
1.5 临床问题的遴选和确定
本共识所涉及的临床问题由临床专家团队初步提出,并由方法学团队组织进行了两轮德尔菲问卷调研以最终确定。所有临床问题均需经过专家组投票,获得80%及以上同意率方可纳入。流程之初共提出17个临床问题;经第一轮问卷调研后,修改了2个问题并新增1个问题。随后进行的第二轮投票最终确定了18个临床问题。
1.6 证据检索及筛选
由方法学团队中的信息检索专家负责,在PubMed、Embase、Web of Science、Cochrane Library、CNKI、万方、维普及CBM数据库中进行证据检索,检索时间范围自各数据库建库起至2024年9月3日。
文献筛选首先基于阅读文章摘要,初筛出与临床问题相关的文献;随后对初筛纳入的文献进行全文审阅,并据此决定最终是否纳入。
1.7 证据分级与推荐意见形成
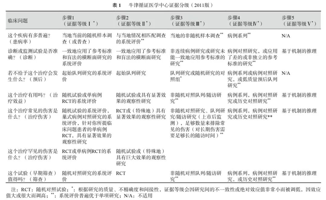
本共识采用《牛津循证医学中心分级(2011版)》作为证据质量评估与分级的标准(表1)。推荐意见的分级则参考GRADE原则。GRADE体系建议,在评估医学干预措施时,应综合权衡其利弊、证据质量、患者价值观与偏好、成本及资源消耗等多方面因素,并将这些因素与证据质量相结合,共同决定推荐意见的强度。当干预措施的利大于弊、证据质量高、价值观与偏好明确一致、且成本与资源消耗较低时,形成强推荐;反之,则形成弱推荐。在某些特定情况下,即使证据质量不高,也可能作出强推荐(表2)。
本共识将推荐强度分为“强”与“弱”两个等级。强推荐表明共识专家组对该推荐意见代表了当前最佳实践具有高度信心,建议目标用户普遍采纳。弱推荐则表示专家组对该推荐意见有一定信心,但建议在目标群体中结合具体条件应用,并强调医患共同决策(表2)。对于专家组认为重要但不适于采用证据级别和推荐强度进行表述的内容,本共识采用最佳临床实践声明(BPS)进行阐述。所有推荐意见或BPS均需通过专家组对公开讨论的研究证据进行审议,并借助德尔菲问卷调研法和专家会议法达成共识。每项推荐或声明必须在专家组投票中获得至少80%的同意率方可被采纳。
1.8 共识的传播和实施
共识发布后,工作组将主要通过以下措施进行推广与传播:(1)在专业期刊、学术网站及相关学术会议上对本共识进行推介;(2)在我国部分省份有计划地组织共识推广专题活动,旨在促进临床医生及其他相关利益方充分理解并正确应用本共识。
2 临床问题和推荐意见
问题1:ARN患者常出现哪些眼部症状与体征?
本问题共纳入3项病例系列研究和23篇病例报告作为证据支持。
ARN患者的眼部症状在既往病例系列研究中得到总结。曾苗等[17]的研究(47例/53只眼)显示,所有患者(100%)均存在视力下降或眼前黑影飘动,91.5%的患者伴有眼红、眼痛。王兰惠和魏景文[18]的研究(23例,26只眼)进一步表明,80.8%的患眼伴有眼球或眼眶疼痛,76.9%的患眼以视力下降或视物遮挡为主要就诊原因。
ARN的体征亦基于病例系列研究总结。曾苗等[17]的研究(47例/53只眼)显示,84.9%的患眼表现为睫状充血、羊脂状角膜后沉着物(KP)及前房闪辉;散瞳眼底检查发现,所有患眼(100%)均存在玻璃体混浊、周边视网膜多发性黄白色坏死灶及动脉白线样改变;92.5%的患眼可见周边视网膜小片状出血,24.5%的患眼形成增生性玻璃体视网膜病变,20.8%的患眼发生孔源性RD。Takase等[19]的研究(149例)进一步指出,病程早期主要体征包括前房炎症细胞/羊脂状KP(97%)、炎性玻璃体混浊(91%)、黄白色视网膜病灶(86%)、视网膜动脉炎(86%)、视盘水肿(72%)、视网膜静脉炎(69%)及视网膜出血(66%);随着病情进展,视网膜血管阻塞(74%)、视网膜裂孔或脱离(55%)及视神经萎缩(43%)成为常见表现。
除上述典型表现外,多项病例报告还描述了ARN患者可能出现的其他临床表现,包括眼眶炎症、视盘水肿、缺血性视神经病变、巩膜炎、视网膜中央或分支动脉阻塞、玻璃体积血、脉络膜渗漏、脉络膜炎及急性房角关闭[20-29]。
推荐意见:ARN的典型临床症状包括急性发作的眼红、眼痛、眼前黑影飘动及视力下降。典型体征主要包括眼前节炎症反应、炎性玻璃体混浊、从周边向后极部进展的融合性黄白色视网膜坏死灶,以及闭塞性视网膜动脉炎。病情进展中,常继发视网膜裂孔与RD。部分患者还可伴有视盘水肿、视网膜出血、眼球壁水肿及眼眶炎症等表现(BPS)。
问题2:ARN患者应进行哪些眼科影像学检查?
本问题共纳入2项病例对照研究、2项病例系列研究、2篇病例报告、1项诊断性试验及3篇综述作为证据支持。
超广角眼底照相(UWFI)单次拍摄覆盖范围广,对混浊屈光间质的穿透力更强,在识别ARN的视网膜坏死病灶方面具有独特优势[30]。Wang等[31]开发了深度学习模型DeepDrARN,探索了利用UWFI从各类中、后、全葡萄膜炎中识别ARN的诊断效能。研究显示,该模型在区分ARN与其他类型葡萄膜炎方面表现优异,其内部与外部验证队列的曲线下面积分别达0.960[95%可信区间(CI)0.943~0.977]和0.971(95%CI 0.956~0.986)。模型诊断性能与眼科医生相当甚至更优,将ARN识别的准确性提高了11.14%(证据等级Ⅱ)。该研究为UWFI辅助诊断ARN提供了有力支持,故推荐将其作为常规影像学检查手段。
眼部B型超声是临床广泛用于识别RD的检查方法[32]。RD是ARN常见并发症,常需手术干预[33-34]。共识专家组认为,眼部B型超声能够早期发现RD,尤其适用于屈光间质混浊的患者。
一项回顾性病例对照研究比较了病毒性与弓形体感染所致坏死性视网膜炎的OCT特征[35]。研究发现,病毒感染(含ARN)更常见视网膜内水肿和外核层内垂直强反射条带;而弓形体感染则更多表现为沿玻璃体后皮质的圆形沉积物、脉络膜结构紊乱等特征(证据等级Ⅳ)。鉴于多数ARN患者初诊时坏死病灶位于周边部,获取高质量OCT图像较为困难,不建议将其作为ARN的常规检查。共识专家组认为,对于累及后极部且表现不典型的坏死性视网膜炎,OCT可作为重要的鉴别诊断工具。
一项观察性研究总结了ARN患者的荧光素眼底血管造影(FFA)特征,表现为坏死区早期弱荧光、晚期斑片状强荧光伴荧光素渗漏,坏死区与正常视网膜分界清晰,并常见视网膜血管充盈延迟、周边血管闭塞及视盘强荧光等表现[17](证据等级Ⅲ)。尽管FFA对ARN诊断有一定价值,鉴于其侵入性及操作复杂性,不建议作为常规检查。共识专家组认为,FFA主要用于ARN与其他表现相似的葡萄膜炎(如Behçet病、结节病等)的鉴别诊断[36-38]。
推荐意见:对于疑诊ARN的患者,应重点关注周边部眼底的评估。如条件允许,建议将广角/超广角眼底照相作为ARN筛查和诊断的首选影像学方法(证据等级Ⅱ,强推荐)。对于屈光间质混浊的ARN患者,推荐使用眼部B型超声检查以评估是否并发RD(BPS)。此外,光相干断层扫描和荧光素眼底血管造影在特定病例中可为鉴别诊断提供重要参考(证据等级Ⅲ~Ⅳ级,弱推荐)。
问题3:ARN应如何进行诊断,需要与哪些疾病进行鉴别?
本问题系统引用了两版国际诊断标准,并纳入1项病例系列研究及2篇病例报告作为鉴别诊断的证据。
关于诊断标准,目前国际上广泛应用的ARN诊断标准主要包括1994年美国葡萄膜炎学会(AUS)标准[39]与2015年日本ARN研究小组标准[40]。1994年AUS标准主要依据临床特征与病程,将患者划分为ARN与非ARN两类,其诊断需满足:(1)周边一处或多处边界清楚的视网膜坏死病灶;(2)如果未接受抗病毒治疗,病情快速进展;(3)病灶呈环周进展;(4)累及动脉的闭塞性视网膜血管病变;(5)玻璃体及前房内明显的炎症反应。支持ARN诊断但非必需的特征包括视神经病变/萎缩、巩膜炎、眼痛。
对于不完全符合AUS标准的视网膜坏死病变,可采用“坏死性疱疹病毒视网膜病变”这一更广义的诊断。相关研究总结了不同类型,如免疫功能正常者出现的以后极部为主的“多灶性后部视网膜坏死”(multifocal posterior necrotizing retinitis)[41],或进展缓慢的“慢性视网膜坏死”(slow-type retinal necrosis)[42],以及免疫缺陷患者中发生的“进行性视网膜坏死”(progressive retinal necrosis)与“巨细胞病毒性视网膜炎”(cytomegalovirus retinitis)[43]等,但这些类型不纳入本共识讨论范围。
2015年,日本标准将ARN诊断分为“病毒学诊断明确”与“病毒学诊断未明确”两类,综合眼部早期表现、病程演变及眼内液病原学结果进行判断[40](表3)。该标准诊断灵敏度为89%,特异性为100%,能有效实现早期诊断。
推荐意见一:ARN的诊断主要依据患者的临床特征和病程演变,可参照1994年AUS诊断标准或2015年日本ARN研究小组诊断标准执行。基于2015年日本标准,眼内液病原学检查有助于早期ARN及不典型ARN的诊断(BPS)。
关于鉴别诊断,一项回顾性研究分析了临床表现类似ARN的脉络膜视网膜病变病因,发现弓形体视网膜脉络膜炎(62.5%)是最常见的鉴别诊断[44]。其病灶多局限,常为单侧,伴活动与陈旧灶并存,且弥漫性视网膜坏死与动脉炎较ARN少见。其他需鉴别的疾病包括梅毒性视网膜炎(12.5%)、曲霉菌性眼内炎(12.5%)、Behçet病(6.2%)及眼内淋巴瘤(6.2%)。此外,结节病也可出现类似ARN的表现[38, 45]。
共识专家组认为,结合详细病史、全面眼部与系统检查及针对性实验室检测[如血清学、眼内液聚合酶链反应(PCR)/Goldmann-Witmer(GW)系数检测及病理学检查等],可有效鉴别ARN与其他相似疾病。对不明原因坏死性视网膜炎进行眼内液检测,对病因确定与鉴别诊断具有重要意义。
推荐意见二:对于疑诊ARN的患者,需与其他感染性视网膜炎(如弓形体视网膜脉络膜炎、梅毒性视网膜炎、真菌性脉络膜视网膜炎)、非感染性葡萄膜炎(如Behçet病急性发作期、结节病)以及伪装综合征(如玻璃体视网膜淋巴瘤)等疾病进行鉴别诊断(BPS)。
问题4:ARN患者应如何进行病原学检查?
本问题共纳入13项病例对照研究、3项病例系列研究、1项诊断性试验及1项横断面研究作为证据支持。
病原学检查方法主要包括以下三类:检测眼内液或血清中的疱疹病毒特异性免疫球蛋白G(IgG)抗体;通过PCR检测眼内液中的疱疹病毒DNA;利用宏基因组测序技术检测眼内液中的病原微生物DNA。
一项病例对照研究比较了3例ARN患者与120例非感染性葡萄膜炎患者的眼内液及血清HSV-1 IgG滴度。结果显示,所有ARN患者眼内液HSV-1 IgG均为阳性(3/3,100%),而血清阳性率为66.7%(2/3);对照组眼内液阳性率仅为1.7%(2/120),血清阳性率为70.8%(85/120)[46](证据等级Ⅳ)。这提示单独检测血清或眼内液疱疹病毒IgG对诊断价值有限。
七项病例对照研究通过计算眼内液与血清IgG滴度的GW系数,
并以最高GW系数的病原体作为诊断依据[47-53](证据等级Ⅳ)。研究汇总显示,GW系数诊断阈值与阳性率的关系为:GW系数>1时阳性率为89%(95%CI 52%~100%,1项研究[47]);GW系数>3时阳性率为65%(95%CI 54%~77%,5项研究[48-49, 51-53])(图1A);GW系数>6时阳性率为66%(95%CI 51%~82%,3项研究[47, 50, 53])(图1B)。
图1 GW系数与PCR检测ARN阳性率 1A示GW系数>3时的ARN阳性率;1B示GW系数>6时的ARN阳性率;1C示PCR的ARN阳性率 GW系数:Goldmann-Witmer系数;PCR:聚合酶链反应;ARN:急性视网膜坏死;95%CI:95%可信区间
四项病例系列研究[52, 54-56](证据等级Ⅳ)及五项病例对照研究[51, 53, 57-59](证据等级Ⅳ)在ARN患者眼内液中采用PCR技术检测疱疹病毒DNA。合并分析显示,PCR检测的总体阳性率为81%(95%CI 71%~90%)(图1C)。
一项横断面研究对8例(9只眼)疑似ARN患者的眼内液进行宏基因组测序,其中3只眼检测出VZV,结果与PCR一致[60](证据等级Ⅳ)。另一项病例系列研究对比了20只眼PCR检测VZV阳性的ARN病例,其房水宏基因组检测均成功检出VZV序列(20/20,100%),且VZV读数最高[61](证据等级Ⅳ)。
目前尚缺乏高级别证据直接比较房水与玻璃体样本的优劣。共识专家组推荐,基于操作的便捷性与安全性,可首选前房穿刺获取房水进行检测;对于已有玻璃体视网膜手术指征的患者,则可手术中留取玻璃体液送检。
推荐意见:对于根据临床特征难以明确诊断的不典型或早期ARN患者,推荐通过PCR检测眼内液中的疱疹病毒核酸进行病原学检查。此外,也可采用眼内液宏基因组测序检测疱疹病毒核酸,或通过检测眼内液及血清中疱疹病毒特异性IgG抗体并计算GW系数进行辅助诊断(证据等级Ⅳ,弱推荐)。考虑到操作的便捷性与安全性,推荐以前房穿刺获取房水作为辅助诊断ARN的首选眼内液采样方法(BPS)。
问题5:对于拟诊ARN的患者,应何时启动抗病毒治疗?
本问题共纳入1项专家共识及2项病例对照研究作为证据支持。
鉴于ARN病情进展迅速、视力预后普遍较差,且及时干预对视力结局影响重大,早期启动抗病毒治疗至关重要。美国眼科学会2017年发布的ARN诊疗专家共识[62](证据等级Ⅴ)明确建议,对于临床表现典型的疑似ARN患者,无需等待实验室病原学检测结果,即可开始抗病毒治疗。
一项病例对照研究比较了末次随访视力良好(最佳矫正视力≥0.1)与视力不良(<0.1)的ARN患者的临床特征。结果显示,视力良好组从发病到开始全身抗病毒治疗的平均时间为15(1~50)d,显著短于视力不良组的平均31(7~150)d(P=0.016)[63](证据等级Ⅳ)。需指出的是,该研究中两组患者的基线视力存在较大差异,且结果未针对基线视力进行校正。
另一项病例对照研究分析了抗病毒治疗起始时间与6个月随访视力的关系。研究发现,在发病后3周内开始抗病毒治疗的患者,其6个月时的平均视力(0.3)显著优于3周后开始治疗的患者(平均视力0.05)(P=0.03)[42](证据等级Ⅳ)。该研究同样未对两组患者的基线视力进行比较。
推荐意见:对于临床表现典型的ARN患者,建议在临床诊断确立后尽早启动抗病毒治疗,无需等待病原学检测结果(证据等级Ⅳ~Ⅴ,强推荐)。
问题6:ARN患者的全身抗病毒药物应如何选择?
ARN的全身抗病毒治疗需分阶段进行,可分为早期的诱导期治疗和后期的维持期治疗。
对于早期的诱导期治疗,共纳入1项系统评价、8项队列研究、10项病例系列研究、4篇病例报告、2项药物代谢动力学研究、1项药代动力学建模与仿真研究及5篇综述作为证据支持。
阿昔洛韦是一种合成的核苷类抗病毒药物,在体内外对HSV-1、HSV-2及VZV均具有抑制作用。其在病毒感染细胞中经病毒的胸苷激酶及细胞激酶催化生成阿昔洛韦三磷酸盐,通过竞争性抑制病毒DNA聚合酶,从而终止病毒DNA合成[64]。阿昔洛韦在血液循环中的半衰期约为3 h,因此需每8小时给药一次[64]。噬斑减少试验显示,阿昔洛韦对HSV-1、HSV-2及VZV分离株的半抑制浓度(IC50)范围分别为0.02~13.50 μg/ml、0.01~9.90 μg/ml及0.12~10.8 μg/ml[62],其中对VZV分离株的平均IC50为0.82 μg/ml[65]。一项药代动力学建模与仿真研究评估了不同剂量阿昔洛韦静脉用药后的玻璃体腔药物浓度。研究发现,当阿昔洛韦以700 mg(每8小时一次)模拟70 kg成人(10 mg/kg,每8小时一次)的剂量静脉滴注时,玻璃体腔平均药物浓度为1.40~1.86 μg/ml,可达到并超过对VZV的平均IC50,从而有效抑制玻璃体腔内的病毒复制[66]。早期的两项观察性研究也证实,静脉使用10 mg/kg或500 mg/m2(每8小时一次)剂量的阿昔洛韦可使视网膜坏死病灶顺利消退[67-68](证据等级Ⅳ)。
一项系统评价全面分析了ARN的药物治疗方案,共纳入34项临床研究、963例患者(1 090只眼)[69](证据等级Ⅱ)。结果显示,阿昔洛韦以10 mg/kg或500 mg/m2(每8小时一次)剂量静脉用药是ARN诱导期治疗的有效方案,包括单独全身治疗[10, 67-68, 70](证据等级Ⅲ~Ⅳ)及联合玻璃体腔抗病毒药物注射治疗[71-79](证据等级Ⅲ~Ⅳ)。
阿昔洛韦静脉或口服给药可能引起恶心、呕吐、倦怠、头痛等不适,以及全血细胞计数减少、肝肾功能损伤等实验室指标异常[12]。需特别注意的是,阿昔洛韦经肾脏代谢,可能引发肾功能损伤,偶可表现为急性肾功能衰竭,临床医师应高度重视[12]。其所致肾功能损伤的发生率报道不一,约为12%~48%[80]。对于使用大剂量阿昔洛韦的患者,若无肾功能不全病史,应定期监测肾功能并保证充足液体摄入;若存在基础肾功能不全,则需在内科医师指导下调整剂量。监测血清阿昔洛韦水平有助于剂量调整[81]。尽管相关文献报道较少,但阿昔洛韦诱导的肾功能损伤在早期诊断并停药后通常是可逆的[82]。
一项回顾性队列研究观察了不同剂量阿昔洛韦治疗后的肾功能情况:A组(22例24只眼)接受静脉阿昔洛韦750 mg(3次/d,2周)后改为口服200 mg(5次/d,6周);B组(25例29只眼)接受静脉阿昔洛韦800 mg(5次/d,2周)后改为口服800 mg(5次/d,8周)。结果显示,A组有2例、B组有4例患者出现血肌酐或尿素氮升高,但均未超过正常值2倍,且在停药1周后恢复正常;随访期间未再出现明显肾功能异常[17]。另有病例报道在发生急性肾衰后换用更昔洛韦完成治疗[77, 83]。
伐昔洛韦是阿昔洛韦的L-缬氨酸酯,口服后通过小肠寡肽转运蛋白吸收并迅速代谢为阿昔洛韦,其绝对生物利用度为54%~70%[66, 84]。一项回顾性队列研究比较了静脉阿昔洛韦与口服伐昔洛韦治疗ARN的视力预后。研究纳入62例68只眼,随访≥150 d。静脉组(33例39只眼)诱导期静脉阿昔洛韦10 mg/kg(每8小时一次,中位时间10 d),维持期口服阿昔洛韦或伐昔洛韦(中位时间100 d);口服组(29例29只眼)诱导期口服伐昔洛韦2 g(3次/d),维持期继续口服(中位时间132 d)。结果显示,两组在5年随访的终点视力、视力改变、RD发生率及良好视力保留比例方面均无显著差异[85](证据等级Ⅲ)。这表明口服伐昔洛韦的临床效果与静脉阿昔洛韦相当,可作为门诊替代方案。该研究的局限性在于非随机分组可能存在选择偏倚,且部分早期患者缺乏眼内液检测结果。
两项观察性研究证实,以1 g或2 g(3次/d)口服伐昔洛韦可有效促进视网膜坏死病灶消退[86-87](证据等级Ⅳ)。两项药代动力学研究表明,每日6~8 g口服伐昔洛韦与每8小时静脉滴注10 mg/kg阿昔洛韦可达等效血浆药物水平[88-89](证据等级Ⅱ)。一项药代动力学建模与仿真研究进一步分析显示,口服伐昔洛韦1.5 g(3次/d)与静脉阿昔洛韦700 mg(每8小时一次)方案在治疗前12 h内均能达到治疗性玻璃体阿昔洛韦浓度,且稳态最低浓度均超过VZV平均IC50[66](证据等级Ⅴ)。相比之下,口服伐昔洛韦1 g(3次/d)方案达到有效浓度的时间延迟(16 h),且稳态药物浓度较低,整体表现不及静脉方案。
综上所述,全身抗病毒诱导期治疗可选择阿昔洛韦静脉滴注,剂量为10 mg/kg或500 mg/m2体表面积,每8小时一次。对于不便于静脉给药的患者,可选择口服伐昔洛韦,每次2 g,3次/d,其抗病毒效力与静脉阿昔洛韦相当。
对于维持期治疗,共纳入4项队列研究、8项病例系列研究、2项药物代谢动力学研究及1篇综述作为证据支持。
阿昔洛韦等核苷类似物可抑制病毒复制,但无法清除潜伏病毒[10]。为降低患眼复发及对侧眼受累风险,在诱导期治疗后继续进行维持期抗病毒治疗是必要的。基于用药便利性,共识专家组推荐口服给药作为维持期治疗方案。
多项研究报道,口服阿昔洛韦800 mg(5次/d)可作为维持期治疗的有效方案[13, 67-68, 72, 74, 76](证据等级Ⅲ~Ⅳ)。然而,阿昔洛韦口服生物利用度较低(10%~30%),且需每日多次服药,是其临床应用的主要局限[90]。伐昔洛韦作为阿昔洛韦的前体药物,口服后经肠道和肝脏迅速转化为阿昔洛韦,生物利用度显著提高(54%~70%),有效改善了口服吸收问题[90-91]。多项研究支持口服伐昔洛韦1 g(3次/d)作为维持期治疗的有效方案[62, 71, 74, 78, 86, 92](证据等级Ⅲ~Ⅳ)。
综上所述,维持期抗病毒治疗建议首选口服给药方案,因其使用更为便捷。推荐口服阿昔洛韦,每次800 mg,5次/d;或口服伐昔洛韦,每次1 g,3次/d。后者因生物利用度更高、用药频次更少,有助于提高患者的治疗依从性。
需要注意的是,ARN属于少见疾病,目前国内药品说明书尚未收录针对ARN的抗病毒治疗推荐剂量。本共识推荐的剂量方案在国内说明书中被用于治疗其他一些疱疹病毒感染性疾病,如疱疹病毒性脑炎和免疫缺陷者皮肤黏膜疱疹感染的静脉阿昔洛韦剂量,与ARN诱导期方案相近[93-94];皮肤黏膜疱疹感染的口服阿昔洛韦最高剂量,与ARN维持期方案一致[95-96]。临床实践中,眼科医师需与患者充分沟通,并密切监测全身用药可能引起的不良反应。
除阿昔洛韦和伐昔洛韦外,其他抗病毒药物在ARN治疗中也有一定应用价值,需依据患者具体情况制定方案,并监测血常规及肝肾功能等指标。泛昔洛韦为新型口服抗病毒药,生物利用度高,作用机制与阿昔洛韦类似。常用方案为诱导期500 mg,每8小时一次口服,适用于HSV-1、HSV-2及VZV所致ARN;维持期建议逐步减量。肾功能不全者慎用[12, 86, 97-98]。更昔洛韦具有广谱抗疱疹病毒活性,作用机制类似阿昔洛韦,但对CMV抑制作用更强。常用方案为诱导期5 mg/kg,每12小时一次静脉滴注;维持期5 mg/kg,每日一次静脉滴注。主要不良反应为骨髓抑制,需重点监测血常规[99-100]。膦甲酸钠:作为无机焦磷酸盐类似物,通过直接抑制病毒DNA聚合酶发挥作用,不依赖病毒胸苷激酶激活,故可用于阿昔洛韦/更昔洛韦耐药的HSV、VZV及CMV感染。常用方案为40 mg/kg,每8小时一次静脉滴注(CMV感染需增至60 mg/kg)。该药主要以原型经肾排泄,需密切监测肾功能[101-102]。
推荐意见:ARN患者的全身抗病毒治疗应包括早期诱导期治疗及后期维持期治疗。诱导期治疗首选阿昔洛韦静脉滴注,剂量为10 mg/kg或500 mg/m2体表面积,每8小时一次;口服伐昔洛韦,每次2 g,3次/d,可作为替代方案。维持期治疗可选择口服阿昔洛韦,每次800 mg,5次/d;或口服伐昔洛韦,每次1 g,3次/d。在抗病毒治疗期间,需密切监测患者的血常规及肝肾功能等指标。除上述药物外,泛昔洛韦、更昔洛韦及膦甲酸钠等其他抗病毒药物也可作为ARN的治疗选择(证据等级Ⅱ~Ⅴ级,强推荐)(注:本证据总结主要针对由VZV及HSV感染引起的ARN,因CMV及EBV所致ARN发生率较低,相关文献有限)。
问题7:ARN患者全身抗病毒治疗的疗程应如何确定?
ARN全身抗病毒治疗的疗程需根据诱导期与维持期两个阶段分别确定。
关于诱导期的疗程,共纳入1项系统评价、5项队列研究及10项病例系列研究作为证据支持。
诱导期静脉阿昔洛韦的疗程确定需综合考虑活动性病灶消退时间及是否联合眼内注药等因素。两项观察性研究报告了静脉阿昔洛韦治疗后视网膜坏死病灶的消退时间[67-68](证据等级Ⅳ)。Blumenkranz等[67]报道,活动性视网膜炎平均在治疗开始后3.9 d开始消退,平均32.5 d后完全消退,患者平均静脉用药10.9(7~21)d。Crapotta等[68]对病情较轻的患者观察发现,活动性病灶在21 d内完全消退,静脉用药时长为8~21 d。一项系统评价总结了34项临床研究(共963例患者、1 090只眼)[69](证据等级Ⅱ),结果显示,未联合眼内注药时,诱导期阿昔洛韦建议用药7~21 d,中位/平均时间为10 d[10, 67-68,70](证据等级Ⅲ~Ⅳ级);联合玻璃体腔注药时,因眼内药物浓度迅速提升,疗程可缩短至7~10 d[71-74, 76-79, 103](证据等级Ⅲ~Ⅳ)。
口服伐昔洛韦作为诱导期治疗的疗程数据相对有限。两项观察性研究显示,口服伐昔洛韦后病灶开始消退的中位时间为4~7 d,完全消退的中位时间为14~21 d[86-87](证据等级Ⅳ)。 Butler等[12]报道口服伐昔洛韦0.5~2.0 g(3次/d),持续20周后减量(证据等级Ⅳ);Debiec等[104]则建议口服至坏死性视网膜炎无活动性后转为维持治疗(证据等级Ⅳ)。
推荐意见一:诱导期治疗建议静脉阿昔洛韦用药7~21 d(中位治疗时间10 d)(证据等级Ⅱ~Ⅳ,强推荐)。
关于维持期的疗程,共纳入6项队列研究、5项病例系列研究、2部专家共识及1篇综述作为证据支持。
维持期治疗旨在降低患眼复发及对侧眼受累风险,一般建议持续3~6个月。
一项回顾性队列研究显示,系统性阿昔洛韦治疗可显著降低对侧眼受累风险,且在治疗开始后的前14周内保护作用最为显著[10](证据等级Ⅲ)。另一项回顾性队列研究比较了长疗程(≥14周)与短疗程(<14周)口服阿昔洛韦的效果,结果显示长疗程可显著降低对侧眼受累风险(P= 0.036)[70](证据等级Ⅲ)。
一项回顾性研究总结了不同维持期方案的疗程,范围为1.5~75.7个月,其中阿昔洛韦口服治疗的中位时长为3.5个月,伐昔洛韦为16.2个月[13](证据等级Ⅲ)。多项病例系列及队列研究建议维持期至少持续6~14周[13, 71-74, 76, 87](证据等级Ⅲ~Ⅳ级),或延长至3~6个月及以上[62, 77, 103](证据等级Ⅲ~Ⅳ)。两项专家调研也支持维持期应不少于3个月[9, 16](证据等级Ⅴ)。德国眼科学会的调研显示,69%的患者接受了至少3个月的维持治疗[16];美国葡萄膜炎学会的调研中,94%的专家建议疗程至少为3个月,其中58%推荐超过1年[9]。
推荐意见二:维持期治疗的抗病毒疗程需持续数周至数月,一般建议3~6个月(证据等级Ⅲ~Ⅴ,弱推荐)。疗程可根据患者实际病情进行调整(BPS)。
问题8:ARN患者是否需要眼内抗病毒药物注射治疗?
本问题共纳入1项系统评价、4项病例对照研究及2部专家共识作为证据支持。
一项2024年发表的系统评价共纳入34项研究(963例患者,1 090只眼)。结果显示,眼内联合全身抗病毒治疗组的视力改善率(32%,95%CI 20%~38%)在数值上优于单独口服(22%,95%CI 5%~59%)或静脉给药(27%,95%CI 17%~39%),尽管组间差异未达统计学意义(P=0.83)[69](证据等级Ⅱ)。此外,未纳入上述系统评价的最新研究也得出部分吻合的结论。该研究纳入12例ARN患者(14只眼),其中6只眼接受联合治疗。结果显示,联合治疗组在视力改善方面表现出有益趋势,尽管最终视力与基线视力的平均最小分辨角对数差值未显示统计学差异(0.39±0.81 vs. 0.025±0.26,P=0.056)[105](证据等级Ⅲ)。值得注意的是,临床实践中联合治疗常被用于病情更严重或进展更快的患者,因此该组患者的基线特征可能更差。上述研究提示,联合全身与眼内抗病毒治疗是ARN的有效策略之一,但其确切的统计学获益仍需更多研究验证。
RD是严重影响ARN患者视力预后的常见并发症。多项观察性研究显示,与单纯全身治疗相比,接受联合治疗的患者更有可能获得视力改善[97, 106](证据等级Ⅲ)。另有研究进一步表明,联合治疗可显著降低RD的发生率[73, 106](证据等级Ⅲ~Ⅳ)。鉴于上述研究证据等级较低,共识专家组认为,其确切获益仍需通过高质量随机对照试验进一步验证。
美国眼科学会2017年专家共识对33篇相关研究进行总结后指出,联合玻璃体内注射膦甲酸钠可能优于单纯全身抗病毒治疗,理由包括:玻璃体内注射可使药物在病灶部位快速达到治疗浓度,及时抑制病毒复制;临床证据支持联合治疗有助于降低严重视力丧失和RD发生率;膦甲酸钠与全身性阿昔洛韦联用可能对耐药疱疹病毒株更有效[62](证据等级Ⅴ)。2024年另一部专家共识调研了67名葡萄膜炎专家的治疗偏好,结果显示,对免疫功能正常的单侧ARN患者,67%的专家会常规使用眼内抗病毒治疗;而对免疫功能抑制的双侧病例,推荐率高达87%[9](证据等级Ⅴ)。这反映眼内注射治疗已被大多数葡萄膜炎专家广泛接受并应用于临床实践。
推荐意见:综合考虑当前最佳证据与专家组的临床实践经验,ARN患者在接受全身抗病毒治疗的同时,联合眼内抗病毒药物注射治疗可能会带来额外获益(证据等级Ⅱ~Ⅴ级,强推荐)。
问题9:ARN患者眼内抗病毒药物应如何选择?
本问题共纳入1项系统评价、1部专家共识、1项病例系列研究及3项药物代谢动力学研究作为证据支持。
一项2024年发表的系统评价纳入34项研究(963例患者,1 090只眼),结果显示更昔洛韦与膦甲酸钠是眼内抗病毒治疗的主流有效药物[69](证据等级Ⅱ)。2016年德国眼科学会葡萄膜炎科的专家调研共识报告了213例ARN患者的治疗情况,其中46%的机构采用眼内抗病毒治疗,药物选择分布为更昔洛韦占比50%、膦甲酸钠占比44%[16](证据等级Ⅴ)。
目前尚无临床研究直接比较两种药物治疗ARN的疗效优劣,但可从药理学特性进行综合评估。更昔洛韦作为第二代核苷类抗病毒药物,具有广谱抗疱疹病毒(HSV、VZV及CMV)活性[107]。微生物实验显示,其对CMV的抑制作用强于阿昔洛韦(更昔洛韦IC50:0.5~1.8 μg/ml;阿昔洛韦IC50:8~33 μg/ml)[108](证据等级Ⅴ)。更昔洛韦在感染细胞内的半衰期超过18 h,可维持较持久的抗病毒活性。尽管全身用药可能引起骨髓抑制等不良反应[109],但眼内注射安全性良好。
膦甲酸钠为无机焦磷酸盐类似物,通过直接抑制病毒DNA聚合酶阻断病毒复制,其作用不依赖病毒激酶激活,因此对阿昔洛韦耐药株有效。一项兔眼药代动力学研究比较了两者的视网膜药代动力学特性(剂量模拟人类:更昔洛韦400/2 000 μg,膦甲酸钠2 400 μg)。结果显示,注射后72 h内更昔洛韦浓度高于膦甲酸钠;注射24 h后,视网膜中更昔洛韦浓度仍高于玻璃体内浓度;至36 h,视网膜中更昔洛韦水平仍高于疱疹病毒的IC50,而膦甲酸钠未表现出同等效果[110](证据等级Ⅴ)。
在眼内抗病毒药物选择中,更昔洛韦因其广谱抗病毒活性、良好的视网膜穿透性及长效作用而更具优势;膦甲酸钠则以其较低的耐药风险见长。临床实践中需结合患者具体情况及治疗反应进行个体化选择与动态调整。
推荐意见:目前用于眼内抗病毒治疗的药物主要包括更昔洛韦和膦甲酸钠。基于现有药理学及药代动力学证据,可优先考虑更昔洛韦眼内注射,因其具有广谱抗病毒活性、较高的视网膜组织穿透性及长效作用;膦甲酸钠眼内注射的主要优势在于其耐药发生率较低(证据等级Ⅱ~Ⅴ级,弱推荐)。
问题10:ARN患者眼内抗病毒治疗的剂量、频率和疗程应如何确定?
本问题共纳入6项病例对照研究、1部专家共识、9项病例系列/病例报告及3项实验性研究作为证据支持。
更昔洛韦眼内注射最早用于CMV视网膜炎,剂量为0.2 mg[111]。一项基于单病例的药代动力学研究显示,0.2 mg剂量下玻璃体内更昔洛韦半衰期为13.3 h,抗CMV有效浓度可维持62 h[111](证据等级Ⅴ)。后续ARN治疗研究中,常用剂量为0.4 mg[112]及2 mg[106, 113-114],频率为每周1~2次(证据等级Ⅲ~Ⅳ)。一项研究显示,2 mg剂量注射后半衰期延长至18.8 h,玻璃体内有效浓度可维持7 d,且未观察到剂量相关性毒性[115](证据等级Ⅴ)。兔眼实验表明,剂量≥5 mg时视网膜药物浓度可在72 h内维持高于IC50;剂量≤10 mg未引起视网膜毒性,≥15 mg则可能导致结构损伤[116](证据等级Ⅴ)。一项临床研究在人类免疫缺陷病毒阳性的CMV视网膜炎患者中使用5 mg每周一次方案,病灶消退率达85%且耐受良好[117](证据等级Ⅳ)。2013年一篇综述建议ARN患者眼内更昔洛韦剂量范围为2~5 mg[109]。共识专家组认为,综合考虑药效与安全性,一般可选择0.4~2.0 mg作为更昔洛韦眼内注射剂量;对于病情较重、依从性差或不便于反复注射的患者,可尝试更高剂量,但需密切监测视网膜毒性。
膦甲酸钠眼内注射亦可用于ARN治疗[118],尤其适用于阿昔洛韦耐药者[119-120](证据等级Ⅳ)。辅助使用膦甲酸钠可改善视力预后,并降低严重视力损伤与RD风险[104](证据等级Ⅲ)。其常用剂量为1.2~2.4 mg,可在PPV的围手术期注射一次或每3天注射一次[73](证据等级Ⅳ)。
目前眼内抗病毒治疗的疗程尚无明确共识。一项病例系列研究建议注射至疾病临床表现得到控制[104](证据等级Ⅲ);另一项研究表明,持续注射至房水病毒载量转阴(经PCR检测)可显著改善视力预后[121](证据等级Ⅳ)。2024年一部专家共识调研了67名葡萄膜炎专家的治疗偏好,对于免疫功能正常的单侧ARN,40%的专家选择每2~3天注射一次,27%选择每周一次,23%仅在初诊时注射一次;81%以临床反应决定疗程[9];对于免疫抑制的双侧病例,61%选择每2~3天一次,26%选择每周一次,6.1%仅在初诊时注射;100%完全依赖临床反应决定疗程;影响疗程的主要临床因素包括对全身治疗反应不足(39%)、后极部受累(37%)、对眼内治疗的反应(37%)、炎症持续时间(25%)、免疫抑制状态(25%)及视神经受累(20%)(证据等级Ⅴ)。
推荐意见:ARN患者的眼内抗病毒治疗尚无统一的剂量、频率与疗程标准,需依据患者具体病情个体化制定,并密切监测药物毒性反应。更昔洛韦眼内注射常用剂量为0.4~2.0 mg,膦甲酸钠眼内注射常用剂量为1.2~2.4 mg;初始治疗可选择每周注射1~2次;疗程持续时间主要取决于患者对治疗的临床反应(证据等级Ⅲ~Ⅴ,弱推荐)。
问题11:ARN患者是否需要激素治疗,应如何治疗?
本问题共纳入10项队列研究、7项病例系列研究及1项系统评价(作为间接证据)作为证据支持。
多项队列研究评估了激素在ARN治疗中的作用与安全性。Palay等[10]的研究显示,在控制抗病毒药物因素后,联合激素治疗未显著增加对侧眼发病风险(证据等级Ⅲ)。Lau等[122](证据等级Ⅲ)及Tibbetts等[13](证据等级Ⅲ)的研究进一步证实,口服激素未增加对侧眼发病率,且不影响最终视力预后。Cochrane等[11]报道,接受与未接受激素治疗的患者在6个月时的平均视力相似(证据等级Ⅲ)。
一项回顾性研究发现,在继发RD的ARN患者中,抗病毒联合口服激素与良好视力预后相关[比值比(OR)=5.2,P=0.03][34](证据等级Ⅲ)。2022年的一项荟萃分析表明,全身激素可有效抑制眼内及玻璃体炎症,且与激光联合可能有助于预防RD(OR=0.43,95%CI 0.25~0.74,I2=0%,P<0.05)[123](证据等级Ⅱ,间接证据)。
关于启动时机,现有证据存在差异。部分研究建议与抗病毒治疗同时[71]或在其后24 h内[10]启动,更多研究[59, 124-125](证据等级Ⅲ~Ⅳ)倾向于在抗病毒治疗开始48 h后启用。2024年专家问卷调查显示,63%的医生选择在抗病毒治疗48 h后启动激素治疗[9](证据等级Ⅴ)。起始剂量方面,部分研究采用1 mg/(kg·d)[70-71, 124-125](证据等级Ⅲ~Ⅳ),部分采用0.5~1 mg/(kg·d)[59, 126](证据等级Ⅲ)。专家调研显示,60%的医生选择40~60 mg作为起始剂量[9]。减量方式上,多数研究推荐以每5天减少10 mg的速度逐渐减量[70-71, 124](证据等级Ⅲ~Ⅳ)。基于上述证据,共识专家组建议在抗病毒治疗开始后48~72 h联合全身激素治疗,起始剂量为泼尼松0.5~1.0 mg/(kg·d),并根据病情缓慢减量。
推荐意见:ARN病程中常伴随严重炎症反应,一般在抗病毒治疗启动后的48~72 h内联合激素治疗;可选择全身激素,起始剂量可选择泼尼松0.5~1.0 mg/(kg·d),并依据病情反应缓慢减量(证据等级Ⅲ~Ⅴ,强推荐)。
问题12:ARN患者是否需要抗凝/抗血小板治疗,应如何治疗?
本问题共纳入10项相关临床研究作为证据支持。
1983年,Ando等[127]首次提出在ARN治疗中联合抗血小板治疗,因其发现7例双眼ARN患者中有6例存在血液高凝状态,遂在抗病毒及激素治疗基础上加用阿司匹林(证据等级Ⅳ)。此后,多项研究报道了在ARN治疗中联合使用阿司匹林[13, 67, 97, 127-133](证据等级Ⅲ~Ⅳ)。其中,Tibbett等[13]于2010年发表的一项回顾性研究对58例ARN患者进行分析,单变量线性回归显示使用阿司匹林与较好的最终视力存在相关性(OR=0.56,P=0.055),但在多变量模型中该关联未达统计学意义(证据等级Ⅲ)。尽管有上述临床报道,共识专家组评估认为,现有证据力度有限,且缺乏前瞻性随机对照研究验证其疗效与安全性。因此,目前尚无充分依据推荐或反对在ARN治疗中常规应用抗凝/抗血小板药物。
推荐意见: 目前尚无强有力的证据支持或反对在ARN治疗中常规使用抗凝或抗血小板药物(BPS)。
问题13:ARN患者可能出现哪些并发症?
本问题共纳入8项病例系列研究及7篇病例报告作为证据支持。
ARN是一种严重的致盲性眼病,患者视力预后普遍较差,约半数患者最终最佳矫正视力低于0.1[124, 134]。其并发症多样且严重,主要为RD(在未经治疗的患者中发生率可高达75%),其他常见并发症包括视神经萎缩、黄斑水肿、视网膜新生血管、继发性玻璃体积血、视网膜前膜、白内障及眼球萎缩等[11-12, 15, 19, 71, 79, 122, 124, 135-139]。另外,未经治疗的患者中,超过1/3可能出现对侧眼受累[10]。
推荐意见:ARN患者可发生多种眼部并发症。早期可能包括高眼压、孔源性RD及视神经病变等;晚期则可能并发黄斑水肿、黄斑前膜、视神经萎缩、白内障、视网膜新生血管、继发性玻璃体积血及眼球萎缩等。此外,在未经治疗的病例中,超过1/3可能导致对侧眼受累(BPS)。
问题14:ARN患者接受PPV的适应证是什么?是否需要接受预防性PPV治疗?
本问题共纳入2项系统评价、3项病例对照研究、57项病例系列研究、5篇病例报告及2篇综述作为证据支持。
2021年的一项系统评价纳入56项研究,结果显示接受早期预防性PPV的患者,其RD风险(22%,95%CI 6%~58%)显著低于未接受手术预防者(45%,95%CI 39%~52%)[140](证据等级Ⅱ)。该评价的亚组分析提示,VZV感染所致ARN的RD发生率(46%,95%CI 40%~52%)高于HSV感染(37%,95%CI 29%~46%),可能与VZV感染常伴随更广泛的视网膜受累及更严重的玻璃体炎症有关。对于此类患者,可能需要更积极的干预,包括预防性PPV。预防性PPV的可能作用机制包括清除混浊玻璃体,改善眼底可视性[62];解除玻璃体视网膜牵引,结合硅油填充可能进一步预防RD[71, 133];清除炎症介质,延缓视网膜炎或玻璃体炎进展[62, 141]。然而,该系统评价的另一亚组分析显示,预防性PPV可能显著增加增生性玻璃体视网膜病变的发生率(从7%增至32%)。
2020年的一项系统评价纳入7项研究,结果显示与常规抗病毒治疗组(144只眼)相比,预防性PPV联合抗病毒治疗组(121只眼)的RD风险显著降低(OR=0.27,95%CI 0.16~0.46,P<0.001);然而,联合治疗组的最佳矫正视力结果却较常规治疗组更差(加权均数差=0.47,95%CI 0.26~0.67,P<0.001)[142](证据等级Ⅱ)。这提示硅油填充及相关长期并发症可能对最终视力恢复产生不利影响。
推荐意见:对于已发生孔源性RD的ARN患者,建议及时行PPV治疗(BPS)。对于抗病毒治疗后因严重玻璃体混浊而无法观察眼底的患者,可考虑行PPV以预防RD,但需注意手术后增生性玻璃体视网膜病变的发生率仍然较高(证据等级Ⅱ,弱推荐)。
问题15:ARN患者是否需要接受预防性视网膜激光光凝治疗?
本问题共纳入3项系统评价、4项病例对照研究、7项病例系列研究、2篇病例报告及2项问卷调查作为证据支持。
多项系统评价对预防性视网膜激光光凝在降低ARN患者RD风险方面的作用进行了分析,但结论不尽相同。一项2021年的系统评价发现,预防性光凝预防RD的效果不理想(光凝组发生率37% vs.非光凝组43%)[140](证据等级Ⅱ)。一项2022年的系统评价显示,联合光凝可降低RD风险,但差异无统计学意义(OR=0.42,P=0.09)[143](证据等级Ⅱ)。另一项2022年的系统评价则表明,光凝可显著降低RD风险(OR=0.61,P=0.01),且与抗病毒及激素联合应用时效果更显著(OR=0.43,P<0.05)[123](证据等级Ⅱ)。综合来看,现有研究均为回顾性设计,存在选择偏倚(例如,能接受光凝的患者往往病情较轻、屈光间质条件较好),这可能高估了其临床价值。
关于治疗时机,现有研究提供了不同参考。部分研究报道了在初次就诊时立即进行光凝,或在抗病毒及激素治疗后、屈光间质改善后再行治疗[144-145](证据等级Ⅳ)。Crapotta等[68]建议在初诊至开始抗病毒治疗的3周内完成(证据等级Ⅳ)。Meghpara等[118]指出,应在屈光间质清晰、视网膜条件允许时尽快实施(证据等级Ⅲ)。如需进行光凝,建议应用于正常视网膜区域,采用2~3排光斑,光斑直径200~500 μm,能量以产生灰白色视网膜灼伤为宜。
尽管预防性光凝对部分ARN患者可能有益,但共识专家组认为,其确切的应用指征和最佳时机仍需更多研究证实,目前尚未能达成统一共识。
推荐意见:预防性视网膜激光光凝治疗可降低部分ARN患者发生RD的风险(证据等级Ⅱ级,弱推荐)。在临床实践中,关于ARN患者接受预防性视网膜激光光凝的具体指征和治疗时机,目前尚未形成明确共识(BPS)。
问题16:应如何处理ARN并发的黄斑囊样水肿?
本问题共纳入5篇病例报告作为证据支持。
一项系统评价显示,ARN患者中黄斑水肿的发生率为24.12%[69]。
多篇病例报告提供了眼内激素治疗ARN继发黄斑囊样水肿的证据。一项报告中,2例患者在抗病毒治疗基础上接受眼内地塞米松植入剂治疗后,黄斑水肿缓解,视力提高[146](证据等级Ⅳ)。另一报告中,1例患者手术后出现黄斑水肿,口服激素改善但停药后复发,抗血管内皮生长因子(VEGF)药物治疗无效,最终经眼内地塞米松植入剂治疗后完全缓解[147](证据等级Ⅳ)。还有报告中,2例患者在确认房水PCR阴性后,分别接受白细胞介素-6受体抑制剂联合地塞米松植入剂或口服抗病毒联合地塞米松植入剂治疗,黄斑水肿均好转[148](证据等级Ⅳ)。
抗VEGF药物在部分病例中也显示出疗效。一项报告中,1例手术后黄斑水肿患者接受3次阿柏西普治疗后,黄斑厚度由442 μm降至268 μm,视力由0.4提高至0.8[149](证据等级Ⅳ)。另一报告中,1例患者经哌加他尼钠眼内注射后,黄斑厚度由410 μm降至197 μm,视力由0.3提高至0.8[150](证据等级Ⅳ)。
现有证据表明,ARN继发的黄斑囊样水肿对眼内激素治疗有反应,抗VEGF药物治疗也可能具有一定效果。然而,这些结论均基于病例报告,其有效性与视力获益尚需更高级别的对照研究进一步验证。
推荐意见:在眼内液PCR检测结果为阴性、抗病毒药物覆盖下或临床表现提示无活动性病毒感染征象时,可应用眼内中、短效激素制剂治疗ARN继发的黄斑囊样水肿(证据等级Ⅳ,弱推荐)。应用眼内抗VEGF药物可能对ARN继发的黄斑囊样水肿有效(证据等级Ⅳ,弱推荐)。
问题17:应如何处理ARN并发的顽固性低眼压及眼球萎缩?
本问题共纳入4项队列研究及1项病例系列研究作为证据支持。
多项回顾性队列研究比较了手术干预与保守治疗对ARN患者预后的影响。一项研究显示,对于伴有或即将发生RD的ARN患者,接受PPV的手术组眼球萎缩发生率为15%(3/20),显著低于未手术组的71.4%(15/21)[151](证据等级Ⅲ)。另一项研究报道1例患者因手术后RD复发并拒绝再次手术,最终进展为眼球萎缩[103](证据等级Ⅲ)。另有研究进一步表明,与发生RD后再行手术相比,预防性PPV可能进一步降低低眼压及眼球萎缩的发生风险[130, 152](证据等级Ⅲ)。上述结果提示,ARN患者发生RD后及时进行手术干预,可能有助于降低后续发生顽固性低眼压及眼球萎缩的风险。
一项病例系列研究对接受PPV及硅油填充的ARN患者进行了分析,发现在硅油取出后,20%的患者出现低眼压,7%进展为眼球萎缩,提示即便经规范手术,此类并发症风险依然存在[34](证据等级Ⅲ)。对于已发生低眼压及眼球萎缩的患者,目前尚无公认有效的治疗方法。共识专家组认为,长期硅油填充可能在一定程度上延缓眼压进一步下降及眼球萎缩的进展。
推荐意见:及时发现并处理孔源性RD,可能有助于降低ARN并发顽固性低眼压及眼球萎缩的风险(证据等级Ⅲ,弱推荐)。对于已发生低眼压及眼球萎缩的患者,目前尚无确切有效的治疗方法,部分患者可能需要接受长期硅油填充(BPS)。
问题18:一眼诊断为ARN,如何预防对侧眼发病?如何处理双眼ARN?
本问题共纳入3项队列研究、1项病例对照研究、3项病例系列研究及1部专家共识作为证据支持。
现有研究表明,ARN患者对侧眼受累的时间窗存在较大差异。虽然多数受累发生在数月内,但部分患者可能延迟至数年后。一项单中心病例系列报道,83.3%的患者双眼发病间隔在5个月内,而16.7%的患者间隔超过2年[153](证据等级Ⅳ)。一项多中心病例系列显示,53%的患者间隔在3个月内,47%超过9个月[154](证据等级Ⅳ)。德国全国性调查发现,75%的对侧眼受累发生在初诊后2个月内,但仍有10%发生在4个月后[16](证据等级Ⅴ)。这些结果提示,对侧眼受累风险期可能持续较长,需进行长期、规律的随访观察。
系统性抗病毒治疗能显著降低对侧眼受累风险。一项回顾性队列研究显示,接受阿昔洛韦(诱导期静脉用药,维持期口服)治疗的患者,对侧眼无病率显著高于未治疗组(87.1% vs. 30.4%),风险显著降低(P=0.001 3)[10](证据等级Ⅲ)。另一项回顾性队列研究表明,延长维持期抗病毒疗程至≥14周,可进一步降低对侧眼受累风险(3.7% vs. 21.4%, P=0.036)[70](证据等级Ⅲ)。
根据已发表的病例系列研究,双眼ARN的治疗方案与单眼ARN未见原则性差异[153-155](证据等级Ⅳ)。共识专家组认为,可参照单眼ARN的治疗策略进行管理。
推荐意见:对于单眼ARN患者,建议在确诊后定期进行对侧眼眼底检查,尤其是在初诊后的3个月内(证据等级Ⅲ~Ⅴ,强推荐)。对所有ARN患者均应进行规范的系统性抗病毒治疗(包括诱导期及维持期),可有效降低对侧眼受累风险(证据等级Ⅲ,强推荐)。对于已确诊的双眼ARN患者,其治疗方案建议参照单眼ARN的治疗原则执行(BPS)。
3 总结与展望
本共识系统回顾并总结了ARN的临床症状与体征、影像学检查方法、病原学检测技术以及诊断标准。随着眼科影像学技术与病原体检测手段的不断进步,ARN的早期准确诊断已具备良好的技术基础。在治疗方面,本共识从全身与眼内抗病毒药物治疗、激素等辅助药物治疗,以及相关并发症的预防和处理等多个维度,为临床实践提供了基础性和框架性的指导建议。本共识旨在为中国眼科医师,尤其是眼底病专业医师提供临床诊疗参考,其内容不作为具有法律效力的医疗依据。
鉴于ARN属于临床少见疾病,且其治疗方案涉及多学科协作与个体化决策,目前在部分具体诊疗细节上尚难以达成完全一致的意见。未来仍需积极开展设计严谨、高质量的临床研究,针对存疑问题深入探索。这些研究将为ARN的诊疗决策、指南更新与临床实践提供更坚实的科学依据。
形成共识意见的专家组成员
临床主席
许 迅 上海交通大学医学院
附属第一人民医院
黎晓新 厦门大学附属厦门眼科中心/
北京大学人民医院
徐格致 复旦大学附属眼耳鼻喉科医院
常 青 复旦大学附属眼耳鼻喉科医院(执笔)
核心专家(按照姓氏拼音排序)
常 青 复旦大学附属眼耳鼻喉科医院
黎晓新 厦门大学附属厦门眼科中心/
北京大学人民医院
陆 方 四川大学华西医院
吕 林 中山大学中山眼科中心
彭晓燕 北京同仁医院
孙晓东 上海交通大学医学院
附属第一人民医院
王雨生 空军军医大学西京医院/
全军眼科研究所
魏文斌 北京同仁医院
徐格致 复旦大学附属眼耳鼻喉科医院
许 迅 上海交通大学医学院
附属第一人民医院
杨培增 重庆医科大学附属第一医院
张美芬 北京协和医院
赵明威 北京大学人民医院
赵培泉 上海交通大学医学院附属新华医院
讨论专家(按照姓氏拼音排序)
陈 宜 北京中日友好医院
陈长征 武汉大学人民医院
陈晓隆 中国医科大学附属盛京医院
丁小燕 中山大学中山眼科中心
高云仙 新疆医科大学附属中医医院
黄雄高 海南医科大学第一附属医院
惠延年 空军军医大学西京医院/
全军眼科研究所
蒋 沁 南京医科大学眼科医院
柯根杰 安徽省立医院
李 姝 上海交通大学医学院
附属第一人民医院
李 涛 中山大学中山眼科中心
李海平 北京大学第三医院
李娟娟 云南大学附属医院
李秋明 郑州大学附属第一医院
李甦雁 徐州医学院附属徐州市立医院
梁建宏 北京大学人民医院
梁小玲 中山大学中山眼科中心
刘 滨 北京大学人民医院
刘 堃 上海交通大学医学院
附属第一人民医院
刘 勇 陆军军医大学第一附属医院
刘庆淮 南京医科大学第一附属医院
柳 林 上海交通大学医学院附属仁济医院
罗 静 中南大学湘雅二医院
吕红彬 西南医科大学附属医院
马 进 中山大学中山眼科中心
马 翔 大连医科大学附属第一医院
苗 恒 北京大学人民医院
牛彤彤 沈阳市第四人民医院
曲进锋 北京大学人民医院
沈 玺 上海交通大学医学院附属瑞金医院
沈胤忱 上海交通大学医学院
附属第一人民医院
宋宗明 河南省立眼科医院
苏冠方 吉林大学第二医院
孙大卫 哈尔滨医科大学附属第二医院
孙旭芳 华中科技大学同济医学院
附属同济医院
唐罗生 中南大学湘雅二医院
陶 勇 北京朝阳医院
万光明 郑州大学第一附属医院
王 敏 复旦大学附属眼耳鼻喉科医院
王 鲜 贵州医科大学附属医院
王常观 北京大学第三医院
王建民 河北省人民医院
王莉菲 河北省眼科医院
徐国兴 福建医科大学第一临床医学院
杨 柳 北京大学第一医院
姚 勇 无锡市人民医院
游志鹏 南昌大学附属眼科医院
于旭辉 哈尔滨医科大学附属第一医院
余洪华 广东省人民医院
俞素勤 上海交通大学医学院
附属第一人民医院
袁容娣 陆军军医大学附属新桥医院
张 风 北京同仁医院
张美霞 四川大学华西医院
张文芳 兰州大学第二医院
赵铁英 深圳华夏眼科医院
郑 志 上海交通大学医学院
附属第一人民医院
周 鹏 北京星辰黄斑病公益基金会
周国宏 山西省眼科医院
朱 丹 内蒙古医学院附属医院
方法学支持和证据评价小组
赵 赛 上海道田循证科技有限公司
刘昭远 上海道田循证科技有限公司
赵倩楠 上海道田循证科技有限公司
学术秘书组
江 睿 复旦大学附属眼耳鼻喉科医院
周 旻 复旦大学附属眼耳鼻喉科医院
雷博雅 复旦大学附属眼耳鼻喉科医院(辅助执笔)
顾瑞平 复旦大学附属眼耳鼻喉科医院(辅助执笔)
顾骏祥 复旦大学附属眼耳鼻喉科医院(辅助执笔)
唐文怡 复旦大学附属眼耳鼻喉科医院(辅助执笔)
刘师学 复旦大学附属眼耳鼻喉科医院(辅助执笔)
俞素勤 上海交通大学医学院
附属第一人民医院(辅助执笔)
王建民 河北省人民医院(辅助执笔)
吕 西 河北省人民医院
参考文献略。
值班编辑:管管
值班审核:管管
推荐文章
【资讯】PNAS | 中山眼科中心柳夏林/刘奕志团队发现RIP3+小胶质细胞亚群介导低氧诱导的程序性坏死促进视网膜新生血管性疾病

