2021年3月16日,云南国际商会磨憨委员会主任、中共勐腊县磨憨镇商会支部书记任存章带领办公室人员陈圣权,一起来到离磨憨十多公里的会员单位,匡才能养猪专业户家了解会员的工作情况。

我们看到他除了养猪,还买了各种设备自己打水井,建猪棚、围猪圈、种蔬菜、养罗非鱼,十分勤劳能干,生活上也非常节约。他就是一心想把养殖业搞好,对养猪干劲十足,对自己十分有信心。

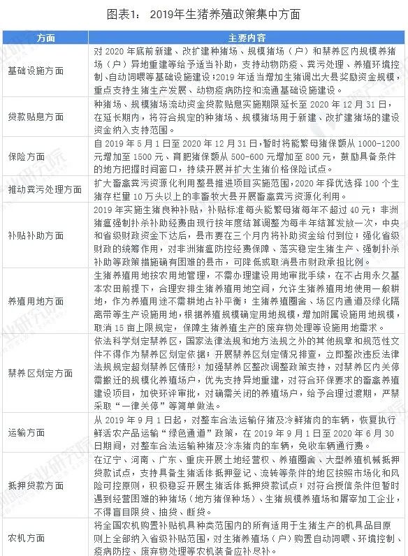
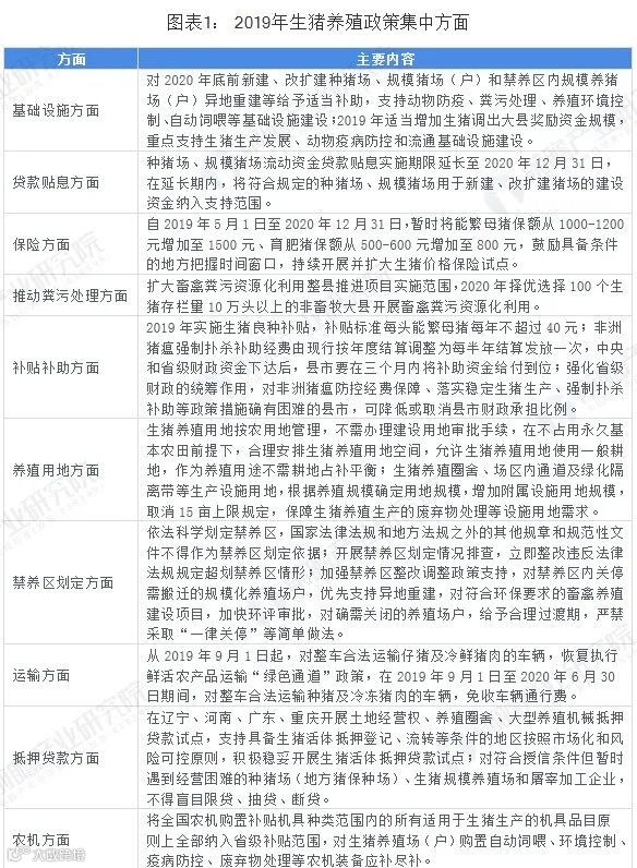
2019年8月31日以来,农业农村部会同国家发改委、财政部、自然资源部、生态环境部、交通运输部、银保监会等部门,认真贯彻党中央国务院决策部署,多部门相继印发文件,出台17条政策措施支持生猪生产发展。这些政策措施包括以下几方面:

原创:磨憨商会
中国.老挝(磨憨.磨丁)经济合作区
唯一拥有社会团体法人资格的商会组织

商会办公地址:
云南省西双版纳州勐腊县磨憨口岸距国门仅100处
(素有“国门第一会”和“全球最近国门商会”之美誉)
邮编:666308 座机电话:0691-8812138
商会负责人电话:
办公手机号:18988196829 (会长 任存章)
办公手机号:13988123490 (常务副会长 程根富)
办公手机号:13170545148 (秘书处 张荣华)
办公手机号:18988196289 (会员部 詹金丽)
磨憨商会会旗
品牌合作伙伴:
亚洲工商业联合会
中国国际商会云南商会
中华跨境企业家协会
国际品牌质量技术协会
中国.老挝经贸发展促进会
世界民族文化艺术学会
国门集团
中国.老挝生态古树茶研究中心
亚热带特产研发中心
东南亚国际商品购物中心
富荣人力资源服务有限公司




泰国饮料



