搜索
首页
大数快讯
大数活动
服务超市
文章专题
出海平台
流量密码
出海蓝图
产业赛道
物流仓储
跨境支付
选品策略
实操手册
报告
跨企查
百科
导航
知识体系
工具箱
更多
找货源
跨境招聘
DeepSeek
首页
>
秋后算账!亚马逊卖家惨遭重罚
>
0
0
秋后算账!亚马逊卖家惨遭重罚
必创头条
2020-11-23
0
亚马逊素来有秋后算账的习惯,上周美国有三名亚马逊卖家被判罚款,理由是这几名卖家在疫情爆发之际哄抬洗手液价格。
其中一位受罚卖家把两升装普雷尔(Purell)的标价为79.99美元到129.99美元,而市场价格仅在20.87美元到35美元之间。
眼下美国疫情严重,亚马逊和其他电商平台一直在竭力遏制卖家抬高防护用品的价格,亚马逊表示,通过他们的系统检测,已经删除了上百万条提高价格的产品。
亚马逊一位发言人表示:“我们对无良卖家试图利用这场全球健康危机牟取暴利感到失望,除了移除listing外,亚马逊还暂停了一万多个卖家账户。我们已将最恶劣的违法者提交给联邦和各州执法部门,以追究他们的责任。我们将继续积极监控我们网站上的店铺,并移除那些违反我们政策的商品。”
据悉,三名卖家将向纽约州支付5.2万美元的罚款,并向买家赔偿2.3万美元。
1
涉嫌评论造假收到巨额罚款
近日一名卖减肥药的亚马逊卖家因评论造价面临1280万美元的巨额罚款。被指控的公司名为Cure Encapsulations,Inc,是一家药品相关公司,该卖家通过第三方服务商找寻大量买家,让他们对其产品进行虚假评论。
据美国联邦贸易委员会(简称FTC)发出的公告,虚假评论称该减肥药可以作为“有效食欲抑制剂”和“能够让脂肪排出”能够有效抑制食欲和脂肪产生,但是FTC发现了这些评论并没有事实依据。
作为FTC处罚的首例亚马逊评论造假案件,FTC还是手下留情的,他们表示如果该卖家愿意向FTC支付50,000美元的罚金并履行其他纳税义务,那这项罚款将会暂停执行。另外,FTC表示如果商家刻意隐瞒他们的财务状况,那么所有的这些费用将全部如期上缴。
哪些行为容易被系统判定为操纵评价呢?一般从以下几方面考虑
1、机刷模拟真人评论,亚马逊对外号称是一家技术公司,所以机刷是很容易被检测出来的。
2、留评率过高被系统检测到。亚马逊自然留评率在1%-5%之间,如果超过这个范围,时间一长就会被系统监控。
3、转化率太高。一旦转化率超过类目平均水平,被检测到的概率就会大大增加。
2
使用黑科技须谨慎
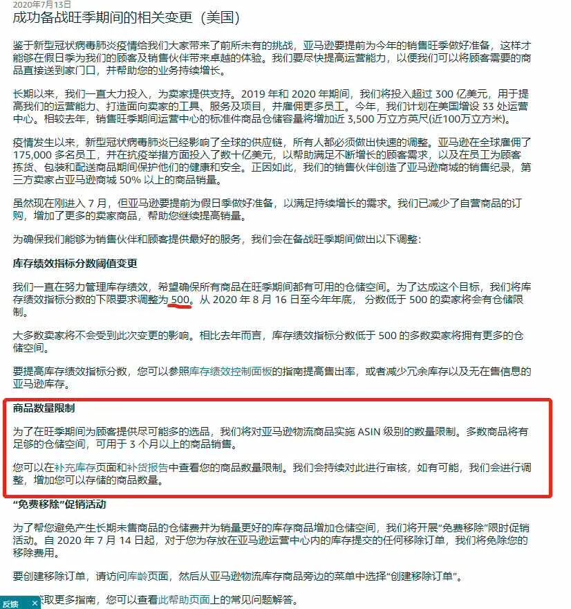
7月份,亚马逊突然发布公告称8月16日至年底,所有库存绩效指标分数低于500的卖家将会被限制库存。不少卖家开始寻求服务商的帮助,各大跨境论坛和交流群里也开始流传出能突破发货限制的方法。很多人按照这些方法确实能成功发货。
有人开case咨询客服,得到的回复有多个版本,有说不能入仓,也有说可以入仓,但是仓储费用会很高,当然还有可能导致封号。
果不其然从9月份开始陆续有卖家收到处理结果,有卖家反应说法过去了几百件货被收取了3000多美元的仓储费。还有卖家说,为了准备PrimeDay,自己发了一大批货过去,已经付了1万多美元的超量费,如果产品走的慢,赚的钱还不够交仓储的,目前报名了秒杀,希望把损失降到最低。
更有甚者,货在到达FBA仓库之前就被亚马逊删除了。那不仅要联系头程服务商,看看能不能改地址,还要联系海外仓找到货的落脚点。如果费用比货值还要高的话,只能选择弃置了。
“在看”的永远18岁
【声明】内容源于网络
0
0
必创头条
浙江必创科技集团有限公司是一家重度垂直于跨境电商出口领域的产业服务平台企业,旗下涵盖产业园区、全球开店、产业孵化、产业学院、产业投资、生态服务6大业务模块,在浙江、江苏、福建、江西、湖南、山东、安徽七省十多个城市提供跨境电子商务产业服务。
内容
2168
粉丝
0
立即咨询
关注
必创头条
浙江必创科技集团有限公司是一家重度垂直于跨境电商出口领域的产业服务平台企业,旗下涵盖产业园区、全球开店、产业孵化、产业学院、产业投资、生态服务6大业务模块,在浙江、江苏、福建、江西、湖南、山东、安徽七省十多个城市提供跨境电子商务产业服务。
总阅读
679
粉丝
0
内容
2.2k
立即咨询
关注