(1)结合销售合同和货物交付方式,说明发行人客户直接到供应商指定仓库提货的情形下,发行人在交易中的商业逻辑是否合理,是否属于融资性业务;(2)发行人与客户交易的实物流、资金流、票据流转是否一致,销售环节是否实际发生货物流转,是否存在虚构仓单、提单的情况,是否存在资金空转的情形;销售环节发生的仓储、运输费用是否实际由发行人承担;销售过程中发行人是否承担相关市场风险和货物风险,是否承担货物质量瑕疵或交付逾期等法律责任;
(3)发行人与客户之间的销售合同是否锁定固定收益,是否根据与上游供应商的采购价格加收固定差价后向下游客户收取货款;是否给予下游客户信用展期及具体情况,信用展期是否与销售价格挂钩,是否约定担保物或保证金;
(4)是否存在发行人为下游客户垫资或提供融资支持的情况,是否收取利息,是否存在纠纷或潜在纠纷;
(5)报告期内是否存在违规开展融资性贸易业务的情形,是否涉及《中央企业违规经营投资贵任追究实施办法(试行)》第九条规定的情形,是否违反规定开展融资性贸易业务或空转、走单等虚假贸易业务,是否违反规定提供赊销信用、资质、担保或预付款项,利用业务预付或物资交易等方式变相融资或投资,是否存在造成经营损失或被追究责任的情况;是否按照《关于进一步排查中央企业融资性贸易业务风险的通知》要求进行风险排查,是否违规开展融资性贸易业务;发行人业务开展是否符合国家关于中央企业不得违规开展融资性贸易业务的相关文件要求;如果发行人报告期内发生过融资性贸易业务,请说明具体情况、业务规模及占发行人相应指标的比例,是否巳经完成整改,是否受到处罚或存在受到处罚的风险,是否构成重大违法行为。
请保荐机构、律师、会计师对上述事项进行核查,说明核查过程和依据,发表明确核查意见,并说明核查依据是否充分。
一、结合销售合同和货物交付方式,说明发行人客户直接到供应商指定仓库提货的情形下,发行人在交易中的商业逻辑是否合理,是否属于融资性业务
根据发行人提供的资料及确认,根据行业惯例,发行人日常贸易采购环节,交货地点通常约定为供应商工厂或发行人指定仓库;发行人日常贸易销售环节,交货地点通常为双方约定地点或由客户到发行人指定的仓库提货。
在大宗商品贸易中,由客户到指定仓库提货属于常规的货物交付方式之一,符合行业惯例。发行人按照销售合同约定,通过提供放货指令或货权转移协议书完成货物交付,商品控制权随之转移。发行人作为贸易商,主要作用在于凭借对下游需求的研判,弥合相关产品在时间、空间和具体品种上的资源错配,满足客户多层次的采购需求。该交易存在真实货物流转,具有真实商业背景,不属于融资性业务。
二、发行人与客户交易的实物流、资金流、票据流转是否一致,销售环节是否实际发生货物流转,是否存在虚构仓单、提单的情况,是否存在资金空转的情形;销售环节发生的仓储、运输费用是否实际由发行人承担;销售过程中发行人是否承担相关市场风险和货物风险,是否承担货物质量瑕疵或交付逾期等法律责任
(一)发行人与主要客户交易的实物流、资金流、票据流转一致
根据访谈发行人各业务部门负责人及查阅发行人报告期内和主要客户签署的合同, 报告期内:
1、发行人进口贸易销售货物时, 一般在签订合同后或收取客户的货款后向港口仓库及客户发送相应数量的放货通知书,客户凭放货通知书提货或公司负责将货物运输至客户指定地点;客户依据合同约定,通过现汇或银行承兑汇票进行付款;
2、发行人转口贸易销售货物时, 一般在签订销售合同后,客户向银行申请开具信用证或现汇,完成海运提单的转移;客户依据合同约定,通过信用证或银行转款进行付款;
3、发行人国内贸易销售货物时, 一般在签订销售合同后,下游客户主要通过现汇或银行承兑汇票的方式向发行人支付货款,凭发行人出具的相应数量的放货通知单提货。
综上, 发行人与主要客户交易不存在货物流、资金流、票据流不一致的情形。
(二)销售环节的货物流转情况,不存在虚构仓单、提单、资金空转的情况
根据发行人提供的资料, 发行人在《中信金属股份有限公司合同管理制度》中明确规定,公司禁止开展“空转”“走单” 等无商品实物、无货权流转或无商业实质的贸易业务,禁止签订此类业务合同。为保证公司制度的有效性,公司制定了相应的内控措施,具体措施包括:
1、公司在开展业务前,需要先对交易对手进行评审,交易对手评审审批生效后,方可提交业务合同,在交易对手评审和审批过程中,会通过国家企业信用信息公示系统、企查查等资信平台对交易对手进行相关筛查;
2、公司重视采购货物来源,谨慎选择采购渠道,对货物来源进行甄别,了解货权真实性;公司业务合同需经业务部门、相关职能部门和管理层分级审批,在合同审批过程中,关注合同条款、贸易模式等重点要素;在业务执行过程中,对货物流、资金流、票据流进行管理;
3、公司严格把控仓库准入条件,对仓库进行考查、甄选和评审。仓库评审审批生效后,方可进行业务开展。货物入库、出库均须按照公司审批流程审批,入库时提供相应的海运提单和入库单(一般由银行或者仓库等第三方发送至物流管理部门) ,出库时会检查实际到款金额是否与实物流转匹配。
1、公司以海运提单的转移完成货物交付。在国际大宗商品贸易中,提单代表的就是所交易的商品,提单上会详细列示船舶信息、 装船时间、 商品数量、 商品质量等具体信息, 公司通过转移海运提单完成货物流转;
2、公司在货物到达卸货港后由公司负责报关进口及仓储。公司销售货物时,向仓库发送提货指令,委托物流公司将货物运输至客户指定地点,完成货物流转;
3、公司向下游客户和港口码头、物流公司、租赁仓库提供放货指令或货权转移协议书完成货物交付,完成货物流转。
报告期内,公司通过两种方式监控仓单、提单的真实性:
1、提单形式的交易,一般在采购或销售环节会使用信用证结算,信用证开具过程中,开证银行和收证银行会逐笔审核合同、运输单据、提单等货权凭证,确保交易的真实性、合规性和合理性;
2、仓单或货权转移单形式的交易,公司会收到租赁仓库提供的入库通知单,或者由储运部门与港口确认货物的存在性,确保该类交易模式下货物的真实性。
综上,发行人与客户的交易均存在不同形式的货物流转,公司严密监控仓单、提单的真实性,报告期内不存在虚构的情况,也未发生资金空转。
经查阅发行人报告期内与主要客户的销售合同, 销售环节由公司承担费用的情况主要包括:(1)公司销售合同中约定交货方式为通行的国际贸易条款中的 CFR 和 CIF 方式,适用于《2010 年国际贸易术语解释通则》承担相关费用;(2)销售合同中约定交货方式为运至客户指定地点交货,运输费用由公司承担。在大宗商品贸易中,为降低流通环节成本,如铁矿石产品等的销售合同通常以提单、仓单形式进行货权转移,由下游客户到仓库提货,销售环节基本不产生运输费用,符合行业惯例。
经查阅发行人报告期内与主要客户的销售合同, 公司的仓储费用通常在货权转移前由发行人承担,在货权转移后由下游客户承担。
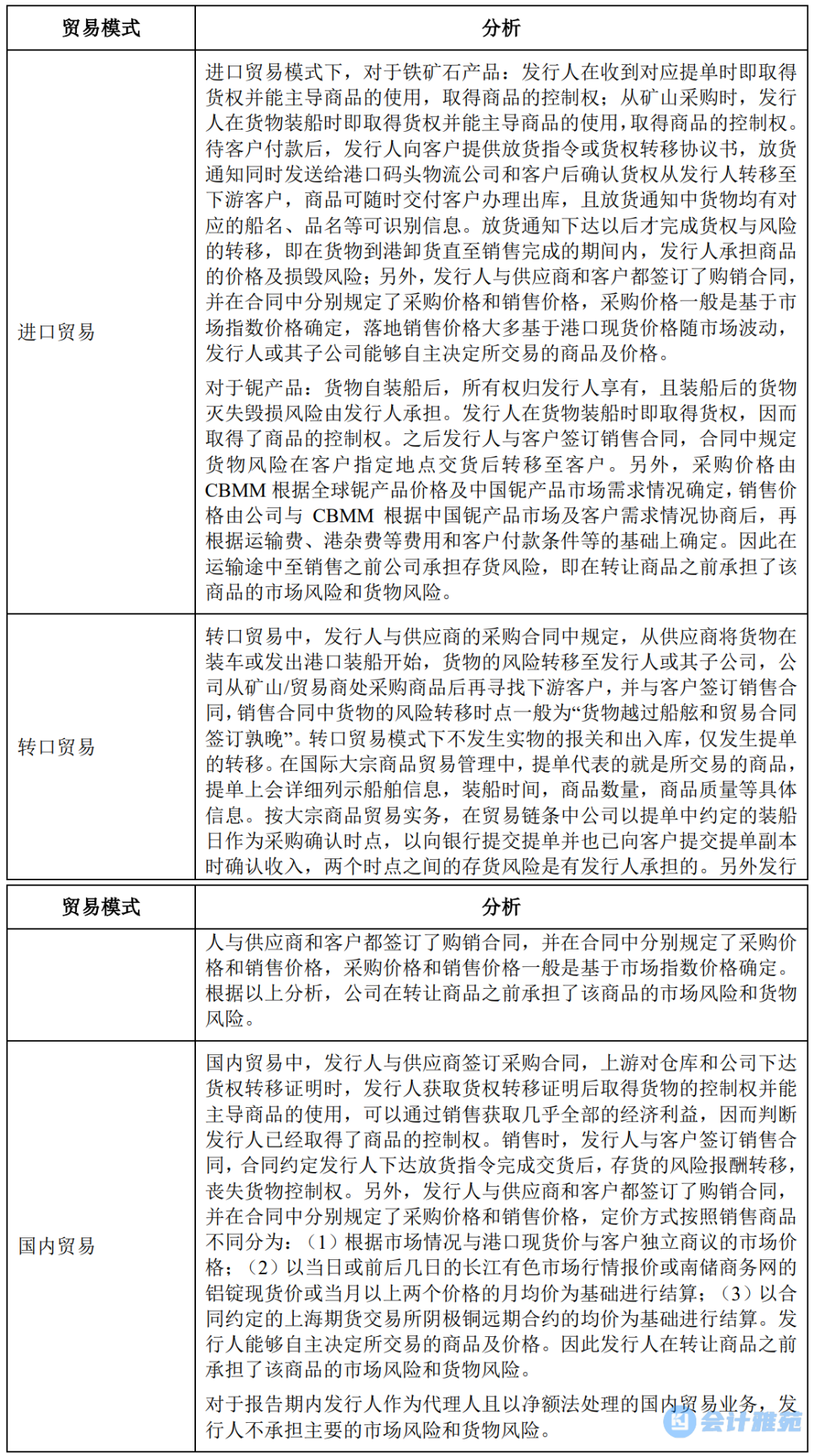
(四)销售过程中发行人承担相关市场风险和货物风险,承担货物质量瑕疵或交付逾期等法律责任
经查阅发行人报告期内与主要客户的销售合同, 报告期内,发行人不同贸易模式下的市场风险和货物风险情况如下:
销售过程中,发行人按照合同约定的条款,承担货物质量瑕疵或交付逾期等法律责任。销售合同中一般会明确合同双方对于质量瑕疵或交付逾期等情况的处理方式,包括但不限于价格调整、第三方鉴定、诉讼等途径。
综上,除上述以代理人身份进行的交易外,发行人承担相关市场风险和货物风险,承担货物质量瑕疵或交付逾期等法律责任。
三、发行人与客户之间的销售合同是否锁定固定收益,是否根据与上游供应商的采购价格加收固定差价后向下游客户收取货款;是否给予下游客户信用展期及具体情况,信用展期是否与销售价格挂钩,是否约定担保物或保证金
经查阅报告期内发行人与主要客户的销售合同,发行人日常贸易业务中,对主要客户的销售价格系基于市场指数/期货价格,或是基于即期市场价格确定,价格随行就市。报告期内,发行人与主要客户间的销售合同不存在锁定固定收益或根据与上游供应商的采购价格加收固定差价后向下游客户收取货款的情形。
报告期内,公司为提升自身客户服务能力,扩展采购来源,进行过少量身份是代理人的业务,收益相对固定,发行人对该情况采用净额法处理。报告期各期,发行人按照净额法确认的收入占营业收入的比例均小于 0.01%。
公司对大部分客户均采用先款后货,对于少量的赊销,业务部门、风险管理部门严格按照公司信用评级及授信额度管理相关制度,根据公司建立的信用评级模型针对客户偿债能力、获利能力、经营管理、履约情况等方面进行评审并确定授信额度。
由于公司信用政策管理较为严格,公司主要对部分信用状况较好的钢铁企业及大型贸易商给予了信用政策,相关赊销客户均经过严格评审,履约能力较强。报告期内,发行人未给予下游客户信用展期,不存在信用展期与销售价格挂钩及约定担保物或保证金的情形。
四、是否存在发行人为下游客户垫资或提供融资支持的情况,是否收取利息,是否存在纠纷或潜在纠纷
公司的主要客户为大中型钢铁企业、铜冶炼厂、贸易商等。境外销售时,公司主要采用信用证的结算方式;境内销售主要采用现汇或银行承兑汇票的结算方式,大部分客户均采用先款后货。
对于少量的赊销,业务部门、风险管理部门严格按照公司信用评级及授信额度管理相关制度,根据公司建立的信用评级模型针对客户偿债能力、获利能力、经营管理、履约情况等方面进行评审并确定授信额度,符合行业惯例,因此,发行人不存在为下游客户垫资或提供融资支持的情况,亦不存在因此发生的利息收取、纠纷及潜在纠纷。
五、报告期内是否存在违规开展融资性贸易业务的情形,是否涉及《中央企业违规经营投资贵任追究实施办法(试行)》第九条规定的情形,是否违反规定开展融资性贸易业务或空转、走单等虚假贸易业务,是否违反规定提供赊销信用、资质、担保或预付款项,利用业务预付或物资交易等方式变相融资或投资,是否存在造成经营损失或被追究责任的情况;是否按照《关于进一步排查中央企业融资性贸易业务风险的通知》要求进行风险排查,是否违规开展融资性贸易业务;发行人业务开展是否符合国家关于中央企业不得违规开展融资性贸易业务的相关文件要求;如果发行人报告期内发生过融资性贸易业务,请说明具体情况、业务规模及占发行人相应指标的比例,是否巳经完成整改,是否受到处罚或存在受到处罚的风险,是否构成重大违法行为。
(一)发行人报告期内是否存在违规开展融资性贸易业务的情形,是否涉及《中央企业违规经营投资责任追究实施办法(试行)》第九条规定的情形,是否违反规定开展融资性贸易业务或空转、走单等虚假贸易业务,是否违反规定提供赊销信用、资质、担保或预付款项,利用业务预付或物资交易等方式变相融资或投资
根据《中央企业违规经营投资责任追究实施办法(试行)》 第九条规定, “购销管理方面的责任追究情形:......(三)违反规定开展融资性贸易业务或‘空转’‘走单’ 等虚假贸易业务......(六)违反规定提供赊销信用、资质、担保或预付款项,利用业务预付或物资交易等方式变相融资或投资。......”经核查, 发行人
报告期内不存在“违反规定开展融资性贸易业务或‘空转’‘走单’等虚假贸易业务”和“违反规定提供赊销信用、资质、担保或预付款项,利用业务预付或物资交易等方式变相融资或投资”的情形, 具体如下:
1、发行人报告期内不存在违反规定开展融资性贸易业务或“空转”、“走单”等虚假贸易业务
根据发行人提供的资料、书面确认并经本所律师核查,报告期内,发行人开展的贸易活动具有商业实质,不存在违反规定开展融资性贸易业务或“空转”、“走单”等虚假贸易业务,具体情况如下:
(1)发行人贸易活动中具有真实的货物/货权流转,公司严密监控仓单、提单的真实性,报告期内不存在虚构仓单、提单、资金空转的情况(详见本补充法律意见书中本题“二、(二)销售环节的货物流转情况,不存在虚构仓单、提单、资金空转的情况”部分的具体内容)。
(2)发行人主要客户的货物流、资金流、票据流一致,不存在转贷、第三方回款等情形(详见本补充法律意见书中本题“二、(一) 发行人与主要客户交易的实物流、资金流、票据流转一致”部分的具体内容) 。
(3) 发行人的贸易活动中,仓储费用、运费、市场风险及货物风险、货物质量瑕疵或交付与其法律责任主要由发行人承担;发行人的货物贸易模式符合大宗商品交易,具有合理的商业逻辑(详见本题“一、结合销售合同和货物交付方式,说明发行人客户直接到供应商指定仓库提货的情形下,发行人在交易中的商业逻辑是否合理,是否属于融资性业务”、“二、(三)销售环节发生的仓储、运输费用的承担情况”及“二、(四)销售过程中发行人承担相关市场风险和货物风险,承担货物质量瑕疵或交付逾期等法律责任”部分的具体内容) 。
综上,报告期内发行人的销售具有合理的商业实质,不存在违反规定开展融资性贸易业务或“空转”、“走单”等虚假贸易业务。
2、发行人报告期内不存在违反规定提供赊销信用、资质、担保或预付款项,利用业务预付或物资交易等方式变相融资或投资的情形
根据发行人提供的资料、书面确认并经本所律师核查,报告期内,发行人未给予下游客户信用展期,对于赊销客户未约定担保物或保证金,不存在为下游客户垫资或提供融资支持的情况,不存在利用业务预付或物资交易等方式变相融资或投资的情形(详见本题“三、(二)报告期内,发行人未给予下游客户信用展期,对于赊销客户未约定担保物或保证金”、“四、是否存在发行人为下游客户垫资或提供融资支持的情况,是否收取利息,是否存在纠纷或潜在纠纷”部分的具体内容)。
根据公司提供的资料、书面确认并经核查,报告期内,公司不存在因违反规定开展融资性贸易业务或空转、走单等虚假贸易业务,违反规定提供赊销信用、资质、担保或预付款项,利用业务预付或物资交易等方式变相融资或投资造成经营损失或被追究责任的情况。
(三)发行人是否按照《关于进一步排查中央企业融资性贸易业务风险的通知》要求进行风险排查
《关于进一步排查中央企业融资性贸易业务风险的通知》(国资财管[2017]652 号, 以下简称“652 号文” ) 由国务院国资委下发给其下属中央企业,发行人作为财政部主管的中央企业,未收到 652 号文。
为排查及避免开展融资性贸易, 发行人实行的具体措施如下:
1、建立负面清单。发行人制定了《中信金属投资项目负面清单》及《中信金属股份有限公司合同管理制度》,明确禁止开展融资性贸易和“空转” 、 “走单”等无商品实物、无货权流转或无商业实质的贸易业务,禁止签订此类业务合同。
2、制定相应的内控措施。为保证公司制度的有效性,公司制定了相应的内控措施(见本补充法律意见书本题之“二、(二)销售环节的货物流转情况,不存在虚构仓单、提单、资金空转的情况”部分的具体内容)。
综上,发行人以开展实质业务为导向,通过建立负面清单及相应内部控制制度,审核及监督合同履行,对公司融资性贸易风险进行了排查。
(四)发行人业务开展是否符合国家关于中央企业不得违规开展融资性贸易业务的相关文件要求
经核查发行人与主要客户的销售情况, 报告期内,发行人不存在开展融资性贸易业务的情形,符合国家关于中央企业不得违规开展融资性贸易业务的要求。
(五)发行人报告期内开展融资性贸易的具体情况、业务规模及占发行人相应指标的比例,是否已经完成整改,是否受到处罚或存在受到处罚的风险,是否构成重大违法行为
经核查发行人与主要客户的销售情况, 报告期内,发行人不存在开展融资性贸易的情况。
针对网友在国资委官网互动专区的提问:融资性贸易的具体界定标准是什么?
国资委答复如下:《关于进一步排查中央企业融资性贸易业务风险的通知》(国资财管〔2017〕652号)规定,融资性贸易业务是以贸易业务为名,实为出借资金、无商业实质的违规业务。其表现形式多样,具有一定的隐蔽性,主要特征有:
二是上游供应商和下游客户均为同一实际控制人控制,或上下游之间存在特定利益关系;
四是直接提供资金或通过结算票据、办理保理、增信支持等方式变相提供资金。
ChatGPT为代表的大模型对产业互联网带来哪些变革?

长期坚持提供干货不易,如文章引起大家共鸣、对大家有帮助,请大家点赞并转发,以支持我们提供更多干货,谢谢。
商务合作\内容撰写\软文推广:18501955840(备注合作事由或电联)
需求发布\业务对接\投融资需求:18600329996(电话联系)
