
◆ ◆ ◆ ◆
新闻聚焦
NEWS FOCUS
◆ ◆ ◆ ◆
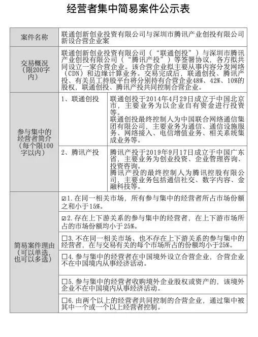
1、11月2日,国家市场监管总局官网消息,《2022年10月17日-10月23日无条件批准经营者集中案件列表》显示,联通创新创业投资有限公司与深圳市腾讯产业创投有限公司新设合营企业案获无条件批准,审结时间为10月18日。

2、Lazada 近日宣布与 APEC 2022 达成合作,双方宣布将借助电子商务的力量共同支持和推动东南亚地区普惠、可持续增长。Lazada 将与亚太经合组织(APEC)、泰国外交部密切合作,增进外界对将于今年11月于曼谷举行的APEC峰会优先事项和价值观的认同与实践。该合作的达成,也意味着Lazada 致力于在该地区建立可持续的数字经济生态系统的努力进一步得到认可。
3、自上周发布了令人失望的财报以来,美国科技股的“哀嚎声”就未停歇过。电商巨头亚马逊公司的股价周二继续下跌,导致其市值自两年多前新冠病毒大流行初期以来首次跌破1万亿美元。截至周二美股收盘,该股下跌5.52%,收于96.79美元,市值9870.63亿美元。收盘价创下2020年4月以来的最低水平,今年以来累计下跌42%。而亚马逊股价在去年11月18日达到峰值时,市值曾接近1.9万亿美元。
4、2022年11月1日起,贵阳市常态化核酸检测有了新变化,除部分风险人员可进行免费核酸检测外,其他群众需按照“愿检尽检”原则,进行自费检测。不只是贵阳,正有越来越多的城市和地区正在加入常态化核酸检测自费的队列。最近网上热传的湖南省岳阳市经济技术开发区对区内常态化核酸采样实行收费,岳阳市的12345热线工作人员也对此予以证实,并表示不仅仅是经开区,岳阳楼区的常态化核酸采样也实行收费,收费标准为混管4元/次。
◆ ◆ ◆ ◆
经济观察
ECONOMIC OBSERVATION
◆ ◆ ◆ ◆
1、央行行长易纲2日上午在“国际金融领袖投资峰会”上表示,中国经济的潜在增长率将保持在合理区间。中国拥有超大规模市场,城镇化率仍有较大提升空间,中等收入阶层消费需求稳步增长。中国拥有世界上最大的工程师和技工队伍,已建成门类齐全的现代工业体系和高质量的基础设施网络。中国科技创新蓬勃发展,供给侧结构性改革不断深化,将持续增强经济增长动能。
2、11月1日下午,工信部、教育部、文旅部、国家广电总局、国家体育总局等五部门联合发布《虚拟现实与行业应用融合发展行动计划(2022—2026年)》。《行动计划》明确,到2026年,我国虚拟现实产业总体规模超过3500亿元,虚拟现实终端销量超过2500万台,培育100家具有较强创新能力和行业影响力的骨干企业。
3、11月3日消息,根据国务院物流保通保畅工作领导小组办公室监测汇总数据,11月2日,全国货运物流有序运行,其中,邮政快递揽收量约4.46亿件,环比下降15.7%;投递量约3.64亿件,环比增长32.8%。民航保障货运航班806班,环比增长6.6%;监测港口完成货物吞吐量3088.5万吨,环比增长0.9%,完成集装箱吞吐量67.4万TEU,环比下降0.1%;全国高速公路货车通行718.69万辆,环比增长1.65%;国家铁路货运继续保持高位运行,运输货物1029.3万吨,环比增长2.69%。
◆ ◆ ◆ ◆
行业动态
INDUSTRY NEWS
◆ ◆ ◆ ◆
1、财联社记者2日获悉,Temu正准备上线“砍一刀”功能。页面显示,用户可以通过WhatsApp、Messenger、Facebook向朋友分享链接并获得相应奖励。此前,Temu已经上线“Give40%,Get 40%”活动,用户可以通过分享折扣码得到六折券。据了解,Temu首站进军美国市场后,一度超过Amazon Shopping登顶美国App Store免费购物应用榜单第一。
2、阿里巴巴eWTP数字清关平台日前在深圳口岸试行首单9610 模式进口的业务,标志着该模式在深圳口岸全面上线,电商平台、进口商家未来可使用数字清关9610通关渠道。据阿里巴巴方面介绍,“9610”为海关监管代码,是国家为方便中小企业跨境电商交易推出的跨境电商直邮模式,eWTP数字清关跨境进口9610模式上线之后,可为以香港为物流集散中心的跨境电商企业带来更优化的物流线路,降低30%物流成本。
3、eBay昨日发布该公司2022年第三季度财报。eBay第三季度总商品交易额为177.15亿美元,与去年同期的199.25亿美元相比下降11%,不计入汇率变动的影响为同比下降5%。eBay第三季度营收和调整后每股收益均超出华尔街分析师预期,对2022财年的业绩展望也超出预期,从而推动其盘后股价大幅上涨近8%。
4、全球速卖通的海外双十一在11月1日正式开启,开场2小时,一件来自中国的加热保暖袜就通过菜鸟海外仓,送达到了法国巴黎消费者塞琳手中。速卖通数据显示,海外双十一开场4小时,速卖通上就售出近3万件保暖女装,大量来自中国的打底裤、棉服、羽绒服、毛衣、外套将助力海外消费者度过寒冬。速卖通联合菜鸟在海外11个国家和地区建设了19个海外仓。双十一期间,优选仓备货量同比去年增长5倍。
◆ ◆ ◆ ◆
今日分享
SHARE TODAY
◆ ◆ ◆ ◆
防失眠小贴士:
1、睡前少讲太多话;
2、忌饮浓茶;
3、睡前勿大用脑;
4、可用热水加醋洗脚。
生命很残酷,用悲伤让你了解什么叫幸福,用噪音教会你如何欣赏寂静,用弯路提醒你前方还有坦途。


