
点击蓝字 关注我们
全文如下:

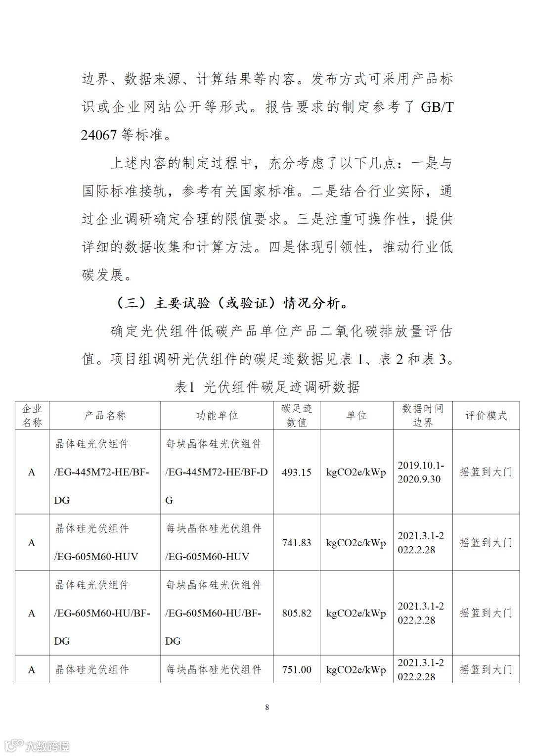
根据商务部相关行业标准项目计划,中国机电产品进出口商会编制完成《光伏组件出口产品低碳评价要求》行业标准征求意见稿,现公开征求意见。如有意见建议,请填写《意见反馈表》,并于2025年2月6日前以电子邮件形式反馈至中国机电产品进出口商会。
联系人:中国机电产品进出口商会 张森
电 话:13426331987
电子邮箱:zhangsen@cccme.org.cn
附件:
1.光伏组件出口产品低碳评价要求(征求意见稿)
2.《光伏组件出口产品低碳评价要求(征求意见稿)》编制说明
3.意见反馈表






























