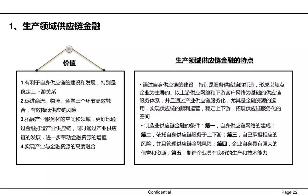
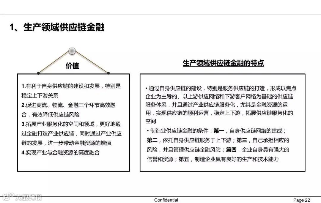
来源:行业报告研究院
什么是供应链金融








供应链金融的本质是什么

为什么需要重视供应链金融



哪些行业适合做供应链金融


供应链金融有哪些玩法








供应链金融发展趋势是什么






如何从0到1建立供应链金融业务运营体系


大数据在供应链金融中有哪些应用




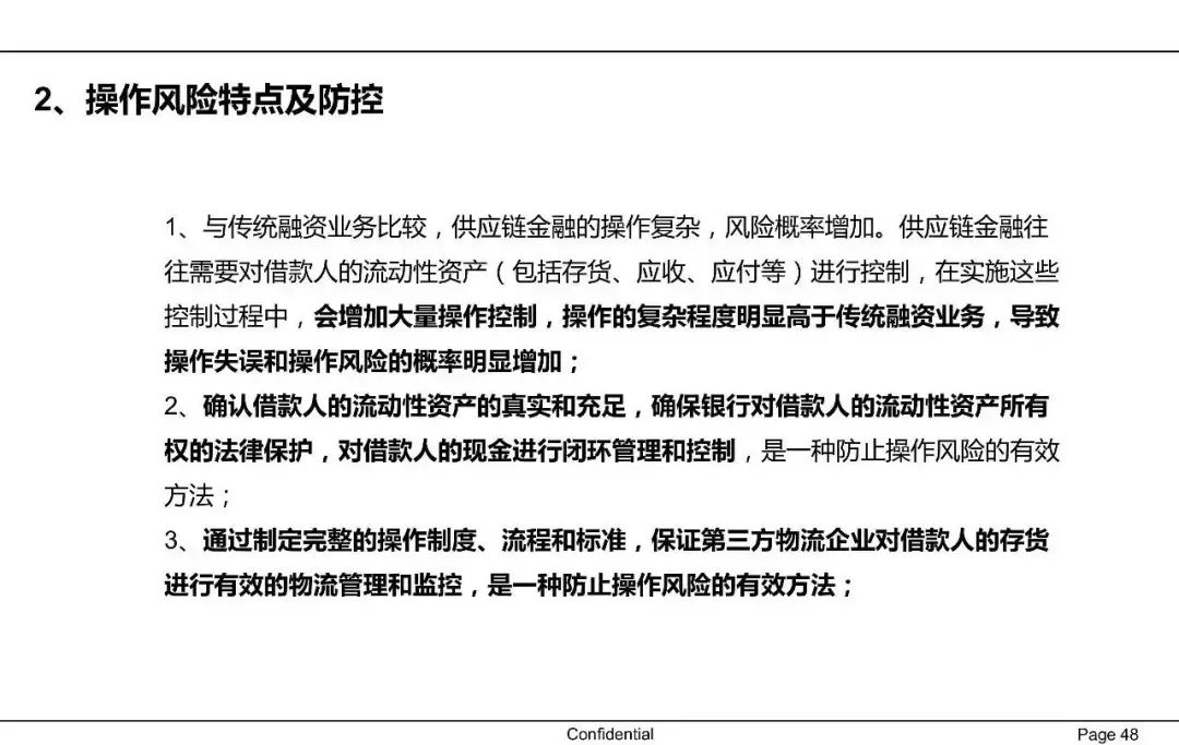
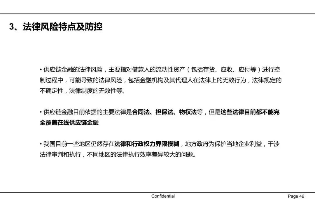
供应链金融如何做风控










供应链金融领域有哪些可切入的创业机会







长期坚持提供干货不易,如文章引起大家共鸣、对大家有帮助,请大家点赞并转发,以支持我们提供更多干货,谢谢。
商务合作\内容撰写\软文推广:15201196271(备注合作事由或电联)
需求发布\业务对接\投融资需求:18600329996(电话联系)


