先进制造业集群是产业分工深化和集聚发展的高级形式,而拥有一批具有国际竞争力的先进制造业集群,则是“制造强国”的重要标志。2022年,全国先进制造业产业集群建设步伐进一步加快,45个国家级集群总产值突破20万亿元。那么,这些先进制造业集群是怎样布局的呢?
什么是“先进制造业集群”?
先进制造业集群是产业分工深化和集聚发展的高级形式,拥有一批有国际竞争力的先进制造业集群,是制造强国的重要标志。




重点先进制造业集群发展概况
// 广东省深圳市新一代信息通信集群
作为全球电子信息产业重镇的深圳,2022年,电子信息制造业产值2.48万亿元,占全国六分之一,多年稳居内地城市首位。深圳拥有雄厚的电子信息产业基础,形成企业梯次结构,规上电子信息制造企业超4100家,年产值千亿级企业5家,过百亿企业27家,五亿以上企业近400家,全国电子信息百强企业21家,形成重点领军企业头雁领飞,众多细分龙头企业深耕细作的良好产业格局。从行业、产业结构来看,深圳电子信息制造业中,网络通信、智能终端产值过万亿元,超高清显示、半导体和集成电路产值超过千亿元,移动通讯基站、彩色电视机、手机等产品产业位居全国前列。目前,深圳国家高新技术企业超2.3万家,拥有国家高性能医疗器械、5G中高频器件、超高清视频3家国家级制造业创新中心,以及鹏城实验室、深圳湾实验室、国家超算中心等一批重大科技创新平台。
// 广东省深圳市先进电池材料集群
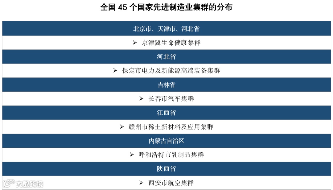
// 河北省保定市电力及新能源高端装备集群
保定是中国输变电和新能源高端装备的重要生产基地,素有“中国电谷”之称。近年来,保定市打造了“风光氢储输”完整产业链,智能电网控制技术世界领先,特高压变压器生产能力和技术储备领跑世界,国能联合动力低转速超大功率风电机组、巨型风电叶片研发生产能力国际一流,保定英利承建我国首个光伏“领跑者”示范项目,长城汽车成为首家进入国际氢能委员会的中国车企;保定市构建了“产学研用金”立体多元的创新链,建有国家能源局唯一光伏重点实验室、中国标委会唯一国家标准创新基地(光伏)、科技部光伏和风电等7个重点实验室,拥有3个国家级企业技术中心、4个院士工作站、25个省级创新平台;保定市形成了协作配套、开放联动的生态链,集群内企业核心零部件本地配套率达85%,百余家央企京企和科研院所在保定布局重大产业项目和发展平台。
// 广东省东莞市智能移动终端集群
电子信息产业是东莞的支柱产业之一,2022年,东莞电子信息制造业规上工业增加值占全市规上工业的31.8%,是2018年的1.2倍。而智能移动终端是东莞电子信息制造业的主导细分产业,代表企业有华为、OPPO、vivo等一批龙头,全球每销售6台智能移动终端就有1台是东莞生产的,全国每销售3台智能移动终端就有1台是东莞生产的,一部智能手机里面90%的零部件都可以在东莞一小时通勤圈内迅速配齐,成为全国最大的移动通信终端生产基地之一。2022年,OPPO、vivo在全球智能手机出货量前5,两品牌合计全球出货量达2亿台,占全球总出货量的六分之一,超过全国的三分之一。此外,东莞集群企业数量超过3万家,集群企业累计专利申请量超4.5万件,发明专利占比达85%,龙头企业OPPO连续三年跻身PCT申请量全球前十。
// 广东省广州市、深圳市、佛山市、东莞市智能装备集群
该集群是全国规模最大、品类最多、产业链最完整的智能装备集聚区域,涵盖高端装备制造、智能机器人、精密仪器设备、激光与增材制造等广东省产业,支撑着广东省14万亿元工业生产体系,促进发展国内国际双循环新格局下的基础核心产业。目前,该集群现有规模以上企业4846家、高新技术企业4503家,2021年完成总产值超过8000亿元,约占全国同行业的9%。作为全国首批国家先进制造业集群培育对象,广州市、深圳市、佛山市、东莞市四地正联合打造的万亿级、世界先进水平的智能装备产业集群,将培育百家单项冠军和专精特新“小巨人”企业,力争成为全球智能装备重大技术创新成果策源地之一。
// 京津冀生命健康集群
在京津冀协同发展战略部署下,生命健康产业是京津冀地区主导产业之一,2021年,京津冀生命健康集群实现工业总产值约6264亿元,占全国生命健康产业总产值比重约20.6%。该集群聚集了6291家生命健康企业,其中规上企业达963家、高新技术企业1289家、上市企业88家、中国医药工业百强企业25家、独角兽企业16家。京津冀生命健康产业集群形成覆盖生物药、化药、中药、医疗器械全产业板块、“技术研发—临床试验—检测审批—生产加工—销售流通”全流程的生命健康创新产业集群,成为中国生命健康产业发展重要集聚地和强大引擎。
// 上海市集成电路集群
作为国内集成电路产业链最完整、技术水平最高、综合竞争力最强地区,上海集聚了超过1200家行业重点企业,汇聚了全国40%的产业人才,集聚了国内50%的行业创新资源,2022年,集成电路产业销售规模约为3000亿元,同比增长20%。上海聚焦“全链发展+芯机联动”,14纳米先进工艺规模实现量产,90纳米光刻机、5纳米刻蚀机、12英寸大硅片、国产CPU、5G芯片等实现突破。在空间布局上,上海集成电路产业呈现“一体两翼”空间布局,“一体”为浦东新区,一翼(南部)为松江区、金山区、奉贤区、青浦区,一翼(北部)为嘉定区、徐汇区、普陀区、宝山区。
// 山东省潍坊市动力装备集群
// 江苏省南京市新型电力(智能电网)装备集群
// 山东省青岛市轨道交通装备集群
// 上海市张江生物医药集群
// 浙江省杭州市数字安防集群
全球安防看中国,中国安防看杭州。杭州是浙江省数字经济发展的核心区域、全国数字安防产业的重要集聚地。2021年,杭州数字安防产业核心产业实现营业收入2720.8亿元,同比增长17.2%,全市泛安防产业整体规模超6000亿元。其中,杭州视频监控产品DVR、NVR、摄像机等产销市场领先。集群拥有规上企业574家,上市和挂牌企业205家;国家级专精特新“小巨人”企业13家、单项冠军企业2家、绿色制造企业9家;共实施国家重点研发计划、科技创新2030重大项目和国家科技重大专项27项;拥有国家级创新载体43个、省级技术创新载体186家。
来源:中制智库、中国工业报
长期坚持提供干货不易,如文章引起大家共鸣、对大家有帮助,请大家点赞并转发,以支持我们提供更多干货,谢谢。
商务合作\内容撰写\软文推广:15201196271(备注合作事由或电联)
需求发布\业务对接\投融资需求:18600329996(电话联系)


