来源:陕西省地方金融监督管理局
近日,陕西省地方金融监督管理局正式印发《陕西省商业保理公司监督管理实施细则》(简称“监管细则”)。
和此前公开的《征求意见稿》相比,细则对陕西辖内商业保理跨区域经营监管略有调整,将此前的在陕西业务长期开展业务的保理公司必须设立分支机构、子公司调整为必须报备展业。
随着细则的正式实施,陕西省将迎来商业保理跨区域最严监管。这或是首个出台商业保理跨区域经营监管细则的区域。
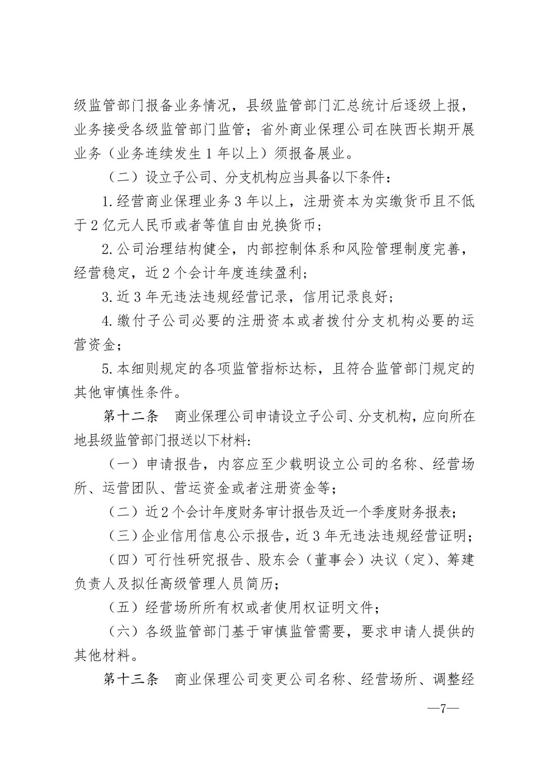
《监管细则》规定:在省外注册登记未在陕西设立子公司、分支机构的商业保理公司,与陕西辖内的经济组织开展业务,必须向业务发生所在地县级监管部门报备业务情况,县级监管部门汇总统计后逐级上报,业务接受各级监管部门监管;省外商业保理公司在陕西长期开展业务(业务连续发生1年以上)须报备展业。
在监管上,这种省内报备监管的方式或是商业保理跨区域监管的一种新的尝试,但对部分核心企业在外地,供应商在陕西或核心企业在本地但供应商在外地的反向保理业务而言,或对保理公司的监管沟通能力形成一定挑战。小编认为,在陕西区域内开展相关业务的保理公司,需积极拥抱监管,适应跨区域监管的规定。
关于商业保理等地方金融组织的跨区域经营监管,是今年商业保理监管领域的一大悬念。
2021年底,中国人民银行就《地方金融监督管理条例(草案征求意见稿)》公开征求意见,彼时《地方金融监督管理条例(草案征求意见稿)》中曾规定:地方金融组织应当坚持服务本地原则,在地方金融监督管理部门批准的区域范围内经营业务,原则上不得跨省级行政区域开展业务。地方金融组织跨省开展业务的规则由国务院或授权国务院金融监督管理部门制定。
今年6月,《国务院办公厅关于印发国务院2023年度立法工作计划的通知》(国办发〔2023〕18号)发布,披露了国务院2023年度立法工作计划(以下简称“2023立法工作计划”)。其中,《地方金融监督管理条例》《非银行支付机构条例》《商业银行法修订草案》《网络数据安全管理条例》等均被列入年度立法工作计划。
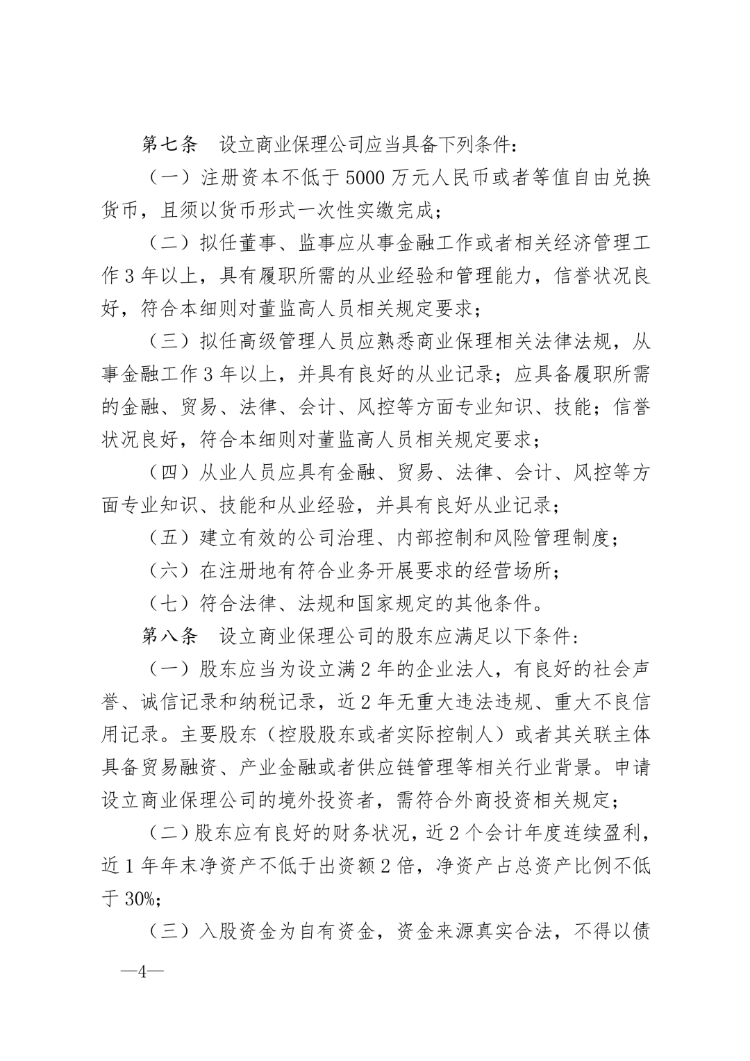
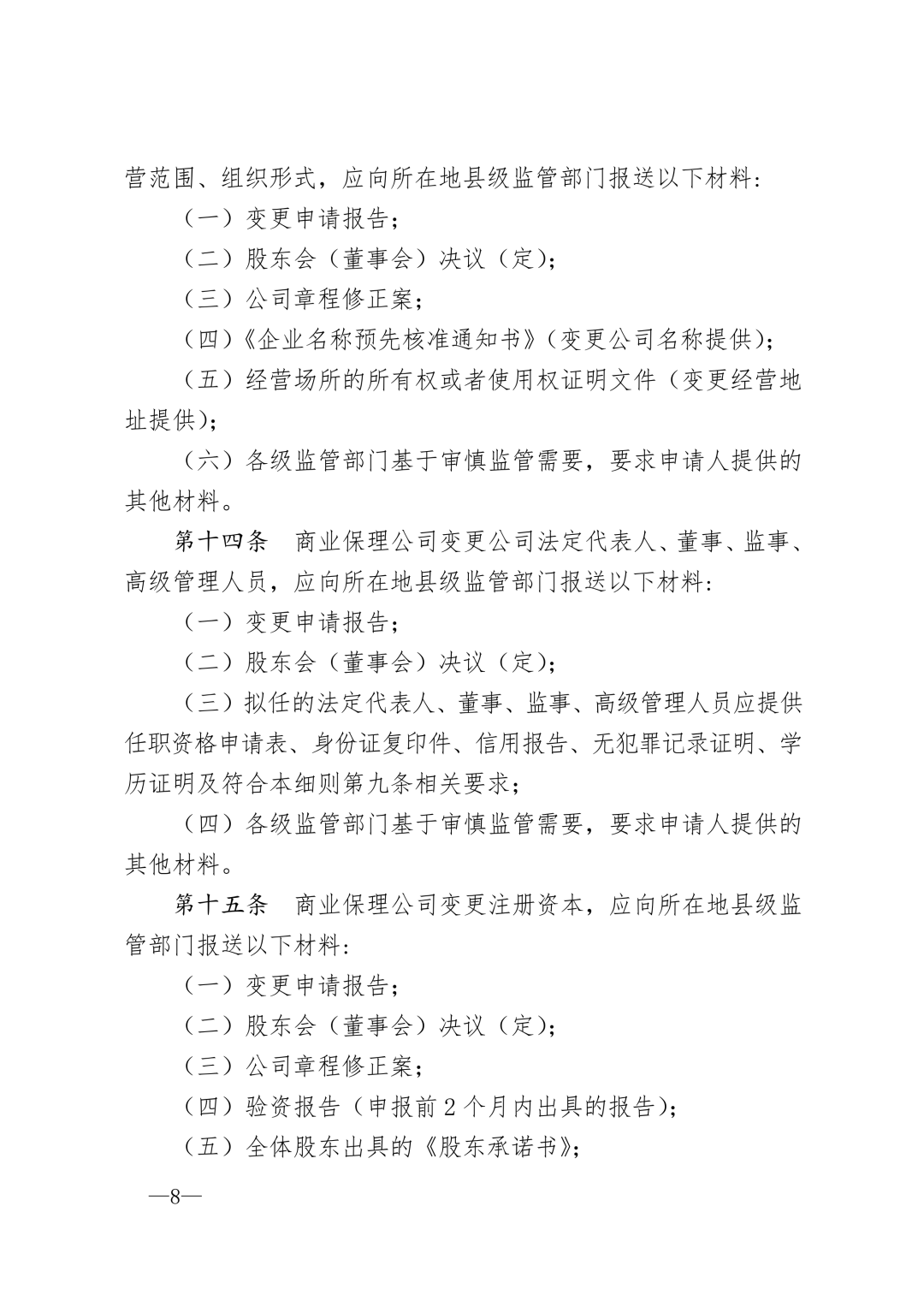
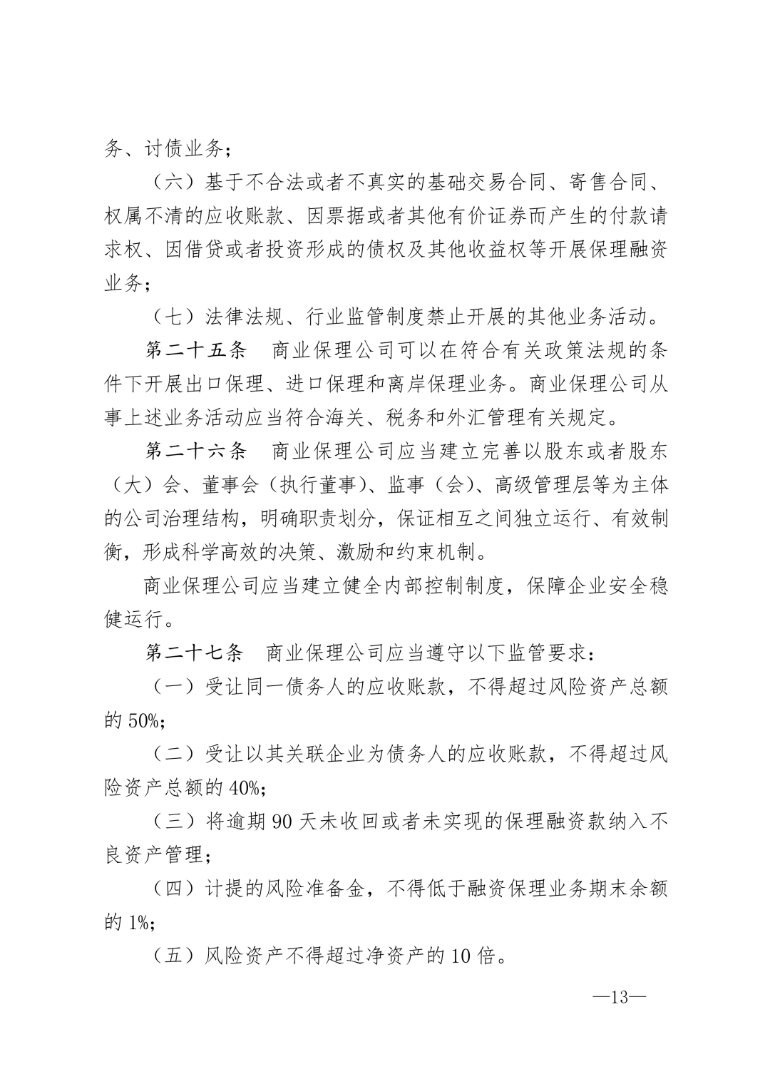
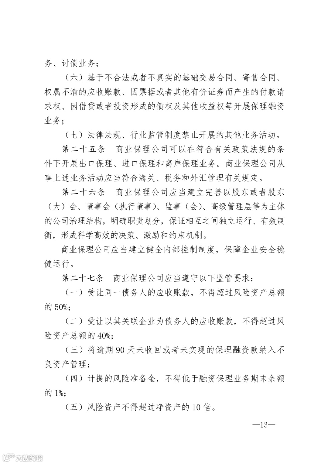
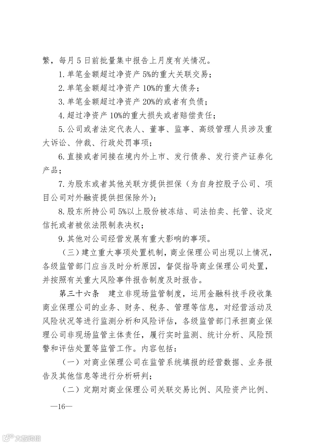
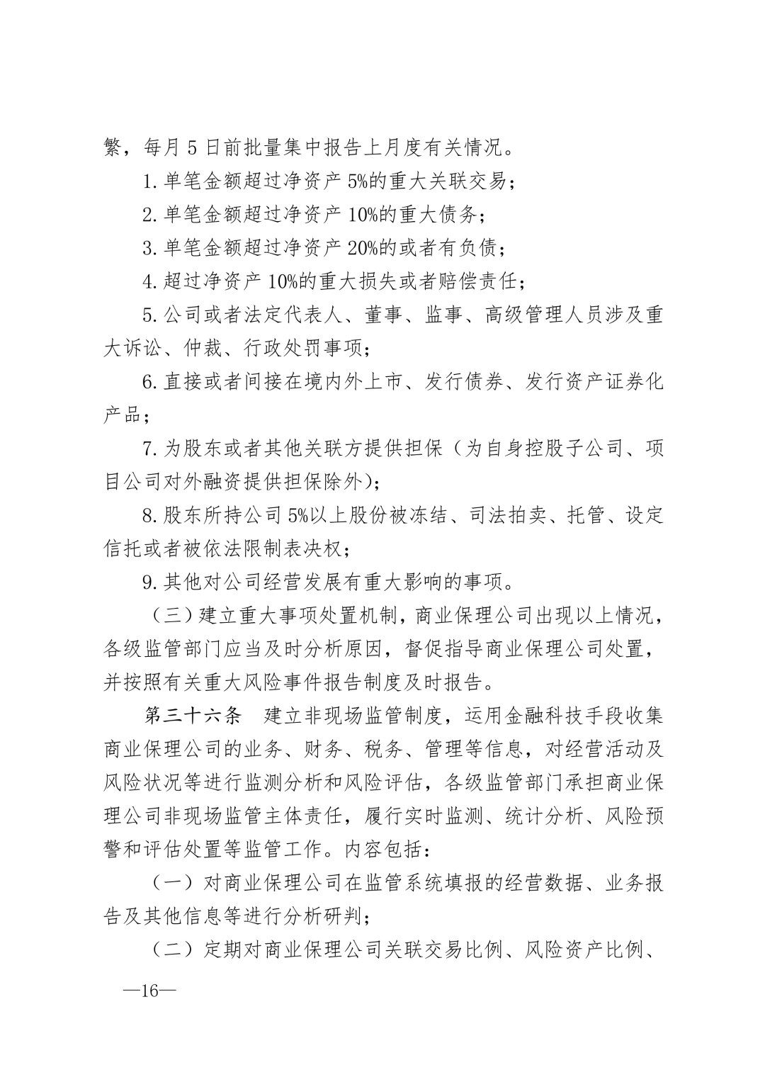
除上述跨区域监管规定外,在本次陕西正式的印发的《监管细则》中,规定陕西商业保理注册资本不得低于5000万元,同时要求商业保理公司的主要股东或关联主体须具备贸易融资、产业金融或供应链管理相关背景。《监管细则》也要求,陕西商业保理公司的高级管理人员应当熟悉商业保理法律法规,并具有3年以上金融工作经验。



















长期坚持提供干货不易,如文章引起大家共鸣、对大家有帮助,请大家点赞并转发,以支持我们提供更多干货,谢谢。
商务合作\内容撰写\软文推广:15201196271(备注合作事由或电联)
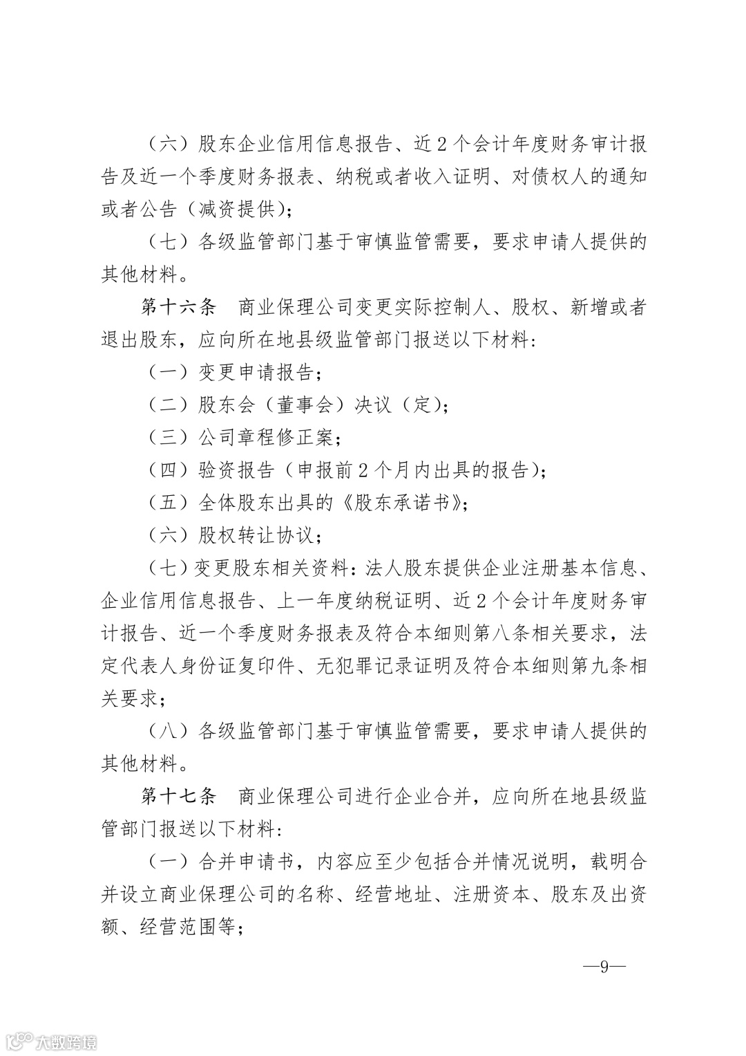
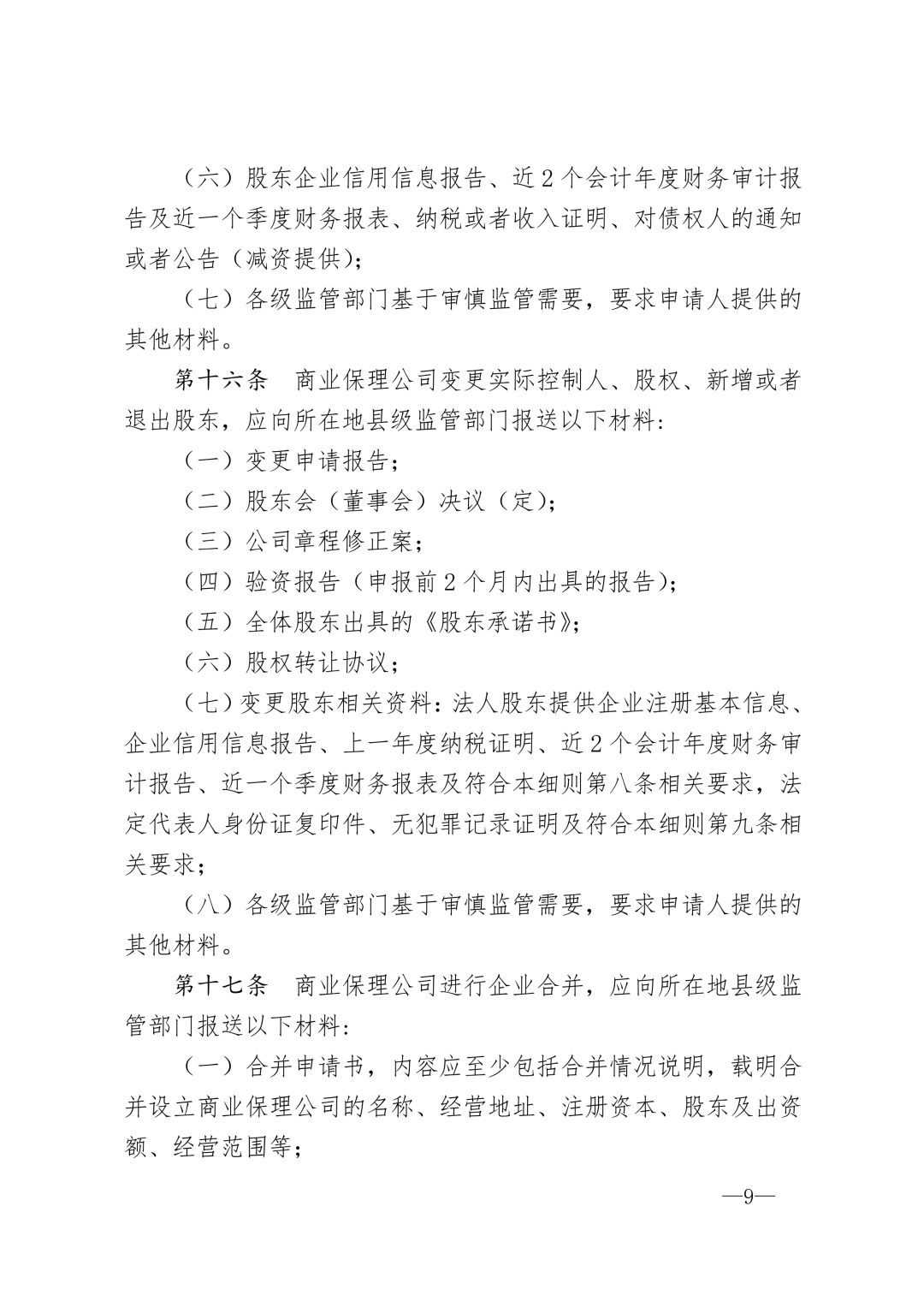
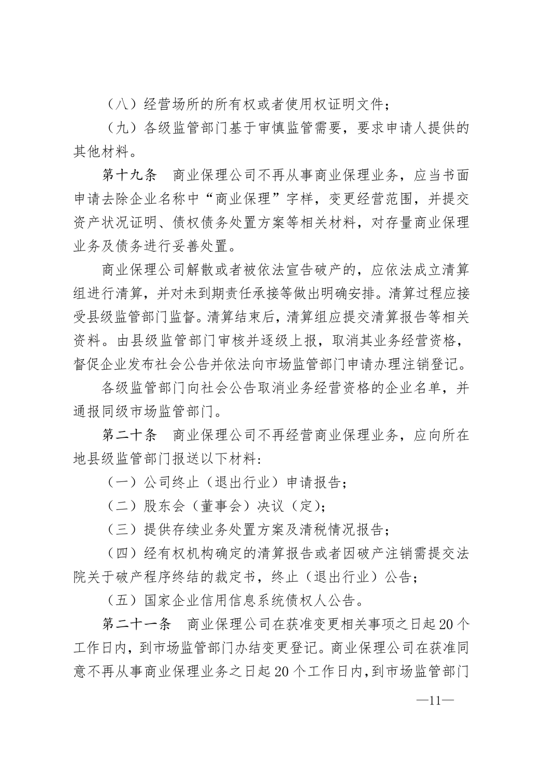
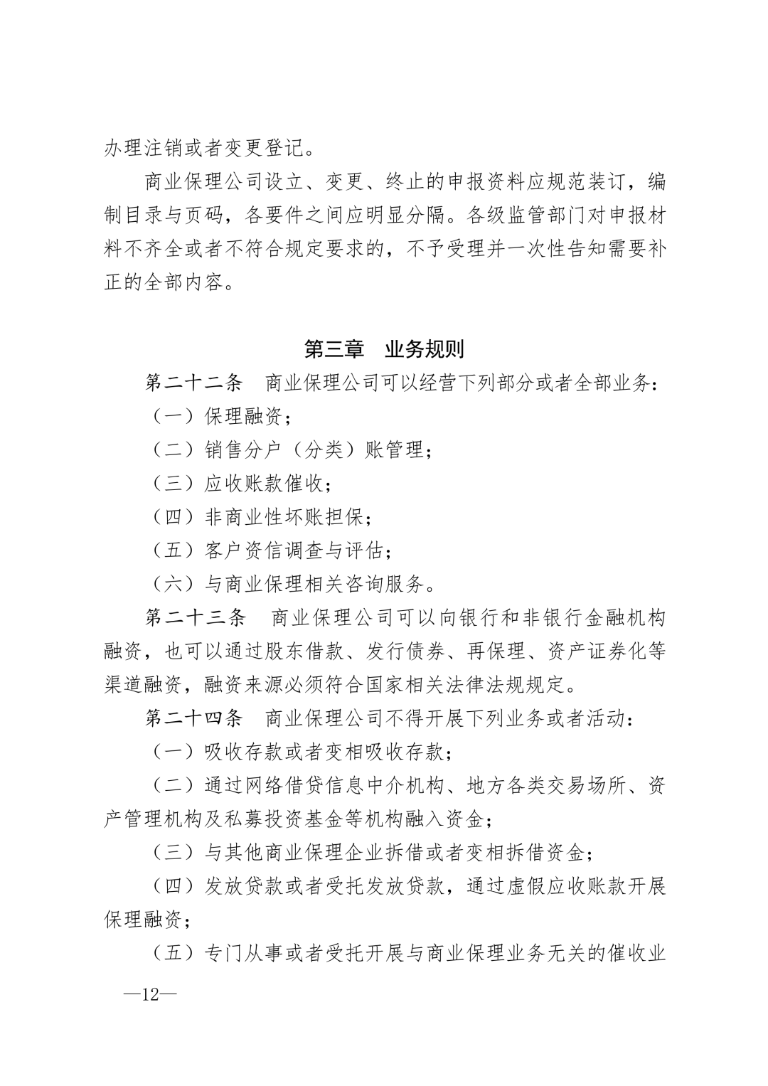
需求发布\业务对接\投融资需求:18600329996(电话联系)
