来源:中国基金报 作者:晨曦
9月8日,国家金融监管总局官网信息显示,重庆力帆财务有限公司获批解散。

国家金融监管总局要求,接到批复文件后,力帆财务应立即停止一切经营活动,将金融许可证缴回国家金融监督管理总局重庆监管局,并按照法律法规要求办理相关手续。
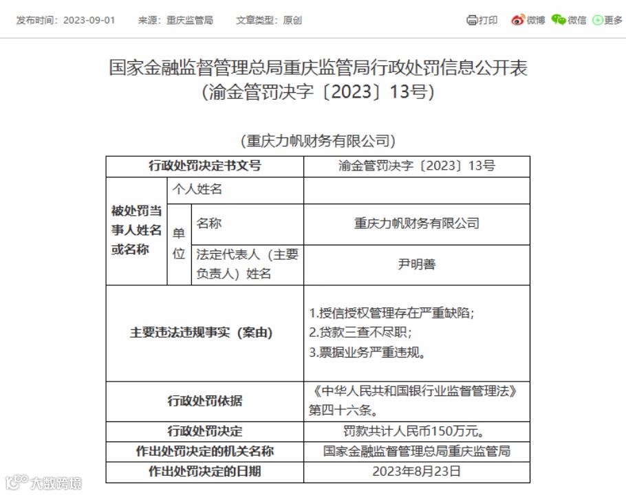
另外,本月初重庆金监局还公布了一份对力帆财务的罚单。因涉及授信授权管理存在严重缺陷、贷款三查不尽职等问题,力帆财务被罚款150万元。
今年6月,力帆财务股东之一的上市公司力帆科技曾发布公告称,拟解散力帆财务。力帆科技表示,力帆财务股东重整完成后不再符合设立财务公司的条件,解散注销是落实国家金融监管政策的要求;力帆财务近年来未开展实质业务,解散注销不会对整体业务发展和财务状况产生重大不利影响。
根据批复,国家金融监管总局称,《关于解散重庆力帆财务有限公司的请示》及相关说明解释材料收悉。经审核,批复同意解散重庆力帆财务有限公司。
国家金融监管总局同时要求,接此批复文件后,力帆财务应立即停止一切经营活动,将金融许可证缴回国家金融监管总局重庆监管局,并按照法律法规要求办理相关手续。该次批复的发文时间为8月31日。
在此次获批解散的前一周,9月1日,国家金融监管总局网站公布的重庆监管局行政处罚信息公开表显示,重庆力帆财务有限公司被处150万元的罚款。
就违法违规事由来看,力帆财务主要涉及授信授权管理存在严重缺陷、贷款三查不尽职、票据业务严重违规三项问题。重庆监管局作出处罚决定的日期为8月23日,即力帆财务获批解散的一周前。

今年6月,力帆财务股东之一的上市公司力帆科技曾发布公告称,拟根据中国银保监会重庆监管局要求,解散持股比例49%的参股公司——重庆力帆财务有限公司。

具体而言,重庆监管局出具《重庆银保监局关于推动重庆力帆财务有限公司市场退出的函》,根据《企业集团财务公司管理办法》以及《中国银保监会办公厅关于高风险非银行金融机构风险处置的指导意见》关于“集团重组或重整完成后不符合设立财务公司条件的,原财务公司应实施市场退出”的要求,力帆财务公司应通过解散方式实现市场退出。
天眼查信息显示,力帆财务成立于2014年1月,法定代表人为力帆创始人尹明善,注册资本30亿元。股权结构方面,力帆财务由重庆力帆控股有限公司持股51%,力帆科技(集团)股份有限公司持股49%。

财务数据方面,2022年力帆财务实现营业收入11.6万元,净利润-880.35万元;今年1-3月营业收入2万元,净利润-305.44万元。
据了解,重庆力帆集团成立于1992年,曾是汽车行业和摩托车行业中响当当的品牌,连续多年成为中国企业500强、重庆市汽摩行业出口第一名等。2010年10月,力帆集团旗下的力帆股份登陆上交所,成为A股首家民营乘用车企业;尹明善本人也曾有“重庆首富”的称号。
然而好景不长,2016力帆曝出涉及骗补事件,2019年更是爆发财务危机,被多家银行及供应商“追债”。2020年8月,力帆股份(时为*ST力帆)发布控股股东及参股公司被法院裁定实质合并重整的公告:力帆控股和力帆财务以及9家关联公司重庆汇洋控股有限公司、重庆盼达汽车租赁有限公司等被重庆市第五中级人民法院裁定实质合并重整。
不过,危机爆发后,重庆市政府以两江新区为主体,通过破产重整的司法路径推动力帆股份及其十家全资子公司完成司法重整,引入战略投资者吉利。力帆股份更名为力帆科技,在2021年4月完成“摘星去帽”,宣告解除破产、退市危机。
力帆科技表示,力帆财务公司股东重整完成后不再符合设立财务公司的条件,解散注销是落实国家金融监管政策的要求。力帆财务近年来未开展实质业务,解散注销不会对公司整体业务发展和财务状况产生重大不利影响。
今年以来,已有多家财务公司走向破产、解散、吸收合并之路,告别市场。
就在一周前,国家金融监管总局作出批复,同意解散海航集团财务有限公司,批复的时间为8月24日。
今年7月,国家金融监管总局批复同意山东能源集团财务有限公司吸收合并兖矿集团财务有限公司。吸收合并完成后,兖矿集团财务有限公司解散,其资产、负债、业务和人员由山东能源集团财务有限公司承接。
今年6月,国家金融监管总局先后批复同意渤海钢铁集团财务有限公司、天津物产集团财务有限公司两家的解散申请,要求两家公司停止一切经营活动、将金融许可证缴回天津银保监局,并按照有关法律法规要求办理相关手续。
此外,今年以来还有中冶集团财务公司获批解散、宝武集团财务公司吸收合并马钢集团财务公司、北大方正集团财务公司进入破产程序等。
中金公司研报指出,企业集团财务公司是为企业集团成员单位提供金融服务的非银行金融机构。财务公司主要定位是作为所在企业集团的资金池、票据池,集中管理企业集团的资金从而提高集团资金使用效率,类似于企业集团的“内部银行”。
近年来,企业集团经营风险向财务公司传导问题日益突出,个别企业集团利用财务公司违规开具票据,在集团出现经营危机后导致财务公司承兑票据逾期。个别财务公司过度“金融化”,可能是风险扩散的重要原因之一。根据监管的表述,“个别财务公司被集团利用沦为对外融资工具,加速产业风险转化成金融风险,造成较大的社会负面影响”
由于财务公司承兑票据业务具有类信贷属性,一旦票据承兑规模过大,可能造成集团经营风险向财务公司积聚,并通过票据承兑业务向金融风险转化。企业集团及财务公司在开展票据承兑业务时应充分考虑可能的信用风险,在对外业务开展中保持审慎。
长期坚持提供干货不易,如文章引起大家共鸣、对大家有帮助,请大家点赞并转发,以支持我们提供更多干货,谢谢。
商务合作\内容撰写\软文推广:15201196271(备注合作事由或电联)
需求发布\业务对接\投融资需求:18600329996(电话联系)
