
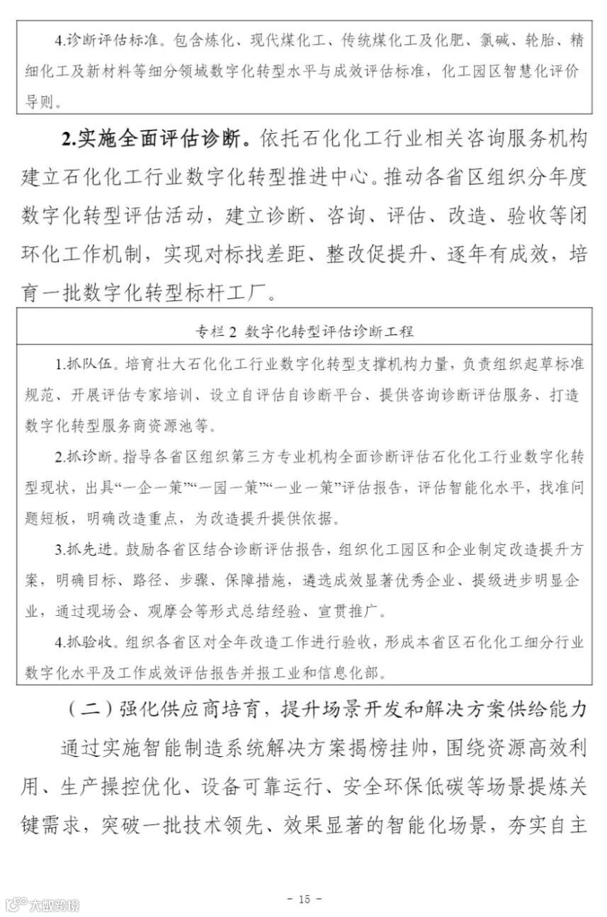
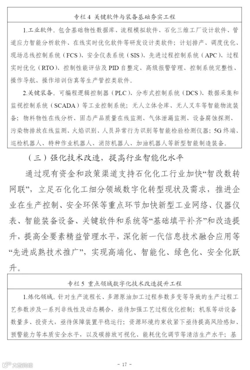
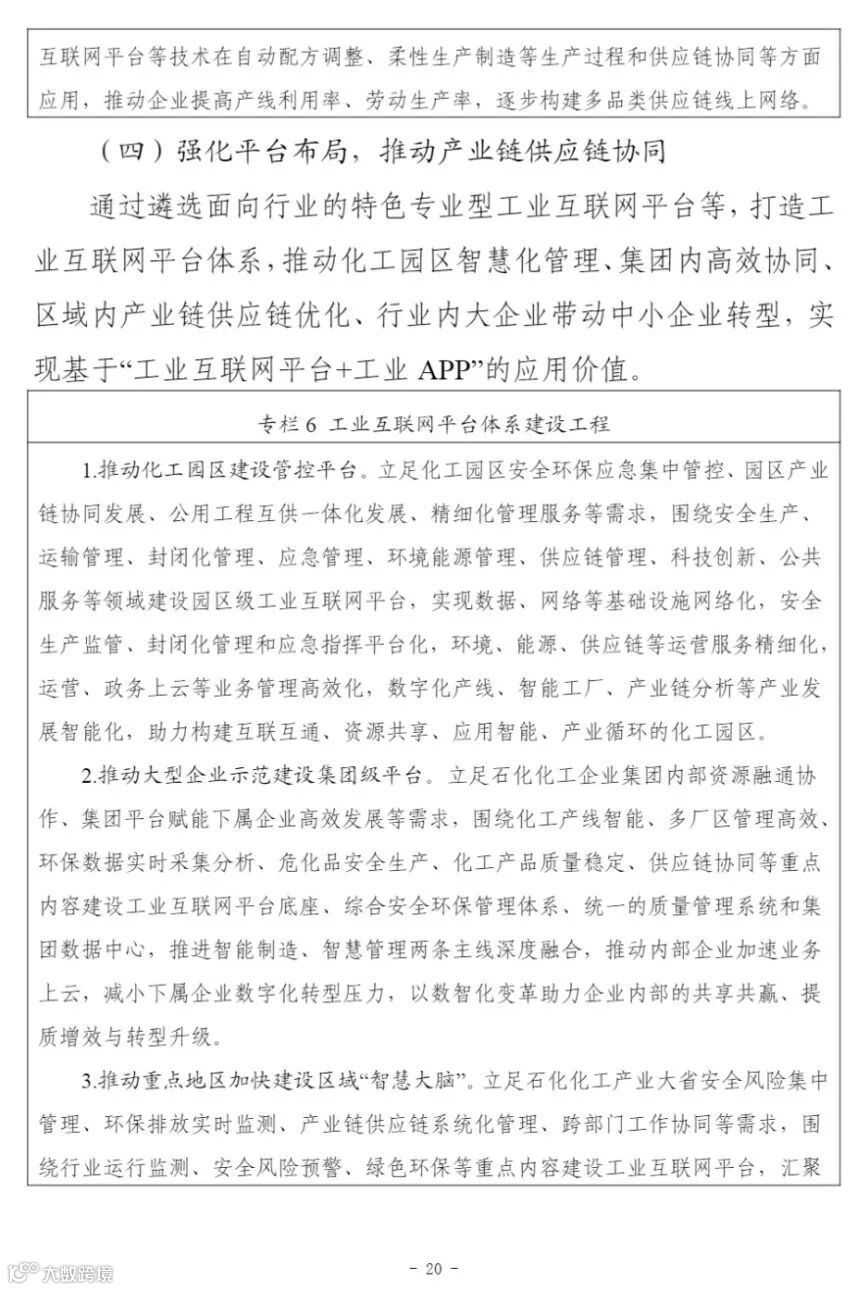
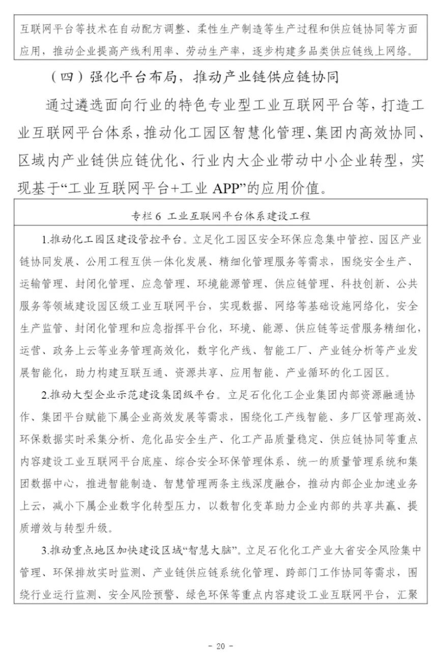
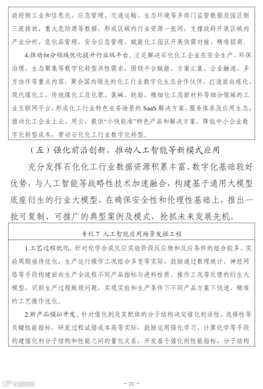
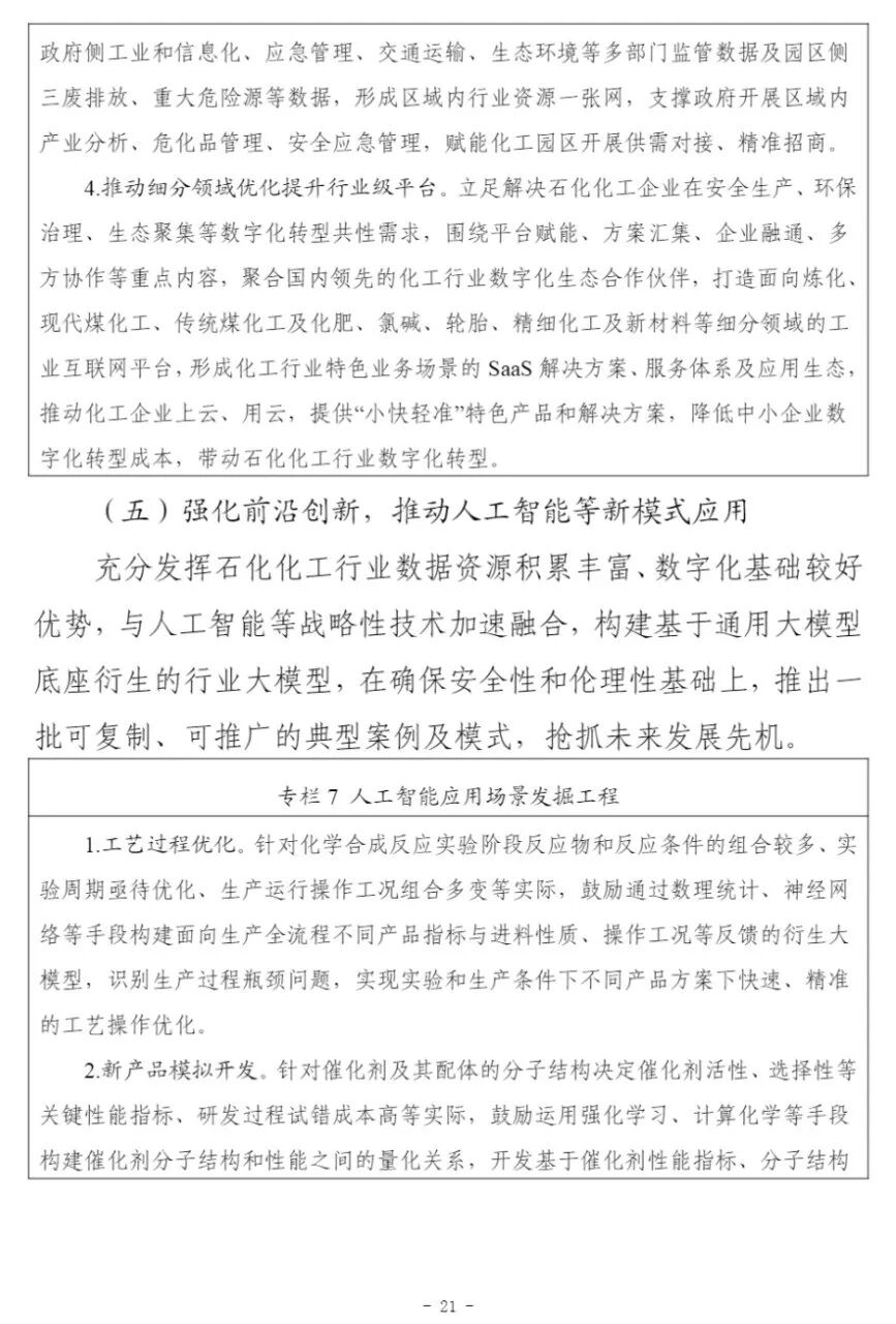
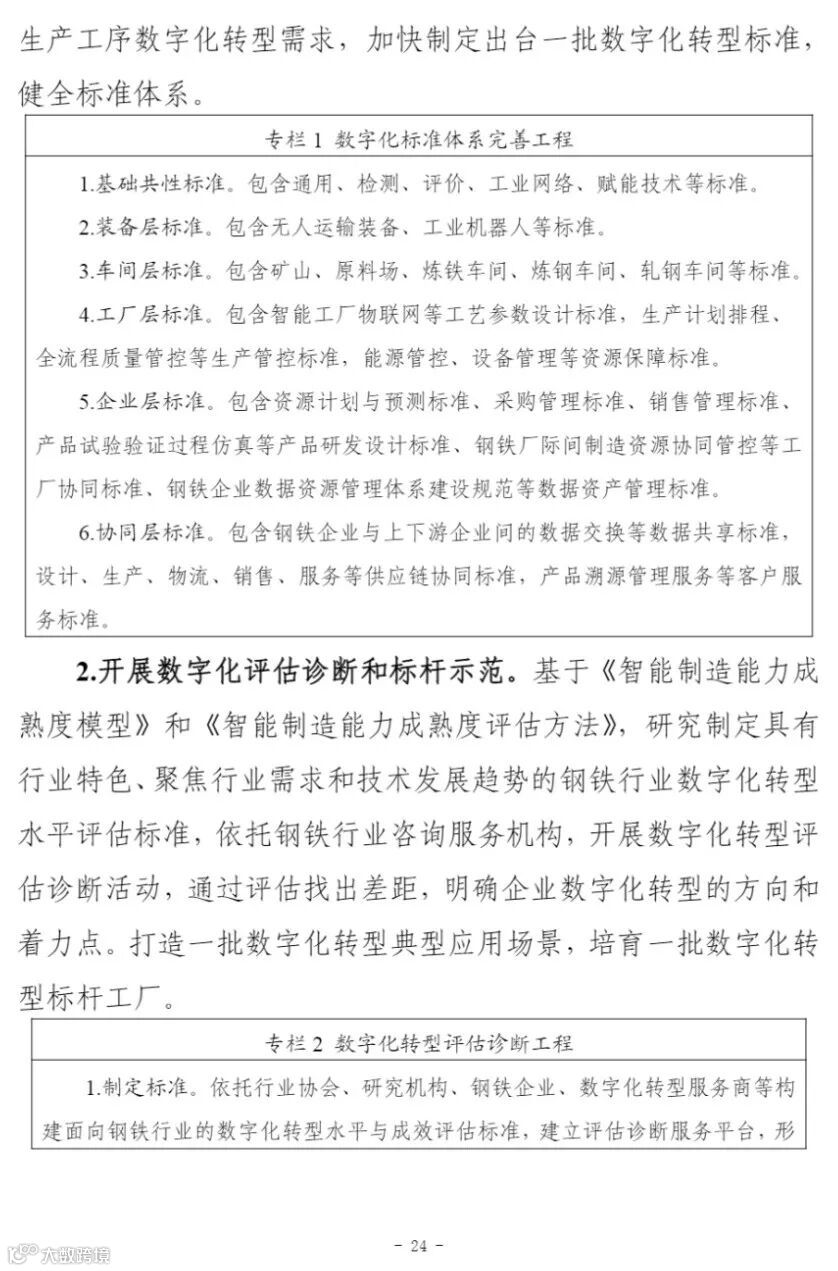
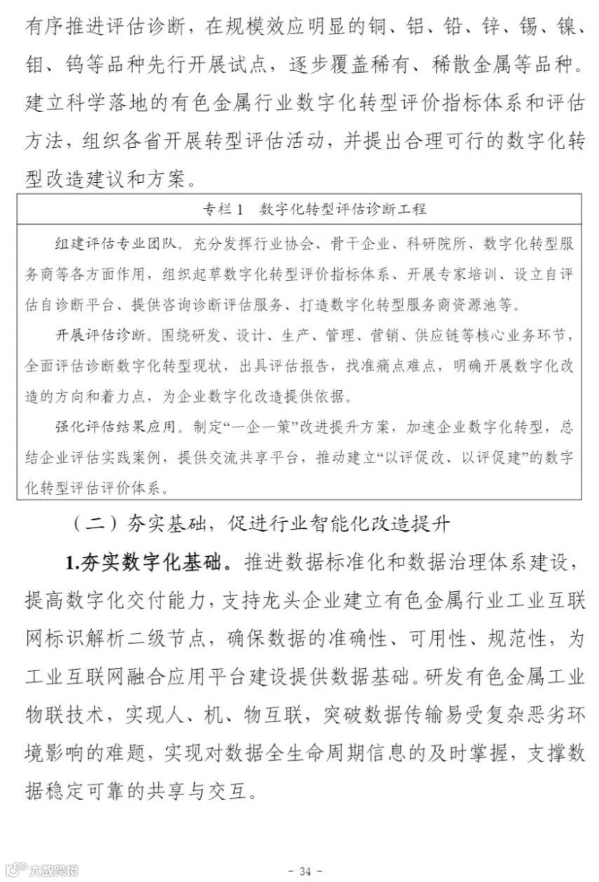
近日,工业和信息化部、国家发展改革委、财政部、自然资源部、生态环境部、国务院国资委、市场监管总局、中国科学院、中国工程院联合印发《原材料工业数字化转型工作方案(2024—2026年)》(以下简称《工作方案》),在石化化工、钢铁、有色金属、建材等领域开展原材料工业数字化转型标杆选树行动,打造一批更高水平、更高集成、更高标准的数字化转型典型场景、标杆工厂、标杆企业。以数字化转型促进原材料工业高质量发展,提升行业核心竞争力和构筑国际竞争新优势,为加快推进新型工业化、建设制造强国提供坚实支撑。
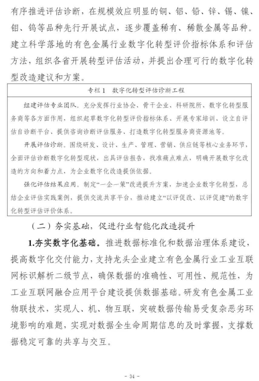
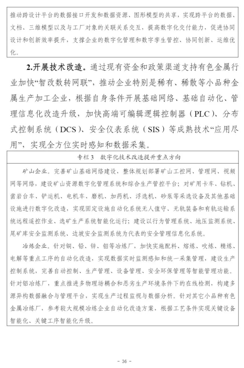
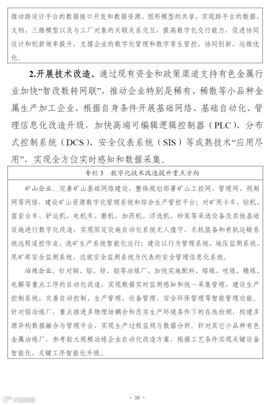
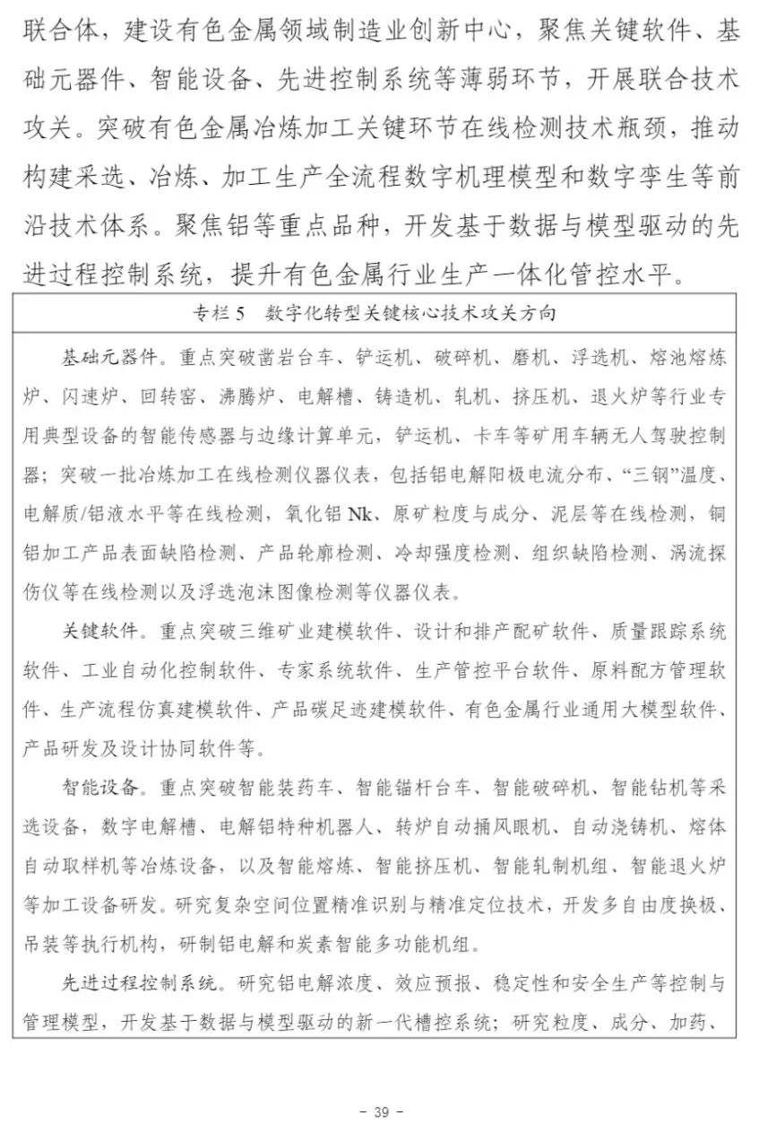
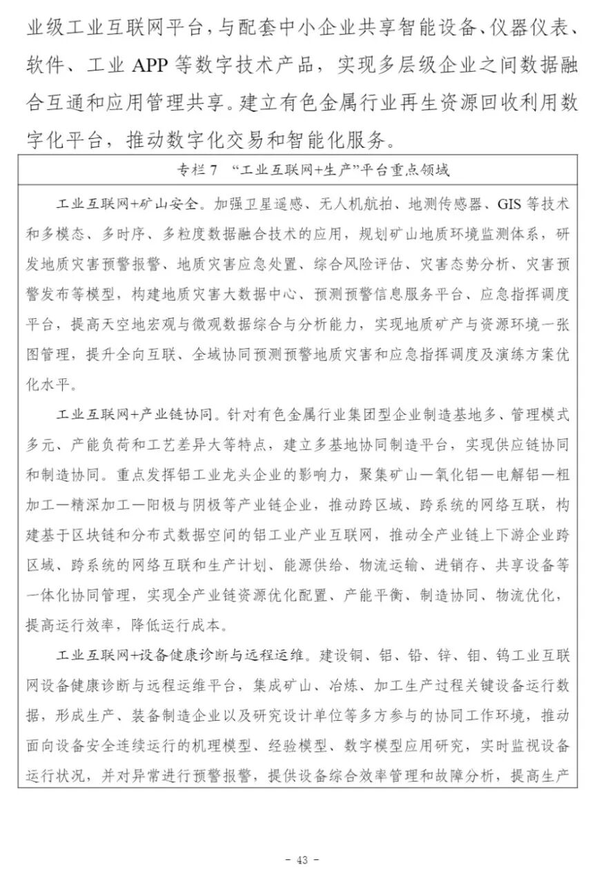
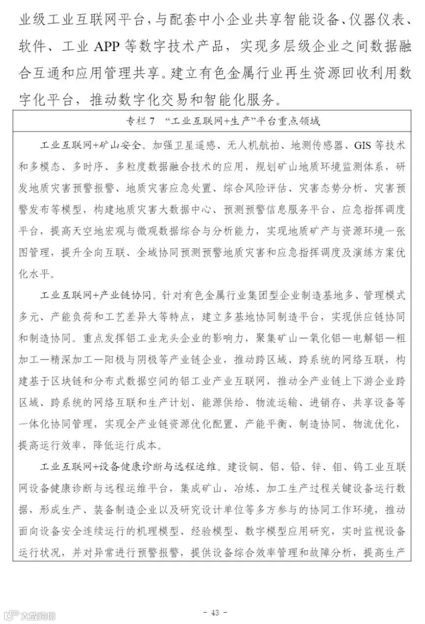
《工作方案》中附件《有色金属行业数字化转型实施指南》提出,鼓励行业骨干企业、研究院、设计院及数字化转型服务商等开展联合创新,打造产学研数字化转型生态,研究开发智能仪表、设备远程运维、质量在线检测、能源智能优化等专业化解决方案,集采集销、供应链金融、智能物流服务等区域化解决方案,集成式、一站式的数字化系统解决方案。聚焦有色金属行业中小企业特点和需求,开发采购、销售、财务、生产等环节轻量化、易维护、低成本的解决方案。
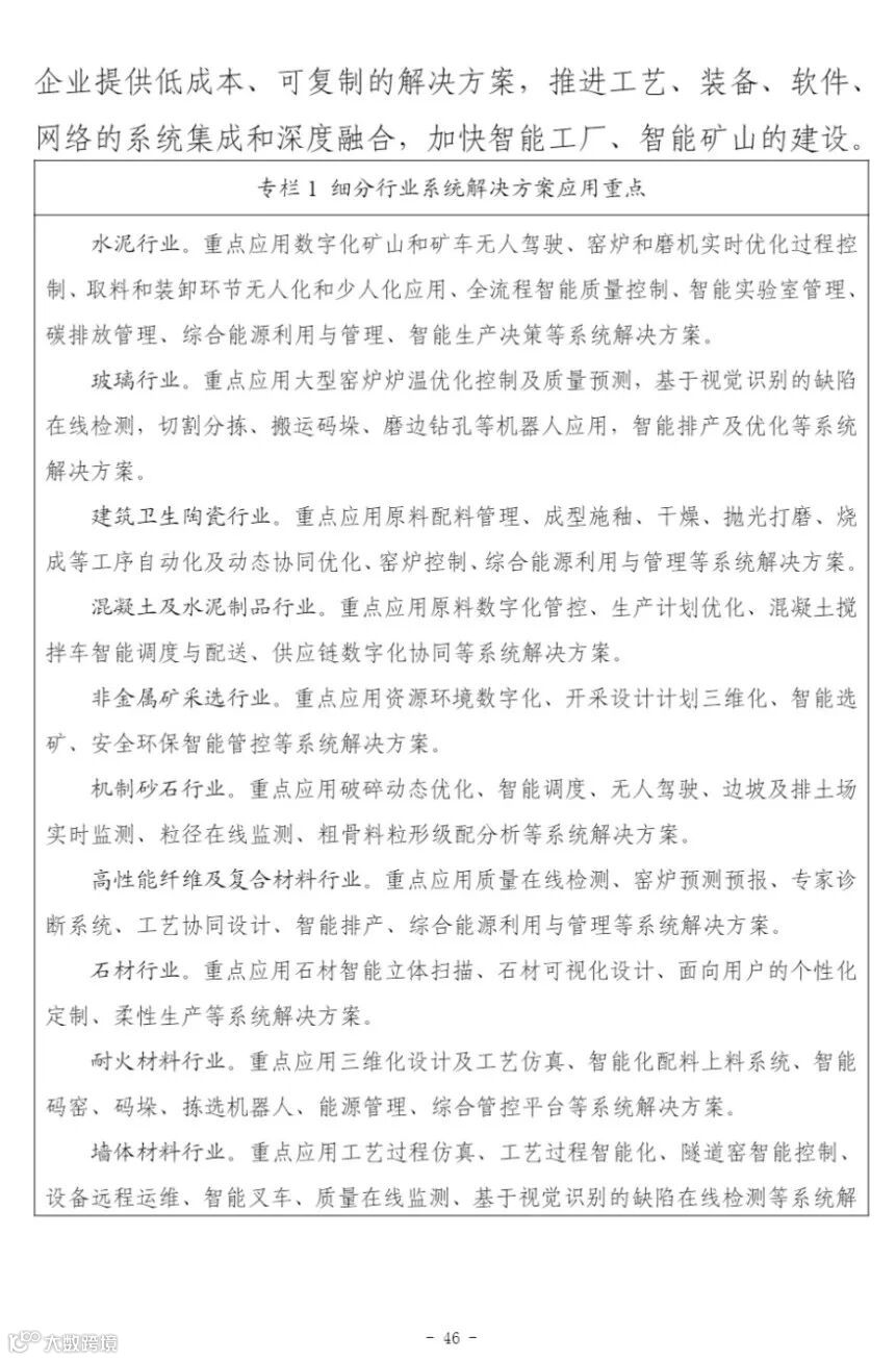
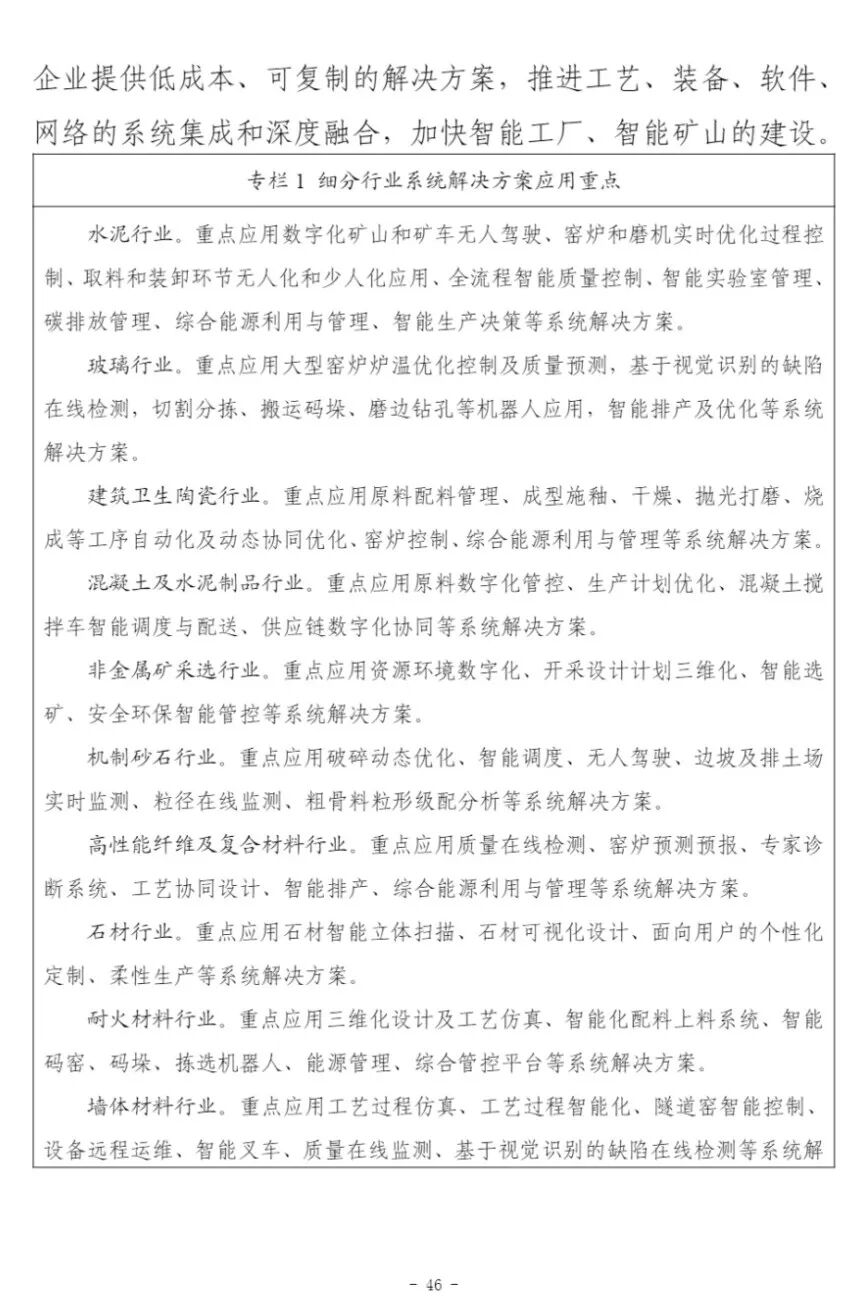
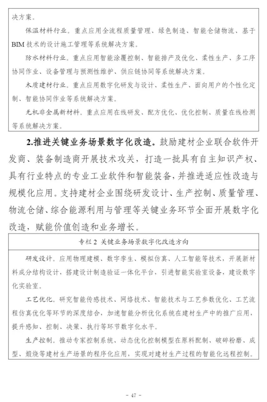
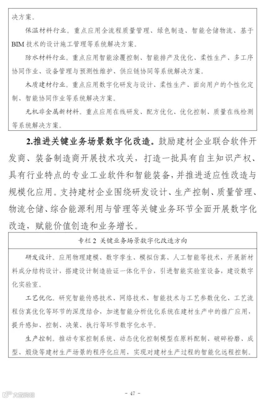
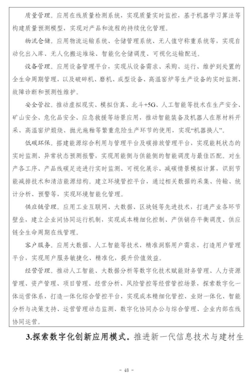
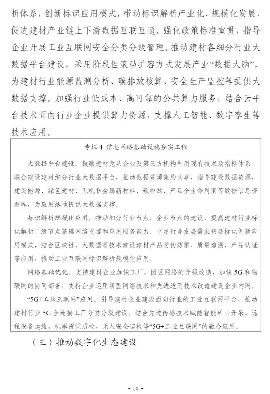
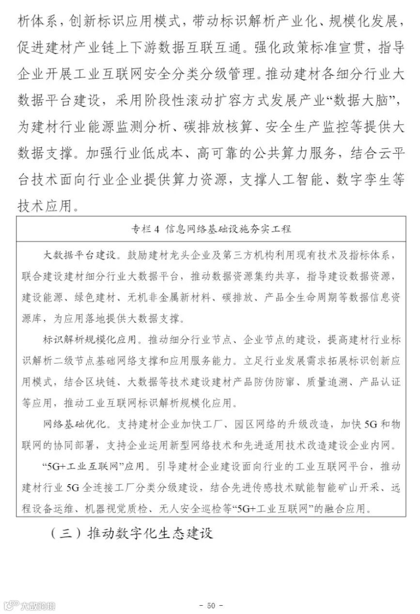
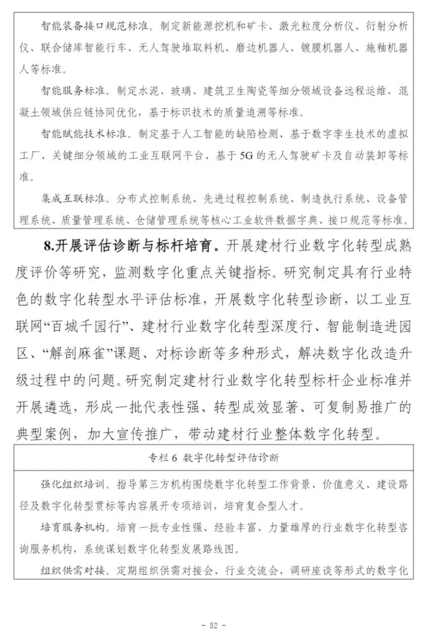
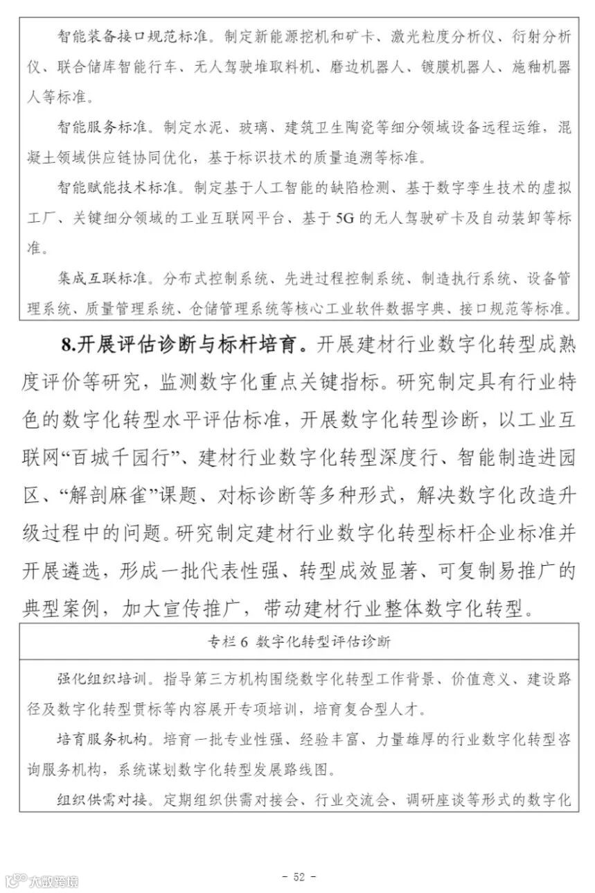
《建材行业数字化转型实施指南》提出,以水泥、玻璃行业为试点,率先探索电子商务、供应链金融服务、智慧物流服务等新业态。
政策全文内容如下:





















































来源:工信部
长期坚持提供干货不易,如文章引起大家共鸣、对大家有帮助,请大家点赞并转发,以支持我们提供更多干货,谢谢。
商务合作\内容撰写\软文推广:15201196271(备注合作事由或电联)
需求发布\业务对接\投融资需求:18600329996(电话联系)


