大数跨境
0
0

司库建设中的虚假贸易风险和挂靠经营识别

司库建设中的虚假贸易风险和挂靠经营识别 贸易金融联盟
2024-05-08
2

央企司库建设升级 数据驱动战略决策

2023年年底,各央企司库体系基本建成,顺应数智化发展的潮流,司库建设也在不断升级,已经从最开始满足资金结算要求的“交易性司库”,升级成为可以挖掘更多资金数据价值应用的“价值型司库”,以数据驱动战略决策,建成世界一流财务管理体系的目标指日可待。

国资委持续发布政策文件,大力推进中央企业司库制度建设。

2022年1月,国资委发布《关于推动中央企业加快司库体系建设进一步加强资金管理的意见》,要求所有央企建立司库系统;

2023年10月,国资委发布《关于规范中央企业贸易管理严禁各类虚假贸易的通知》,明确提出“十不准”,通过斩断特定利益关系间贸易往来等手段严控虚假贸易;

2023年年底,国资委召开中央企业财务工作会议提出新要求,2024年各央企目标是以司库建设为抓手,加快推进财务数智化转型。

政策要求之下,各大央企在开展贸易业务风控合规、客商准入管理、信用风险管理、监管报送等多项业务时,可以借助第三方外部数据及解决方案实现降本增效。


中数智汇央企司库企业大数据解决方案助力央企防范虚假贸易风险、识别挂靠经营。

中数智汇基于多个相关政策的要求,结合央企的实际需求,推出央企司库企业大数据解决方案,主要包括两大功能模块,5个核心能力。
企业分析及风险识别模块主要面向单个企业主体,包括工商信息核查及客商属性识别、空壳公司识别、企业变更监控。

关联挖掘及风险识别模块主要面向企业关联关系(如客商、集团等)的挖掘及风险识别,包括客商关联风险识别、挂靠经营识别。

以下从政策的具体要求出发,看中数智汇解决方案如何为央企助力。

《国资委1号文》 | 客商信息核查
政策要求:2022年1月国资委发布《关于推动中央企业加快司库体系建设进一步加强资金管理的意见》(国资发财评规[2022]1号)以下简称“1号文”。文件中(第七)要求:集团要推动子企业健全供应商和客户信用体系,信用评级和准入管理。要监测供应商和客户信用状态变化,动态调整信用等级,将失信企业纳入黑名单并采取相应的风险管控措施。

客商工商信息查验功能,为各大央国企提供客商企业的工商信息、经营信息、舆情信息等企业基础信息查询及税务信息、行政处罚、经营异常等信用信息查询。
客商企业风险识别:依托全量商事主体及各维度外部数据,通过公司资金、经营场地、人员、活动、资质5大维度,通过图挖掘技术和机器学习技术实现空壳公司自动化识别;支持识别无实际经营、借壳经营、套牌企业、傀儡公司、空壳团伙、僵尸企业、地址存疑、空壳关联方8大类空壳特征标签。
除空壳公司风险外,综合司法案件、关联风险对企业进行全面深度风险分析,帮助央企健全客商信用体系,做好准入管理。
客商企业变更监控,当企业发生股权变更、或新增司法案件等风险时,及时向央企推送信息,央企可以及时了解企业变更情况,满足政策需求。
《国资委74号文》 | 客商关联关系识别
政策要求:2023年10月国资委74号文发布,明确虚假贸易“十不准”,其中【二、不准参与特定利益关系企业间开展的无商业目的的贸易业务】对存在特定利益关系的情形进行了说明,共分为8类。央企在开展业务前,可以通过对客户、供应商股权关系、投资关系、任职高管等信息进行调查,对关联方进行疑似线索筛查,进行异常贸易风险的事前防范及排查。
客商关联关系识别功能,基于上下游企业的股权、任职、地址、电话、实控人、担保、招投标等多维数据,通过知识图谱能力将各种关系进行有效融合和关联穿透,形成可视化的企业关联图谱,支持组间、组内关联关系查询。
穿透识别,采用符合《企业会计准则第33号—合并财务报表》中对控制的定义,构建决策权算法,面对复杂的多层级链路,实现穿透识别,发现隐藏控制权,对控制关系的界定符合实质重于形式原则,做到无层级限制的应穿尽穿。
过滤优化,对于组织机构等特殊节点进行了针对性的优化过滤处理,例如“香港中央结算有限公司”,所有港股上市公司及子公司几乎都与它存在股权上的关联关系,这种情况在表面是存在股权关联,但是以此判定为存在特定利益关系显然存在不合理。确保了在数据挖掘过程中,专注于核心和关键的信息,避免了无关数据的干扰,提高了工作效率和数据分析的准确性。
《国有企业参股管理暂行办法》| 挂靠经营识别
政策要求:2023年6月《国有企业参股管理暂行办法》发布,《暂行办法》在《中央企业参股管理通知》的基础上对相关规定作了大量细化和补充,并将适用范围扩大至所有国有企业的参股投资活动(不再限于中央企业)。暂行办法第七条提到:充分开展尽职调查,通过各类信用信息平台、第三方调查等方式,审查合作方资格。2024年3月1日国资委在专题会上提到:国有企业应规范参股管理整治挂靠经营,强化风险管控。
近年来,通过伪造公章、提供虚假材料、违规使用央企名称标识等方式,将企业注册为央企集团下属子公司去办理贷款、开展业务等现象频发,给央企集团造成了很大影响,央企往往只能在那些虚假挂靠被爆雷后才后知后觉,在官网上公布澄清。
挂靠经营识别功能,从央国企出发,基于全量集团知识库对各央企集团成员名单进行提取,并输出各成员单位所属层级,挖掘集团成员对外参控股全量企业名单,通过股权穿透标识出是否为民营企业。
找到与“集团参控股企业名单”中企业名称相似、相同办公地址、相同高管的企业,形成疑似关联名单,央国企可参考名单结果排查是否存在疑似冒充成员单位的企业,实现识别虚假挂靠企业前置,尽早开展挂靠企业清理工作。
《监管报送要求》工商信息核查及属性识别
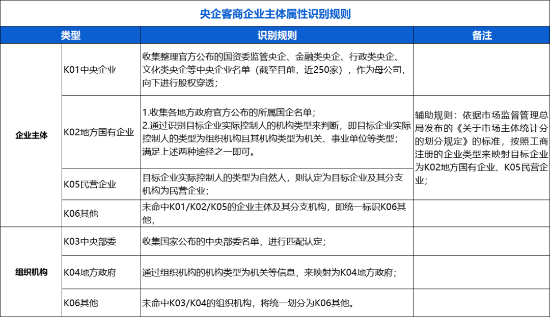
政策要求:在加快司库建设大的背景驱动之下,国资委发布《关于采集中央企业票据数据的通知》,要求各中央企业报送司库系统内票据数据模块,报送内容包括客商企业的名称、法定代表人、注册资本等多项信息,及企业类型。企业类型共分为6类,这就需要央企对自身的客商企业进行信息收集或核验并分类再进行上报。
客商属性识别,基于政策要求,以国资委、财政部令第32号《企业国有资产交易监督管理办法》第四条关于“国有”企业认定标准、民营企业定义及组织机构类型,按照国资委司库系统关于客商企业主体性质报送要求,将客商主体性质划分为中央企业、地方国有企业、中央部委、地方政府、民营企业、其他,6个类型。
客商工商信息核查,为了帮助央企完善各级单位快速完成客商企业信息收集、分类工作,同时满足各字段的查询及校验事项,解决方案还提供实控人信息、企业基础数据及企业风险信息识别服务,快速实现各级单位在司库中注册的客商信息进行完善和验证,避免手动填写易出错,省时省力。
2024年央企司库体系建设二期评价标准出台,央企在防范虚假贸易风险、挂靠经营识别,客商准入管理等多个业务场景中,企业大数据都是不可或缺的元素,中数智汇央企司库企业大数据解决方案以数据为抓手,帮助央企实现业务办理更高效、风险管控更及时,为进阶财务数智化转型赋能。
联系我们,了解解决方案详情
联系电话:400-616-2028

【声明】内容源于网络
0
0
贸易金融联盟
各类跨境出海行业相关资讯
内容 13876
粉丝 0
贸易金融联盟 各类跨境出海行业相关资讯
总阅读26.2k
粉丝0
内容13.9k