7月5日,金融监管总局官网显示,天津监管局连开三张罚单,来自两家国有大行的三名员工被终身禁业。
根据裁判文书网披露的判决书,被终身禁业的三人此前分别因违法放贷罪、侵犯公民个人信息罪、诈骗罪被刑拘,并均已被法院判刑。
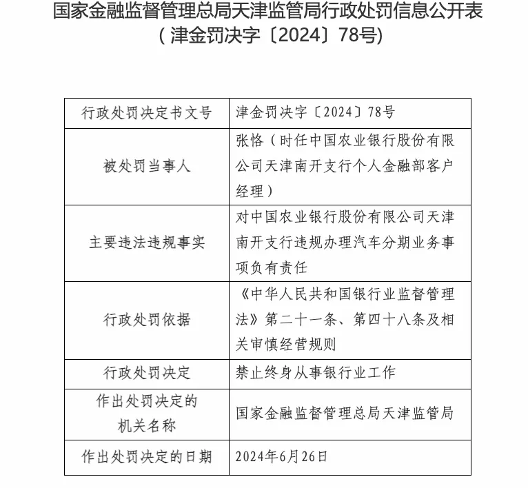
行政处罚信息公开表显示,时任中国农业银行天津南开支行个人金融部客户经理张恪,对该支行违规办理汽车分期业务事项负有责任,于6月26日被禁止终身从事银行业工作。
裁判文书网2019年披露的刑事判决书显示,2012年12月至2014年1月间,张恪在办理吴某(冒用宋某名义)、张某、曹某、王某、田某、唐某、胡某、李某等九人在农行南开支行申请贷记卡专项商户分期购车贷款业务中,违反相关规定、未尽职责,致使农行南开支行向上述九人发放贷款758万元。截至2017年10月21日公安机关立案时,造成银行直接损失约75.22万元。
2018年12月,法院一审判决张恪犯违法发放贷款罪,判处有期徒刑3年,缓刑5年,并处罚金人民币三万元。张恪退缴的人民币75万元依法发还中国农业银行股份有限公司天津南开支行。
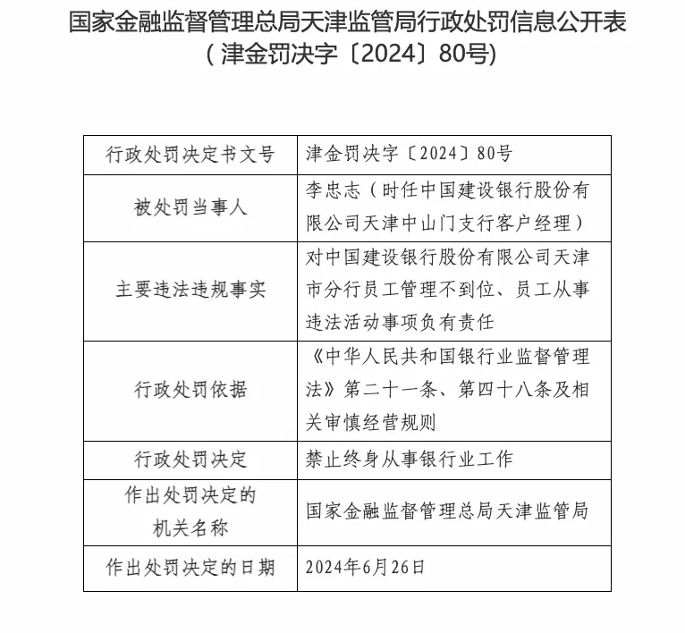
行政处罚信息公开表显示,时任中国建设银行天津中山门支行客户经理李忠志、中国建设银行天津宁河支行客户经理武威,于6月26日被禁止终身从事银行业工作。
裁判文书网显示,2015年12月至2016年5月,李忠志在天津市河北区中国建设银行工作期间,利用自己银行职员的身份便利,非法查询获取公民个人信息,并通过QQ将非法获取的公民个人信息出售给他人获利,审理期间,李忠志退出违法所得人民币24950元。
2017年9月,法院判决李忠志犯侵犯公民个人信息罪,判处有期徒刑二年,并处罚金人民币五万元。并追缴其违法所得,上缴国库。
判决书显示,武威以让受害者办理贷款帮自己完成单位任务为由,多次实施诈骗,将对方贷款转至自己账户,用于偿还个人债务。
2019年4月,法院一审判决武威犯诈骗罪,判处有期徒刑三年,缓刑四年,并处罚金40000元。

长期坚持提供干货不易,如文章引起大家共鸣、对大家有帮助,请大家点赞并转发,以支持我们提供更多干货,谢谢。
商务合作\内容撰写\软文推广:15201196271(备注合作事由或电联)
需求发布\业务对接\投融资需求:18600329996(电话联系)
