
近期,一些国家(地区)为应对新冠肺炎疫情,陆续采取了限制性措施,主要包括如下几种:暂时禁止/限制从中国进口部分活体动/植物;暂时禁止/限制出口部分物资;暂停部分/全部与中国的航班/列车/船舶;关闭全部/部分口岸;对来自中国的货物、进出境工具及人员施加严格的检验、检疫、检查措施。
根据国家移民局、境内外相关网站发布的信息及中国贸促会驻外代表处及部分企业反馈的情况,贸促会在3月4日有关国家(地区)采取限制性措施提示(详情点击:这里)、3月10日有关国家(地区)采取限制性措施提示(二)基础上对相关信息进行了更新补充,仅供企业参考。
关于货物进口限制情况——截至3月12日,共有18个国家(地区)对货物进口进行限制,调整措施的有2个国家。分别是:埃及暂停自中国进口大蒜、胡萝卜和生姜;喀麦隆禁止从中国进口所有食品。
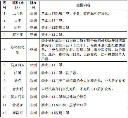
关于暂时禁止或限制部分医疗物资出口情况——截至3月12日,共有26个国家(地区)对医疗物资出口进行限制,其中新增12个国家,具体如下:
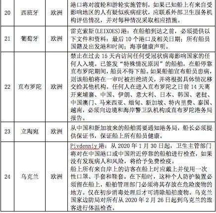
关于航班/列车/船舶限制性措施情况——截至3月12日,亚洲和欧洲共有42个国家(地区)对航班/列车/船舶进行限制,其中新增28个国家(地区),美洲、大洋洲和非洲情况我们将陆续进行更新,具体如下:
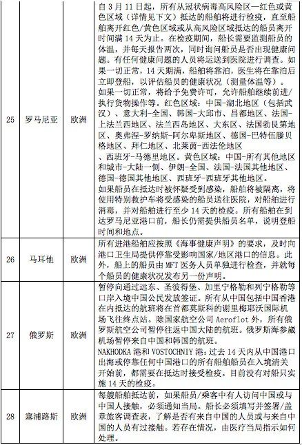
关于航班/列车/船舶限制性措施情况——亚洲和欧洲7个国家(地区)限制性措施进行了补充或调整,黑体划线部分为补充或调整内容,具体如下:
关于对人员入境实施限制性措施情况——截至3月12日,共有147个国家(地区)对人员出入境实施限制性措施,其中新增3个国家(地区),具体如下:
关于对人员入境实施限制性措施情况——8个国家(地区)对限制性措施进行了调整,具体如下:
来源:中国贸促会法律事务部


