杭州推出人才礼包新政!
杭州钱塘智慧城
为贯彻落实市委、市政府“春雨计划”相关要求,全面做好新引进35周岁以下大学生青荷礼包的发放工作,市人才管理服务中心制定了“杭州市大学生青荷礼包申请指南”,现予公布。
青荷礼包新政:新引进35周岁以下大学生青荷礼包,每人每次总额300元,包括公交、地铁定向券258元(含水上巴士,下同)、公园年卡 20元、文化旅游年卡22元,每人最多可申领3次,每次间隔一年。
青荷礼包旧政:应届毕业大学生青荷礼包,每人总额300元,包括公交、地铁定向券258元、公园年卡20元、文化旅游年卡22元,每人限领1次。
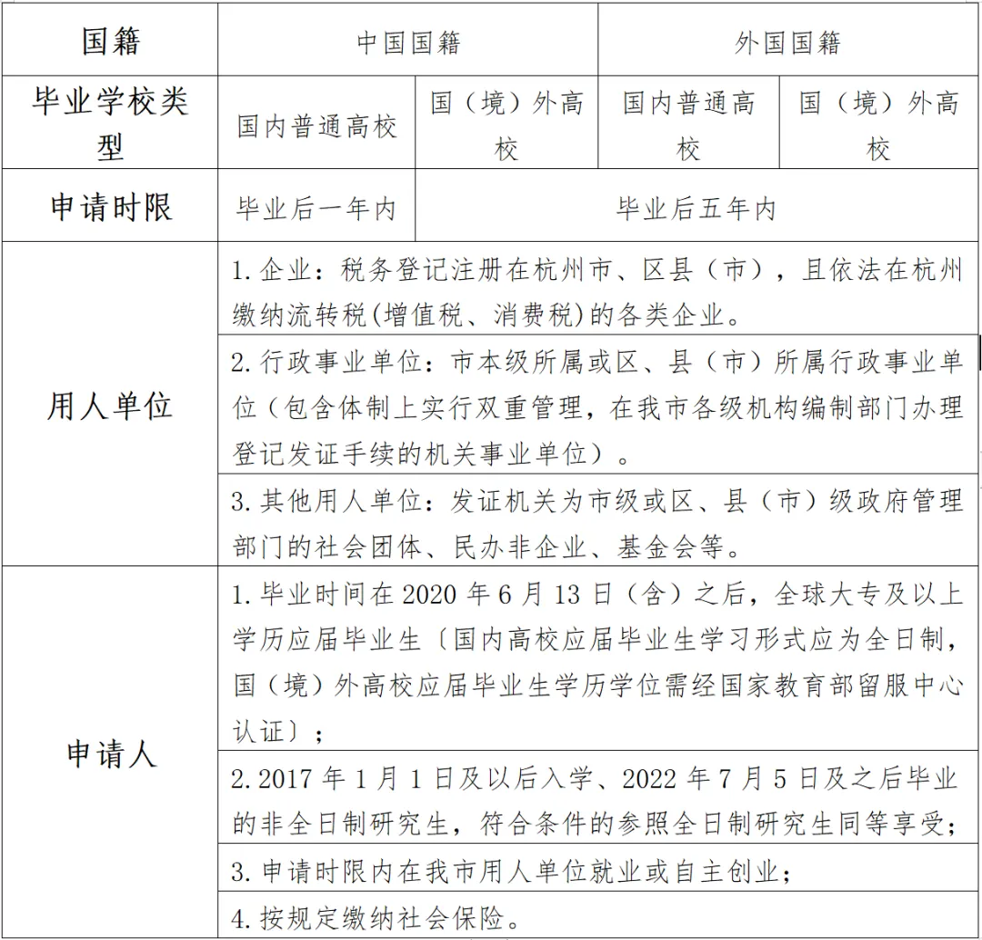
1.2023年1月1日(含)之后杭州市新引进35周岁以下全球大专及以上学历大学生〔即大学生首次在杭参保时间为2023年1月1日(含)之后,且参保时年龄不超过35周岁(未满36周岁,下同)〕。
2.国内高校毕业生学习形式应为全日制,国(境)外高校毕业生学历学位需经教育部留服中心认证。其中,入学时间在2017年(含)以后的非全日制研究生,符合条件的参照全日制研究生同等享受。
3.申请、领取时在我市用人单位就业或自主创业,按规定参加社会保险。
1.企业:税务登记注册在杭州市,且依法在杭州缴纳流转税(增值税、消费税)的各类企业。
2.机关事业单位:市本级所属或区、县(市)所属机关事业单位(包含体制上实行双重管理,在我市各级机构编制部门办理登记发证手续的机关事业单位)。
3.其他用人单位:发证机关为市级或区、县(市)级政府管理部门的社会团体、民办非企业、基金会等。
1.大学生来杭后(以首次在杭参保时间起算,下同),每人最多可申请、领取3次(含旧政申请、领取次数),首次申请、第二第三次自动发放时年龄均不超过35周岁(2023年1月1日至2024年3月1日新引进的35周岁以下大学生,申请时限和申请、发放时的年龄予以顺延,最长不超过18个月)。
2.第一次须在来杭后第一年内申请,后两次一般由系统在第二年、第三年(首次成功申请后满一年、满两年时)自动发放,由大学生领取使用,领取时在我市用人单位就业或自主创业,按规定参加社会保险(下同)。
3.第一次未申请的,不予补发,但符合条件的可直接申请第二次,第二次应在来杭后第二年内申请,第三次一般由系统在第三年(第二次成功申请后满一年时)自动发放,由大学生领取使用。
4.第一次、第二次均未申请的,不予补发,但符合条件的可直接申请第三次,第三次应在来杭后第三年内申请。
不符合青荷礼包新政资格条件,但符合青荷礼包旧政资格条件的,可按青荷礼包旧政申领青荷礼包。2025年1月1日起,青荷礼包旧政废止。

1.申请日期认定。以申请人在“杭州人才码”平台上提交有效申请的时间为准。有效申请指申请时已符合申请条件。
2.学历、学习形式及入学、毕业时间认定。国内高校大学生学历、学习形式及入学、毕业时间以中国高等教育学生信息网(学信网)上载明的信息为准,国(境)外高校毕业生学历和毕业时间以教育部留学服务中心学历学位认证书上载明的信息为准。对于毕业时间,学信网或教育部留学服务中心学历学位认证书上载明具体年月日的,以载明的日期为准,仅载明毕业年月的,毕业时间以当月最后一天认定。
3.属于劳务派遣人员的申请人需填写实际用工单位信息,实际用工单位也应符合用人单位条件。实际用工单位与劳务派遣公司签订的有效期内劳务派遣合同以及申请人劳务派遣合同由实际用工单位留存备查。
4.若系统自动比对审核未通过或未查询到相关信息,申请人对结果有异议的,可申请人工复核,并按要求提供相关材料。提交异议处理的时限应在审核未通过后15日内,逾期视为自动放弃该次申请。
6.公交、地铁定向券(地铁部分)使用范围为本市境内轨道交通(起点和终点均位于杭州范围内)。
7.青荷礼包旧政相关内容与以前表述不一致的,以本次指南为准。
1.进入“杭州市民卡”APP-首页“杭州人才码”-“加入杭州”-“青年人才”,完成青年人才认定,并领取属于自己的青荷码;
2.完成认定的用户重新点击进入“杭州人才码”即可见青荷码首页,在青荷码首页可申领青荷礼包(应用界面有调整的,以具体界面为准)。
1.已经按青荷礼包旧政领取过青荷礼包,但符合青荷礼包新政资格条件,可以享受青荷礼包新政的内容吗?第二次、第三次会自动发放吗?
答:可以,且符合第二次、第三次发放条件的,一般由系统自动发放。其中在新系统上线时原青荷礼包已成功领取满一年的,在系统上线之日直接发放第二次;未满一年的,在原青荷礼包成功领取满一年时自动发放。
2.如何理解“青荷礼包使用有效期一般为发放后一年内”?
答:第一次成功申请后,有效期为审核通过后1年内(公交地铁定向券和公园年卡已激活,可直接使用;文化旅游年卡需在该有效期内激活,使用有效期为激活后1年内)。第二次、第三次自动发放后,青荷礼包有效期为发放后1年内,发放后申请人可在有效期结束前领取(激活)青荷礼包(领取时在我市用人单位就业或自主创业,按规定参加社会保险),成功领取青荷礼包后,公交地铁定向券和公园年卡在青荷礼包有效期结束前可直接使用;文化旅游年卡需在青荷礼包有效期结束前激活,有效期为激活后一年,若此前文化旅游年卡仍在有效期内的,则自动续期一年。
答:企业需满足条件:税务登记注册在杭州市,且依法在杭州缴纳流转税(增值税、消费税)。省部属行政事业单位和发证机关为省以上部门的民办非企业、社会团体、基金会等单位人员不在青荷礼包发放对象范畴。
5.非全日制研究生领取旧政的青荷礼包,申请时限是怎样的?
答:对毕业时间在2022年7月5日(含)之后符合条件的非全日制研究生,同时满足2023年7月5日及之后在杭州用人单位有社保缴费记录的,申请时限统一截至2024年12月31日。因2025年1月1日起,青荷礼包旧政废止,因此旧政申请不再受理。
6.如何理解青荷礼包政策中的“在杭首次参保时间”?
答:青荷礼包政策中的“在杭首次参保时间”,是指大学生首次在杭州市或区、县(市)缴纳企业养老保险、失业保险或工伤保险的时间。
答:因社保实行“当月结算,次月征收”的实际情况,参保当月数据会出现查询不到的情况。
来源:杭州发布、上城发布、产业发展科

杭州钱塘智慧城
积极创建上城信息智能省级高新技术产业园区
杭州钱塘智慧城
积极创建上城信息智能省级高新技术产业园区