作者:陈鸣叶
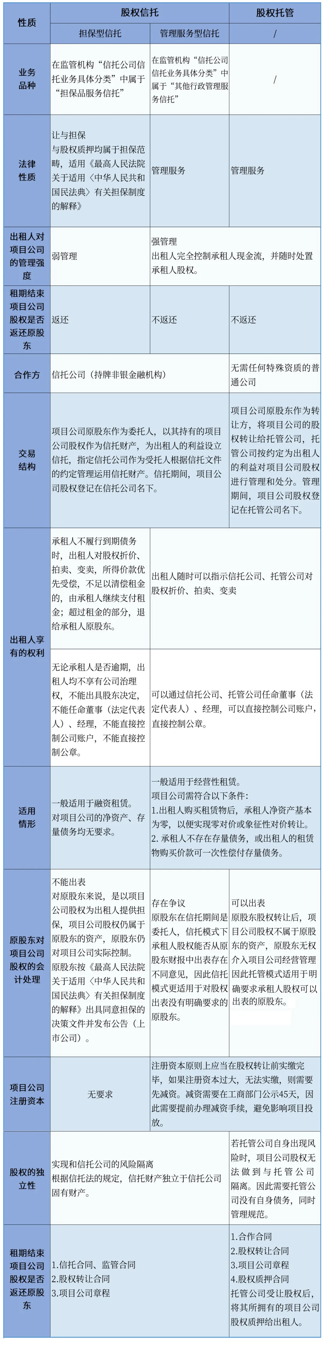
在电站项目公司作为承租人的新能源租赁业务开展过程中,对项目公司的股权实施股权信托或股权托管可以使出租人掌握比股权质押更强有力的风险控制手段。但因股权信托或股权托管交易结构和法律关系更复杂,理解和操作难度更大,为便于在租赁业务中实践应用,现对股权信托和股权托管进行全面介绍。
与股权质押相比,股权信托或股权托管有哪些优势?
股权信托和股权托管有哪些区别,分别适用哪些情形?
长期坚持提供干货不易,如文章引起大家共鸣、对大家有帮助,请大家点赞并转发,以支持我们提供更多干货,谢谢。
商务合作\内容撰写\软文推广:15201196271(备注合作事由或电联)
需求发布\业务对接\投融资需求:18600329996(电话联系)




