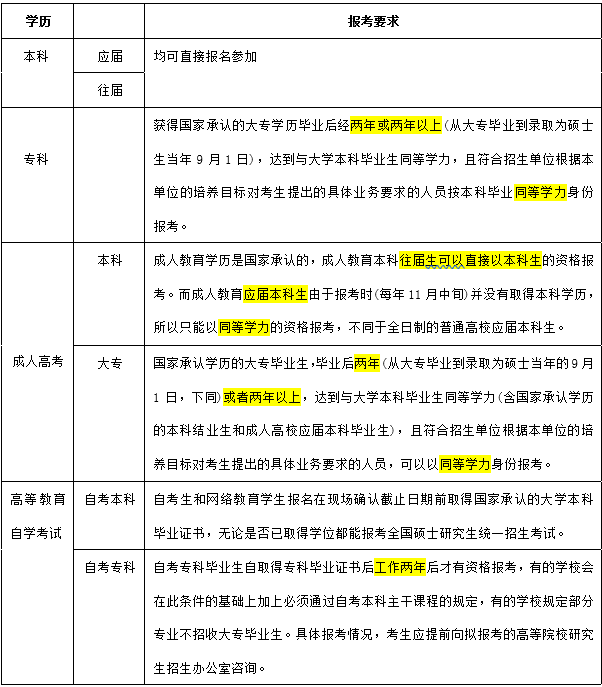
我有资格考研吗?
A:对于不同的学历,有不同的要求。
如果你是正常全日制本科,那么可直接报名参加;
如果你是参加的成人高考已经取得本科学历,也可直接报名参加,但如果是应届生还没取得本科学历,只能以同等学力的资格报考;
如果你是专科(含参加成人高考取得的专科学历、自考专科),需要毕业两年或两年以上以同等学力的资格报考。


考研考什么?
A:考研包括初试和复试两个部分
初试:公共课+专业课。
公共课:外语、政治、数学。


| 科目名称 |
课程内容 |
分值 |
|---|---|---|
| 数学(一) |
高等数学 |
90 |
| 线性代数 |
30 | |
| 概率论与数理统计 |
30 |
|
| 数学(二) |
高等数学 |
120 |
| 线性代数 |
30 |
|
| 数学(三) |
高等数学 |
90 |
| 线性代数 |
30 |
|
| 概率论与数理统计 |
30 |
专业课:有一部分专业是国家统一命题;一部分专业可以由招生单位自己决定是否选用全国统一命题的试卷,俗称“半统考科目”;更多的专业还是由院校自主命题。
复试:笔试+综合面试。
笔试一般就是考专业课,近年由于疫情的原因有些学校也会取消笔试。
综合面试是复试的重中之重,一般采取不及格淘汰制,面试内容各个学校各个专业会有差异,但总体上会考察外语的听力口语、综合素质、专业课素质等。

什么时候考研
A:初试一般是在每年12月的下旬进行,时间为两天,第一天考政治和英语,第二天考数学和专业课。超过3小时的考试科目在第三天进行。
复试时间在出分后,一般在次年3-5月左右。
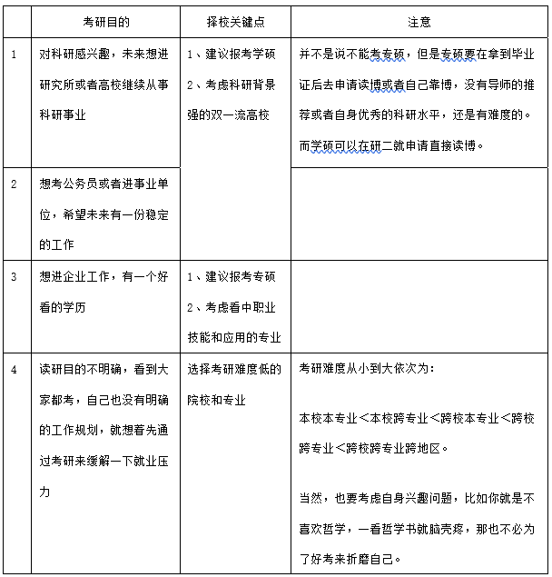
我怎么确定要报考的院校和专业?
A:这需要根据你的考研目的来决定,当然,每个人的考研目的各有不同,不过大致可以分为四类:
一是对科研感兴趣,未来想进研究所或者高校继续从事科研事业;
二是想考公务员或者进事业单位,希望未来有一份稳定的工作;
三是想进企业工作,有一个好看的学历;
四是读研目的不明确,看到大家都考,先通过考研来缓解一下就业压力。
针对考研目的的不同,择校时关注点也应有所区别:
我可以去哪里搜索院校专业的信息?
A:(1)中国研究生招生信息网(研招网)
院校库、专业库、考研资讯、招生简章等信息都可以在研招网查到,报名、打印准考证、查分数、以及调剂等流程也都需要在研招网完成,这会是陪伴你度过整个考研阶段的网站。
(2)报考院校的官网,尤其是研究生官网,或者研究生招生网
在报考院校的研究生官网,一般可以查到近几年具体的招生人数和录取人数,对比一下报录比,就可以大概估算出你目标专业的竞争是否激烈了。另外,专业课具体的参考书目和版本也可以在这个网站查到。
我需要具体关注哪些信息?
A:(1)历年分数线
看看你目标专业近几年分数线的高低以及趋势,做到心中有数。盘一盘自己每门课大概需要考到什么样的分数才可以进入复试。
(2)历年报录比
报考人数:录取人数=报录比。如果报录比小于1,说明你只要过了复试线,就会被录取;如果报录比大于1,说明报考人数比录取人数多。报录比可以反映这个专业的热门程度。
(3)推免人数
这个信息官网上不一定会有,但如果有的话,一定要关注,招生人数减去推免人数就是留给统招的人数,再对比统招人数和报考人数,衡量竞争的激烈程度。
(4)参考书目
官网列出的专业课参考书目是一定要看的,注意版本和作者不要弄错。
(5)历年真题
真题是备考最重要的资料,通过研究真题,你可以知道考试的题型、重点、命题风格等。公共课真题比较容易获得,专业课真题可以去目标院校的小卖铺看看,如果没有,可以找目标院校的学长学姐咨询,注意辨别真假,避免买到假真题。
我该什么时候开始准备考试?
A:这需要根据你目标院校的考试难度以及你的自身实力来决定,以一般基础薄弱的学生为例,最好给自己一年半左右的时间来准备,根据自己的实际情况在此基础上做调整。当然,基础越好,目标院校考试难度越低,准备时间可以适当缩短。
Q8
考研什么时候报名?我该怎么报名 ?
A:一般在9月下旬开始预报名,10月份正式报名。
Q9
硕士研究生的类型有哪几种?
A:硕士研究生的培养方式有全日制和非全日制两种。
Q10
什么是统考科目?什么是非统考科目?
以下8个科目的专业课试题由国家统一命题
以下7个专业不考政治,不考数学,只考英语二和管理类综合,也属于全国联考
Q11
学科门类和专业有什么区别?
A:学科门类有14个,分别是哲学、经济学、法学、教育学、文学、历史学、理学、工学、农学、医学、军事学、管理学、艺术学、交叉学科
每一大学科门类下面都有具体的一级学科和二级学科,一级学科称之为专业类,二级学科就称之为专业。
以教育学为例:
Q12
A区B区是什么意思?
A:教育部根据各地的经济和教育发展水平而划分的院校区域,即一类区(A区)和二类区(B区)。每类地区考研对分数的要求是不一样的,一般A区高于B区。简单来说,就是A区更难考,因为教育资源和就业资源更好,所以大家都想考。如果过了B区的国家线,没过A区的国家线,可以调剂至B区。
A区:北京、天津、上海、江苏、浙江、福建、山东、河南、湖北、湖南、广东、河北、山西、辽宁、吉林、黑龙江、安徽、江西、重庆、四川、陕西等21省(市);
B区:内蒙古、广西、海南、贵州、云南、西藏、甘肃、青海、宁夏、新疆等10省(区)。
Q13
什么时候公布考试大纲?
A:统考科目大纲公布时间一般在每年的8-9月份;由院校自主命题的专业课考试大纲需由考生登陆中国研究生招生信息网或报考单位研招网自行查找下载。
统考科目考试大纲一般每年变动很小,自主命题的专业课需考生着重关注一下,以防学校变更参考书目。
Q14
国家线和院校线有什么区别?
A:国家线可以理解为及格线,只有过了国家线才有读研究生的可能性,也才有机会调剂。国家线是公开的,研招网可以查到。
院校线分34所自主招生院校的复试线和非34所院校的复试线,只有过了目标院校的院校线,才有可能进入复试环节。34所自主招生院校可以在研招网公开查到分数,非34所只能去学校的官网查询。
34所自主划线学校名单:
34所自主划线高校均是985高校。
分别是北京大学、清华大学、上海交通大学、大连理工大学、中国科学技术大学、山东大学、复旦大学、中国人民大学、北京航空航天大学、北京理工大学、天津大学、南开大学、中国农业大学、北京师范大学、哈尔滨工业大学、吉林大学、同济大学、南京大学、华中科技大学、西安交通大学、东北大学、东南大学、浙江大学、华南理工大学、西北工业大学、厦门大学、湖南大学、武汉大学、兰州大学、电子科技大学、中山大学、中南大学、重庆大学、四川大学。
注意:那是不是过了院校线就一定可以进入复试呢?
不是,进复试的名额是根据招生人数按比例倒推的。
举个例子:比如某校某专业计划招生人数是20人,其中8人是推免生(即保研),那统招名额就是12人。假定复试录取率是1:1.5,那么在所有报考该校该专业的并且过了国家线的人中,就可以放18个人进来参加复试,于是分数从最高的往最低的排,排到第18名的那个人的分数,那基本上就是那一年的复试线。
Q15
什么是专项计划?
A:专项计划是指在考研中针对特定人群的招生政策,报名时间和全国硕士研究生统一考试报名时间相同,不同的是,它具有较强的目的性、专业性和针对性,具体有五种计划:强军计划、援藏计划、少数民族骨干计划、退役大学生士兵计划、硕师计划。
↓
✈️关注公众号:高途考研,发送以下红色字词语,领取资料💾
回复“40篇”:40篇短文搞定英语词汇
回复“800词”:考研翻译必背800词(真题词)
回复“政英真题”:历年考研(英政)真题+解析
回复“唐静方法论”:20页翻译方法论.pdf
回复“政治思维导图”:马原、毛中特、思修、史纲思维导图

