大数跨境
0
0

超级全面!26考研萌新小白必看扫盲15问!!!!

超级全面!26考研萌新小白必看扫盲15问!!!! Jerry出海记
2025-02-06
1
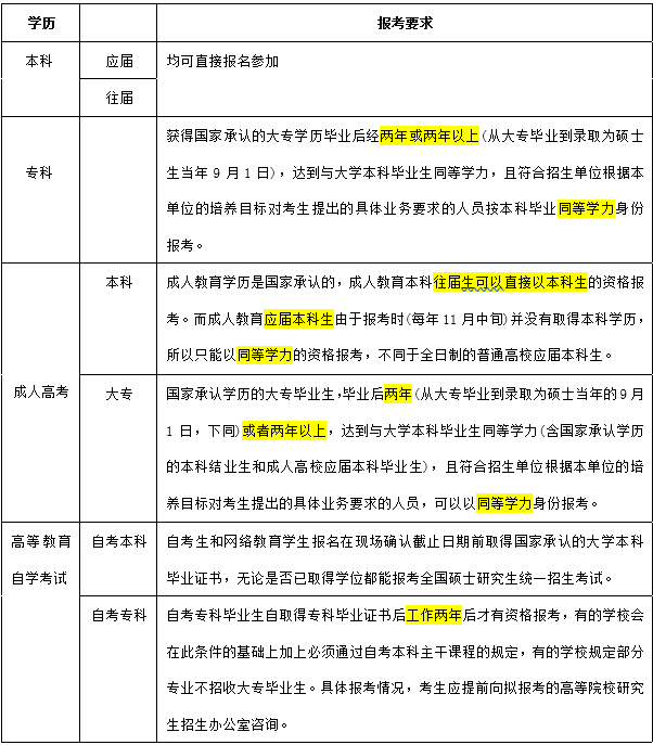
导读:Q1我有资格考研吗?A:对于不同的学历,有不同的要求。


Q1

我有资格考研吗?

A:对于不同的学历,有不同的要求。

      如果你是正常全日制本科,那么可直接报名参加;

      如果你是参加的成人高考已经取得本科学历,也可直接报名参加,但如果是应届生还没取得本科学历,只能以同等学力的资格报考;

      如果你是专科(含参加成人高考取得的专科学历、自考专科),需要毕业两年或两年以上以同等学力的资格报考。

Q2

考研考什么?      

A:考研包括初试和复试两个部分

       初试:公共课+专业课。

       公共课:外语、政治、数学。

科目名称
课程内容
分值
数学(一)
高等数学
90
线性代数
30
概率论与数理统计
30
数学(二)
高等数学
120
线性代数
30
数学(三)
高等数学
90
线性代数
30
概率论与数理统计
30

专业课:有一部分专业是国家统一命题;一部分专业可以由招生单位自己决定是否选用全国统一命题的试卷,俗称“半统考科目”;更多的专业还是由院校自主命题。


复试:笔试+综合面试

笔试一般就是考专业课,近年由于疫情的原因有些学校也会取消笔试。

综合面试是复试的重中之重,一般采取不及格淘汰制,面试内容各个学校各个专业会有差异,但总体上会考察外语的听力口语、综合素质、专业课素质等。










Q3

什么时候考研

A:初试一般是在每年12月的下旬进行,时间为两天,第一天考政治和英语,第二天考数学和专业课。超过3小时的考试科目在第三天进行。

      复试时间在出分后,一般在次年3-5月左右。










Q4

我怎么确定要报考的院校和专业?

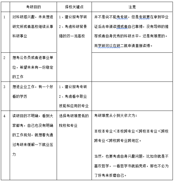
A:这需要根据你的考研目的来决定,当然,每个人的考研目的各有不同,不过大致可以分为四类:

      一是对科研感兴趣,未来想进研究所或者高校继续从事科研事业;

      二是想考公务员或者进事业单位,希望未来有一份稳定的工作;

      三是想进企业工作,有一个好看的学历;

      四是读研目的不明确,看到大家都考,先通过考研来缓解一下就业压力。

    针对考研目的的不同,择校时关注点也应有所区别:



Q5

我可以去哪里搜索院校专业的信息?

A:(1)中国研究生招生信息网(研招网)

院校库、专业库、考研资讯、招生简章等信息都可以在研招网查到,报名、打印准考证、查分数、以及调剂等流程也都需要在研招网完成,这会是陪伴你度过整个考研阶段的网站。

(2)报考院校的官网,尤其是研究生官网,或者研究生招生网

在报考院校的研究生官网,一般可以查到近几年具体的招生人数和录取人数,对比一下报录比,就可以大概估算出你目标专业的竞争是否激烈了。另外,专业课具体的参考书目和版本也可以在这个网站查到。




Q6

我需要具体关注哪些信息?

A:(1)历年分数线

看看你目标专业近几年分数线的高低以及趋势,做到心中有数。盘一盘自己每门课大概需要考到什么样的分数才可以进入复试。

(2)历年报录比

报考人数:录取人数=报录比。如果报录比小于1,说明你只要过了复试线,就会被录取;如果报录比大于1,说明报考人数比录取人数多。报录比可以反映这个专业的热门程度。

(3)推免人数

这个信息官网上不一定会有,但如果有的话,一定要关注,招生人数减去推免人数就是留给统招的人数,再对比统招人数和报考人数,衡量竞争的激烈程度。

(4)参考书目

官网列出的专业课参考书目是一定要看的,注意版本和作者不要弄错。

(5)历年真题

真题是备考最重要的资料,通过研究真题,你可以知道考试的题型、重点、命题风格等。公共课真题比较容易获得,专业课真题可以去目标院校的小卖铺看看,如果没有,可以找目标院校的学长学姐咨询,注意辨别真假,避免买到假真题。


Q7

我该什么时候开始准备考试?

A:这需要根据你目标院校的考试难度以及你的自身实力来决定,以一般基础薄弱的学生为例,最好给自己一年半左右的时间来准备,根据自己的实际情况在此基础上做调整。当然,基础越好,目标院校考试难度越低,准备时间可以适当缩短。

Q8

考研什么时候报名?我该怎么报名 ?

A:一般在9月下旬开始预报名,10月份正式报名。


(注:预报名是只针对应届生的,不是必须要报名的,但是建议大家都报一报,以防正式报名的时候报不上;正式报名针对社会人员和应届生。应届生在预报名后,如果不修改相关信息,那么预报名是有效的,如果想修改相关信息,也可以在10月份正式报名期间修改。不过要注意的是,一个账户只能报考一个学校和专业 。)

报名途径:网上报名+现场确认+打印准考证

网上报名:一般在每年的10月份,考生登陆“中国研究生招生信息网”按照要求填写。   

现场确认:参加全国统一考试的考生到本人所在的省、自治区、直辖市高校招生办公室公告指定的报考点确认。参加单独考试和参加“MBA联考”的考生到报到单位所在地省级高校招生办公室公告指定的报考点进行确认报名。

打印准考证:准考证集中在考前一个月左右发放,需要在“中国研究生招生信息网”自行下载打印。

Q9

硕士研究生的类型有哪几种?

A:硕士研究生的培养方式有全日制非全日制两种。


全日制硕士研究生就是全脱产在学校进行学习,在规定年限内完成学业,毕业后颁发学位证和毕业证。

非全日制硕士研究生是2016年在职研究生改革之后的叫法,2017年纳入全国研究生统一考试。非全日制研究生是非脱产学习的一种培养方式,即在工作的同时,也要在学校规定的年限内完成学业,毕业后同样颁发学位证和毕业证,不过会注明“非全日制”字样,学历是国家认可的,但是目前在社会上认可度确实没有全日制高。(不过小编相信,随着国家相关文件的出台,以及时代的发展,认可度会提升,只是时间问题而已)

硕士研究生的类型有学术型硕士研究生专业型硕士研究生两种。

学术型硕士研究生是以学术研究为导向,偏重理论和研究,强调科学理论研究与学术创新,一般学制为3年,单导师制,可在研二时申请硕博连读。

专业型硕士研究生是以专业实践为导向,偏重应用和实践, 一般学制为2-3年,双导师制(校内导师+校外导师),一般不能申请硕博连读,需要拿到毕业证后考取或申请。
若是想硕士毕业出来后直接工作,那么专硕在一定程度上会比学硕更有优势!若是想读博,那么最好是读学硕。

Q10

什么是统考科目?什么是非统考科目?

A:公共课(政治\英语\数学)都是统考的。
专业课试题由国家统一命题的科目是统考科目;专业课试题由报考单位命题的科目是非统考科目。

       以下8个科目的专业课试题由国家统一命题

     以下7个专业不考政治,不考数学,只考英语二和管理类综合,也属于全国联考

Q11

学科门类和专业有什么区别?

A:学科门类有14个,分别是哲学、经济学、法学、教育学、文学、历史学、理学、工学、农学、医学、军事学、管理学、艺术学、交叉学科


每一大学科门类下面都有具体的一级学科和二级学科,一级学科称之为专业类,二级学科就称之为专业

   以教育学为例:

Q12

A区B区是什么意思?

A:教育部根据各地的经济和教育发展水平而划分的院校区域,即一类区(A区)和二类区(B区)。每类地区考研对分数的要求是不一样的,一般A区高于B区。简单来说,就是A区更难考,因为教育资源和就业资源更好,所以大家都想考。如果过了B区的国家线,没过A区的国家线,可以调剂至B区。


A区:北京、天津、上海、江苏、浙江、福建、山东、河南、湖北、湖南、广东、河北、山西、辽宁、吉林、黑龙江、安徽、江西、重庆、四川、陕西等21省(市);  


B区:内蒙古、广西、海南、贵州、云南、西藏、甘肃、青海、宁夏、新疆等10省(区)。    

Q13

什么时候公布考试大纲?

A:统考科目大纲公布时间一般在每年的8-9月份;由院校自主命题的专业课考试大纲需由考生登陆中国研究生招生信息网报考单位研招网自行查找下载。

统考科目考试大纲一般每年变动很小,自主命题的专业课需考生着重关注一下,以防学校变更参考书目。

Q14

国家线和院校线有什么区别?

A:国家线可以理解为及格线,只有过了国家线才有读研究生的可能性,也才有机会调剂。国家线是公开的,研招网可以查到。

院校线34所自主招生院校的复试线非34所院校的复试线,只有过了目标院校的院校线,才有可能进复试环节。34所自主招生院校可以在研招网公开查到分数,非34所只能去学校的官网查询


34所自主划线学校名单:

34所自主划线高校均是985高校。

分别是北京大学、清华大学、上海交通大学、大连理工大学、中国科学技术大学、山东大学、复旦大学、中国人民大学、北京航空航天大学、北京理工大学、天津大学、南开大学、中国农业大学、北京师范大学、哈尔滨工业大学、吉林大学、同济大学、南京大学、华中科技大学、西安交通大学、东北大学、东南大学、浙江大学、华南理工大学、西北工业大学、厦门大学、湖南大学、武汉大学、兰州大学、电子科技大学、中山大学、中南大学、重庆大学、四川大学。  


注意:那是不是过了院校线就一定可以进入复试呢?

不是,进复试的名额是根据招生人数按比例倒推的。

举个例子:比如某校某专业计划招生人数是20人,其中8人是推免生(即保研),那统招名额就是12人。假定复试录取率是1:1.5,那么在所有报考该校该专业的并且过了国家线的人中,就可以放18个人进来参加复试,于是分数从最高的往最低的排,排到第18名的那个人的分数,那基本上就是那一年的复试线。

Q15

什么是专项计划?

A:专项计划是指在考研中针对特定人群的招生政策,报名时间和全国硕士研究生统一考试报名时间相同,不同的是,它具有较强的目的性、专业性和针对性,具体有五种计划:强军计划、援藏计划、少数民族骨干计划、退役大学生士兵计划、硕师计划

高途考研热门课程如下:
1️⃣26考研优学领航全程班【政数英】
2️⃣25考研复试课【三合一班】
3️⃣26考研学霸培优全程PRO班【政数英】
4️⃣26考研暑期集训/走读【北京/沈阳/郑州/武汉】
5️⃣25、26考研专业课一对一
6️⃣25、26考研公共课一对一
7️⃣在职考研199管综、同等学力申硕等
8️⃣四六级、科研背景提升产品
......
班型众多,招生优惠价格,针对课程想要咨询&了解,请扫二维码,老师立即与您沟通并为您详细介绍。


  资料

✈️关注公众号:高途考研,发送以下红色字词语,领取资料💾 


回复“40篇”:40篇短文搞定英语词汇

回复“800词”:考研翻译必背800词(真题词)

回复“政英真题”:历年考研(英政)真题+解析

回复“唐静方法论”:20页翻译方法论.pdf

回复“政治思维导图”:马原、毛中特、思修、史纲思维导图


【声明】内容源于网络
0
0
Jerry出海记
跨境分享社 | 长期分享行业动态
内容 44218
粉丝 0
Jerry出海记 跨境分享社 | 长期分享行业动态
总阅读181.3k
粉丝0
内容44.2k