问题一:如何索要欧洲增值税税号?
当您在欧洲销售商品时,您可能需要收取增值税。如果是这样,您将需要申请增值税注册编号、申报增值税并向税务机构缴纳您从买家收取的增值税。
在许多欧洲国家/地区,您可以通过税务机构的网站在线注册您想要注册的国家/地区。通常,网站会提供在线注册表,或可供您下载的 PDF 表格,您可填写完成后邮寄返回。您提交申请增值税税号之后,您还可能收到用普通邮件寄给您的表格以签字并返回。
申请增值税可能会有相关的合规要求,包括需要进行申报并开具增值税发票。
问题二:在欧洲不同国家,应当按照怎样的税率收取增值税?
对于特定欧洲国家/地区内指定商品的当前增值税税率,最可靠的信息来源就是该国家/地区的增值税征收机构。您可能会需要税务顾问帮助您确定适用的增值税税率。
这里我们为您整理了EU7的标准税率,仅供参考。具体您是否适用标准税率,请咨询您的税务顾问。

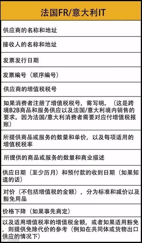
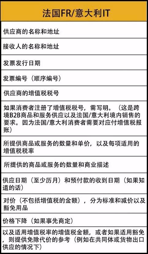
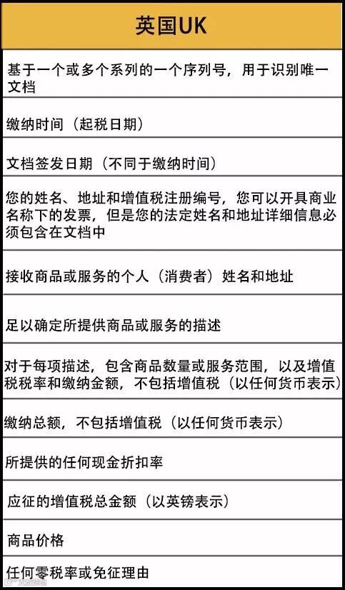
问题三:开具欧洲增值税发票,需要哪些信息?
在许多欧洲国家/地区,买家都要求开具增值税发票。您发货的国家/地区和买家所在国家/地区的增值税法规可能会要求您提供增值税发票,而买家的期望通常会超过法律的规定。例如,在德国和意大利,就高价值商品,买家一般期望卖家开具发票。在以下表格中,你可以看到IT/UK/DE/FR等四个国家对于发票应当包含信息的要求。



更多,请您继续关注!
感谢您关注跨境电商,关注我们kuajingchina(微信号)
把握趋势,赢得未来!
文章内容转载亚马逊全球开店公众号。如有侵权请及时告知我们并删除文章内容。


