本文刊登于《中国实用妇科与产科杂志》2025,41(1):96-102
DOI:10.19538/j.fk2025010122
【引用本文】周晖,刘昀昀,余孝丽,等.《2025 NCCN子宫颈癌临床实践指南(第1版)》解读[J].中国实用妇科与产科杂志,2025,41(1):96-102.
作者:周晖,刘昀昀,余孝丽,林仲秋
作者单位:中山大学孙逸仙纪念医院,广东 广州 510120
1 新版指南主要更新
新版指南更新如下:(1)子宫颈癌手术用Querleu-Morrow分型方法(简称Q-M分型)取代原Piver分型。(2)针对ⅠA1+淋巴脉管间隙浸润(LVSI)、ⅠA2~ⅠB2期选择手术的患者,推荐行前哨淋巴结显影(SLN)(证据等级1类)或盆腔淋巴切除术。(3)更新经锥切确诊的ⅠA1+LVSI处理路径,切缘阴性者可行A型子宫切除+SLN或盆腔淋巴结切除;切缘阳性可重复锥切或切缘为不典型增生者行A型全子宫切除+SLN或盆腔淋巴结切除术,切缘为癌者行B型子宫切除术+SLN或盆腔淋巴结切除术。存在手术禁忌者可选择放疗。(4)更新了ⅠA2~ⅠB1初治低风险患者行保守性手术的标准,详见下文7.1.2和7.2.3部分。(5)更新ⅡB~ⅣA期处理,详见下文7.2.7部分。(6)更新全子宫切除术后意外发现子宫颈浸润癌处理流程,详见下文7.3部分。(7)推荐晚期子宫颈癌同期放化疗方案首选顺铂或卡铂+帕博利珠单抗方案。(8)阿替利珠单抗+顺铂(或卡铂)/紫杉醇+贝伐珠单抗(1类证据)纳入系统性治疗一线推荐。
2 手术分期
仍采用2018国际妇产科联盟(FIGO)更正手术分期,影像学和手术病理评估均纳入分期。
3 手术原则
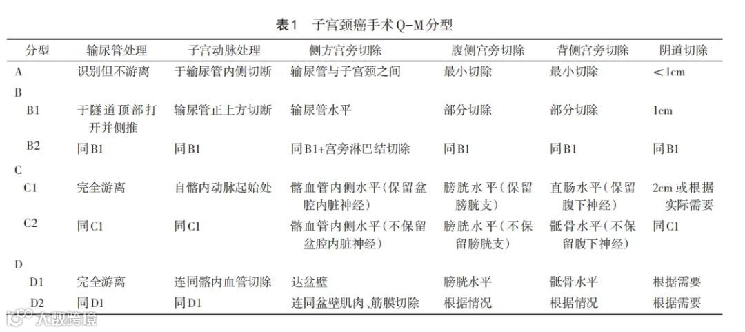
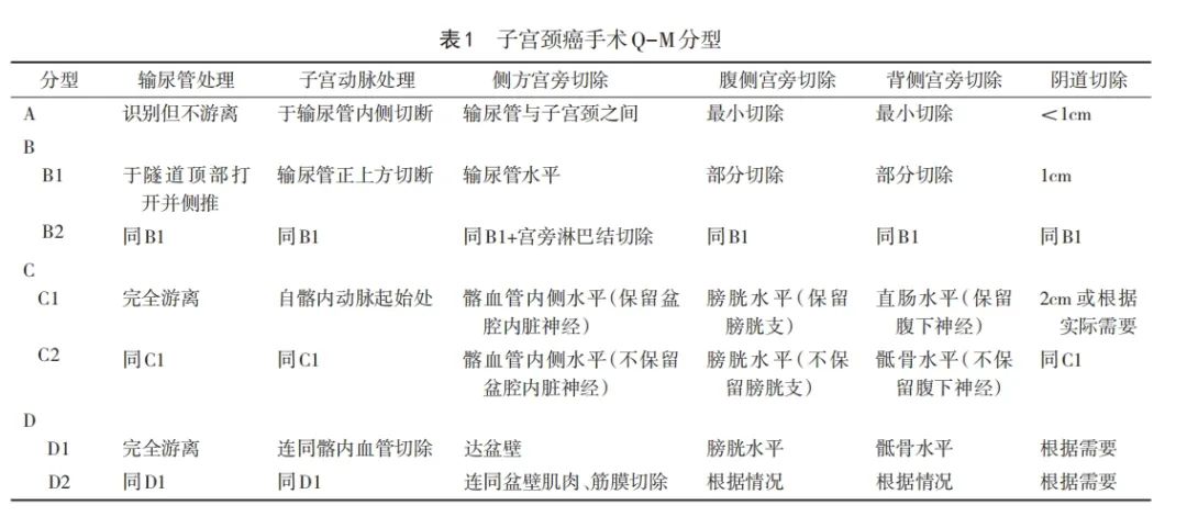
子宫颈癌手术范围按分期进行分层。推荐采用 Q-M分型取代Piver分型,详见表1。

3.1 锥切和A型子宫切除术 ⅠA1期无LVSI患者淋巴结转移率小于1%。保留生育功能者可行锥切[首选冷刀,子宫颈环形电切除术(LEEP)达到足够的切除范围也可接受],锥切切缘要求至少有1mm的阴性距离,切除深度至少为10mm,已生育者可增加到18~20mm,推荐同时做子宫颈管搔刮。不保留生育功能者可行A型子宫切除术;ⅠA1期伴LVSI者需加做SLN或盆腔淋巴结切除。符合所有保守性手术条件的ⅠA2~ⅠB1期,保留生育功能者,锥切加SLN或淋巴结切除术是合理的策略。不保留生育功能者可行A型子宫切除术加SLN或淋巴结切除术。
3.2 根治性经阴道子宫颈切除术加腹腔镜SLN或淋巴结切除术 可用于ⅠA2期或ⅠB1期患者(<直径2cm)保留生育功能。切除子宫颈、阴道上段1~2cm和宫旁韧带,切除范围类似B型根治性子宫切除术,但保留子宫体。经腹根治性子宫颈切除术切除范围类似C1型根治性子宫切除术,适用于选择性ⅠB1~ⅠB2期患者。
3.3 开腹广泛性子宫切除术是FIGO期ⅠA2、ⅠB1、ⅠB2、部分ⅠB3~ⅡA1的标准和推荐治疗程序(1类证据) 与A型子宫切除术相比,广泛性子宫切除术(B型或C型)可切除更宽的子宫颈旁和子宫骶韧带以及阴道上1~2cm。微创广泛性子宫切除术与较低的无进展生存率(DFS)和较低的总生存率相关。机器人和开腹比较的研究正在进行中。
3.4 基于SHAPE临床试验 ⅠA2~ⅠB1期患者满足以下全部保守性手术标准者,也可行A型子宫切除术+SLN或盆腔淋巴结切除术:(1)最好经锥切诊断。(2)最好无LVSI。(3)最好切缘阴性。(4)鳞癌(任何分级)或普通类型腺癌(G1或G2)(首选)或腺鳞癌。(5)肿瘤≤2cm。(6)锥切标本中肿瘤浸润深度<10mm,若未行锥切,需MRI显示子宫颈间质浸润<50%。(7)影像学(首选MRI)无转移。保守性手术临床试验不包括高危组织类型如子宫颈胃型腺癌、透明细胞癌和小细胞神经内分泌癌。
3.5 腹主动脉淋巴结切除通常到达肠系膜下动脉(IMA)的水平 可根据临床和影像学结果调整上界手术范围。
3.6 ⅡB期及以上的晚期病例通常不采用手术治疗 放疗资源缺乏的少数地区可考虑广泛性子宫切除术或新辅助化疗后广泛性子宫切除术。
3.7 盆腔器官廓清术 适用于放疗后盆腔中心性复发或病灶持续存在者。根据肿瘤的位置采用前、后或全盆腔器官廓清术。对初治患者仅适用于存在盆腔放疗禁忌者。
3.8 SLN 前瞻性研究普遍支持在早期子宫颈癌患者中进行SLN的可行性,以避免系统性盆腔淋巴结切除术。病灶<2cm时SLN的检测率和显影效果最好。操作时可直接在子宫颈的3和9点或3、6、9、12点注射染料直接肉眼观察或放射性胶体锝-99m(99mTc)使用γ探测器探测或通过注射吲哚菁绿(ICG)用荧光摄像显影;前哨淋巴结通常位于髂外血管内侧、侧脐韧带外侧或闭孔窝上部。关键技术是严格按照以下检测流程:切除显影的淋巴结(如HE染色无转移,需采用病理超分期排除微转移)→切除任何可疑淋巴结(不论有无显影)→一侧未显影时,切除该侧淋巴结→肿瘤和宫旁组织整块切除。Meta分析结果显示,SLN检测率89%~92%,灵敏度89%~90%。
4 病理原则
4.1 评估内容 包括子宫切除类型、肿瘤位置、肿瘤最大径线、组织学类型和分化程度、间质浸润深度、肿瘤宽度范围、手术切缘状态、LVSI、其他组织器官累及(宫旁、阴道残端、输卵管、卵巢、腹膜、大网膜等)、淋巴结(独立肿瘤细胞、微转移和宏转移的数量)。
4.2 复发、进展、转移患者推荐PD-L1检测 推荐行人表皮生长因子受体2(HER2)免疫组化(IHC)检测[加或不加荧光原位杂交(FISH)检测];考虑综合分子检测包括HER2、错配修复/微卫星不稳定性(MMR/MSI)、肿瘤突变负荷(TMB)、NTRK和RET,寻找罕见的泛肿瘤治疗靶点。子宫颈腺癌推荐行人乳头瘤病毒(HPV)检测,首选原位杂交或分子检测,亦可使用p16检测代替。
4.3 鳞癌为最常见的病理类型 90%以上的子宫颈鳞癌为HPV相关,其中HPV16或18是最常见类型。非HPV相关鳞癌常于70岁及以后发病,多为晚期,可能存在TP53、KRAS、ARID1A和PTEN突变。
4.4 子宫颈管腺癌
4.4.1 HPV相关腺癌 约占75%,包括绒毛腺癌、微乳头亚型、黏液型如肠癌、印戒细胞癌和浸润性分层黏蛋白癌(浸润性SMILE)。95%有p16免疫组化阳性表达。值得注意的是,子宫内膜癌(高级别子宫内膜样癌、浆液性癌和透明细胞癌)也可以表达p16;Silva系统用于评估HPV相关子宫颈腺癌的侵袭模式。
4.4.2 HPV非依赖性腺癌 包括胃型、透明细胞、中肾型和子宫内膜样类型。胃型腺癌约占10%~15%(日本高达25%)。可能与Peutz-Jeghers综合征(STK11突变)相关,虽然p16表达通常为阴性,但在大约50%的病例中合并p53突变。肿瘤表现出高度的侵袭性、子宫外扩散性,通常为晚期。中肾型表现为中肾(Wolffian)分化,与中肾残余有关。通常位于侧壁深处,组织学上显示拥挤、随意浸润、异型性、有丝分裂活动以及坏死。GATA-3和CD10 IHC染色在肿瘤和相关中肾残余物中呈阳性。透明细胞癌占3%~4%,或与子宫内己烯雌酚(DES)暴露相关。尽管没有HPV感染,但这些肿瘤可能表现出弥漫性p16表达。此时可采用高危HPV原位杂交(ISH)检测。子宫内膜样癌非常罕见,约占1%,可能存在于子宫内膜异位症;然而,必须排除原发性子宫内膜癌。利用免疫组织化学染色(波形蛋白、雌激素受体(ER)、p16和单克隆癌胚抗原[CEA])可能有助于区分子宫颈癌和子宫内膜癌。通常子宫内膜样腺癌会表达波形蛋白和ER,而子宫颈腺癌对mCEA和p16呈阳性(当HPV相关时)。
4.4.3 子宫颈腺鳞癌 为鳞状和腺分化的上皮性肿瘤,约占5%~6%。临床结果与子宫颈腺癌相似。鳞状和腺体肿瘤成分混合在一起,并能在常规组织学上分辨出来。p16的IHC通常在2种成分中都表现出过表达,其他IHC染色,如CK7、CEA和PAX8,可用于显示腺体成分,而p63和p40则显示鳞状细胞成分。
4.4.4 神经内分泌癌(NECC) 占子宫颈癌<5%,但子宫颈是生殖道中NECC最常见的部位,具有侵袭性,转移迅速,预后差,通常与HPV18、16相关。小细胞NECC主要靠形态学诊断,其主要的生长模式呈弥散性,其他生长模式包括岛状生长(实心巢/岛状细胞,具有外周基质的栅栏化和回缩),血管周围和厚的小梁,伴有丝状(波浪状)生长,以及假腺和玫瑰花状结构存在。细胞学特征包括细胞边界模糊、细胞质稀少、细胞核染色过深的均匀细胞群细粒染色质,丰富的有丝分裂活性和凋亡碎片常见。核成型和核仁模糊是额外的特征。坏死常见。区分小细胞和大细胞NECC可能很困难。小细胞NECC的嗜铬粒蛋白、CD56和突触素的阳性率各不相同。CD56和突触素是最敏感的神经内分泌标志物,但CD56缺乏特异性。嗜铬粒蛋白是最特异的神经内分泌标志物,但缺乏敏感性。胰岛素瘤相关蛋白1(INSM1)和突触素是其他神经内分泌标志物。原发性NECC中甲状腺转录因子-1(TTF1)阳性的比例很高,该标志物无法鉴别肺转移。大多数NECC对p16呈弥漫性阳性;肽类激素,包括促肾上腺皮质激素(ACTH)、血清素、生长抑素、降钙素、胰高血糖素和胃泌素,已经在一些高级别NECC中被发现异常。
5 影像学原则
5.1 初治影像学推荐
5.1.1 Ⅰ期 不保留生育功能者首选盆腔MRI评估局部病灶。颈部/胸部/腹部/骨盆/腹股沟PET-CT或胸部/腹部/骨盆CT或PET-MRI评估全身情况。全子宫切除术后意外发现的子宫颈癌,建议颈部/胸部/腹部/骨盆/腹股沟PET-CT或胸部/腹部/骨盆CT评估转移性疾病和盆腔MRI评估盆腔残留病灶。保留生育功能患者首选盆腔MRI评估局部病灶与子宫颈内口的距离,或经阴道超声检查。或行颈部/胸部/腹部/盆腔/腹股沟区PET-CT(首选)或胸部/腹部/盆腔CT。
5.1.2 Ⅱ~Ⅳ期 推荐盆腔MRI评估局部病灶范围,颈部/胸部/腹部/盆腔/腹股沟区PET-CT或胸部/腹部/盆腔CT评估转移情况,根据临床症状及可疑转移病灶选择其他影像学检查。全子宫切除术后意外发现子宫颈癌考虑颈部/胸部/腹部/盆腔/腹股沟区PET-CT或胸部/腹部/盆腔CT检查以评估转移情况,盆腔MRI评估盆腔残留病灶。
5.2 随访影像学检查
5.2.1 Ⅰ期不保留生育功能患者基于临床症状及复发/转移灶选择影像学检查 ⅠB3期或术后有高/中危因素接受辅助放疗及放化疗的患者,在治疗结束3~6个月后可行颈部/胸部/腹部/盆腔/腹股沟区PET-CT检查;保留生育功能者术后6个月考虑行盆腔MRI检查,之后2~3年每年1次;若怀疑复发,根据临床症状及复发/转移选择其他影像学检查。
5.2.2 Ⅱ~Ⅳ期 治疗结束后3~6个月内行颈部/胸部/腹部/盆腔/腹股沟区PET-CT检查(首选)或胸部/腹部/盆腔CT;治疗结束后3~6个月后选择性行盆腔MRI检查;根据临床症状及复发/转移选择其他影像学检查。Ⅳ期患者根据症状或下一步处理决策选用相应的检查方法。可疑复发转移者均建议PET-CT及MRI。
6 放疗原则
6.1 放疗总原则 基于CT的治疗计划和适形挡块是外照射放疗(EBRT)的标准方法。近距离放疗是所有原发子宫颈癌患者根治性放疗的关键组成部分,可采用腔内和(或)组织间插植的方式。大多数EBRT的子宫颈癌患者,在外照射期间需使用±免疫治疗的含铂同步化疗。8周内完成治疗疗效最佳。
6.2 总治疗信息
6.2.1 靶体积 在适形放疗特别是调强放疗(IMRT)中,已经定义了大体肿瘤体积(GTV)、临床靶体积(CTV)、计划靶体积(PTV)及危及器官(OARs)、内部器官运动以及剂量体积直方图(DVH)的概念。常规影像引导(如CBCT)应用于每天确定内脏软组织的位置。EBRT的范围应包括大体肿瘤、宫旁、子宫骶韧带、距大体肿瘤足够的阴道边缘(至少3cm)、骶前淋巴结及其他有风险的淋巴结。对于术中发现或者影像学淋巴结阴性的患者,放疗的靶区应包括髂内、髂外、闭孔和骶前淋巴结区域。对于有高危淋巴结转移风险的患者,靶区必须覆盖髂总淋巴结区域。确定有髂总和(或)腹主动脉旁淋巴结侵犯,建议扩大盆腔照射野和腹主动脉旁照射野,上升到肾血管水平(或者根据侵犯的淋巴结范围往头部延伸)。阴道下1/3受侵的患者,应包含双侧腹股沟淋巴结。
6.2.2 外照射技术及剂量 EBRT目前主要包括IMRT、容积旋转调强放疗(VMAT)和Tomotherapy。子宫切除术后患者以及需要治疗腹主动脉旁淋巴结时,首选IMRT用于减少肠道及其他关键器官的照射剂量。在完成初始的全盆腔外照射后,对于宫旁病变或者盆腔侧壁侵犯的患者可以选择性地宫旁推量5~10Gy。IMRT可在阳性淋巴结区域给予更高的剂量,同时在其他亚临床病灶给予更低的剂量,即同步推量照射技术(SIB)。IMRT结合SIB能够在短时间内对于阳性淋巴结给予更高的剂量,同时保护OAR,SIB靶区可以达到2.1~2.3Gy/次。淋巴结的靶剂量是54~63Gy。建议进行膀胱充盈和排空下的CT扫描,以生成子宫-子宫颈-阴道的内脏器官运动(内靶区,ITV)。SBRT是在小区域外照射时给予1~5次非常高剂量的方式,可用于孤立转移灶及接受再照射的局限性病变。EBRT治疗亚临床病变的剂量是40~45Gy(常规分割1.8~2.0Gy,IMRT时予SIB)。对于没有切除的阳性淋巴结可给予高度适形的推量10~20Gy,但需注意近距离放疗的剂量贡献。接受EBRT的大多数子宫颈癌患者,应给予顺铂为基础的同期化疗。
6.2.3 术中放疗 术中放疗(IORT)是在开放的手术过程中对可能残留的瘤床或孤立的未切除残留病变实施单次照射。特别适合既往接受过放疗的复发疾病。
正常组织应该根据已出版的指引:2-cc直肠剂量≤65~75Gy,乙状结肠2-cc≤70~75Gy,膀胱2-cc≤80~90Gy,如果参数达不到,应该考虑插植。对于近距离放疗结合EBRT,外照射以1.8~2.0Gy/(次·d)。用高剂量率近距离放疗的临床医生应该根据线性二次模式转换HDR值生物等效LDR剂量。HDR分割方案为6Gy×5次,一般相对LDR近距离放疗在A点(肿瘤替代剂量)的40Gy。表2~5分别列出子宫颈癌放疗正常组织推荐限制性剂量。




7 各期子宫颈癌治疗方法
7.1 初治保留生育功能的治疗 不推荐子宫颈小细胞NECC、胃型腺癌等病理类型保留生育功能。完成生育后如细胞学持性异常或HPV持续感染的患者建议切除子宫。
7.1.1 ⅠA1期无LVSI建议锥切 阴性切缘>1mm术后可随访观察。如切缘阳性,建议再次锥切或行子宫颈切除术。
7.1.2 经锥切确诊的ⅠA2~ⅠB1期并满足下列所有条件者,可行保守性手术 (1)无LVSI。(2)切缘阴性(至少1mm)。(3)鳞癌(任何级别)或普通类型腺癌(G1或G2)。(4)肿瘤≤2cm。(5)浸润深度≤10mm。(6)影像学无子宫颈外转移。可行SLN或盆腔淋巴结切除;术后淋巴结阴性者可随访,淋巴结阳性者按高危因素处理。
7.1.3 ⅠA1期伴LVSI和ⅠA2期 推荐:(1)锥切+SLN或盆腔淋巴结切除。阴性切缘至少1mm者术后随访观察。切缘阳性者,再次锥切或行子宫颈切除术。(2)根治性子宫颈切除术+SLN或盆腔淋巴结切除。
7.1.4 不符合保守性手术标准的ⅠB1和选择性ⅠB2期 建议根治性子宫颈切除术+SLN或盆腔淋巴结切除±主动脉旁淋巴结切除。保留生育功能原则上推荐选择肿瘤直径≤2cm者,首选经腹入路。
7.2 初治不保留生育功能
7.2.1 ⅠA1期无LVSI建议锥切 切缘阴性并有手术禁忌者,可观察随访。无手术禁忌者可行A型子宫切除术。切缘阳性者最好再次锥切以评估浸润深度,或切缘为不典型增生者直接行A型全子宫切除术,切缘为癌者直接行B型子宫切除术+SLN或盆腔淋巴结切除术。存在手术禁忌者可行阴道近距离放疗加盆腔外照射。
7.2.2 经锥切确诊的ⅠA1期伴LVSI 切缘阴性者可行A型子宫切除术+SLN或盆腔淋巴结切除或盆腔外照射放疗+阴道近距离放疗。切缘为不典型增生或癌,可选择:(1)重复锥切明确浸润深度以排除ⅠA2或ⅠB1期。(2)切缘为不典型增生者直接行A型全子宫切除术+SLN或盆腔淋巴结切除术。(3)切缘为癌者直接行B型子宫切除术+SLN或盆腔淋巴结切除术。(4)盆腔外照射放疗加阴道近距离放疗,包括有手术禁忌者。
7.2.3 ⅠA2~ⅠB1期满足以下全部保守性手术标准者,可行A型子宫切除术+SLN或盆腔淋巴结切除术 (1)最好经锥切诊断。(2)最好无LVSI。(3)最好切缘阴性。(4)鳞癌(任何分级)或普通类型腺癌(G1或G2)(首选)或腺鳞癌。(5)肿瘤≤2cm。(6)锥切标本中肿瘤浸润深度<10mm,若未行锥切,需MRI显示子宫颈间质浸润<50%。(7)影像学(首选MRI)无转移。
7.2.4 不符合全部保守性标准的ⅠB1和ⅠB2、ⅡA1期 可选择:(1)C1型子宫切除术+SLN或盆腔淋巴结切除(证据等级1)±主动脉旁淋巴结切除(证据等级2B)。(2)有手术禁忌证或拒绝手术者,行盆腔外照射+近距离放疗±铂类同期化疗。
7.2.5 ⅠB3和ⅡA2期 可选择:(1)盆腔外照射+含铂同期化疗+近距离放疗(证据等级1)。(2)C1型子宫切除术+盆腔淋巴结切除±主动脉旁淋巴结切除(证据等级2B)。(3)盆腔外照射+含铂同期化疗+近距离放疗+选择性子宫切除术(适用于放疗效果不佳、子宫颈病灶太大超出近距离放疗覆盖范围)(证据等级3)。
7.2.6 术后辅助治疗高危因素包括淋巴结阳性、切缘阳性和宫旁浸润 具备任何一个高危因素均推荐进一步影像学检查以了解其他部位转移情况,然后补充盆腔外照射+含铂同期化疗(证据等级1)±近距离放疗。中危因素(肿瘤大小、间质浸润、LVSI)按照“Sedlis标准”补充盆腔外照射±含铂同期化疗(同期化疗证据等级2B)。中危因素不限于Sedlis标准,如腺癌和肿瘤靠近切缘等。主动脉旁淋巴结阳性者先行影像学检查排除远处转移。如无远处转移者行延伸野外照射+含铂同期化疗±阴道近距离放疗。有远处转移者,对疑似部位进行活检,活检阴性者行延伸野外照射+含铂同期化疗±阴道近距离放疗,活检阳性者进行系统治疗。
7.2.7 ⅡB~ⅣA期 需对临床可疑转移部位作进一步影像学检查 如影像学或活检病理证实无远处转移者行外照射+同期含铂化疗+近距离放射治疗±帕博利珠单抗(FIGO 2014年Ⅲ~ⅡA期:证据等级1类;2018年Ⅲ~ⅣA期:证据等级2B类);病理证实存在远处转移者则行系统性治疗加个体化放疗。影像学或病理证实主动脉旁淋巴结受累者,推荐延伸野放疗和铂类同期化疗,适用于髂总淋巴受累者。同期化疗推荐:顺铂(或卡铂)/放疗和帕博利珠单抗(FIGO 2014年Ⅲ~ⅣA期:证据等级1类,FIGO 2018年Ⅲ~ⅣA期:证据等级2B类)。
7.2.8 ⅣB期或远处复发转移 (1)若适合局部治疗,可考虑局部切除±个体化放疗,或立体定向放疗±个体化放疗,或个体化放疗±含铂化疗,也可考虑辅助性系统性治疗。(2)不适合局部治疗者,全身系统性治疗或支持治疗。
7.3 全子宫切除术后意外发现子宫颈浸润癌处理流程 ⅠA1期无LVSI、切缘阴性者可观察。ⅠA1期伴LVSI、切缘阴性者建议补充盆腔淋巴结切除,淋巴结阴性可随诊。若病理资料不完整,推荐盆腔外照射±阴道近距离放疗±含铂同期化疗。ⅠA2~ⅠB1期满足全部保守性手术标准者推荐补充盆腔淋巴结切除,淋巴结阴性可随诊。病理资料不完整者可行盆腔外照射±阴道近距离放疗±含铂同期化疗。切缘阳性和病理资料不完整者均推荐行盆腔外照射±阴道近距离放疗±含铂同期化疗。ⅠB1~ⅠB2期未满足全部保守性手术标准且切缘阴性且未达Sedlis标准者,可行盆腔外照射±阴道近距离放疗±含铂同期化疗或宫旁/阴道上段切除术+盆腔淋巴结切除术±主动脉旁淋巴结取样(主动脉旁取样证据等级为2B)。
7.4 子宫颈小细胞NECC
7.4.1 肿瘤局限于子宫颈 (1)ⅠA1~ⅠB2期:首选广泛性子宫切除+盆腔淋巴结切除±腹主动脉旁淋巴结取样,术后补充化疗或同期放化疗;亦可选择同期放化疗+近距离放疗+后续系统性治疗。(2)ⅠB3期:推荐同期放化疗+近距离放疗+后续系统性治疗。亦可选择新辅助化疗然后考虑间歇性全子宫切除术,术后辅助性放疗或同期放化疗。新辅助化疗后也可以后续同期放化疗+阴道近距离放疗,再考虑系统性治疗。化疗方案为顺铂(或卡铂)+依托泊苷。
7.4.2 局部晚期(ⅡA~ⅣA期) 首选同期放化疗+近距离放疗±辅助性化疗。亦可选择新辅助化疗+同期放化疗+近距离放疗。治疗结束后评估,若局部病灶持续存在或复发,考虑全身治疗/姑息支持治疗/盆腔廓清术。若为远处转移,见上文7.2.8部分。
8 复发转移性子宫颈癌及全身治疗
全身治疗±放疗是复发或晚期患者治疗的基础。复发子宫颈癌的治疗包括放疗、化疗或手术。局部复发病例,如果初治没有接受放疗或者复发部位在原来放射野之外,能切除者可以考虑手术切除后续个体化外照射±铂类同期化疗±近距离放疗。放疗后中心性复发者可考虑盆腔器官廓清术±IORT(证据等级3)。经仔细选择也可以考虑行广泛性子宫切除或近距离放疗或个体化外照射±铂类同期化疗。再次复发后可行系统性或支持治疗。非中心性复发考虑个体化外照射±铂类同期化疗或切除±IORT、系统性或支持治疗。
8.1 同期放化疗 建议首选顺铂+帕博利珠单抗(FIGO 2014 Ⅲ~ⅣA期:证据等级1)(FIGO Ⅲ~ⅣA期:证据等级2B),顺铂不耐受者卡铂+帕博利珠单抗(FIGO 2014 Ⅲ~ⅣA期:证据等级1)(FIGO 2018 Ⅲ~ⅣA期:证据等级2B)或采用顺铂或卡铂单药。
8.2 一线联合治疗 持续性、复发转移子宫颈癌患者如PD-L1阳性(CPS≥1)首选帕博利珠单抗+顺铂(或卡铂)+紫杉醇±贝伐珠单抗(证据等级1)。或顺铂(或卡铂)+紫杉醇+贝伐珠单抗(证据等级1)。阿替利珠单抗+顺铂(或卡铂)/紫杉醇+贝伐珠单抗(证据等级1)。其他推荐方案为:顺铂+紫杉醇、卡铂+紫杉醇、拓扑替康+紫杉醇+贝伐珠单抗、拓扑替康+紫杉醇、顺铂+拓扑替康、顺铂或卡铂单药。
8.3 二线治疗 PD-L1阳性或MSI-H/dMMR或TMB-H(Mb≥10)肿瘤患者首选帕博利珠单抗或替索单抗(证据等级1)。其他推荐药物有:贝伐珠单抗、紫杉醇、白蛋白紫杉醇、多西他赛、氟尿嘧啶(5-FU)、吉西他滨、伊立替康、拓扑替康、培美曲塞和长春瑞滨、西米普利单抗。特定情况下可用药物:纳武单抗、替索单抗加帕博利珠单抗用于PD-L1阳性患者。HER2免疫组化2+或3+患者使用德曲妥珠单抗(T-DXd);奈拉替尼适用于HER2突变患者。NTRK融合基因阳性者用拉罗替尼单药或恩曲替尼或普瑞替尼。
9 治疗后管理
子宫颈癌患者的治疗包括手术、化疗、激素治疗、放疗和(或)免疫治疗。以上治疗措施可能引起相关并发症从而影响患者身心健康。管理的重点如下:(1)慢性疾病的管理,如心血管疾病、胃肠功能紊乱、淋巴水肿等。(2)关注患者心理健康。(3)病史、全面体检,并行必要的影像学和(或)实验室检查。(4)询问泌尿生殖系统症状,性功能障碍、围绝经期症状,如外阴阴道干燥、尿失禁等,如发现异常,则建议转诊给适当的专业人员(例如物理疗法、盆底治疗、性疗法、心理疗法)。(5)建议在放射后使用阴道扩张器和保湿剂。
10 随访
建议治疗后2年内每3~6个月随访1次,第3~5年每6~12个月1次,5年后每年1次。高危患者应缩短随访间隔(如第1~2年每3个月1次),低危患者可以延长(如6个月1次)。至少每年进行1次子宫颈(保留生育功能者)或阴道细胞学检查。进行仔细的临床评估,教育患者了解复发的早期症状。随访过程中不需常规进行影像学检查,有症状或怀疑复发时可选用。复发病例在治疗前需经病理证实。对肿瘤未控或复发者,治疗前需要进一步的影像学检查或手术探查来评估病情。
11 讨论
随着临床研究的不断推进和新药的陆续问世,新版NCCN指南更新主要体现在如下3个方面。
保守性手术省略了宫旁和阴道上段切除,降低了手术难度、手术并发症和后遗症,提高患者术后的生活质量。具有积极的意义。但2个研究均有值得商榷之处,ConCerv研究只有100例入组,单臂,指标设置主观性强。SHAPE研究未考虑LVSI,广泛性手术开腹仅28.8%,并非指南推荐的标准术式。单凭2项临床试验改变沿用100多年的临床实践略显仓促。对于保留生育功能患者,保守性手术可能带来提高妊娠率、降低流产率和早产率的益处,尚值得一搏。对于非保留生育功能患者,保守性手术带来了短期泌尿系功能和长期性功能的改善。中国患者发病年龄较晚,实际意义并不大。毕竟生存比生活更重要。
11.2 免疫治疗将成为初治高危局部晚期子宫颈癌治疗新标准 KEYNOTE-A18在局部晚期子宫颈癌在标准放化疗基础上加用帕博利珠单抗,结果显示24个月无进展生存(PFS)率从57.3%提高至67.8%,24个月总生存(OS)率从80.8%提升至87.2%。基于上述研究,新版指南推荐在FIGO 2014 Ⅲ~ⅣA期初治子宫颈癌同步放化疗同时加用帕博利珠单抗。该适应证近期在中国也获批上市,将成为局部晚期子宫颈癌同期放化疗的新标准。
11.3 精准靶向治疗将逐步推广 抗体偶联药物(ADC)类药物单药或联合用药已逐步成为二线以上复发转移性子宫颈癌主要治疗药物。目前在子宫颈癌领域,已有靶向组织因子的替索单抗(TV),靶向HER2的德曲妥珠单抗(T-DXd)被指南推荐应用。靶向TROP2的戈沙妥珠单抗(SG)和芦康沙妥珠单抗 (sat-TMT)也在子宫颈癌患者中开展临床试验。精准治疗相关靶点PD-L1、HER2、TROP2、NTRK融合基因等检测至关重要,将为后续治疗提供依据。

