9月21日-9月28日
中国首个美国跨境电商之旅
上海—洛杉矶—旧金山—上海

2大城市
8天时间
四海商舟董事长,跨境电商教父—周宁博士全程辅导,一起解密。。。
1所商业奇才辈出的高校
2大互联网名企
3大跨境平台
用所见,所听,所想。。。
360度真实解析美国跨境电商的前世今生及机遇挑战!
今天,我们大量传统企业如何跨越跨境B2B到2C的一步之遥?
昔日最大出口市场美国,电商发展程度如何?Amazon,ebay, newegg等电商平台如何蚕食沃尔玛,target等主流商超?
常去美国,但除了展会,酒店外,还是无法了解自己产品在美销售渠道往下延伸的零售店铺,仓库物流,快递配送如何运转?
美国正常家庭消费者对我们的产品的选择要求如何?
我们在美国做自主品牌的机会、渠道、预算几何?
身临其境感受和了解美国跨境电商发展实况及国际物流。
通过8天实地考察,找到适合自己的跨境B2B、B2小B、B2C平台和资源。
掌握在美国做电商的财税法海关物流知识,清晰做自主品牌的机会、项目规划及预算。
一、行程亮点
玩真的,真的玩
这一次,我们玩!真!的!
真实体验美国电商运营流程,感受市场商机,捕获真实需求,共创跨境蓝图!
更有四海商舟C EO周宁博士全程带队,用10多年跨境电商的亲身经历,为大家提供深入辅导!

还有真的玩!星光大道,购物中心,世界名校。。。
跨境B2小B、B2C平台0距离

全美知名零售商之一Newegg
Fashion品类知名电商平台Lavani
B2小B平台Icebear
跨境电商社交媒体全解密

互联网基因,硅谷解密Facebook Google
美国跨境电商财税法物流一站通关
EW华美物流集

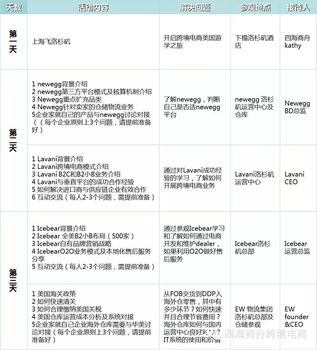
二、行程安排


三、邀您通行
参加美国跨境电商游学之旅我们希望您是:
传统行业的想开辟跨境电商模式的企业家,渴望了解美国跨境电商全布局之道和美国市场接入方式;
想在美国建立自主品牌的企业家;
想通过跨境电商打造事业的创业者。
四、游学标准及费用
报名费用:¥59800/位(首航价:49800元/位)
【以上费用包含】
游学活动参观、及翻译费用
往返国际机票及美国国内交通
便携WIFI网络热点服务
行程中的所有餐费
境外保险费
全程住宿安排Hyatt(海悦)或者Marriott(万豪)或者同等级别酒店
【以上费用不含】
护照办理费
代办签证费RMB1200元/人
行李物品的保管费用及超重费
保险范围以外的医疗相关费用
个人消费及支付的小费
酒店内电话、传真、洗熨、收费电视、饮料等费用
特种门票(如:演出等)
单人间差价
因交通延阻、罢工、大风、大雾、航班取消或更改时间等不可抗力原因所引致的额外费用
报名日期:2015年7月31日前
参加人数:限额 20 位
服务标准
全程参观企业均安排对方市场部或者业务部主管及以上级别接待
全程提供豪华商务车或者越野车及专车司机跟随服务
全程住宿全程住宿安排 Hyatt(海悦)或者 Marriott(万豪)或者同等级别酒店
全程提供翻译及领队服务,跨境电商企业副总级别陪访
全程提供便携WIFI网络热点服务
全程提供每晚沙龙讨论活动
特别提醒
由于时间原因,机票价格会有所浮动,请同学们尽快确认哦!
另因个人原因放弃上述团费所包含的标准项目时(如自动放弃参观、听课,自动放弃用餐等),不予退还相应的费用。
五、参访机构介绍
Facebook是创办于美国的一个社交网络服务网站,于2004年2月4日上线。主要创始人为美国人马克·扎克伯格。Facebook是世界排
名领先的照片分享站点,已成为全球流量最大的网站。2012年5月18日,Facebook正式在斯达克证券交易所上市。

Google(中文译名:谷歌),是一家美国的跨国科技企业,致力于互联网搜索、云计算、广告技术等领域,Google的使命是整
合全球信息,使人人皆可访问并从中受益。Google是第一个被公认为全球最大的搜索引擎(英语搜索引擎),在全球范围内拥有无
数的用户。

Newegg(新蛋)成立于2001年,总部位于洛杉矶,是美国领先的电脑、消费电子、通讯产品网上超市,聚集了4000个卖家和超过2500万客户群。Newegg最初只销售消费类电子产品和IT产品,现在已经扩大到全品类。其已在加拿大、澳大利亚、中国建立分站和运营团队,今年还宣布将进入印度、爱尔兰、新西兰、波兰、新加坡、荷兰,加快全球化布局和跨境业务的发展。

Lavani (fashion品类成功进口商),5年前开展跨境电商业务,拥有美国本土批发渠道和零售,目前和TJmax,zulily,groupon,nomorack,livingsocial等垂直电商有紧密合作。

华美快递的总部位于美国纽约,并且在德拉华(delaware)免税州拥有17000尺的超大型仓库。主要经营美国至中国大陆、香港、台湾空运门到门的物 流配送、电子商务配送及仓储自主管理服务等相关业务。华美拥有最先进的经营理念、人性化的服务以及安全便捷、高效的物流渠道,是近年来美国成长最为迅速的国际电子商务公司之一。

加利福尼亚大学洛杉矶分校(University of California, Los Angeles,简称UCLA)是位于美国加利福尼亚州洛杉矶市的一所公立研究大学,是美国最顶尖的综合大学之一。UCLA是美国商业金融、高科技产业、电影艺术等专业人才的摇篮,提供337个不同学科的学位,是全美培养尖端人才领域最广的大学。

举世闻名的格罗夫购物中心将购物、餐饮、娱乐完美融合,列为美国购物攻略的必去之地。这里汇集了世界最热门的品牌名店,如家具用品店Anthropologie、苹果数码产品专卖店、MichaelKors、Coach寇驰、Nordstrom等品牌专卖店。客人们可以乘坐古董电车游览街区,或者在音乐喷泉边翩翩起舞,这里都是你游览洛杉矶不容错过的精彩体验。或许还会跟著名好莱坞明星马里奥•洛佩兹 (Mario Lopez) 在此邂逅。

好莱坞星光大道 (Walk Of Fame) 位于加利福尼亚州好莱坞。包括了超过2500枚五尖水磨石及黄铜的“星星”,镶嵌在沿着“好莱坞大道”15个街区和“藤街”3个街区的人行道上。“星星”代表着对娱乐产业有杰出成就的人的永恒纪念,记载着演员、音乐家、导演、制作人、音乐组合乐队、戏剧团体、虚拟人物和其他人的名字。该处是美国著名旅游胜地。

美国跨境电商自主品牌之旅咨询电话:彭老师 13917388192

