CJ培训

最近,总是收到同事们的灵魂拷问
???
“为什么面试时说的头头是道,来了啥也不会呢?”
“我应该怎么去判断这个人是否适合我们公司呢?”
“为什么各方面都谈妥了对方却鸽了我们呢?”
等等等等......
▓▓▓▓▓
于是,CJ为了能一次性解决各位面试官的问题
分别在江南大厦和创投中心举办了一场
“面试官能力提升培训”
给各位面试官们“在线答题”......
培训内容分为5个方面,分别是:什么是面试?、面试官的素质要求、面试的误区与原则、面试的问题选择、面试的过程及技巧。
01
什么是面试?面试是一个以面试官对应聘者的交谈与观察为主要手段,由表及里测评应聘者的知识、能力、经验和综合素质等有关素质的考试活动,同时也是一个双方彼此考量和认知的过程。

02
面试官的素质要求。面试效果能否达到期望值,关键在于面试官本身的素质和能力。而作为一个合格的面试官,需要具备较为丰富的工作经验和人生阅历。/学会掌握面试知识和技能、熟悉面试流程和现场氛围把控。/了解待招聘岗位的职责和任职资格,熟悉公司的企业文化和相关制度。/亲和、友善、坦诚、公正,良好的沟通能力和敏锐的洞察力。自信、稳定的情绪,拥有驾驭面试过程和时间控制的能力。/拥有爱才惜才的心,能够深入挖掘应聘者的价值,让应聘者能够充分自我展示。

03
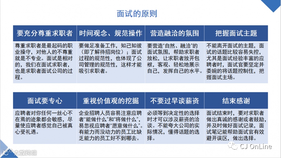
面试的误区与原则。在面试时,我们总是根据个人的好恶,倾向于过高评价与自己相似的人或倾向于寻找一个与过去不满意的人的特点相反的人;同时会过于依赖他人的推荐并草草决策、轻易承诺;或者要求过高,寻找不存在的“超人”,都是会在面试过程中出现较多的误区。而正确的面试原则应遵循以下几点:

04
面试的问题选择。如何选择不同的面试问题,去考察面试者的各方面素质及能力,这也是面试官在面试时容易犯难的事。面试的问题一般可以从职业发展情况、闪光点、疑惑点等方面出发去询问,可以按照专业知识(K)、专业技能(S)、通用能力(A)、个性特征(P)、求职动机(M)、态度/价值观(V)、综合问题这7个维度去给应聘者提问。

05
面试的过程及技巧。面试,既是在考察应聘者,也是在考验面试官。面试前:我们需了解招聘岗位职责和任职要求,并设计对应的问题。在发现简历上明显的异常点或者不太明确的地方,可针对这些疑问点提出面试问题。不要被应聘者简历忽悠了!面试中:可以先简短的介绍自己,建立比较融洽的气氛;问题需少而精,关键问题要深挖;面试时要学会倾听,同时学会识别虚假信息;面试官一定要把控主动权;面试结束后需要对应聘者表达出感谢,辛苦了之类的结束语。面试后:面试结束后,要及时对应聘者进行评估和决策。如果是多轮或者多人面试,要跟相关的面试官做好各项综合评估,再最终做出决定。

——以上培训内容简摘于PPT
面试不易,且面且珍惜
不知各位阅友在阅读完这篇文章后
有没有get到新的面试技能呢
当日培训的小伙伴们还是收获颇多呢
▼▼▼

✍✍✍:
除了面试官能力提升培训外,我们IT部门还开展了很多次的技术分享,如后端组长余小江在2020年6月8日进行了一场关于“mysql8.0 和 sql规范”的技术分享;前端组组员王东洋在2020年6月29日进行了一场关于“ERP微前端实践”的技术分享;项目管理余飞在2020年7月1日进行了一场关于“2020供应商项目实践”的分享,等等等等......之后也会有更多的培训以及技术分享会陆续开展,请敬请期待!♥

公司简介
义乌市促佳贸易有限公司杭州分公司成立于2014年9月,是一家专业从事跨境电商的科技型贸易平台公司,全公司员工500+,公司分别设立义乌,杭州,深圳,法兰克福,新泽西,加利福尼亚,曼谷,雅加达等分公司及仓储服务系统。公司拥有当今国内领先水平的一件代发供应链体系——cjdropshipping,行业排名国内第一,世界知名品牌,在国际一件代发商业模式上处于领先地位;在践行“一流商品质量、一流物流质量、一流服务质量”的“三一流”价值观基础上,把发展经济、提升科技,不断为社会解决就业、培育人才作为企业的宗旨,力图打造一个多元化、精品化、国际化的电子商务企业。
CJ OnLine
扫描上方二维码了解更多详情√

