金杯银杯不如口碑,金奖银奖不如夸奖,‘车抓手’SaaS系统专注于通过优化操作系统来服务门店实现互联网化服务能力,帮助企业导流客户,实现产业升级并提升盈利,从而得到客户的肯定。



融致升始终坚持“以客户为中心”的服务理念,努力为客户提供优质全方位、专业、诚信、高效的服务。在工作中“想客户之所想,急客户之所急”。
融致升团队在保山平安近一周的驻店服务,加班加点为客户悉心辅导得到了客户认可和感动,为我们融致升团队送上了感谢信和感谢锦旗。这是一种激励也是责任。



保山市平安汽车维修有限责任公司是市、区维修行业管理部门授权认定的具有二类汽车维修资格的专业汽车维修企业,公司设施设备齐全,维修经验丰富,主要经营汽车维护与保养、肇事车修复、配件销售、技术咨询、保险代理、品牌售后服务、汽车美容装饰、车灯改装升级等业务。
在服务中,坚持讲求诚信,以人为本,一体贴入微的个性化服务满足不同客户的需求,建立了快速服务区,开展预约服务、24小时外出救援、上门抢修、回访跟踪等服务,为客户咨询维修保养知识提供便捷。
保山平安汽修同时是德国博世车联汽车维修连锁加盟成员,以德国品质、专业负责的核心理念,为您的爱车提供一站式综合服务,是好车保修期后维修首选!车行天下、平安是福、选择平安、一路平安!

在前几年“互联网+”浪潮席卷下,互联网和线下实体间似乎逐渐找到了平衡。保山平安应用互联网时代的“先进武器”,正式启动运营“车抓手“。更是将“维修店+移动车间”应用实现,保山平安配备了专业的移动服务车间,一方面为线上客户提供上门保养;另外一方面通过移动车间为门店引流,加深依托于实体店的客户信任,达到线上先下单+移动服务+门店服务的一体化汽修服务
”车抓手“—帮助企业抓住人、车、圈子 ![]()
提升企业的品牌化、规模化、标准化,帮助企业导流客户、拿预检报告、黏住客户、提升产值。
“车抓手”移动车间/移动修理厂 ![]()
“车抓手”移动服务车—帮助企业积客,提升企业品牌形象宣传,打造服务极致体验的“抓手”。 集车载举升机、各种养护、检修、诊断设备于一车,能独立完成更换机油、更换三滤、日常保养、小修、检测、应急处理等项目作业。
”车抓手SAAS系统“功能展示 ![]()
移动接车:避免车牌录入错误,还可以在搜索栏直接搜索已维修过的数据,方便快捷
做车辆检查、保养、维修项目,个性化操作界面,那里需要点那里
车辆检查结果客户能及时收到信息
根据客户情况选择需要服务的项目,然后进入派工
透明车间:可以查询待检查车辆、带领工车辆、维修中的车辆情况,把车间边透明,把管理放掌上。
在厂车辆情况一目了然
信息中心
老板在外出差、旅游都可以在手机上查询到门店运营报告和收入统计。运营数据直接生成财务报表。
“赚了多少不问人,打开系统自己查”每次修理完工,技师都能打开手机上的APP查看自己的业绩情况,每个绩效清晰可查让人格外舒心,又有动力。
仓库、客户情况查询,便捷操作轻松工作
"车抓手”视频
移动汽车服务车视频
车抓手实际案例场景
“车抓手汽车私人医生”,活动第一天,全数据化智能运营。上线新客户328人。三天活动预收60万,数据运营仅保险潜力值150万。三天活动一个新公众号上线1089人,并且车牌,电话,保险,生日,车检,车价,车型,性别等全部都是有效精准数据!关键全部上线,运营潜力值(精准营销,广告,转化率,关怀,分销,绑定,沟通度等)将是一笔不可估的产值


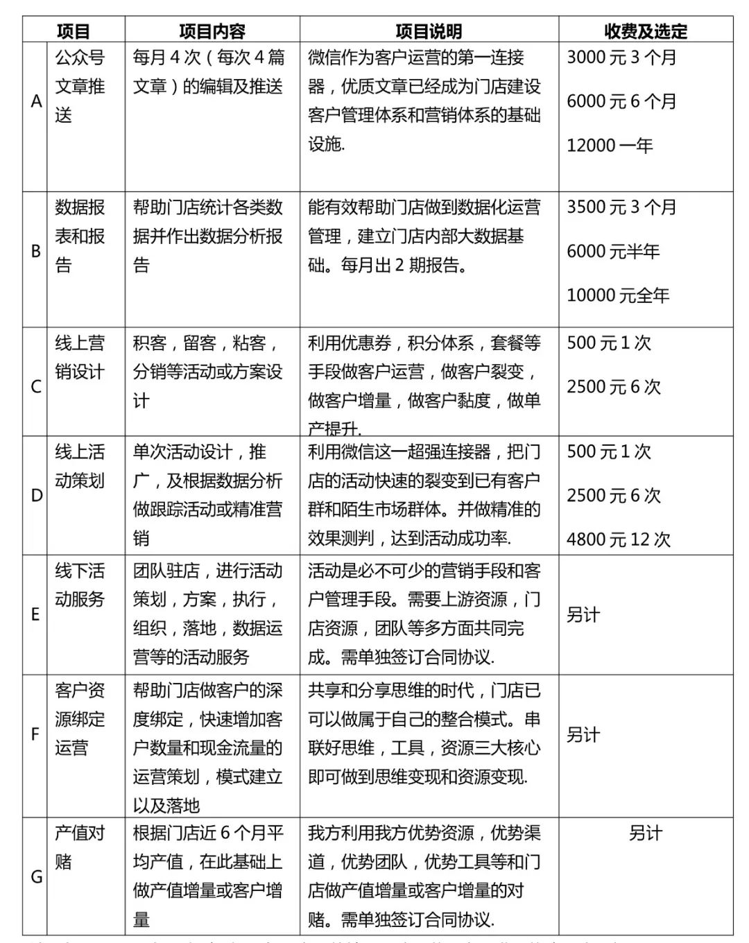
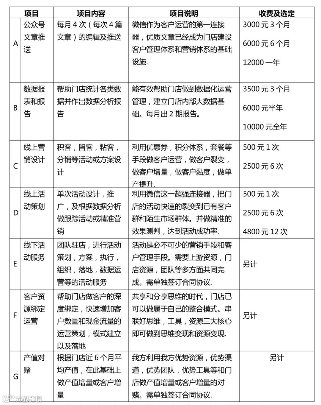
增值服务内容

注:如果需要甲方团队到现场服务和沟通的情况,吃、住、车理费用均由乙方承担,如果需要驻点培训,服务费用:昆明市区内按每天300元收取上门服务费,昆明市区外的省内其他地区按每天500元收取上门服务费。
车抓手SAAS系统更多详情,请下载通道体验
手机端体验码
























