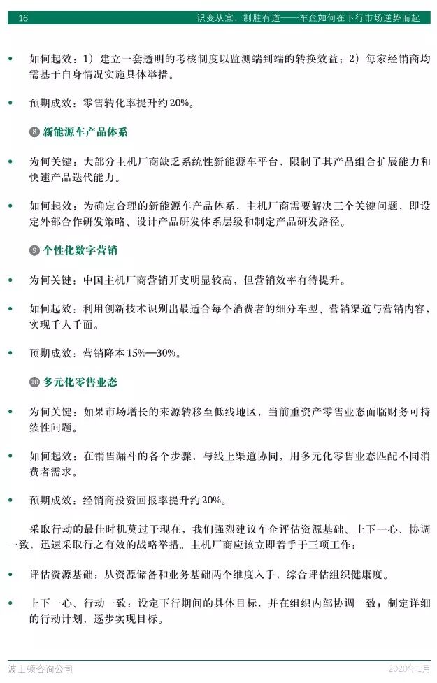
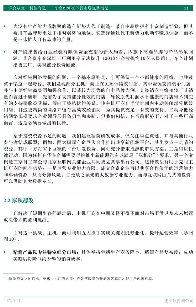
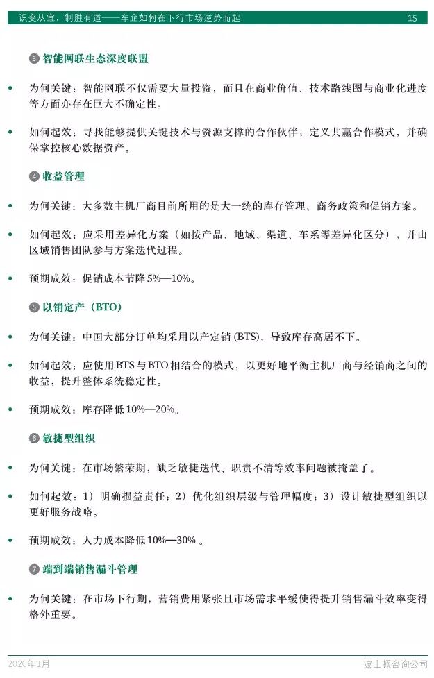
搜索
首页
大数快讯
大数活动
服务超市
文章专题
出海平台
流量密码
出海蓝图
产业赛道
物流仓储
跨境支付
选品策略
实操手册
报告
跨企查
百科
导航
知识体系
工具箱
更多
找货源
跨境招聘
DeepSeek
首页
>
车企如何在下行市场逆势而起
>
0
0
车企如何在下行市场逆势而起
融致升汽车产业
2020-02-17
0
导读:识变从宜,制胜有道——车企如何在下行市场逆势而起
识变从宜,制胜有道——车企如何在下行市场逆势而起
【声明】内容源于网络
0
0
融致升汽车产业
融致升汽车产业作为汽车行业专业服务机构,自成立以来,一直以提供汽车领域专业调研、咨询、策划、招商、投资服务为主要经营方向,致力为汽车行业客户提供网络服务,专业电子产品和管理软件系统等产品及服务。
内容
4676
粉丝
0
立即咨询
关注
融致升汽车产业
融致升汽车产业作为汽车行业专业服务机构,自成立以来,一直以提供汽车领域专业调研、咨询、策划、招商、投资服务为主要经营方向,致力为汽车行业客户提供网络服务,专业电子产品和管理软件系统等产品及服务。
总阅读
587
粉丝
0
内容
4.7k
立即咨询
关注