6月17日起
武汉多了这个窗口
6月17日下午,武汉市民之家政务服务大厅,第一次出现了“武汉城市圈通办综合窗口”。
在这里,武汉一家船务公司工作人员余女士帮公司仙桃籍船员叶先生代领了新的《船员适任证书》,“不用专程跑一趟仙桃,就拿到了新证,省时又省心。”她高兴地说。
不用专门跑回老家办了
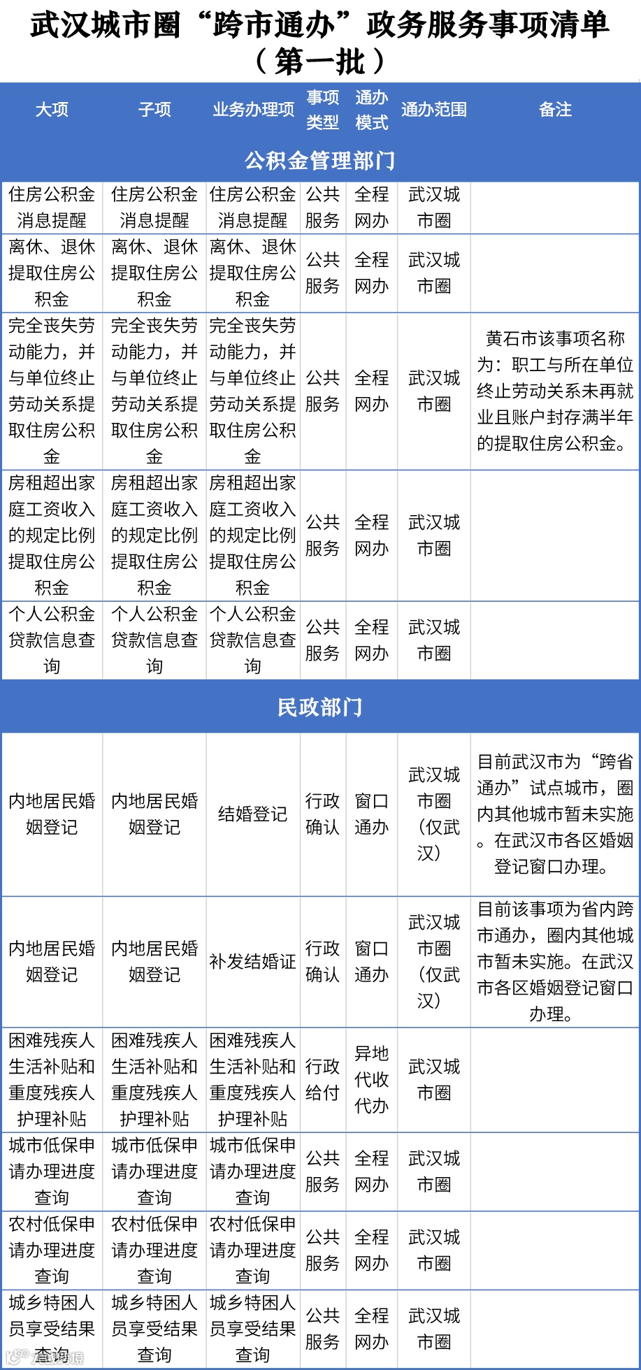
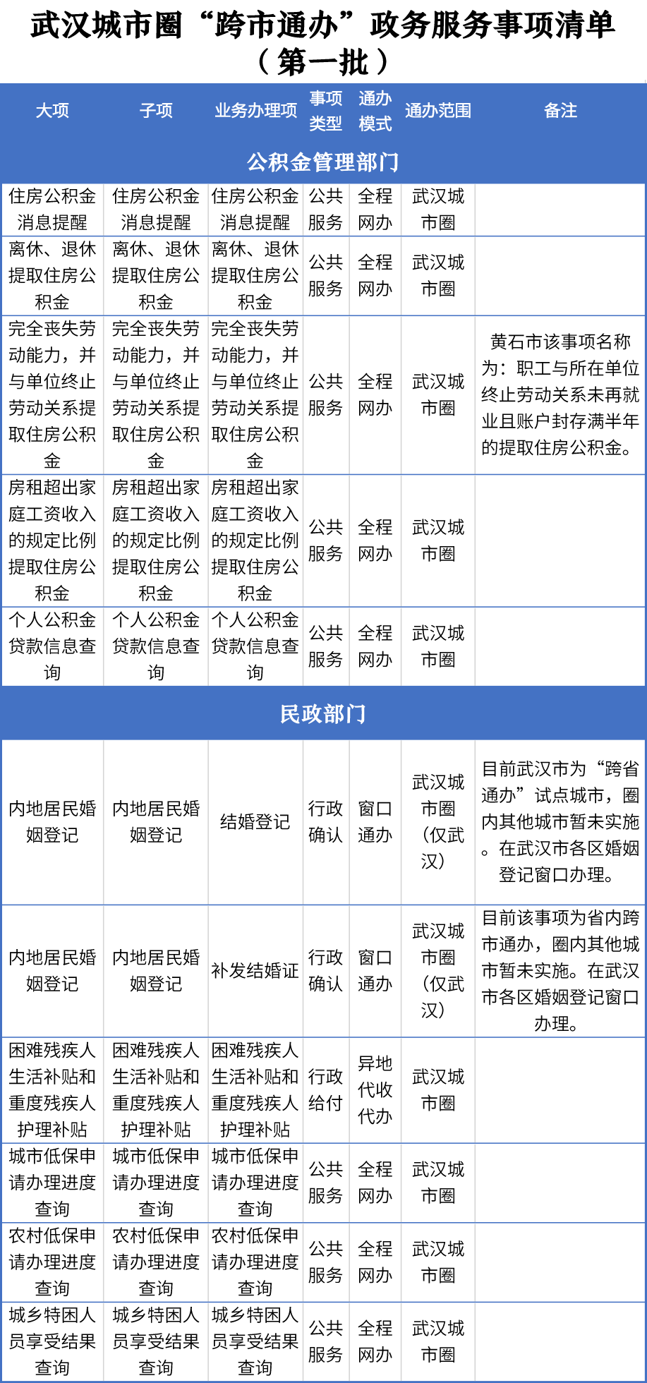
这106项可“跨市通办”
当天,武汉、黄石、鄂州、黄冈、孝感、仙桃、咸宁、天门、潜江等九城同步开设了“武汉城市圈通办综合窗口”,联合推出了首批106项政务服务事项“跨市通办”清单,解决企业群众异地办事“多地跑”“往返跑”难题。
长江日报记者从市政务服务和大数据管理局了解到,首批106项政务服务“跨市通办”事项聚焦市场监管、公安、交通、民政、医保、人社、自然资源规划、公积金等领域。
武汉城市圈各城市以及武汉各区行政审批局均已在政务服务大厅设置“跨市通办”专窗。
即日起,依托全省一体化政务服务平台,企业群众可通过“湖北政务服务网”或市区两级政务服务大厅“跨市通办”专窗,实现内资公司设立登记、结婚登记等政务服务事项线上“一网通办”、线下“异地可办”。






下一步还将
扩大事项范围
今年5月中旬,武汉城市圈九城市签署同城化发展协议,达成规划同编、交通同网、科技同兴、产业同链、民生同保“五同”合作共识。首批106项政务服务事项“跨城通办”的发布,是民生同保的具体落地措施。
武汉市政务服务和大数据管理局相关负责人介绍,首批106项政务服务事项“跨市通办”,标志着武汉城市圈在政务服务领域同城化迈出了实质性、关键性的一步。“跨市通办”是推进“高效办成一件事”,切实解决企业群众异地办事“多地跑”“往返跑”难题的重要举措。

