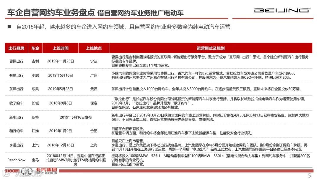
打车由线下转移到线上,网约车服务正改变着数亿人的出行习惯。
网约车是指以移动互联网为媒介,为乘客提供包括出租车和符合规定条件的私家车出行服务的新商业模式。网约车服务包括网约私家车、网约出租车、拼车和顺风车等等,是传统用车市场的补充。
以下为报告节选:












......
本报告共计:25页。

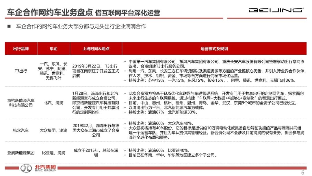
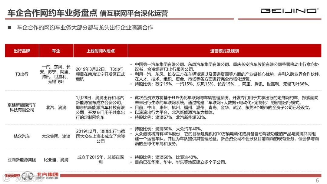
融致升汽车产业打车由线下转移到线上,网约车服务正改变着数亿人的出行习惯。
网约车是指以移动互联网为媒介,为乘客提供包括出租车和符合规定条件的私家车出行服务的新商业模式。网约车服务包括网约私家车、网约出租车、拼车和顺风车等等,是传统用车市场的补充。
以下为报告节选:












......
本报告共计:25页。
