经济学研究者与审稿人的素养:
来自一份外审意见及修改说明的证据
论文标题:医联体建设有助于农民医疗消费下沉吗
论文作者:靳卫东、陈子源、郑浩天(三位作者分别为青岛大学经济学院教授、硕士生、博士生)
来源期刊:《消费经济》(稿件状态:录用待刊)
外审专家:张川川(浙江大学经济学院)、付明卫(中国社会科学院经济研究所)
(注:匿审流程完成后,编辑部征得外审专家和作者同意,公开双方姓名、评审意见及修改说明;论文将在中国知网首发,结合论文享用则口味更佳。需说明,编辑部并非鼓励繁杂冗余的“长”修改说明,旨在供读者体会作者严谨专业的回复艺术、审稿人毫不吝啬的包容和赞赏——两位外审专家第二轮审稿即达成共识。)
张川川(专家一):
论文使用CFPS数据分析了县区层面医联体建设对农村居民基层就医和医疗支出的影响,发现医联体建设提高了农村居民在基层医疗机构就诊的概率和在基层医疗机构的医疗支出占比。论文所做研究对于医改“强基层”政策的推进有借鉴意义。论文在数据处理、分析方面存在很多模糊不清之处,需要做出澄清或者更正,我列举如下。
1. 通过爬取县区官网信息和进行关键词分析识别各县区医联体数量的做法是否会存在严重的测量误差?是否所有区县都有正常运营的官网,以及这些官网是否都会包含医联体建设信息?论文共识别出多少县区的医疗体数量,占全国县区总数的比例是多少?论文所识别出来的结果跟医疗卫生管理部门报告的医联体建设情况是否能够对应上?
2. CFPS基线调查只包含160多个县级行政区,但是论文所使用数据包含651个县区,这可能是由于CFPS是追踪数据,部分基线受访家庭迁移到了基线调查区县以外的地区,如果是这种情况,除了基线160多个县区外,其他县区受访样本包含的观测值数量就很少,而且是高度自选择的样本,不适合纳入到数据分析。
3. CFPS不公布县区代码,论文是如何将CFPS样本与网络抓取的信息进行匹配的?
4. 论文考察的是农村居民是否更多到基层医疗机构就诊以及在基层医疗机构花费的医疗费用占总支出的比例,基层就医比例变量的构建以全体农民样本总数为分母,是不恰当的。分母应该是有就医行为的样本总数。因为,有可能前往各类医疗机构就诊的人数都出现了上升,要考察结构变化,就应该以总就诊人数做分母,以基层医疗机构就诊人数做分子。当然,论文也可以看下总就诊规模是否也受到了医联体建设的影响。
5. 回归表格脚注中,“聚类到地区层面”中的地区层面指的是县区吗?
6. 我不太理解为什么“如果农民患病较为严重而仍然选择到基层医疗机构就医,就说明基层医疗机构服务信誉较高”,这也可以反映为医疗服务能力高吧?
付明卫(专家二):
该文选题有现实意义,但需要做重大完善和修改。具体修改建议如下:
一、核心解释变量的度量存在问题。1. 使用“医联体+签约”作为搜索关键词,不准确,因为还有区县牵头建立的医共体。2. 文章爬取某一时点的医联体存量数,但计量模型是2016、2018和2020年三年面板数据。某区县某一时点的数据如何赋值到该区县的三年里?3.文章应该使用区县有没有成立医联体,而不是使用区县层面每万人医联体数量。一个县如果没有参加医联体,一般就牵头成立一家或两家医共体(分别由县人民医院或县中医院牵头)。一个区,可能不会牵头成立医共体,而是加入市级医院牵头成立的医联体。核心解释变量的度量如果不准,那么这个文章不能发表。
二、计量模型存在的问题。1. 模型应该设定在个人层面而不是区县层面,即每个观测值是一个成年人,因变量是他“看病是否一般去基层医疗机构”、“他在基层看病的花费占比”。2. “地区固定效应”和“地区效应”都改为“区县固定效应”,“时间固定效应”和“时间效应”都改为“年份固定效应”。(3)删除工具变量的相关内容。“同省份其他区县医联体建设水平的均值作为区县层面医联体建设水平的工具变量”这个作法肯定是错的,原因在于,遗漏的变量如果与区县医联体建设水平相关,一般也与上述均值相关。江艇老师上课也讲过这个问题。英文顶刊从来没用过这样的工具变量。
三、我国各地区基本上都建立了医联体、医共体,但分级诊疗状况为什么没有好转?作者可参考下面这篇文章,深化对医联体、医共体的认识:朱夫等的“江苏镇江康复医疗集团推动分级诊疗的实践与思考”(朱夫是江苏镇江康复医疗集团医联体的操盘手),杜创等的“中国城市医疗卫生体制的演变逻辑”,付明卫的“疫情后推进分级诊疗面临的挑战和对策建议”。
作者修改说明(稿号202407040006)
非常感谢审稿人对论文的审读以及富有建设性的意见,审稿人意见对文章的修改与完善起到了极为重要的作用。根据审稿人的意见,我们对相关问题进行了深入思考和探讨,进行了全面地修改与完善。借此 ,文章质量得到了显著提升。以下为具体修改说明:
审稿人对本文提出了富有建设性的修改意见,在修改稿中,作者针对审稿人提出的问题逐一进行了修改与完善。
专家一:
审稿人提出的问题“1. 通过爬取县区官网信息和进行关键词分析识别各县区医联体数量的做法是否会存在严重的测量误差?是否所有区县都有正常运营的官网,以及这些官网是否都会包含医联体建设信息?论文共识别出多少县区的医疗体数量,占全国县区总数的比例是多少?论文所识别出来的结果跟医疗卫生管理部门报告的医联体建设情况是否能够对应上?”
答:非常感谢审稿专家的修改意见。在原文的解释变量衡量中,作者根据调查年份各区县卫健委官网发布的新闻动态,手工整理了其所拥有的医联体数量。考虑到有可能存在的数据遗漏问题,原文又重新采用Python爬虫技术来收集整理医联体数量,并且扩大了数据搜索范围。最后,为了验证上述所爬取医联体数量的准确性,下文还采用国家和省级数据对爬取数据进行了比对和校验。
第一,采用Python爬虫技术来收集整理医联体数量
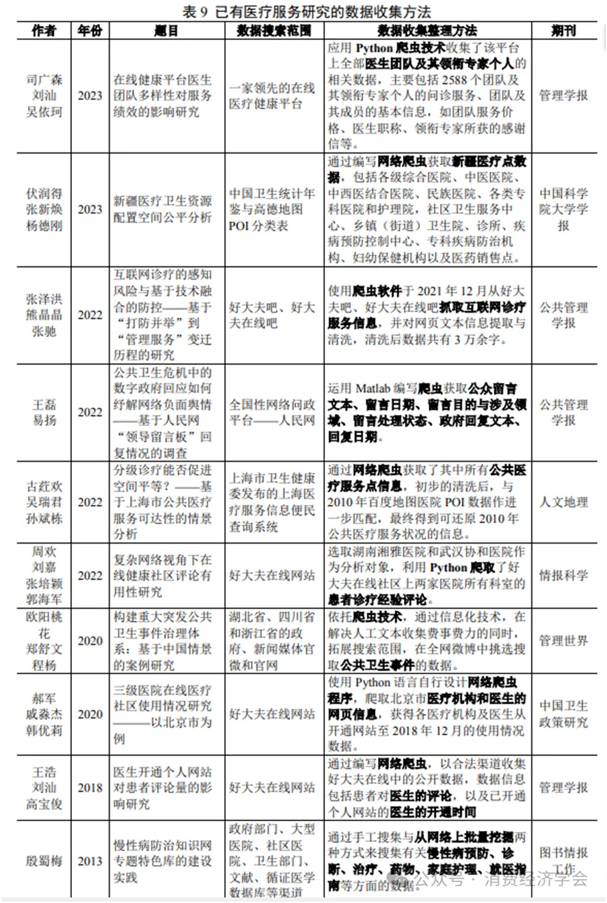
Python爬虫技术是使用Python程序开发的网络爬虫,它按照一定规则、可以自动抓取网络信息的程序或者脚本,用于搜索引擎。首先,如下表1所示,大量医疗服务研究普遍采用爬虫技术,收集整理了有关医疗机构、医生信息、药物、患者诊疗评论等方面的数据。其次,在这些文献中,数据搜索范围主要包括人民政府官网、医疗健康在线平台、卫健委官网等网站。最后,借鉴这些研究,考虑到部分医联体有可能发生反向改革,本文针对每一个年份末期截点,以“医联体”和“签约”为主题词,使用Python爬虫技术爬取了各区县的医联体数量。
具体修改内容,参见:“(一)变量设置”中“2.解释变量”的红色字体所示。
第二,区县人民政府和卫健委官网运营情况
2020年7月国家卫生健康委、国家中医药管理局联合印发《医疗联合体管理办法(试行)》(以下简称《管理办法》),提出了医联体“谁来建”“如何建”“如何联”“如何考核”等具体要求。其中,《管理办法》强调,医联体建设应当由政府部门主导,实施网格化布局管理。另外,《管理办法》明确要求,设区的地市和县级卫生健康行政部门制定本区域医联体建设规划,将服务区域划分为若干个网格,整合网格内医疗卫生资源。可见,按照《管理办法》,人民政府和卫生健康行政部门是医联体建设的管理者与规划者。而且,如上文表1所示,在已有文献中,人民政府和卫生健康委员会官网也是爬取医疗服务数据的重要来源。基于此,本文将Python爬虫技术的爬取资料范围选定为各区县人民政府和卫健委官网的全部内容。
事实上,所有区县都拥有各自建立的人民政府官网,不过有些区县没有设定专门的卫生与健康委员会官网,其卫健委部分板块被纳入到区县人民政府官网中。比如,下图1和图2分别为北京海淀区人民政府官网和卫健委官网的版面,其中关于医联体建设的新闻公告有441条,卫健委部门的官网在人民政府官网的专门板块栏目中。另外,根据上述《管理办法》的具体要求,医联体建设作为政府部门主导的医疗改革政策,政府部门会把医联体建设的相关新闻与公告及时发布在官网中。
图1 海淀区人民政府官网关于医联体的版面
图2 海淀区卫生与健康委员会官网的版面
第三,采用国家和省级宏观数据,对网络爬取数据进行校验
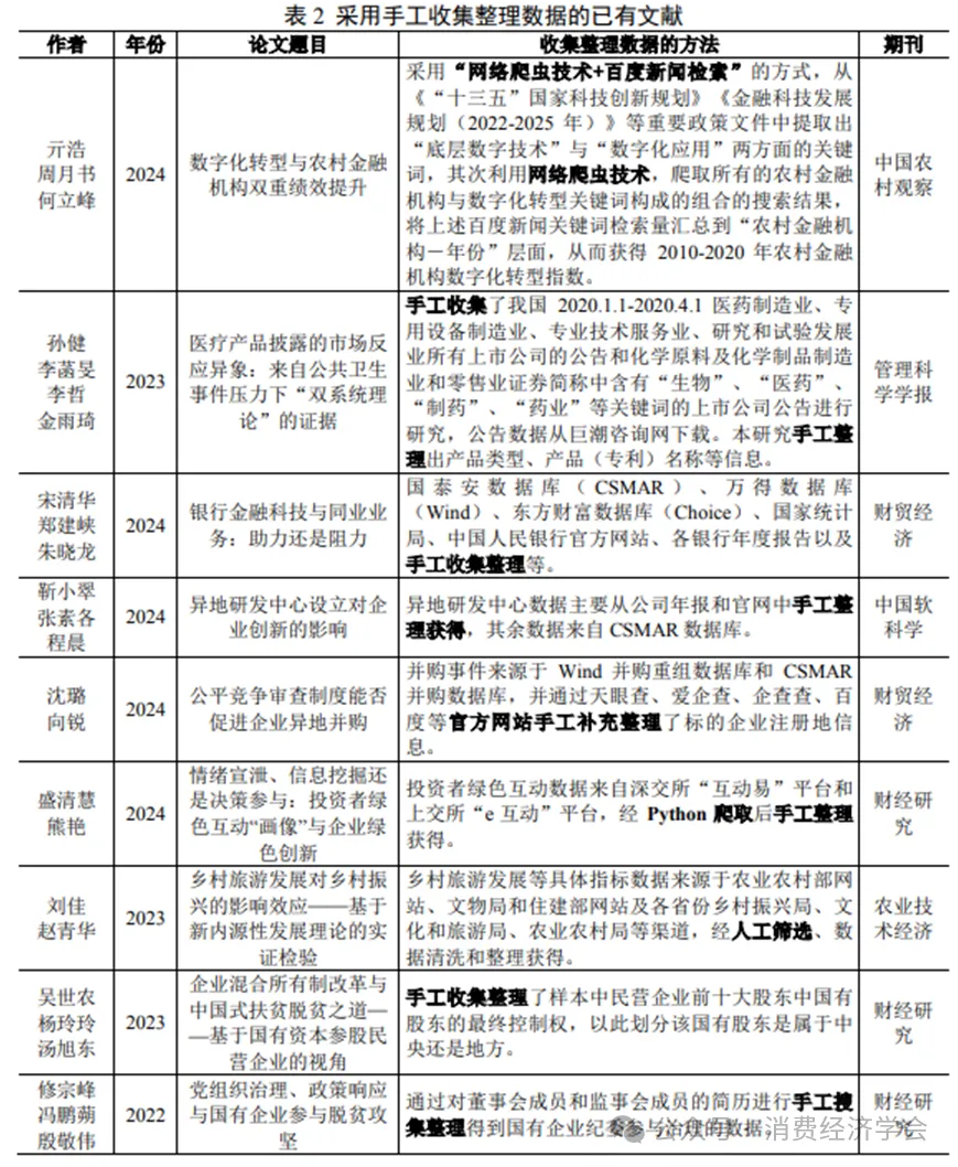
本文采用了中国家庭追踪调查数据,每一期数据包含了25个省份162个区县的居民样本,占全国区县的比例为8%。因此,本文剔除异常数据后,用于爬取医联体数量的区县也为162个。一般认为,受限于主题词汇选取和资料搜索范围,采用Python爬虫技术爬取的数据有可能存在偏差。所以,与表1不同,在下表2中很多学者仍然采用了手工收集整理数据。那么,为了验证上述爬取数据的准确性,本文采用国家和省级数据对爬取的医联体数量进行了比对和校验。
事实上,最常使用的数据采集方法有五种,包括调查法、观察法、实验方法、文献检索和网络信息收集。其中,手工收集整理数据可以视为调查法和文献检索法,使用网络爬虫技术爬取数据是属于网络信息收集法。对于医联体数量,本文就是将手工收集的国家和省级宏观数据与网络爬取数据进行比对和校验。
2017年,根据国务院深化医药卫生体制改革领导小组简报(第224期),11个综合医改试点省份的医联体建设进展顺利,其中公布了具体医联体建设数量的省份包括上海、江苏、福建、浙江和陕西。以浙江和陕西为例,它们公布的医联体数量分别为218个和101个。根据CFPS调查问卷的“区县顺序码”,CFPS调查分别涉及浙江省的3个区县和陕西省的3个区县。另外,采用爬虫技术,爬取到浙江省每3个区县的医联体数量为7个,陕西省每3个区县的医联体数量为3个。2017年,浙江省和陕西省分别有89个区县和106个区县。那么,可以推算得知,在浙江省和陕西省爬取的医联体数量与国务院深化医药卫生体制改革领导小组公布的数据基本相符,即在两个省份爬取的数据与国务院公布的数据比较相符。
同理,2020年国家卫生健康委印发《医疗联合体管理办法(试行)》,公布了医联体建设数量,即截至2020年初全国医联体总数约为8700个。2020年全国共有2864个区县,而2020年CFPS调查涉及到160多个区县。在CFPS调查涉及的160多个区县中,采用爬虫技术爬取到的医联体数量为497个。那么,通过简单推算可知,爬虫技术爬取到的医联体数量与国家卫生健康委公布的数据也基本相符。
这样,通过上述两个方面的比对和校验,基本印证了本文采用爬虫技术爬取医联体数量的可行性和可靠性。
审稿人提出问题“2. CFPS基线调查只包含160多个县级行政区,但是论文所使用数据包含651个县区,这可能是由于CFPS是追踪数据,部分基线受访家庭迁移到了基线调查区县以外的地区,如果是这种情况,除了基线160多个县区外,其他县区受访样本包含的观测值数量就很少,而且是高度自选择的样本,不适合纳入到数据分析。”
答:本文完全同意审稿人的意见,并在文中做出了相应修改。本文数据来源于中国家庭追踪调查,其样本值涉及25个省、市、自治区的162个区县。确实,在CFPS基线调查中,受访家庭出现迁移外地的情况,导致区县数量异常。由此,本文接受审稿专家的建议,列举“其他区县”和“其他区县样本观测”数量及其占比,用以验证其他区县观测值数量是否偏少,并剔除异常区县的观测值后,重新进行了基准回归。
第一,2016年、2018年和2020年三期“其他区县”和“其他区县样本观测”的数量与占比分析。为了考察除了基线160多个县区外,其他县区受访样本包含的观测值数量是否偏少,本文分别筛选出了2016年、2018年和2020年其他区县以及受访观测值数量与数量占比。如下表3所示,在原文数据中个体样本观测值为21311,区县样本观测值为651,其中,全样本下基线162个区县包含了21093个受访者样本;其他剩余区县数量为59个,其包含的观测值数量为218个,所占比重为1.1%,即有218个样本存在居住地迁移外地的情况。这表明,审稿专家所担心的“区县数据异常”问题确实存在。原文加入居住地迁移外地的受访者为了保证受访者被回访对实证结果的精确性,却忽略了外地迁移的特殊情况。因此,本文剔除仅包含少数观测值的其他剩余区县样本,重新进行相关估计。
第二,删除异常区县数据后,重新进行基准回归。通过上述其他区县受访样本观测值数量分析可知,本文的其他区县观测值存在数量偏少的问题,并不完全适合纳入回归分析。为此,本文删除异常区县观测值后,重新进行相关估计分析,并修改了文中实证回归结果。修改后基准回归结果,如下表4所示。
在表4列(1)和列(2)中,医联体建设的估计系数显著为正,说明医联体建设改变了农民的就医机构选择,有助于其“下沉”到基层医疗机构就医。考虑到有可能存在的内生性问题,在列(3)中本文采用Bartik工具变量法重新进行相关估计,结果也证明了医联体建设对农民“下沉”就医的显著影响。另外,在列(4)至列(5)中,医联体建设的估计系数显著为正,表明医联体建设改变了农民的医疗消费结构,增加了其在基层医疗机构的医疗消费占比。在列(6)中,Bartik工具变量法的估计结果同样支持医联体建设对农民医疗消费“下沉”的促进作用。因此,医联体建设转变了农民就医行为,有助于农民医疗消费下沉。
在控制变量方面,首先,对于男性占比较大、已婚人口占比较高、人均受教育水平较低、人均健康状况较好以及平均家庭规模较大的区县,农民更加倾向于选择到基层医疗机构就医,而且偏好于增加基层医疗消费占比。这印证了已有研究的主要结论(于长永,2017;詹佳佳和傅虹桥,2022)。其次,在人均家庭收入较少、经济发展水平较低以及地理环境为山区的区县,农民受制于经济因素,也倾向于在基层医疗机构就医(赵天,2017;宋全成和尹康,2021)。最后,如果某一区县建立了医共体,或者某一区县的人口密集度较高,其农民同样会出现医疗消费下沉。这与现有研究的主要结论基本一致(王军永等,2021;陈礼江等,2024;刘泽等,2024),也从侧面证明了本文分析结果的合理性和可靠性。
以上为作者对该问题的回答,感谢审稿人的细致工作。
审稿人提出问题“3. CFPS不公布县区代码,论文是如何将CFPS样本与网络抓取的信息进行匹配的?”
答:非常感谢审稿专家的认真审核。诚如专家所言,中国家庭追踪调查数据不公开具体区县名称,需要填写一般限制性数据申请表进行线上申请。如下图3所示,中国家庭追踪调查的不公开数据申请界面,只有申请通过后,才可到相关单位保密机室进行数据处理。下图4为作者申请记录,为保密信息此处没有进行详细展示,敬请谅解。
图3 CFPS一般限制性数据申请官网
图4 CFPS数据申请记录
审稿人提出问题“4. 论文考察的是农村居民是否更多到基层医疗机构就诊以及在基层医疗机构花费的医疗费用占总支出的比例,基层就医比例变量的构建以全体农民样本总数为分母,是不恰当的。分母应该是有就医行为的样本总数。因为,有可能前往各类医疗机构就诊的人数都出现了上升,要考察结构变化,就应该以总就诊人数做分母,以基层医疗机构就诊人数做分子。当然,论文也可以看下总就诊规模是否也受到了医联体建设的影响。”
答:非常感谢审稿专家的修改意见。按照专家意见,为了准确反映农民就医行为的结构性变化,本文使用医疗机构就诊人数作为解释变量衡量指标的分母,并重新梳理、阐述了基层就医比例和基层医疗消费占比的核算过程。
第一,重新梳理了原文中基层就医比例的核算过程。农民基层就医比例是指,以区县为单位,以具备就医行为的样本总数为分母,而以基层医疗机构就诊人数作为分子。另外,本文考察医联体建设对农民就医行为和医疗消费的影响,故在进行一系列相关估计之前,已将原始数据中没有就诊医疗机构选择的样本进行了数据清洗。
1. 基层就医比例的具体核算过程是:首先,采用CFPS数据,本文筛选出具有就医行为能力、年龄在16岁以上且拥有农村户籍的样本作为研究对象。其次,根据问卷“您若找医生看病,一般去哪”,按照本文有关“基层”医疗机构的界定,将回答为“综合医院”和“专科医院”的农民视为非基层就医样本;将回答为“社区卫生服务中心/乡镇卫生院”、“社区卫生服务站/村卫生室”或“诊所”的农民视为基层就医样本;最后,以区县为单位,加总基层就医样本,并将其除以全部就医样本总数,就得到了区县层面农民的基层就医比例。
2. 基层医疗消费占比的具体核算过程是:首先,根据问卷“住院总费用”和“其他伤病花费”,加总得到农民的医疗花费总额;其次,以区县为单位,加总基层就医样本的医疗花费总额;最后,将基层就医样本的医疗花费总额除以全部就医农民的医疗花费总额,就得出了区县层面农民的基层医疗消费占比。
例如,在CFPS调查中,假设受访农民的居住地是A省C区(县),总数为100人。其中,对于调查问卷“您若找医生看病,一般在哪里就医”,有30人回答“社区卫生服务中心/乡镇卫生院”、“社区卫生服务站或村卫生室”或者是“诊所”,剩余的70人回答“综合医院”或“专科医院”,那么A省C区(县)的基层就医样本为30个,该区(县)农民的基层就医比例为30%。另外,如果该区(县)100人的医疗花费总额为10万元,其中30个基层就医样本的医疗花费总额为2万元,那么该区(县)农民的基层医疗消费占比为20%。
具体修改内容,参见:“(一)变量设置”中“1.被解释变量”的红色字体所示。
第二,进一步讨论医联体建设对农民就诊总规模的影响。医联体建设可以通过医疗人才、医疗资金和医疗设备等医疗资源的相互转移,帮助各级医院更便捷、合理地为就诊患者进行医疗服务,因此医联体建设有利于促进农民就诊总规模增长。同时,针对医联体建设的影响,本文进一步梳理了相关文献。段晖等(2020)以及封进等(2020)发现,实施医联体政策后,患者选择在基层医疗机构的的就诊次数显著提高,特别是轻症慢性病患者选择在基层医院住院的次数上升明显。这就说明,医联体建设具有分级诊疗的作用。除了医联体建设对就诊规模具有影响之外,还有学者研究了医疗资源和医疗服务可达性的提升对就诊规模的促进作用。代表性文献如以下所示:
胡宇,李勇,黎婉琴,2023,医疗资源供给状况对我国中老年人门诊就医行为的影响,医学与社会(3):49-55.
封进,吕思诺,王贞,2022,医疗资源共享与患者就医选择——对我国医疗联合体建设的政策评估,管理世界(10):144-157.
申悦,李亮,2021,年龄分层视角下医疗设施可达性对居民就医行为的影响——以上海市崇明岛为例,人文地理(2):46-54.
段晖,张英楠,侯宇澄,等,2020,我国医联体政策对基层社区医疗卫生机构服务能力的影响研究——组织联盟理论视角下的一项准实验研究,甘肃行政学院学报(4):4-16.
另外,为了进一步验证本文所采用数据符合研究目标,此处单独补充了医联体建设对就诊规模影响的实证分析结果。如下表5所示,医联体建设对基层医疗机构就诊规模存在促进作用,且对县级医疗机构的回归系数为正向不显著。综上所述,医联体建设对就诊规模的影响确实存在,这进一步证实了审稿专家的建议,被解释变量——基层就医比例衡量指标的分母应该采用农民就诊规模总量。
审稿人提出问题“5. 回归表格脚注中,“聚类到地区层面”中的地区层面指的是县区吗?”
答:本文回归表格脚注中的“聚类到地区层面”是指的区县层面,感谢审稿人的细致审稿。
在研究设计中关于聚类层面的选择,本文是结合计量经济学知识与已有选择聚类层面的相关文献,选取了“区县层面”作为聚类稳健标准误的层面。
选择稳健标准误是因为数据具有异方差的问题,选择聚类稳健标准误是因为数据具有自相关的问题。简单来说,这两类问题会导致估计的标准误偏离其真实值。在估计方程中,这就可能会导致本不应该显著的系数变得显著,夸大回归效果。所以,通常会选择稳健标准误或者聚类稳健标准误去纠正标准误的估计。
使用面板数据在选用聚类稳健标准误时还存在一个聚类层面选择的问题,一般聚类层面建议选择在核心解释变量的层面,或者选择核心解释变量的更高层面。例如,核心解释变量为居民变量,那么基准回归建议选择在居民层面,在稳健性分析中可以选择在区县或者省级层面。因此,至少应当将聚类稳健标准误调整到核心解释变量所在的层面上。如果出现核心解释变量与被解释变量层级不同,又可以具体细分:(1)核心解释变量与被解释变量层级相同:直接将聚类稳健标准误调整到核心解释变量所在的层面;(2)核心解释变量比被解释变量层级更高(例如,X是地区宏观经济发展水平,Y是居民家庭消费):至少聚类在核心解释变量的层级上。如以下国内代表性文献所示:
谢泽宇,静峥,杨冕,2023,水资源约束缓解与区域经济增长——来自“南水北调”工程的经验证据,数量经济技术经济研究(9):93-115.
毛其淋,王玥清,2023,ESG的就业效应研究:来自中国上市公司的证据,经济研究(7):86-103.
本文解释变量和被解释变量所在层面都为区县层面,故选取区县层面作为聚类稳健标准误的地区层面。相应的,在修改稿中,作者对回归表格脚注以及回归结果表格中关于地区的内容进行了调整:
①注:***、**、*分别代表在1%、5%、10%水平上显著,括号内为聚类到区县层面的稳健标准误。下表统同。
②原文中的“地区固定效应”和“地区效应”都改为“区县固定效应”,“时间固定效应”和“时间效应”都改为“年份固定效应”。
审稿人提出问题“6. 我不太理解为什么“如果农民患病较为严重而仍然选择到基层医疗机构就医,就说明基层医疗机构服务信誉较高”,这也可以反映为医疗服务能力高吧?”
答:非常感谢审稿专家的认真审核。本文提出“如果农民患病较为严重而仍然选择到基层医疗机构就医,就说明基层医疗服务机构信誉较高”的观点,是基于以下三方面原因:
1.广义上的信誉是指个人或者社会团体履行承诺与义务的水平,以及其在人们心目中的可信任程度,是个人或社会团体的社会信用和相应的社会赞誉的统一。信誉与社会交往活动或市场交易行为相伴而生,可以保证交往活动和交易行为的顺利进行,并长久持续下去的一种观念。另外,对于信誉一词的理解,不同学科存在不同的看法。社会学认为,信誉通常表现为个人或者团体诚实守信,遵守诺言;经济学认为,信誉是在重复博弈中,当事人为了谋求长远利益最大化而自觉遵守合约的承诺。结合上述定义,本文将医疗机构信誉界定为:医疗机构和医务人员通过履行保障人民群众的健康水平和卫生事业的持续发展这一长远利益,自觉遵守合约的承诺,以获得社会公众的信用和相应的社会赞誉。有不少医疗服务信誉偏好的基层医疗机构,尽管条件还不甚先进,除了其采取了很多提供优质服务的医疗承诺,并切实付诸实施外,更重要的是重视医疗机构服务信誉建设。由于这些医疗机构的医务人员在当地树立了良好的医疗信誉,所以无论患者患病是否严重,都会优先考虑到这些医疗机构就医。
2.农民患病越严重,面临的疾病风险越大,对医疗服务的质量要求就越高,相应地越倾向于到优质医疗资源集中的大医院就医(于长永,2017)。当然,也有相关文献指出,患者病情严重而不选择趋高就医,这是基于就医事前的主观判断,即患者对基层医疗机构的满意度提高,会使得其在患重病时,愿意优先选择到基层医疗机构就医。换句话说,医疗机构信誉会影响患者就医的事前选择(王淑云和孙泽生,2021)。事实上,根据相关政府部门发布的医疗机构评级办法,可将医疗机构按功能和任务的不同,划分为一级、二级和三级,即基层医院、县级医院和市级医院。因此,与县级医院相比,基层医疗机构服务能力相对较低。本文中基层医疗机构信誉的衡量指标,就是在县级医院服务能力高的前提下进行构建的。理性就医的农民,在患病不严重情况下,会选择信任基层医疗服务机构,是考虑到病情与医院服务质量的匹配。而当基层医疗机构具备治愈患者的医疗能力,患病不严重的农民仍然选择到县级医院就医,就说明基层医疗机构服务信誉较差。相反,如果患病较为严重的农民依然选择到基层医疗机构就医,就表明他们信任基层医疗机构,说明基层医疗机构服务信誉较高。
3.由于医疗服务信息不对称,无论是在疾病治疗之前还是在疾病治疗中,患者都很难准确辨别医疗机构服务能力(周小梅和张莹,2020)。因此,本文的第一个中介变量——基层医疗机构服务能力的衡量指标,设置为“‘您若找医生看病,一般去哪看病’和‘看病点医疗水平如何’的交互项”。另外,医疗服务属于特殊的信用品,在医疗服务信息非对称的情况下,患者无法根据自身病情需要合理选择就医机构(靳卫东等,2024b),而是会按照对医疗机构选择的主观判断和自身病情严重程度进行匹配。如果患者认为自身病情严重程度很高/很低,而医疗机构的选择为基层医疗机构/县级医院,上述两个变量的交互项值相差很大。医疗机构信誉本质上是患者实际病情严重程度和就医期望的对比,由于医疗服务产品存在信息不对称以及专业性强的特殊性,部分患者对医疗服务认知存在偏差,会产生不合实际的过高期望(毛瑛等,2020)。综上,在患者不能准确识别医疗机构服务能力的情况下,对医疗机构的选择是基于主观判断,也就是说患者的医疗机构选择和自身病情匹配程度,是基于其就医主观认知,即医疗机构信誉。
综上所述,农民患病严重程度与医疗机构选择之间的关系可以反映医疗机构信誉水平,即患病不严重的农民选择到县级医院就医,说明基层医疗机构信誉较低;而患病严重的农民仍然选择到基层医疗机构就医,就说明基层医疗机构信誉较高。
上述观点可参阅文献如下:
靳卫东,郑浩天,薛晓靓,2024b,信息技术进步、医疗信息溢出与患者就医选择,财经研究(5):79-92.
王淑云,孙泽生,2021,分级诊疗改革对患者满意度和诊疗选择行为的影响,管理工程学报(6):115-127.
毛瑛,谢涛,宁伟,2020,医疗服务质量对患者医患关系感知的影响——基于患者满意度的中介效应分析,西安交通大学学报(社会科学版) (6):119-127.
周小梅,张莹,2020,我国医疗机构声誉评价信息供给模式与改革取向,治理研究(2):110-119.
专家二:
审稿人提出问题“一、核心解释变量的度量存在问题。1. 使用“医联体+签约”作为搜索关键词,不准确,因为还有区县牵头建立的医共体。2. 文章爬取某一时点的医联体存量数,但计量模型是2016、2018和2020年三年面板数据。某区县某一时点的数据如何赋值到该区县的三年里?3.文章应该使用区县有没有成立医联体,而不是使用区县层面每万人医联体数量。一个县如果没有参加医联体,一般就牵头成立一家或两家医共体(分别由县人民医院或县中医院牵头)。一个区,可能不会牵头成立医共体,而是加入市级医院牵头成立的医联体。核心解释变量的度量如果不准,那么这个文章不能发表。”
答:非常感谢审稿专家的专业性意见。首先,是“1. 使用“医联体+签约”作为搜索关键词,不准确,因为还有区县牵头建立的医共体”,以及“3.文章应该使用区县有没有成立医联体,而不是使用区县层面每万人医联体数量。一个县如果没有参加医联体,一般就牵头成立一家或两家医共体(分别由县人民医院或县中医院牵头)。一个区,可能不会牵头成立医共体,而是加入市级医院牵头成立的医联体。核心解释变量的度量如果不准,那么这个文章不能发表”两个问题。原文立足于《关于推进医疗联合体建设和发展的指导意见》,根据“我国医联体包括城市医疗集团、县域医共体、专科联盟和远程医疗协作网四种组织模式”,考虑到医改是以全面推进城市医联体建设为重点任务,将解释变量——医联体建设的“医联体”限定为城市医疗集团,以考察“医联体”建设水平对农民医疗消费的影响。
事实上,诚如专家所言:“一个县如果没有参加医联体,一般就牵头成立一家或两家医共体(分别由县人民医院或县中医院牵头)。一个区,可能不会牵头成立医共体,而是加入市级医院牵头成立的医联体”。所以,区别于医联体与医共体,本文没有考察各地县域医共体对农民医疗消费的影响。本文接受审稿专家的修改建议,在爬取区县医共体数据后,增加“是否建立医共体”作为控制变量,以控制县域医共体对“医联体”建设的影响干扰。另外,本文完全同意审稿人的意见,为了进一步检验实证结果的稳健性,构建“是否建立医联体”变量来反映“区县有没有成立医联体”,并将其作为解释变量,进行稳健性检验。最后,为了验证上述所爬取医联体数量的准确性,即核心解释变量的度量是否准确,本文还采用国家和省级数据对所爬取数据进行了比对和校验。
第一,医联体建设的不同模式
在医联体建设实践中,我国各地出现了多种医联体模式。2017年国务院发布《关于推进医疗联合体建设和发展的指导意见》,提出我国医联体包括四种组织模式,即城市医疗集团(即医疗联合体)、县域医疗共同体、跨区域专科联盟、远程医疗协作网。而以各级医疗机构之间的利益关系来划分,即按照医疗资源整合的紧密程度来划分,各地医联体又可以分为紧密型、半紧密型和松散型医联体。
在本文研究中,以农民就医行为变化为研究对象,医联体是指通过纵向或横向医疗资源整合、由不同级别和类型的医疗机构所组成的医疗机构联合体。在此类医联体中,各合作单位双向转诊、优化资源配置,可以大体划分为紧密型和松散型两种模式。其中,紧密型医联体实现了各级医疗机构的人财物权力整合,形成了内部一体化管理和利益共享;而松散型医联体则保持各参与主体的所有权不变,是采用契约形式、以医疗服务共建共享为纽带的合作组织形式。
第二,爬取县域医共体的相关数据,构建控制变量“是否建立医共体”
本文采用Python网络爬虫技术爬取了“医共体+签约”关键词,并构建了“是否建立医共体”虚拟变量。根据已有研究,县域医疗共同体也是促进医疗消费下沉的重要模式,所以本文将区县“是否建立医共体”作为控制变量,引入估计方程,以提升估计分析的准确性。其衡量方法为:受访农民所在区县在调查年份时点是否建有医共体,将建有医共体的区县赋值为1;否则赋值为0。重新进行估计分析,回归结果如下表6所示,在列(1)和列(2)中,医联体建设的估计系数显著为正,说明医联体改变了农民的就医机构选择,有助于其“下沉”到基层医疗机构就医。考虑到有可能存在的内生性问题,在列(3)中本文采用Bartik工具变量法重新进行相关估计,结果也证明了医联体建设对农民“下沉”就医的显著影响。另外,在列(4)至列(5)中,医联体建设的估计系数显著为正,表明医联体改变了农民的医疗消费结构,增加了其在基层医疗机构的医疗消费占比。在列(6)中,Bartik工具变量法的估计结果也支持了医联体建设对农民医疗消费“下沉”的促进作用。这初步验证了假说1,即:医联体建设转变了农民就医行为,有助于农民医疗消费下沉。
在控制变量方面,首先,对于男性占比较大、已婚人口占比较高、人均受教育水平较低、人均健康状况较好以及平均家庭规模较大的区县,农民更加倾向于选择到基层医疗机构就医,而且偏好于增加基层医疗消费占比。这印证了已有研究的主要结论(于长永,2017;詹佳佳和傅虹桥,2022)。其次,在人均家庭收入较少、经济发展水平较低以及地理环境为山区的区县,农民受制于经济因素,也倾向于在基层医疗机构就医(赵天,2017;宋全成和尹康,2021)。最后,如果某一区县建立了医共体,或者某一区县的人口密集度较高,其农民同样会出现医疗消费下沉。这与现有研究的主要结论基本一致(王军永等,2021;陈礼江等,2024;刘泽等,2024),也从侧面证明了本文分析结果的合理性和可靠性。
第三,重新构建解释变量——“是否建立医联体”,进行稳健性检验
本文选择解释变量为医联体建设水平,目的是为了考察连续变量对被解释变量的影响,即在解释变量——医联体建设水平的衡量指标中,分子为连续变量——医联体数量。与二元虚拟变量相比,这更能精确体现医联体建设对农民医疗消费下沉的影响。而且,医联体数量的核密度曲线如下图5所示。显然,医联体数量为“0”的区县样本大约占22.6%,并没有大量“零”值存在。这是因为:本文采用的数据是2016年、2018年和2020年CFPS调查数据,而2016年医联体政策开始全面实施,各地在2017年陆续发布通知,要求“至少建立一个医联体”,所以本文解释变量——每万人医联体数量中“零值”占比较少。
而与二元虚拟变量相比,原文研究的是医联体建设水平对农民医疗消费下沉的影响,其中解释变量——医联体建设水平的衡量指标是每万人医联体数量,是一个连续变量,可以允许有少量“零”值存在。针对各地医联体数量,本文筛选出医联体数量分别为“0”、“1”和“2及以上”的地区样本,如下表7所示;医联体数量为0的样本占比仅为22.63%,医联体数量大于0的样本占比很大,约为77%。其中,2016年医联体数量为0的样本占比较大,约为62%,医联体数量为2及以上的样本占比仅为14.8%;但是,2020年医联体数量为0的样本占比为0%,医联体数量为2及以上的占比为81%左右。这进一步说明,2017年以后各地陆续开展医联体建设工作,逐步增加了医联体数量。
图5 医联体数量的核密度曲线图
另外,针对“一个区,可能不会牵头成立医共体,而是加入市级医院牵头成立的医联体”,本文在使用爬虫技术爬取区县医联体数量时,已经涵盖了区县医院与市级医院牵头成立的医联体。为了精确检验医联体建设对农民医疗消费下沉的影响,本文构建了是否建立医共体的衡量指标——“是否建立医共体”,并将其作为控制变量。同时,借鉴段晖等(2020)的研究,下文依据区县内是否建有医联体试点重新衡量医联体建设水平(此部分仅在修改说明中展示)。具体来讲,构造医联体建设的二元虚拟变量,当被调查农民所在区县在当年实施了医联体政策并至少建立一个医联体试点时变量赋值为1,否则赋值为0。估计结果如表8所示,列(1)和列(2)表明,实施医联体建设依然会显著增加农民基层就医比例以及基层医疗消费占比。
第四,采用国家和省级宏观数据对网络爬取数据进行校验
Python爬虫技术是使用Python程序开发的网络爬虫,它按照一定规则、可以自动抓取网络信息的程序或者脚本,用于搜索引擎。首先,如下表9所示,大量医疗服务研究都采用爬虫技术,收集整理了有关医疗机构、医生信息、药物、患者诊疗评论等方面的数据。其次,在这些文献中,数据搜索范围主要包括人民政府官网、医疗健康在线平台、卫健委官网等网站。最后,借鉴这些研究,考虑到部分医联体有可能发生反向改革,本文针对每一个时间点,以“医联体”和“签约”为主题词,使用Python爬虫技术爬取各区县的医联体数量。
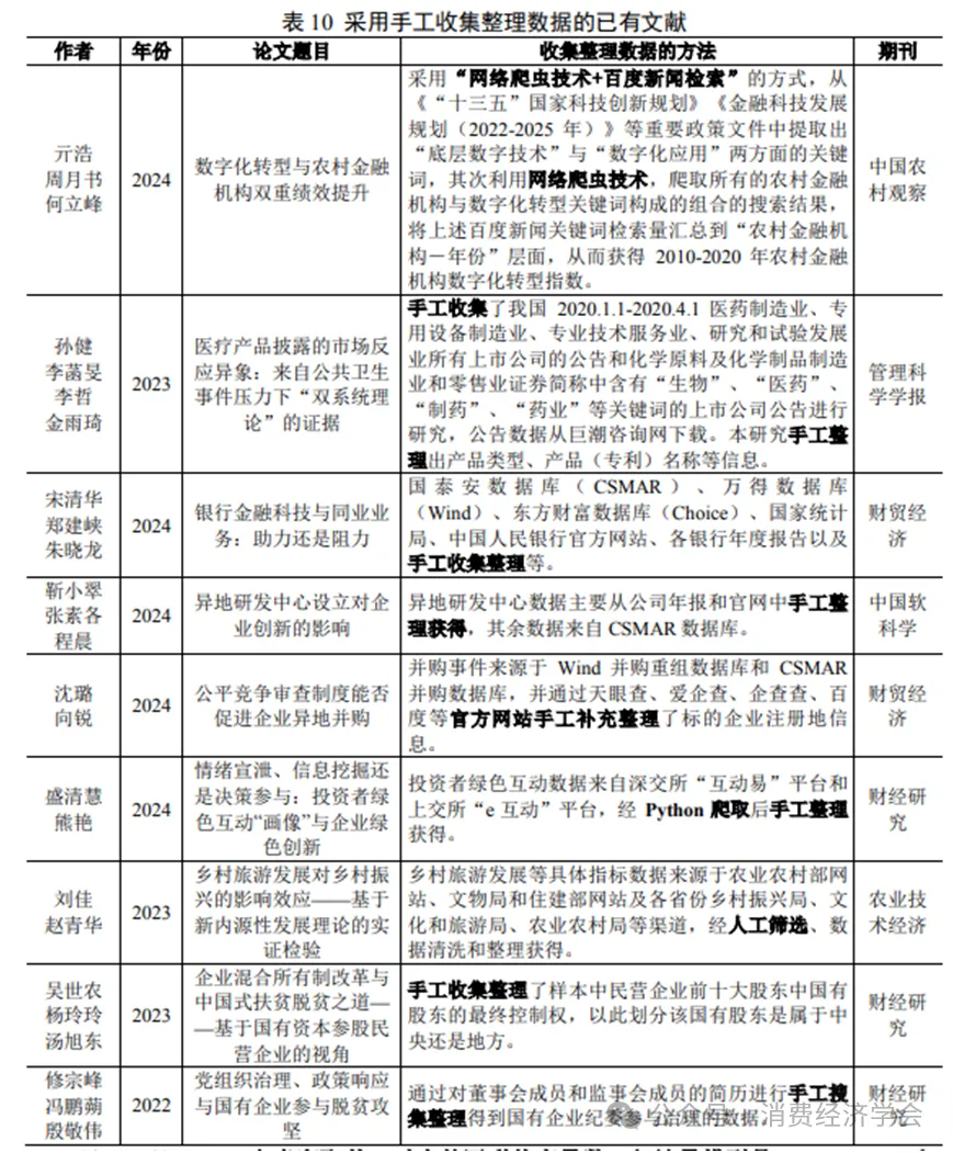
事实上,最常使用的数据采集方法有五种,包括调查法、观察法、实验方法、文献检索和网络信息收集。其中,手工收集整理数据可以视为调查法和文献检索法,使用网络爬虫技术爬取数据是属于网络信息收集法。受限于主题词汇选取和资料搜索范围,采用爬虫技术爬取的数据有可能存在偏差。所以,在下表10中,很多学者仍然采用手工收集整理数据。基于此,为了验证爬取数据的准确性,本文采用国家和省级数据对所爬取的医联体数量进行比对和校验。
2017年,根据国务院深化医药卫生体制改革领导小组简报(第224期),11个综合医改试点省份的医联体建设进展顺利,其中公布了具体医联体建设数量的省份包括上海、江苏、福建、浙江和陕西。以浙江和陕西为例,它们公布的医联体数量分别为218个和101个。根据CFPS调查问卷的“区县顺序码”,CFPS调查分别涉及浙江省的3个区县和陕西省的3个区县。另外,采用爬虫技术,爬取到浙江省每3个区县的医联体数量为7个,陕西省每3个区县的医联体数量为3个。2017年,浙江省和陕西省分别有89个区县和106个区县。那么,可以推算得知,在浙江省和陕西省爬取的医联体数量与国务院深化医药卫生体制改革领导小组公布的数据基本相符,即在两个省份爬取的数据与国务院公布的数据相符。
同理,2020年国家卫生健康委印发《医疗联合体管理办法(试行)》,公布了医联体建设数量,即截至2020年初全国医联体总数约为8700个。2020年全国共有2864个区县,而2020年CFPS调查涉及到160多个区县。在CFPS调查涉及的160多个区县中,采用爬虫技术爬取到的医联体数量为497个。那么,通过简单推算可知,爬虫技术爬取到的医联体数量与国家卫生健康委公布的数据也基本相符。这样,就印证了本文采用爬虫技术爬取医联体数量的可行性和可靠性。
最后,针对“2. 文章爬取某一时点的医联体存量数,但计量模型是2016、2018和2020年三年面板数据。某区县某一时点的数据如何赋值到该区县的三年里”,本文认为:
医联体建设的衡量指标是,区县层面每万人医联体数量。其中,医联体数量采用的是三年内每一年的存量值,而不是三年不变的固定值。这是因为,①某些区县出台了医联体建设的政策文件,但未及时开展医联体建设;②已经出台医联体建设的政策文件,并且开展了医联体建设,但部分医联体又改了回去。因此,为了反映医联体数量的这种变化,针对每一个时间点,本文利用Python爬虫技术爬取各区县医联体数量,即爬取三年内每一年医联体数量的存量值。例如,爬取2018年A省C县的医联体数量为10个。这表明,截止2017年12月31日C县医联体数是10个;这当然不包括出台了相关政策文件而未建立的医联体,也不包括建立以后又“改回去”的医联体。
审稿人提出问题“二、计量模型存在的问题。1. 模型应该设定在个人层面而不是区县层面,即每个观测值是一个成年人,因变量是他“看病是否一般去基层医疗机构”、“他在基层看病的花费占比”。2. “地区固定效应”和“地区效应”都改为“区县固定效应”,“时间固定效应”和“时间效应”都改为“年份固定效应”。3. 删除工具变量的相关内容。“同省份其他区县医联体建设水平的均值作为区县层面医联体建设水平的工具变量”这个作法肯定是错的,原因在于,遗漏的变量如果与区县医联体建设水平相关,一般也与上述均值相关。江艇老师上课也讲过这个问题。英文顶刊从来没用过这样的工具变量。”
答:非常感谢审稿专家的修改意见。首先,针对“1. 模型应该设定在个人层面而不是区县层面,即每个观测值是一个成年人,因变量是他‘看病是否一般去基层医疗机构’、‘他在基层看病的花费占比’”,本文梳理了将微观个体层面数据“统”到宏观区县层面的相关文献,并重新阐述了使用区县层面数据的原因。另外,遵照审稿专家意见,本文重新设置了微观个体层面变量,并进行相关估计分析,以验证原文分析结果的可靠性。具体修改内容如下:
第一,将微观个体层面数据“统”到宏观区县层面的信息损失和使用方法
1.“统”到宏观区县层面的信息损失
将微观个体层面数据“统”到宏观层面,会发生一定的信息损失。这主要是由宏观数据的综合性和微观数据的分散性所产生的结果。宏观数据本身就是通过对大量微观数据的加总、平均、对冲而得到的,它反映了研究样本的整体情况。例如,对于不同的个体或群体,由于其所处的地区、行业不同,可能会有不同的就医体验和就医决策。这时,宏观数据与微观数据之间就会存在一定“信息偏差”,两者确实存在一定的区别。宏观层面数据反映了经济体的整体表现,只能在一定程度上反映微观个体的变化。
2.“统”到宏观区县层面的常用方法
事实上,本文将微观个体层面数据“统”到宏观区县层面,是出于研究农民医疗消费下沉的需要。在本文研究中,被解释变量——农民医疗消费下沉的设定目的是,为了体现农民就医选择和医疗消费是由县级医院下沉到基层医疗机构。所以,农民医疗消费下沉的衡量指标只能是,区县层面农民在基层就医的比例以及农民在基层医疗消费的占比。同时,为了满足计量分析条件,一系列控制变量也要“统”到区县层面来衡量,比如农民的年龄、性别、健康状况等。具体方法是:对某一区县所有农民的年龄、性别、健康状况进行加总、求平均。这种处理方法,既满足了被解释变量衡量和计量分析要求,又符合经济显著性。
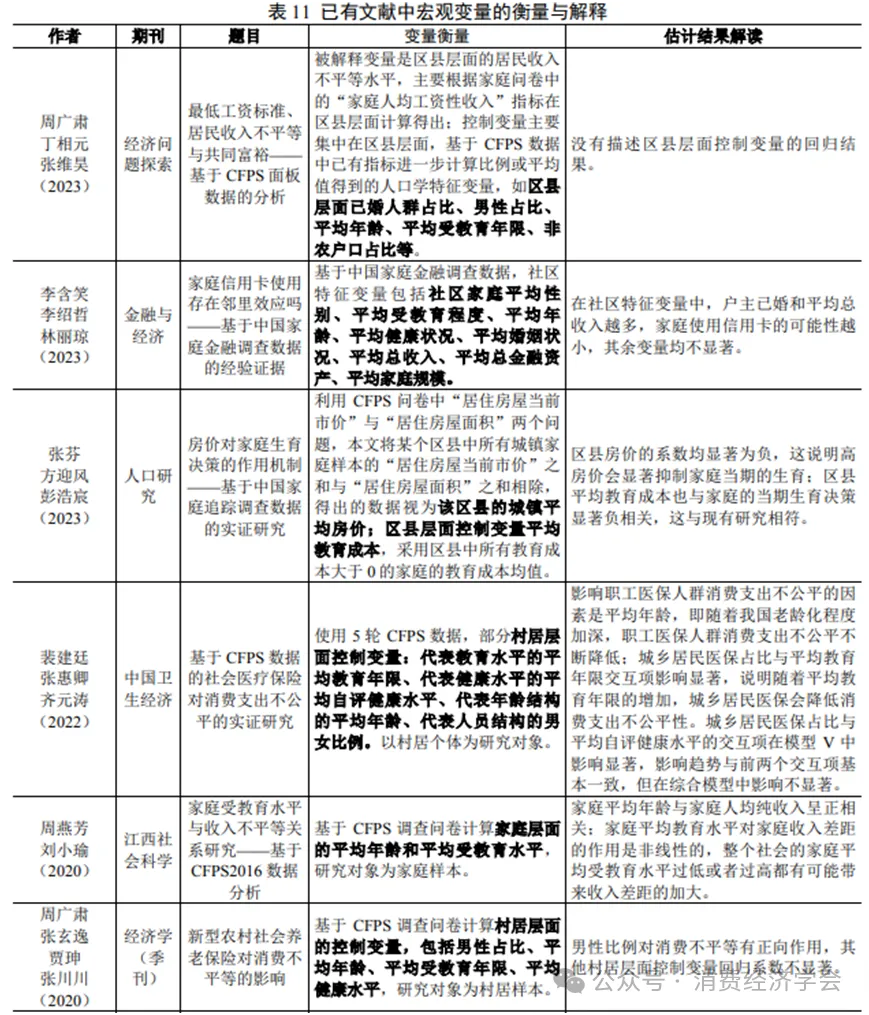
为了满足计量分析条件,大量文献也是将调查问卷的微观个体层面数据“统”到区县、村居等宏观层面,由此进行实证分析,如下表11所示。其中,将微观个体层面数据“统”到区县、村居和家庭层面的变量很多,包括年龄、健康、性别、已婚人口以及教育水平等。
第二,将定序分类变量加总、求平均是为了满足计量分析模型对变量口径的要求
为了反映农民就医行为的结构性变化,本文设置了被解释变量——农民医疗消费下沉的衡量指标,即:选择到基层医疗机构就医的农民占比和农民在基层医疗机构消费的占比。很明显,选择到基层医疗机构就医的农民越多,以及在基层医疗机构消费占农民医疗消费总额的比例越大,就说明农民就医行为发生了结构性变化,即出现了医疗消费下沉。农民医疗消费下沉的具体衡量方法是:根据CFPS问卷“您若找医生看病,一般去哪”,本文将回答“社区卫生服务中心/乡镇卫生院”、“社区卫生服务站/村卫生室”或“诊所”的农民视为基层就医样本;然后,以区县为单位,加总基层就医样本,并将其除以全体就诊农民样本总数,就得到了区县层面农民的基层就医占比。另外,根据CFPS问卷“住院总费用”和“其他伤病花费”,加总得到农民的医疗消费总额;以区县为单位,加总基层就医样本的医疗消费总额,并将其除以全体就诊农民的医疗消费总额,就得到了区县层面农民的基层医疗消费占比。
在计量分析中,数据样本必须要“准确”,而“准确”的含义就包括,必须满足计量分析模型对变量口径的要求。如上所述,在本文计量分析模型中,医疗消费下沉是在区县层面上进行衡量,那么解释变量和控制变量也需要在区县及以上层面进行衡量。因此,本文将“对看病点条件满意度”“健康状况”等定序分类变量在区县层面上进行加总、求平均,以满足计量分析模型对变量口径的要求。
第三,“使用微观个体层面”数据,重新进行相关估计
如前文所述,将微观个体层面数据“统”到宏观区县层面,有可能存在测量误差。为此,本文接受审稿专家的建议,使用微观个体层面数据,重新进行了相关实证分析。
1.在微观个体层面重新设置被解释变量的衡量指标
在微观个体层面,本文采用农民是否到基层医疗机构就医、农民在基层医疗机构的消费额以及农民在县级医疗机构的消费额,来衡量被解释变量——农民医疗消费下沉。具体方法是:首先,根据CFPS调查问卷“您若找医生看病,一般去哪”,本文将回答“综合医院”和“专科医院”的受访农民视为县级就医群体,赋值为0;将回答“乡镇卫生院”、“社区卫生服务站或村卫生室”或“诊所”的受访农民视为基层就医群体,赋值为1。其次,根据CFPS调查问卷“住院总费用”和“其他伤病花费”,加总求出每个受访农民的医疗花费总额。最后,根据受访农民的就医选择,分别筛选出基层就医样本和县级就医样本,由此可以得到微观个体层面农民在基层医疗机构的消费额以及在县级医疗机构的消费额。其中,基层就医样本数为15128个,县级就医样本数为5965个。
2.部分控制变量也采用微观个体层面数据
这包括:①性别,是指受访农民的性别,男=1,女=0;②年龄,是指受访农民的实际年龄;③婚姻状况,是指受访农民的婚姻状况,已婚=1,其他=0;④受教育水平,是指受访农民的受教育程度,其中未上过学=1,小学=2,初中=3,高中、中专、技校、职高=4,大专=4,大学=5,硕士及以上=6;⑤健康状况,是指受访农民的健康状况,其中不健康=1,一般=2,比较健康=3,很健康=4,非常健康=5;⑥家庭规模,是指受访农民的家庭人口数(人);⑦家庭收入,是指受访农民的人均家庭收入(元/年),将其进行取对数处理。
估计结果如下表12所示,医联体建设促使农民选择到基层医疗机构就医,明显提高了他们的基层医疗消费,并降低了其县级医疗消费。这说明,在微观个体层面,医联体建设也有助于农民医疗消费下沉。
其次,针对“2. “地区固定效应”和“地区效应”都改为“区县固定效应”,“时间固定效应”和“时间效应”都改为“年份固定效应””,本文感谢审稿专家的细心审理和修改建议。
本文接受审稿人的意见,在基准回归、稳健性检验和机制检验等相关估计分析中,统一使用双向固定效应模型。其中,时间效应采用年份固定效应,地区效应采用区县固定效应。区县固定效应解决了不随时间而变但随区县而变的遗漏变量问题,年份固定效应解决了不随个体而变但随年份而变的遗漏变量问题。为此,本文做出如下修改:
①注:***、**、*分别代表在1%、5%、10%水平上显著,括号内为聚类到区县层面的稳健标准误。下表统同。
②原文中的“地区固定效应”和“地区效应”都改为“区县固定效应”,“时间固定效应”和“时间效应”都改为“年份固定效应”。
最后,针对“3. 删除工具变量的相关内容。“同省份其他区县医联体建设水平的均值作为区县层面医联体建设水平的工具变量”这个作法肯定是错的,原因在于,遗漏的变量如果与区县医联体建设水平相关,一般也与上述均值相关。江艇老师上课也讲过这个问题。英文顶刊从来没用过这样的工具变量”,本文感谢审稿人的细致审稿。
本文学习了江艇老师有关因果推断的知识。诚如专家所言,遗漏变量不仅与本区县医联体建设相关,而且与同省份其他区县医联体建设水平均值之间也存在相关性。而且,遗漏变量包括医疗文化、历史传统、医疗改革等,既会影响农民就医行为,也能作用于医联体建设。为此,本文接受审稿专家建议,删除了“同省份其他区县医联体建设水平”工具变量相关内容,改用目前中英文顶刊中普遍使用的份额移动法,构造出Bartik工具变量,并重新阐述了工具变量的适用性和选用逻辑。
第一,使用份额移动法构造Bartik工具变量
Bartik工具变量最早是由Timothy Bartik(1991)提出,后经Blanchard和Katz(1992)推广普及。Bartik工具变量是由地区层面变量份额和国家层面变量增长率的交互项构成,基于不同暴露情况的地区或行业在遭受相同外生冲击时的反应进行设计,在劳动、公共、发展、宏观、国贸和金融等领域的应用十分广泛。故在本文中,借鉴刘诚(2023)的研究,使用份额移动法构建同省份其他区县医联体建设水平的均值初始值与全国医联体增长率的交互项(其中,初始值为第一期2016年的数据值,三期的全国医联体增长率来自国家卫健委管网),以此作为医联体建设的工具变量,来解决内生性问题。全国的医联体增长率是来自一百多个地级市,医联体增长率不会明显地受到某个区县医联体建设水平的影响。这样,可以避免同省份其他区县医联体建设水平的均值与遗漏变量相关的问题。Bartik工具变量回归结果如下表13所示,医联体建设仍然有助于农民选择到基层医疗机构就医,并且增加了农民基层医疗消费占比。
第二,工具变量的适用性论证
一个有效的工具变量应该满足两项要求,即相关性要求和排他性要求。其中,相关性是指,工具变量与解释变量紧密相关。不同地区之间医疗体制改革具有示范效应,某一区县的医联体建设状况很容易被其他区县所模仿。因此,本文使用份额移动法构建“同省份其他区县医联体建设水平的均值初始值与全国医联体增长率的交互项”为Bartik工具变量,与内生解释变量——区县层面医联体建设水平高度相关,满足相关性要求。另外,排他性是指,工具变量只能通过内生解释变量而影响被解释变量。由于全国医联体增长率来自一百多个地级市,医联体增长率不会明显地受到某个区县农民医疗消费下沉的影响,全国医联体增长率的变化对具体某区县而言是相对外生的。另外,区县层面除了医联体建设外的需求冲击也可能导致估计偏误,但是只要单个区县没有重要到其内部需求冲击同整个国家的医联体增长率显著相关,“同省份其他区县医联体建设水平的均值初始值与全国医联体增长率的交互项”作为工具变量就是有效的。
第三,所选工具变量解决反向因果关系的逻辑
在医疗消费下沉与医联体建设水平之间,一方面同省份其他区县医联体建设水平的均值与全国医联体增长率的交互项主要决定于国家统筹规划与顶层设计,很难被某一区县农民医疗消费下沉所影响;另一方面,某一区县的农民就医行为也许有可能与本地医联体建设相关,但较难影响“同省份其他区县医联体建设水平的均值初始值与全国医联体增长率的交互项”。因此,上述工具变量具备很好的外生性,可以解决被解释变量与解释变量之间的反向因果关系。
使用Bartik工具变量的四篇文献:
刘诚,2023,数字化进程与线上市场配置效率——基于平台流量倾斜的微观证据,数量经济技术经济研究 (6):175-194.
陈东,秦子洋,2022,人工智能与包容性增长——来自全球工业机器人使用的证据,经济研究(4):85-102.
张平淡,屠西伟,2022,制造业集聚、技术进步与企业全要素能源效率,中国工业经济(7):103-121.
易行健,周利,2018,数字普惠金融发展是否显著影响了居民消费——来自中国家庭的微观证据,金融研究(11):47-67.
具体修改内容,参见:“(三)模型构建”和“(一)基准回归”中的红色字体所示。
审稿人提出问题“三、我国各地区基本上都建立了医联体、医共体,但分级诊疗状况为什么没有好转?作者可参考下面这篇文章,深化对医联体、医共体的认识:朱夫等的“江苏镇江康复医疗集团推动分级诊疗的实践与思考”(朱夫是江苏镇江康复医疗集团医联体的操盘手),杜创等的“中国城市医疗卫生体制的演变逻辑”,付明卫的“疫情后推进分级诊疗面临的挑战和对策建议”。”
答:非常感谢审稿专家的修改意见。本文借鉴杜创等(2016)、朱夫等(2017)以及付明卫(2022)的研究,重新认识了医联体和医共体建设,并结合三篇文献的核心思想,重新梳理了引言、理论分析和政策建议等相关表述。具体修改内容为:
第一,杜创等(2016)的核心思想以及相应的原文修改
杜创等(2016)应用“互补理论”、任务冲突理论等,建立了一个理论框架,来阐述我国医疗卫生体制的演变逻辑。改革开放以来,外部环境发生了不可逆转的变化,整体社会经济制度走向市场体制,我国城市医疗卫生体系走出传统计划体制是大势所趋。另外,新老体制要素冲突,导致基层医疗、公共卫生成为城市医疗卫生体系的薄弱环节。居民个人收入快速增长,个人支付能力显著提高,却不改变等级化的医疗卫生服务递送体系。在此条件下,社区卫生服务体系的建立,不但没有扭转病人集中到大医院的趋势,大医院所占市场份额反而进一步上升,分级诊疗、社区首诊、双向转诊机制不但未能建立起来,局势反而进一步恶化。
基层医疗卫生改革出现诸多问题,尤其是分级诊疗体系未完全形成,根本原因在于行政等级化的医疗卫生体系已经不适应当前环境。分级诊疗不成功,原因在于城市公立医院改革进展缓慢,没有按照基层那样的思路改革。有人认为,这是因为回归计划体制不彻底,城市公立医院完全回归计划体制,问题就没那么严重了。按照互补理论,市场化改革确实出现了许多问题,但当面临两种相互替代的体制,各自须内部互补,也必须适应于外部环境,市场化改革应该是趋势和必然。
借鉴杜创等(2016)的研究,根据医疗卫生体系内部要素互补、外部环境适应的原则,本文对相关内容表述进行了梳理和修改,具体包括:
①在“引言”中,第2段倒数第1句将“可是,在自由就医模式下,患者优先考虑病情需要,只有基层医疗服务得以改善进而获得患者信任,才能彻底转变他们的‘趋高’就医倾向、消除‘虹吸效应’”,修改为“可是,在自由就医模式下,随着收入水平提升,患者优先考虑病情需要,只有基层医疗技术和服务得以改善进而获得患者信任,才能彻底转变他们的‘趋高’就医倾向、消除‘虹吸效应’”。
②在“制度背景与理论分析”的“(二)基层医疗机构服务能力与农民医疗消费下沉”中,第1段第1句修改为“伴随经济发展和人口老龄化,常见的慢性、非传染性疾病已成为农村疾病谱的主要病种,必然影响到医疗服务体系”。
③在“制度背景与理论分析”的“(三)基层医疗机构的信誉与农民医疗消费下沉”中,第2段第4句修改为“有研究就表明,医联体内高层级医务人员依靠专业知识进行‘引导性’转诊,让一定比例的患者顺利转移到基层医疗机构,明显起到了改善基层信誉和分流部分患者的作用”。
④在“研究结论与政策建议”中,第4段倒数第1句中补充“寻求各级医院在分级诊疗中的利益平衡点,建立医院协同的利益机制”。
第二,朱夫等(2017)的核心思想以及相应的原文修改
朱夫等(2017)详细阐述了江苏康复医疗集团的具体实践,包括:深化管理体制改革,推进集团实体化运行,构建分工协作机制,引导优质资源下沉,搭建卫生信息平台。其中,集团化模式、“一体化”管理理念和集团协同运作机制,促进了医院优质医疗资源下沉社区。同时,医疗集团内部医疗资源的合理分配和分工协作,使得医疗服务整体效率得到了有效提升。医疗集团吸纳了城市社区卫生服务机构以后,形成了医院帮扶社区的机制,并通过公立医院和卫生机构一体化紧密联动,明显提高了基层医疗服务能力和社会满意度。
不过,江苏康复医疗集团发展仍然面临诸多问题,具体包括:①实体化改革没有达到预定目标。这主要是因为,一方面配套医疗政策不够完善,集团化改革牵扯面广;另一方面医疗集团整合力度后劲不足,利益机制未形成,医联体内部各机构的管理体制差异导致集团沟通效率低下。②集团运行压力逐渐加大。究其原因:一是医疗服务价格调整等政策性亏损;二是政府投入力度不足;三是医保政策带来的影响。③分级诊疗工作缺乏持久动力。一方面分级诊疗工作仍以行政手段为主,集团各级医疗机构在人、财和物等方面需要大量的成本投入,但政府补偿无法完全到位,故分级诊疗成效不足;另一方面集团各级医疗机构也未发现开展分级诊疗工作的利益平衡点,使得分级诊疗工作缺乏足够的动力。
借鉴朱夫等(2017)的研究以及江苏康复医疗集团的实践经验,本文对相关内容表述进行了梳理和修改,具体包括:
①在“引言”中,第3段倒数第2句修改为“有研究就表明,建立医联体以后,患者选择在二级及以下医院就诊和住院的次数显著增加,特别是常见病、慢性病患者选择在基层医疗机构就医的人次明显上升”。
②在“制度背景与理论分析”的“(一)制度背景”中,第2段第2句修改为“紧密型医联体深化管理体制改革,统筹管理各级医疗机构的人员、资金和设备等资源,使各级医疗机构形成紧密的利益和责任共同体”;第2段第3句修改为“通过人财物一体化管理,这种紧密型医联体能够完善转诊机制,有效推动医疗资源下沉,极大地改善了基层医疗机构服务能力和服务信誉;甚至,对于适宜制作临床路径的病种,积极实施了涵盖三级医院和社会治疗的临床路径”。
③在“制度背景与理论分析”的“(二)基层医疗机构服务能力与农民医疗消费下沉”中,第2段第2句修改为“特别是,紧密型医联体实施人财物一体化管理,可以引导设备、管理、医生、技术和护理等资源下沉”。
④在“研究结论与政策建议”中,第5段倒数第1句中补充“完善公共医疗投入的长效机制,真正提高基层医疗机构的造血功能;实施医疗保险的定点医生制度,引导优质医生到基层长期执业”。
第三,付明卫(2022)的核心思想以及相应的原文修改
基于新冠肺炎疫情,付明卫(2022)主要考察了分级诊疗的困境和原因。居民患病后首先在基层医疗机构就诊,基层救治不了的由医生转诊到相关医院,这样的医疗体系就是新医改矢志建立的分级诊疗体系。但在新医改启动的十多年里,我国分级诊疗体系建设并不顺利。尤其是在疫情爆发初期,由于当时病情不明,新冠感染者和普通感冒患者都拥向大医院。患者在大医院候诊时间长且过度拥挤,不利于疫情防控。换言之,如果中国居民患病后不是蜂拥至大医院、而是先到基层医疗机构就诊,那么上述扎堆看病问题就会得到极大缓解,也将极大减轻各大医院的疫情防控压力,提高就诊效率。
在早期,患者去高等级医疗机构构就医须经过严格的审批,故高等级医疗机构没有出现人满为患的现象。改革开放以来,由于之前严格的就医审批不复存在,加上居民收入大幅增加,患者涌向高等级医院,导致高等级医院不断扩张,“虹吸”了基层的优秀医生,即使医联体也未能达到预期的分级诊疗效果。这主要是因为,首先医联体内各医疗机构仍是独立的法人,各自都以追求收入最大化为目标,彼此间的目标相互冲突。三级医院和基层医疗机构都希望把能创收的患者留给自己,自然不能促进分级诊疗。其次,三级医院派到基层出诊的优质医生,不是长期到基层执业,不能从根本上改变居民基层医疗服务能力低下的观点,使得基层医疗机构留不住患者。
借鉴付明卫(2022)的研究,基于公立医院与民营医院的区别及影响,本文对相关内容表述进行了梳理和修改,具体包括:
①在“引言”中,第2段第2句和第3句分别修改为“其中,行政等级化医疗管理制度下‘虹吸效应’对农民就医机构选择的影响一直备受关注”和“与医疗服务体系中其他机构相比,大多数三级医院是公立医院,其服务能力强、市场势力大、处于主导地位,可以利用自身优势吸引更多患者就医,由此就产生了对基层医疗消费的‘虹吸效应’”
②在“引言”中,第2段倒数第1句将“可是,在自由就医模式下,患者优先考虑病情需要,只有基层医疗服务得以改善进而获得患者信任,才能彻底转变他们的‘趋高’就医倾向、消除‘虹吸效应’”,修改为“可是,在自由就医模式下,随着收入水平提升,患者优先考虑病情需要,只有基层医疗技术和服务得以改善进而获得患者信任,才能彻底转变他们的‘趋高’就医倾向、消除‘虹吸效应’”。
③在“研究结论与政策建议”中,第6段倒数第1句中补充“实施强制性信息披露制度”。
基于上述三篇文献,我国分级诊疗改革取得了一定的成效,特别是医联体和医共体建设,在一定程度上推动了医疗资源和医疗消费下沉。但是,医联体建设和分级诊疗仍然存在很多不足,比如:政府改革和投入力度不足,基层医院没有彻底改变自身服务能力不足,分级诊疗内高层级医院和基层医院的利益机制未得到明确,等等。基于此,本文重新梳理和补充了相关内容表述。
总之,再次衷心感谢编辑部老师和审稿专家的细致、认真工作,上述修改意见和建议对于提高本文写作质量发挥了重要作用。相关修改内容还希望能够得到审稿专家和编辑部老师的认同。
张川川(专家一):
感谢作者对评审意见的详细回复和对论文所做的细致的修改工作。相对原稿,修改稿在数据分析处理和写作方面都有很大的提升,我没有进一步的修改意见。
付明卫(专家二):
作者的修改让我喜出望外。已经达到了刊用水平。
北京当代经济学基金会公众号为公益纯学术公众号,旨在鼓励理论创新,繁荣经济科学。如非本号特殊声明,则不拥有文章版权。凡注明“文章来源:XXX”的作品,均转载自其他媒体,转载目的在于分享信息,推动经济学思想的传播。若作者或版权人不愿被使用,请来函指出,本号立即改正。
文章仅代表作者个人观点
北京当代经济学基金会官网:www.nefchina.org

