
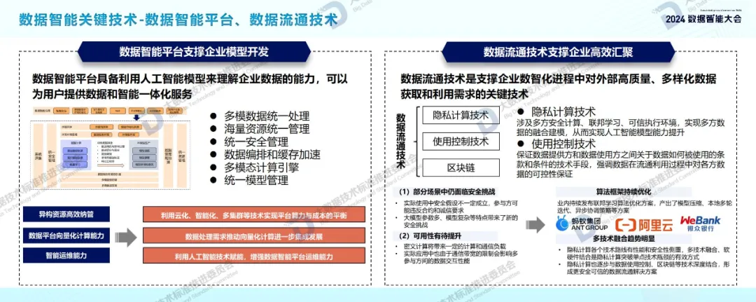
数据智能

近日,中国信通院云计算与大数据研究所正式发布《数据智能白皮书(2024年)》(简称《白皮书》)。
《白皮书》进一步梳理了数据智能相关概念及知识体系,总结行业先进实践经验,研判数据智能领域未来发展趋势,指引推动企业顺利实现数智化转型。















《白皮书》全文

- End -
“办事不出门,随时随地办”
- 尽在鄂汇办 -

长按下方图片识别二维码
可领取小鄂同学Q萌表情包哦

湖北政务服务

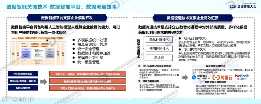
数据智能

近日,中国信通院云计算与大数据研究所正式发布《数据智能白皮书(2024年)》(简称《白皮书》)。
《白皮书》进一步梳理了数据智能相关概念及知识体系,总结行业先进实践经验,研判数据智能领域未来发展趋势,指引推动企业顺利实现数智化转型。















《白皮书》全文

- End -
“办事不出门,随时随地办”
- 尽在鄂汇办 -

长按下方图片识别二维码
可领取小鄂同学Q萌表情包哦
