去年12月以来,省数据局启动示范场景培育工作,按季度征集、遴选、发布并择优向国家数据局推荐典型示范场景,得到各地各部门积极响应。武汉市、宜昌市的“物流数据开放互联”场景、省应急厅的“多源数据融合驱动的湖北省防洪减灾闭环管理体系”场景、省卫健委的“数智病理赋能精准医疗”场景先后入选国家数据局公共数据“跑起来”示范场景。今年4月,省数据局发布首批15个重点联系服务示范场景,二季度又遴选确定了第二批15个示范场景,覆盖知识产权、气象服务、智能驾驶、社会管理、生态环保、低空经济等领域,现予公布。
启动示范场景培育工作,旨在以场景建设为牵引,激发供数动力,释放用数活力,打造一批企业、群众可感可及的应用成果,是贯彻落实《中共中央办公厅 国务院办公厅关于加快公共数据资源开发利用的意见》的有力举措。下一步,省数据局将会同相关地方和部门,用好政务数据共享、公共数据开放和授权运营三种方式,聚焦企业、群众用数难点堵点问题,谋划挖掘培育一批社会效益突出、产业带动示范性强的场景,不断推动公共数据在更广领域、更多场景发挥赋能和带动作用。
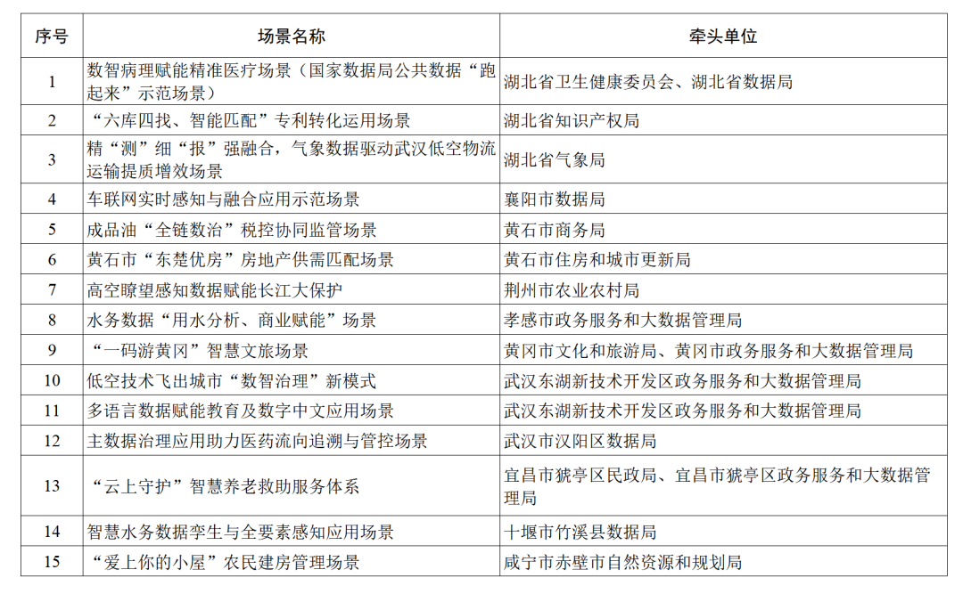
湖北省数据局公共数据“跑起来”重点联系服务示范场景清单(第二批)
来源:湖北省数据局



