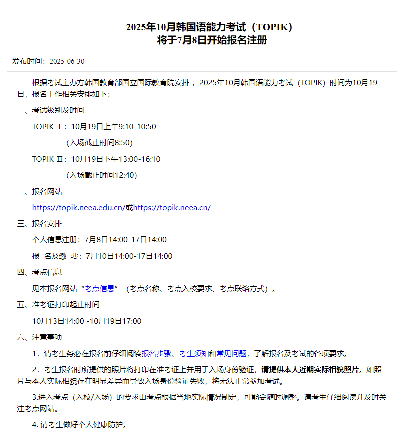
2025年10月韩国语能力考试(TOPIK)
将于7月8日开始报名注册!
以下这些考试信息及注意事项
同学们一定要牢记哦!
官方通知
P.s
报名网站可点击文末左下角
【阅读原文】直达
韩国语能力考试是为评价韩国语非母语的外国人及海外侨胞的韩国语能力而设置的考试,有些韩国大学在录取学生或企业等在雇用员工时,会要求提供韩国语能力考试成绩,以作为评价韩国语能力的标准。
针对初学韩国语者考查自己的水平,设置韩国语能力考试Ⅰ(TOPIK Ⅰ);针对学习韩国语时间较长者,为了对自身韩国语水平有更准确的定位,并继续提高韩国语水平,设置韩国语能力考试Ⅱ(TOPIK Ⅱ)。
中国大陆地区,一般是每年四月和十月在全国各地的考点同时举行考试。上午考韩国语能力考试Ⅰ(TOPIK Ⅰ),下午考韩国语能力考试Ⅱ(TOPIK Ⅱ)。
考试分为几个部分?
满分是多少分?
考试时间有多长?
评分标准?
看这里,再多了解一下我们吧~~~
烟台大学中韩项目
烟台大学韩国留学项目,拥有23年的办学经验,举办本科、研究生韩国留学项目,是学校的官方国际合作项目,与40余所韩国各类大学建立了稳固的合作关系,已经选派数千名学子赴韩留学。
合作项目包括:高中(中专)升本科,专升本,本升硕,硕升博等。专业任选,录取保障,连续23年签证率100%,国家承认学历,可考公、考编。高奖学金,费用低。韩国国立大学每年学费约2万元人民币,留学生可合法打工。
招生对象
应往届高中(中专)、专科、本科毕业生及最后一年在读生
收费标准
咨询电话:
0535-6902672,6900959
6900579,6902295,6903241
咨询微信:
18653515473(于老师)
15063834097(张老师)
18660046272(潇潇老师)
15805459638(郭老师)
19062537457(孙老师)
15053598629(肖老师)
地址:烟台大学国际教育交流学院123办公室出国留学教育中心
官方新媒体平台:小红书、抖音昵称搜索【烟台大学韩国留学】
编辑:苟文佳
责任编辑:于祝辉
审核:吴宏军

