
2024 年,教育大模型技术全面落地,带来了教育行业的重大革新。
这一年,我们见证了大模型技术在硬件、软件、教学服务中的多方位突破。从老牌教育巨头到新兴科技公司,各大企业通过大模型技术与教育场景的深度融合,致力于创造能够理解、预测并响应教育需求的智能体。
更重要的是,它们正在改变教育的本质——将传统的知识传授转变为个性化、互动化的学习体验,从而实现真正意义上的因材施教。
老牌教育巨头转型
在全球教育领域经历数字化转型的浪潮中,老牌教育巨头们正通过积极拥抱大模型技术,实现自身的转型与创新,以维持其在行业中的领导地位。
新东方
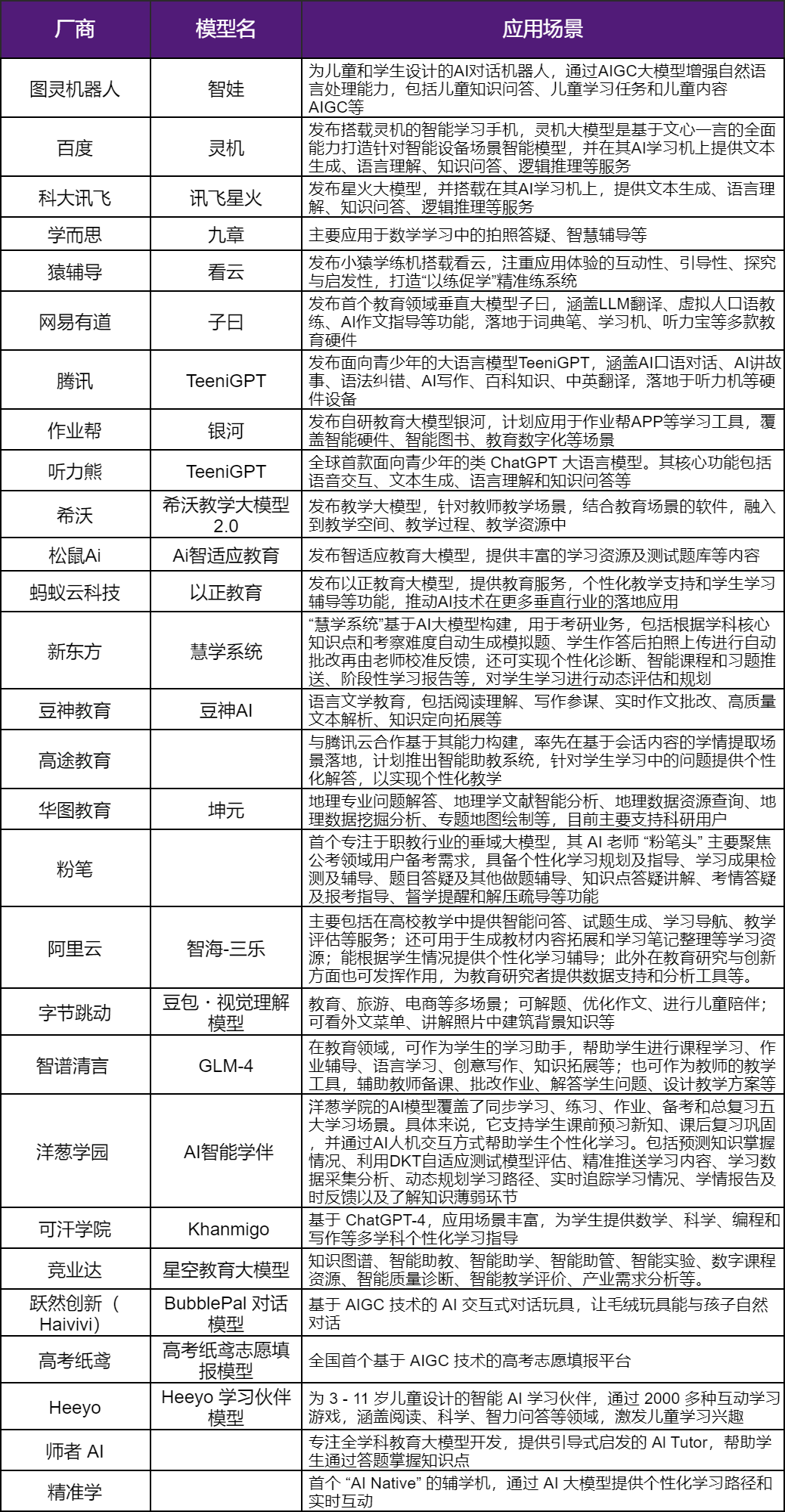
新东方在 2024 年与华为云携手踏上深度合作的征程,双方在智慧教育解决方案、教育云平台建设等多领域紧密协作,碰撞出创新的火花,「新东方在线」APP鸿蒙原生版应运而生,为用户带来了更加流畅和高效的使用体验。同时,依托「慧学系统」,新东方在考研智能学习和国际教育服务中实现了大模型技术的深度应用,包括智能口语评测、写作批改、题目生成等功能。
学而思
同样作为老牌教育机构,学而思则持续深耕「九章大模型」,展现了其在解题和讲题方面的强大实力。在 MathEval 数学大模型竞赛中,九章大模型表现优异,甚至在高考数学题解题测评中超越 GPT-4。同时,对学而思学习机进行了全面升级,新增了记忆系统和情绪识别系统,让学习机不仅能辅助学生学会知识,还能关注其学习状态。此外,基于大语言模型的「AI 口语分级练」功能在提高学生英语口语能力方面发挥了重要作用。
豆神教育
豆神教育一直专注于语言文学教育领域,积极引入大模型技术。2024 年 10 月 30 日,豆神教育在北京举行豆神辞源大模型 「名师超拟人,AI 新时代」 产品发布会,推出自主研发的端模一体教育产品 —— 豆神 AI257。豆神AI 主要应用于语言文学教育领域,通过构建庞大的知识图谱,借助微软 GraphRAG 技术框架和思路,确保了信息的准确性和高效性。该产品具备阅读理解、写作参谋、实时作文批改、高质量文本解析、知识定向拓展等功能。
华图教育
华图教育在教育领域的深厚积累为其大模型研发提供了坚实基础,其推出的坤元大模型专注于地理专业领域。该模型综合运用地理信息系统(GIS)技术、自然语言处理技术以及数据挖掘技术,为用户提供全方位的服务。在地理专业问题解答方面,坤元大模型凭借其对海量地理知识的学习和理解,能够准确、深入地回答各种复杂问题。
粉笔
粉笔作为专注于职教领域的教育企业,推出首个垂域大模型,并打造了 AI 老师 「粉笔头」,为公考领域用户提供专业的备考支持。「粉笔头」 能够快速准确地解答学生在做题过程中遇到的问题,提供详细的解题思路和方法,还具备知识点答疑讲解、考情答疑及报考指导、督学提醒和解压疏导等功能,满足公考考生的备考需求。
科技与教育融合
紧随其后,科技企业正成为教育大模型落地的先锋力量。
百度
百度凭借在人工智能领域的领先技术和深厚研发实力,发布了灵机大模型。该模型搭载于百度 AI 学习机上,集成了先进的自然语言处理、知识图谱和机器学习算法,为学生提供丰富的学习功能。
腾讯
腾讯以其在互联网和科技领域的优势,推出面向青少年的大语言模型 TeeniGPT。其融合了自然语言处理、语音识别和合成等多种技术,为青少年提供丰富多样的学习和娱乐体验。能模拟真实对话场景,通过语音交互和自然语言理解算法与青少年实时互动;运用文本生成技术创作故事;借助对语言规则的学习分析纠错;还借助深度学习模型为写作提供思路、结构及词汇建议 。
网易有道
网易有道以教育大模型「子曰」为核心,加快了其智能教育产品的迭代和应用。在2024年,「子曰」大模型进一步赋能「新一代AI全科学习助手」有道小P,实现了全学段、全学科的答疑功能,并成功应用到有道词典笔 X7 中,通过AI算法提高了翻译和学习的精准度。此外,网易有道还推出了 Hi Echo 3.0 儿童模式,并获苹果 App Store 首页推荐。
科大讯飞
科大讯飞推出的星火大模型融合了语音识别、自然语言处理、机器学习等多项核心技术,搭载在 AI 学习机上,为学生提供个性化的学习支持。星火大模型能够根据学生的学习情况和问题,运用智能算法进行深度分析和解答,实现一对一个性化辅导。星火语伴主要用于帮助用户进行语言学习,提升语言能力。
科大讯飞在 2024 年持续引领教育大模型的应用,推出的 T20 系列和新发布的 S30 学习机均配备了大模型功能。2024 年初至 5 月,科大讯飞的 AI 学习机业务销量同比增长超过 150%,此外,科大讯飞还与华为合作推出了智慧校园一体化服务平台,推动教育场景的数字化转型。
字节跳动
字节跳动在教育大模型领域同样成绩斐然。在 「火山引擎 Force 大会」 上,字节跳动重磅推出豆包大模型家族的全新升级版本及豆包・视觉理解模型。豆包・视觉理解模型融合计算机视觉与自然语言处理技术,具备强大多模态能力。数据显示,豆包大模型 12 月日均 tokens 使用量超过 4 万亿,较 5 月发布时期增长超过 33 倍,这一惊人的增长速度充分凸显了其在市场中的强大影响力与广泛应用需求。
阿里云
阿里云的智海-三乐搭载通义千问,应用场景主要包括在高校教学中提供智能问答、试题生成、学习导航、教学评估等服务;还可用于生成教材内容拓展和学习笔记整理等学习资源;能根据学生情况提供个性化学习辅导;此外在教育研究与创新方面也可发挥作用,为教育研究者提供数据支持和分析工具。
松鼠 Ai
松鼠 Ai 发布的智适应教育大模型运用了先进的机器学习和认知科学技术。该模型面向中小学生,覆盖全部学科,通过对学生学习行为数据的深度分析,精准把握学生对不同知识点的理解程度,为每个学生构建个性化的初始课程。
蚂蚁云科技
蚂蚁云科技发布的以正教育大模型,以云计算为基础支撑为教育行业提供全方位、定制化的服务。在教育服务上,以正教育大模型深挖分析学生学习数据,精准把握学生学习特点、优势与不足,为教师提供个性化教学建议。在个性化教学支持方面,能依据学生个体差异定制学习内容与辅导方案,满足多样需求。此外,该模型还积极推动 AI 技术在更多垂直行业落地。
竞业达
竞业达发布的星空教育大模型融合知识图谱、人工智能、大数据等多种前沿技术,通过构建知识图谱、充当智能助教、助力智能助学、实现智能助管,以及在智能实验等多方面发挥作用。星空教育大模型还在智能实验、数字课程资源、智能质量诊断、智能教学评价、产业需求分析等多个方面发挥重要作用。
智谱清言
智谱清言 GLM-4 的应用场景丰富多样。在教育领域,可作为学生的学习助手,帮助学生进行课程学习、作业辅导、语言学习、创意写作、知识拓展等;也可作为教师的教学工具,辅助教师备课、批改作业、解答学生问题、设计教学方案等。
在线教育机构的探索
在线教育机构在教育大模型浪潮中积极探索,凭借自身在在线教育领域积累的经验和用户基础,试图挖掘大模型技术与在线教育场景的结合点。
猿辅导
猿辅导在在线教育领域具有较高的知名度和影响力。其发布的小猿学练机搭载看云大模型,注重应用体验的互动性、引导性、探究与启发性,打造 「以练促学」 精准练系统,通过大量的练习和精准的反馈,帮助学生更好地掌握知识和提高学习能力。
作业帮
作业帮是在线教育行业的重要参与者之一。其自研的教育大模型银河,应用于作业帮 APP 等学习工具。最新消息,依托教育+科技双引擎优势,作业帮大模型重点聚焦教育领域,覆盖多学科、多学段、多场景。目前在文科、理科、素养、教学资源生产以及助力个性化教学等多个领域取得了突破性进展,并已经与云思智学高质量作业等产品进行了深度融合。
高途教育
高途教育积极拥抱大模型技术,与腾讯云携手合作构建大模型。率先在基于会话内容的学情提取场景取得突破,通过对学生与教师、学生与学习系统之间的会话数据进行深度分析,精准提取学生学习情况、兴趣爱好、学习需求等关键信息,为个性化教学提供坚实有力的支持。在此基础上,高途教育计划推出智能助教系统,该借助大模型强大的语言理解和生成能力,针对学生学习中的问题提供个性化解答。
洋葱学园
洋葱学园将 AI 能力嵌入已有的核心学习流程的重要探索之一是自适应学习。这个功能叫「洋葱 AI 精准学」,通过将用户真实的学情和知识图谱融合呈现,该模型覆盖同步学习、练习、作业、备考和总复习五大学习场景,支持课前预习、课后复习,以及 AI 人机交互方式的学习辅导。洋葱学院还推出了 AI 情感陪伴功能「暖暖星语」,为学生提供心理支持和陪伴。
可汗学院
可汗学院的 Khanmigo 基于 ChatGPT-4,应用场景丰富,为学生提供数学、科学、编程和写作等多学科个性化学习指导,助力作业与考试准备;为教师生成教案、规划课程及提供教学评估;还可帮助家长辅导孩子学习并跟踪进度。
智能硬件厂商的布局
智能硬件厂商捕捉到教育大模型带来的市场机遇,将大模型技术融入硬件产品,致力于打造出功能更强大、交互更智能、体验更友好的教育硬件。
图灵机器人
图灵机器人专注于智能对话技术研发,其为儿童和学生设计的智娃模型,即全球首个儿童版ChatGPT「智娃」,通过 AI 大模型 TuringMM 显著增强了自然语言处理(NLP)能力。智娃模型覆盖儿童知识域问答、上下文对话理解、儿童学习任务和儿童内容 AIGC 等多个方面。该模型的一大亮点是支持多模态输入,意味着儿童可以通过语音、文字、图片等多种方式与智娃进行互动。另外,还能作为儿童的智能聊天伙伴,陪伴孩子们成长。
希沃
希沃专注于教育信息化领域,其发布的希沃教学大模型 2.0 针对教师教学场景,结合教育场景的软件,融入到教学空间、教学过程、教学资源中,为教师提供了更加便捷和高效的教学工具,促进了课堂教学的智能化和互动性。
听力熊
TeeniGPT 是听力熊 AILab 打造的全球首款面向青少年的类 ChatGPT 大语言模型。其核心功能包括语音交互、文本生成、语言理解和知识问答等,拥有强大的信息收集和整合能力、内容生成能力和个性化反馈能力。支持文字、语音和拍图等多形式互动,可应用于中、英文不同学习场景。
跃然创新(Haivivi)
跃然创新致力于将 AIGC 技术应用于智能玩具领域。其推出的 BubblePal 对话模型基于 AIGC 技术,让毛绒玩具能与孩子自然对话,为孩子提供了更加有趣和互动性强的学习和娱乐方式,开辟了智能硬件在儿童教育市场的新应用。
新兴力量涌现
也有一些新兴力量如雨后春笋般涌现,它们凭借独特的技术创新点,为教育行业带来新的可能性。
高考纸鸢
高考纸鸢推出了全国首个基于 AIGC 技术的高考志愿填报平台,名为「高考纸鸢志愿填报模型」。该平台利用大数据分析和预测能力,为考生提供个性化的志愿填报建议。通过收集和分析历年高考录取数据、高校招生信息以及考生的成绩、兴趣、职业规划等信息,智能生成个性化的志愿填报方案。平台还能实时更新招生政策和录取动态,帮助考生和家长及时掌握最新信息。
Heeyo
Heeyo 专注于儿童智能教育领域,其 Heeyo 学习伙伴模型专为 3 - 11 岁儿童设计。该模型通过 2000 多种互动学习游戏,覆盖阅读、科学、智力问答等多个领域,为儿童提供充满趣味和挑战的学习环境。Heeyo AI 学习伙伴支持20种语言,由顶尖教育机构训练,确保安全有趣的互动,并能根据孩子的年龄和兴趣个性化推荐学习内容。
师者 AI
师者 AI 致力于全学科教育大模型的开发,提供的 Al Tutor 采用引导式启发教学方法,帮助学生通过答题掌握知识点。Al Tutor 根据学生的答题情况,智能分析学生的知识掌握程度和思维方式,提供个性化的学习建议和指导。
精准学
精准学推出的首个「AI Native」的辅学机,通过 AI 大模型提供个性化学习路径和实时互动。精准学辅学机在硬件上做了信息输入端优化,专门定制硬件,首创引入了 AI 感知理解和反馈功能。技术团队在语音拟真度和实时性上做了大量调优,自研虚拟老师技术,仅需 10 小时视频数据训练,即可创建专属风格的高清AI老师,进行实时、低延迟的互动辅学。
可见,2024 年大模型技术的全面落地,席卷了整个教育行业。老牌教育巨头凭借深厚底蕴积极转型,科技企业依赖技术优势引领融合潮流,在线教育机构在探索中不断创新,智能硬件厂商巧妙布局抢占市场,新兴力量则以独特视角为行业注入新活力。
未来,教育大模型有望打破传统教育的诸多限制,真正实现教育的个性化、互动化与智能化,为每一位学习者开启更加优质、高效且富有乐趣的学习之旅。
来源:
来源:多鲸
*声明:本文系转载,是出于传递更多信息之目的。若有错误或侵害权利人权益,请留言,我们将及时更正、删除,谢谢。
第20届中国教育创新力大会
2025年3月25——27日
郑州国际会展中心召开!
从宏观政策的解读到微观实践的分享
为教育工作者提供丰富的学习与交流机会
↓


