大数跨境
0
0

细胞内的隐藏卫士!研究表明:蛋白酶体衍生肽可增强免疫防御,提供天然抗生素潜力!

细胞内的隐藏卫士!研究表明:蛋白酶体衍生肽可增强免疫防御,提供天然抗生素潜力! Jackson聊跨境出海
2025-07-28
1


在《Nature》期刊发表的这篇文章中,以色列的科研团队揭示了蛋白酶体衍生的肽在细胞自主先天免疫中的新角色。长期以来,蛋白酶体衍生肽主要被认为是通过主要组织相容性复合体I类(MHC I)进行抗原呈递,以介导T细胞免疫。然而,蛋白酶体降解产物在免疫反应中的其他功能尚不明确。研究发现,蛋白酶体不仅在抗原呈递中发挥作用,还在体内和体外通过破坏细菌膜生成防御肽,从而抑制细菌生长。通过计算分析,研究者们预测了数十万个可能的蛋白酶体衍生防御肽(PDDPs),这些肽具有阳离子特性,可能在降解过程中生成,作为抵御病原体入侵的第一道防线。此外,细菌感染会引起蛋白酶体组成和功能的变化,包括PSME3的招募和胰蛋白酶样切割的增加,从而增强抗菌活性。这项研究不仅提供了蛋白酶体在细胞自主先天免疫中的机制性见解,还提出了蛋白酶体切割肽在降解后的潜在功能。研究结果表明,识别蛋白酶体衍生的防御肽可能为生物技术应用和治疗感染性疾病及免疫功能低下的干预措施提供未开发的天然抗生素来源。



01



研究背景



蛋白酶体在细胞生物学中扮演着至关重要的角色,其功能早已被广泛研究和认可。作为一种大型蛋白复合物,蛋白酶体负责细胞内的蛋白质降解,从而在蛋白质代谢中维持细胞稳态。它在细胞周期调控、信号转导及基因表达调控等多种细胞活动中也有突出贡献。特别是,在主要组织相容性复合体I(MHCI)上进行抗原呈递与T细胞介导的免疫反应中,蛋白酶体衍生肽被视为关键因子。然而,尽管在适应性免疫中的作用已经被详细研究,对于蛋白酶体降解产物在其他免疫功能中的潜在作用仍知之甚少。在这个背景下,以色列科研团队展开了一项关于细胞自洽固有免疫研究的探索,旨在揭示蛋白酶体在产生抗菌肽(AMPs),并作为固有免疫应答必需部分的潜在贡献。

抗菌肽广泛存在于人类及其他生物体内,被认为是抵御病原体入侵的第一道防线。这些小分子基本上通过直接破坏微生物的细胞膜、调节宿主转录与翻译,或者通过改变细胞因子及趋化因子的分泌来发挥功能。抗菌肽不仅在宿主耐受能力方面提供了重要保障,还在生物体对抗细菌、真菌和病毒感染过程中起到多方位的广谱作用。尽管许多组织细胞,包括上皮细胞、白细胞和粘膜表面,都已被认定能够合成抗菌肽,其生成的细胞和分子机制仍需进一步阐明。通过对蛋白酶体功能及其改变(例如在细菌感染状态下的组成和功能变化)的深度研究,这篇文章不仅提供了蛋白酶体在固有免疫应答中新角色的理论支持,还为未来开发天然抗生素并提供生物技术应用与治疗干预策略奠定了基础。

02



研究发现



研究表明,蛋白酶体可以生成具有阳离子特性的防御肽,这些肽能够通过破坏细菌膜来抑制细菌生长。通过体外和体内实验,研究发现这些防御肽在细胞内和细胞外均具有抗菌活性。此外,细菌感染会改变蛋白酶体的组成和功能,增加胰蛋白酶样切割活性,从而增强抗菌能力。这些发现不仅为蛋白酶体在细胞自主免疫中的作用提供了机制性见解,还提示蛋白酶体衍生的肽可能在降解后具有未被充分认识的功能。

研究通过生物信息学分析和实验验证,识别出数十万个潜在的蛋白酶体衍生防御肽(PDDPs),并证明这些肽在细菌感染时的生成会增加。研究还发现,PSME3作为蛋白酶体的调节亚基,在细菌感染后被招募到蛋白酶体上,促进了阳离子肽的生成。通过小鼠模型实验,研究验证了PPP1CB衍生的肽在肺炎和菌血症模型中具有显著的抗菌效果,显示出其作为天然抗生素的潜力。这些发现为开发新型抗生素和治疗感染性疾病提供了新的思路。

03



临床意义



在临床上,识别和利用这些蛋白酶体衍生的防御肽可能为感染性疾病和免疫缺陷状况提供新的治疗策略。这些天然抗菌剂不仅可以作为抗生素的替代品,尤其在抗生素耐药性细菌的治疗中,更因为其内源性生产的特性,可能降低外源性抗菌肽治疗带来的免疫耐受风险。综上所述,蛋白酶体衍生防御肽的发现不仅扩展了我们对蛋白酶体功能的理解,还为开发新型抗感染疗法提供了可能性,对临床具有重要的应用前景。

04



实验策略



1. 蛋白质降解与抗菌肽生成:  通过体外模拟蛋白酶体降解,预测并识别出大量潜在的蛋白酶体衍生防御肽。 体内外实验表明,这些肽能够通过破坏细菌细胞膜来抑制细菌生长。
2. 细菌感染与蛋白酶体功能变化:  研究发现细菌感染能够引起蛋白酶体组成和功能的变化,特别是PSME3亚基的募集和胰蛋白酶样切割活性的增强,从而提高抗菌活性。
3. 计算分析与实验验证:  使用体内降解景观分析方法(MAPP)识别并验证了这些降解产物在不同细胞类型和条件下的功能。 合成并测试了高评分肽的抗菌活性,结果显示这些肽对多种革兰氏阴性和阳性菌具有选择性杀菌效果。
4. 体内实验:  在小鼠模型中,PPP1CB衍生肽展示了显著的体内抗菌活性,降低了细菌负担并减少了组织损伤。 在败血症相关死亡率模型中,这些肽显示出减少死亡率的潜力。
5. 蛋白酶体活性与PDDP生成机制:  通过免疫共沉淀和蛋白质组学分析,研究发现细菌感染促进了PSME3的结合和胰蛋白酶样活性的增强,提示PSME3在感染后的抗菌活性中可能扮演重要角色。

05



数据解读



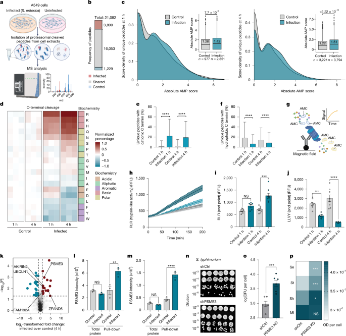
图1:人类蛋白质组中存在数百种潜在的抗菌肽


Figure 1 通过分析人类蛋白质组,识别出其中潜在的抗菌肽,这些肽可能在抵抗微生物感染中发挥重要作用。  A. 为了识别人类蛋白质组中的潜在抗菌肽,研究人员对人类蛋白质进行了生物信息学分析。通过分析,研究人员发现了数百种可能具有抗菌活性的肽序列。  B. 研究人员进一步对这些识别出的肽进行了功能预测,结果表明,这些肽可能在免疫反应中具有重要作用,能够有效抵抗多种微生物的感染。  结论:研究表明,人类蛋白质组中存在大量潜在的抗菌肽,这些肽可能在免疫防御中发挥重要作用,为开发新的抗菌药物提供了潜在的靶点。

figure 1

图2:鉴定出的PDDPs表现出抗菌活性


Figure 2 A. 为了评估PDDPs的抗菌活性,研究人员对不同的细菌菌株进行了抑菌圈实验。结果显示,PDDPs在多种细菌菌株上形成了明显的抑菌圈,表明其具有广谱的抗菌活性。  B. 通过最低抑菌浓度(MIC)实验,研究人员进一步量化了PDDPs对不同细菌的抑制能力。结果表明,PDDPs在较低浓度下即可有效抑制多种细菌的生长,进一步证实了其强大的抗菌活性。  C. 研究人员使用细菌生长曲线实验来观察PDDPs对细菌生长的动态影响。结果显示,PDDPs显著延缓了细菌的生长速度,进一步支持了其抗菌特性。  结论:通过一系列实验,研究人员证实了PDDPs具有显著的抗菌活性,能够有效抑制多种细菌的生长。

figure 2


图3:PPP1CB衍生肽在肺炎、菌血症和败血症模型中的体内抗菌活性

Figure 3 为了评估PPP1CB衍生肽在不同感染模型中的抗菌效果,研究者设计了多种体内实验,包括肺炎、菌血症和败血症模型。  A. 在肺炎模型中,研究者将小鼠分为对照组和实验组,实验组接受PPP1CB衍生肽治疗。通过分析肺部细菌负荷,结果显示,接受PPP1CB衍生肽治疗的小鼠肺部细菌负荷显著降低。  B. 在菌血症模型中,研究者对小鼠进行细菌感染后,给予PPP1CB衍生肽治疗。通过检测血液中的细菌数量,结果表明,PPP1CB衍生肽显著降低了血液中的细菌负荷。  C. 在败血症模型中,研究者对小鼠进行细菌感染后,给予PPP1CB衍生肽治疗。通过监测小鼠的生存率,结果显示,PPP1CB衍生肽显著提高了小鼠的生存率。  结论:PPP1CB衍生肽在肺炎、菌血症和败血症模型中表现出显著的体内抗菌活性,能够有效降低细菌负荷并提高生存率。

figure 3

图4:靶向蛋白酶体降解含PDDPs的蛋白质及其对细菌生长和感染的影响

Figure 4 为了研究含PDDPs的蛋白质在细菌生长和感染中的作用,作者设计了一系列实验来观察靶向蛋白酶体降解这些蛋白质的效果。  A. 为了验证靶向蛋白酶体降解含PDDPs蛋白质的效果,作者使用了特定的蛋白酶体抑制剂处理细菌,并通过蛋白质印迹分析了含PDDPs蛋白质的降解情况。结果显示,抑制蛋白酶体活性可以显著减少含PDDPs蛋白质的降解。  B. 为了评估含PDDPs蛋白质降解对细菌生长的影响,作者在含有和不含有蛋白酶体抑制剂的培养基中培养细菌,并测量了细菌的生长曲线。结果表明,抑制蛋白酶体活性导致细菌生长受到抑制。  C. 为了研究含PDDPs蛋白质降解对细菌感染能力的影响,作者在感染模型中引入了处理过的细菌,并通过计数感染细胞中的细菌数量来评估感染能力。结果显示,抑制蛋白酶体活性降低了细菌的感染能力。  结论:靶向蛋白酶体降解含PDDPs的蛋白质可以抑制细菌的生长和感染能力,表明这些蛋白质在细菌生长和感染过程中具有重要作用。

figure 4

图5:细菌感染促进PSME3的募集并诱导阳离子切割活性

Figure 5 探讨了细菌感染对PSME3募集及其阳离子切割活性的影响。  A. 为了研究细菌感染对PSME3募集的影响,作者通过免疫荧光染色分析了感染后的细胞,结果显示,细菌感染后PSME3在细胞中的募集显著增加。  B. 为了验证细菌感染是否影响PSME3的阳离子切割活性,作者进行了体外切割实验,结果表明,细菌感染能够显著诱导PSME3的阳离子切割活性。  结论:细菌感染能够促进PSME3在细胞中的募集,并诱导其阳离子切割活性。

figure 5

06



主要结论



蛋白酶体降解产物不仅仅限于抗原呈递,它们还扮演着至关重要的角色,作为细胞自洽的防御机制,在固有免疫中提供抗菌保护。通过研究,作者揭示了蛋白酶体生成防御肽(PDDPs)的新机制,这些肽在细胞自主地对抗细菌感染时发挥作用。具体来说,这些PDDPs通过干扰细菌膜来抑制细菌的生长,并且这种产生过程在细菌感染下会被增强。这种增强是通过蛋白酶体组成和功能的变化实现的,包括招募特定的调节亚单位(如PSME3)以促进带有阳极尾部的肽段的生成。该研究不仅为理解蛋白酶体在免疫系统中的角色提供了新的视角,还暗示了蛋白酶体降解产物在免疫调节下游中可能被忽视的功能。 此外,从转化的角度来看,识别出蛋白酶体衍生的防御肽可能为生物技术应用和感染性疾病及免疫缺陷状态下的治疗干预提供一种未开发的天然抗生素资源。综上所述,这项研究不仅拓展了我们对蛋白酶体在免疫中的理解,还打开了开发新型抗菌策略的潜在途径。

07



讨论总结



这篇论文探讨了蛋白酶体衍生肽(PDDPs)在免疫系统中的新角色,并提出了多项值得进一步研究的方向。首先,研究者们指出,蛋白酶体不仅在适应性免疫中发挥作用,还在固有免疫中通过生成抗菌肽提供自主性防御。这一发现揭示了一个新颖的免疫机制,即通过蛋白水解驱动的免疫反应桥接固有和适应性免疫。这一机制在进化上是有意义的,因为它利用了蛋白酶体广泛和复杂的降解体系,以最大化其在细胞防御中的功能。  讨论还关注了PDDPs的广泛潜力,包括它们在临床上的应用可能性。由于这些肽是天然产生的,它们可能比外源抗菌肽有更好的免疫耐受性,因此在对抗抗生素耐药感染方面具有很大潜力。此外,这些发现可能为开发新的诊断和治疗工具开辟道路,特别是在感染性疾病和抗生素耐药性问题日益严峻的今天。  该研究还提出了一些有待解决的问题,包括PDDPs是否以单独或协同的方式作用、PSME3的募集如何调节、PDDPs在体内的生成和分泌机理,以及不同免疫细胞和非免疫细胞是否有不同的固有免疫机制。作者强调,进一步研究这些问题将有助于深化对固有免疫进化和功能的理解,同时推动免疫学和蛋白酶体生物学领域的进步。总体而言,该研究不仅揭示了蛋白酶体在免疫中的新功能,还展示了其在治疗策略中的潜在应用。

END

【声明】内容源于网络
0
0
Jackson聊跨境出海
跨境分享志 | 每天记录跨境心得
内容 48153
粉丝 1
Jackson聊跨境出海 跨境分享志 | 每天记录跨境心得
总阅读183.8k
粉丝1
内容48.2k