一、招生专业目录
(一)《2026年中文授课本科生招生专业目录》(附件1)
(二)《2026年英文授课本科生招生专业目录》(附件2)
二、申请资格
(一)国籍要求:
1.持外国普通护照的非中国籍公民。
2.符合教育部《关于规范我高等学校接受国际学生有关工作的通知》等相关规定。
(二)综合要求:
1.年龄不超过25周岁者,身心健康(无传染病和影响正常学习的身体或精神疾患)、品学兼优、对华友好、无违法犯罪记录。
2.完成高中或同等学历课程,提供真实有效的成绩单,成绩单中无不及格成绩。未获得高中毕业证的学生,须提交预毕业证明。
3.我校不接受同一申请者在中国高校同时拥有两个及以上学籍。
(三)语言水平要求:
(四)自2026-2027学年起,所有申请本科专业的国际学生均须提供有效的CSCA成绩证明。考试相关信息请查看考试官网:https://csca.cn。考试成绩提交截止日期为2026年5月31日。已录取未提交成绩者需提交不晚于2026年4月的考试报名证明资料,已录取但逾期未提交者将视作放弃入学资格。
各专业对应的考试科目请查看附件1、2。
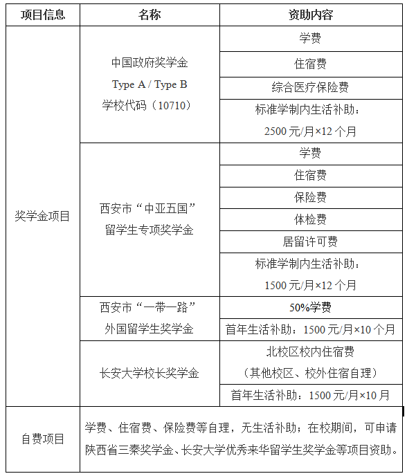
三、招生项目
注:
1.学校奖学金项目实行年度评审制度,评审坚持公开、公平、公正原则,鼓励学生勤奋学习、刻苦钻研,营造良好学习氛围,未通过评审者,奖学金资格将被取消或降低资助标准。
2.申请中国政府奖学金项目(CSC)申请者,建议优先向本国有关部门或中国驻外使领馆提交申请。申请资格、要求、流程、材料、机构代码与中国政府奖学金子项目类型等信息,请联系咨询本国有关部门或中国驻外使领馆获取。中国驻外使领馆的联系方式,可通过中国外交部网站https://www.fmprc.gov.cn/web/查询。
申请CSC Type B有严格的专业限制,请查阅专业附录参考。
四、申请期限
各项目申请期限具体如下:
注:各项目录取指标有限;如提前完成录取指标,项目申请截止日期将适时提前。
五、申请方式
申请者须在申请时间段内登录长安大学国际学生申请平台(https://is.chd.edu.cn/)填写申请表,提交电子版申请材料并缴纳申请费。
六、申请材料
申请者应保证所提供的申请材料及信息的真实、准确、完整,否则一经查证,将被取消申请、录取或学习资格。
(一)普通护照个人信息页扫描件。
护照有效期须至2027年3月1日及之后,如不符合时限要求请提前更换。入学报到前护照信息不可更改。现居住在中国大陆境内的申请者还须提供当前有效的签证页或居留许可页扫描件。
(二)高中毕业证书(在校学生提交本人就读学校出具的预计毕业证明)。
(三)高中成绩单(含高中所有课程)。
提供已获得的高中阶段所有课程成绩单;应届毕业生须提供当前已获得的高中阶段所有课程成绩单。
(四)语言水平考试成绩。
(五)来华留学本科入学学业水平测试(CSCA)成绩单。
(六)来华学习及研究计划(用中文或英文书写,800字左右)。
(七)《外国人体格检查记录》(下载地址:https://ies.chd.edu.cn/2024/0511/c8017a242539/page.htm)。
申请人应严格按照《外国人体格检查记录》中要求的项目进行检查,用中文或英文填写。缺页、未贴有本人照片或照片上未盖骑缝章、无医院盖章或医师签字的《外国人体格检查记录》无效。鉴于检查结果有效期为6个月,请申请者据此确定本人进行体检的时间。
(八)无犯罪记录证明扫描件。
申请者须提交由所在地公安机关出具的有效期内的无犯罪记录证明,通常应为提交申请之日前6个月以内的证明文件。
(九)截至2026年9月1日(含)未满18周岁的申请者,须提供以下监护人材料:
1.监护人为中国公民者:上传居民身份证扫描件;经济保证证明(存款不少于5万元人民币或等额外币);
2.监护人为外国公民者:上传护照(信息页)扫描件;非学生类居留许可(有效期须晚于2027年1月31日);经济保证证明(存款不少于5万元人民币或等额外币)。
(十)自费项目申请者须提交个人经济保证证明(存款不少于5万元人民币或等额外币)。
(十一)高中阶段获奖证书等其他个人综合能力证明材料(如有)。
注:
1.上述申请材料均需为中文或英文,其他语种文本须同时提供经公正的翻译件。
2.所有申请材料均通过申请系统(https://is.chd.edu.cn/)完成审核与处理。请勿邮寄纸质版申请材料或通过电子邮件发送相关材料。凡以纸质形式提交或通过电子邮件发送的申请材料,均不予审核处理。
七、费用缴纳
(一)收费标准
(二)付款方式
1.申请费仅限于在申请系统内支付;
2.学费、住宿费仅接受入学报到时现场缴纳,不接受现金。
(三)注意事项
以上费用已经缴纳,不予退还。
八、相关注意事项
(一)申请系统填写说明
1.请按照护照信息页显示的姓名全名填写护照姓名(确保姓和名的位置填写正确,如果护照上没有姓或名,则不填写)、护照号、护照有效期(仅接受护照有效期为2027年3月1日后的个人普通护照)。
2.请按时间顺序完整填写高中至申请时的全部教育经历和工作经历。
3.“家庭情况”中的父母信息为必填项。
4“在华事务担保人或机构”是指当申请者本人在中国留学期间相关事务的联系人,该担保人或机构需要在中国境内。如无,请填写申请者所在国驻中国使领馆相关信息。
(二)材料上传要求
1.所有上传的材料,须为原件彩色扫描件(PDF或JPG格式)。
2.“证件照”必须上传近期正面免冠彩色证件照片(请勿上传黑白照、艺术照、自拍照等不正规照片)。
(三)审核录取流程
1.学校将根据申请提交先后顺序分批次进行评审,奖学金结果将通过申请系统注册邮箱通知,请申请者保持邮箱畅通。
2.奖学金申请者不可同时享受中国各级政府和高校设立的其他奖学金资助,学校将根据相关规定,严格执行资格审核工作。
3.申请者一经录取,不得变更学校、学习层次、学习专业、授课语言、修业年限等学籍信息。
九、联系方式
地址:陕西省西安市南二环中段长安大学国际教育学院国际学生招生办公室
邮箱:apply@chd.edu.cn
电话:029-82334167/ 029-82334270/029-82335172
来源/招生办公室
编辑/赵梓含
审核/樊星

