
《环境保护税法》将于2018年1月1日起施行。“开征环保税”,也可理为“费”改“税”,将过去的排污费改为环保税,将排放应税污染物的企事业单位和其他生产经营者变为环保税纳税人。

来源:焦点视界
《环保税法》明确:直接向环境排放气、水、固体和噪声这四种应税污染物的企业事业单位和其他生产经营者,需要缴纳环保税,而这个范畴包括了大部分制造业和部分污染较严重的加工业。
环保税有哪些“亮点”
此次环保税增设了减税项:纳税人排放应税大气污染物或者水污染物的浓度值低于规定标准30%的,减按75%征收环境保护税。
同时排污费中的减排奖励政策得到保留:纳税人排放应税大气污染物或者水污染物的浓度值低于规定标准50%的,减半征收环境保护税。
环保税主要征收范围

大气污染物、水污染物、固体废物和噪声这四种。
从征收标准看来,易产生污水、废气、噪声、固体污染的企业都是重点监控对象。而涉及到具体行业的话,火电、钢铁、水泥、电解铝、煤炭、冶金、建材、酿造、纺织、制革、发酵、电镀、印染、造纸、食品加工、化工、制药等污染行业。铅原材料厂、钢铁厂、冶炼厂、化工厂等排污严重的企业以及烤漆厂、轮胎厂、车架厂、电池厂、塑件厂等配套企业都将面临税收负担。
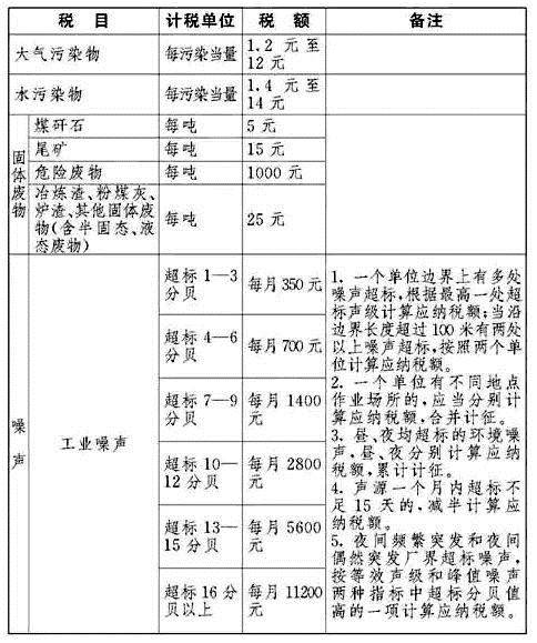
环保税税额标准
大气污染物:每污染当量1.2元至12元;
水污染物:每污染当量1.4元至14元;
煤矸石污染物:为每吨5元;
危险废物:为每吨1000元;
噪声按超标分贝数,如果工业噪声超标1-3分贝,将对企业每月征收350元;若噪声超标4-6分贝,则每月征收700元;若噪声超标16分贝以上,则每月征收11200元。
比如,据木业行业人士分析,以年产值5000万元为基准的中型家具企业为例:
每年度需缴纳大气污染物税额,累计约6-12万元;
需缴纳水污染物税额,累计约8-15万元;
需缴纳锯末,粉尘,化工垃圾,等固体废物税额,累计约15-30万元;
而需缴纳噪声税额,累计约为每月5000-2万元。
综上所述,一家中型家具生产企业的年度环保税额,应该在30-70万元。
《环保税法》所附《环保税税目税额表》

各地税额不一,哪里“便宜”哪里“贵”?

本次环保税法列出了环保税征税目的及税额,强调了大气和水污染物的税额由省级政府确定,报经省级人大常委会决定。简单来说,环保税税额省级政府说了算。
各省原排污费适用不同的标准、有高有低,此番“费改税”各省思路也有不同。不少省份将原排污费标准“平移”为环保税税额,部分省份则提高了标准。具体参考如下:
福建:大气污染物每污染当量1.2元;水污染物中,五项重金属、化学需氧量和氨氮每污染当量1.5元,其他水污染物每污染当量1.4元。基本遵循“税费平移”。(已通过省人大表决)
贵州:大气污染物每污染当量2.4元;水污染物每污染当量2.8元。为贵州现行排污费征收标准的两倍。(已通过省人大表决)
浙江:大气污染物每污染当量1.4元,四类重金属污染物为每污染当量18元;水污染物每污染当量1.4元,五类重金属污染物每污染当量1.8元。基本遵循“税费平移”。(尚未通过省人大表决)
江苏:大气污染物和水污染物中的主要污染物征收标准分别是每污染当量4.8元和5.6元。基本遵循“税费平移”。(尚未通过省人大表决)
江西:大气污染物每污染当量1.2元;应税水污染物每污染当量1.4元。遵循“税费平移”,且为最低税收标准。(尚未通过省人大表决)
广东:大气污染物每污染当量1.8元;水污染物每污染当量2.8元。相比现行排污费征收标准有所上浮。(尚未通过省人大表决)
山东:二氧化硫、氮氧化物每污染当量征收环保税6.0元,其他应税大气污染物每污染当量征收环保税1.2元;应税水污染物每污染当量征收环保税1.4元。(尚未通过省人大表决)


