近日,国家金融监督管理总局了发布《关于适用商业健康保险个人所得税优惠政策产品有关事项的通知》,其中提到:
1
税前扣除新政!
8月起实施!
1
范围扩大
将适用个人所得税优惠政策的商业健康保险产品范围,扩大到商业健康保险的主要险种,包括医疗保险、长期护理险和疾病保险。
2
扩大被保群体
适用优惠政策的商业健康保险的被保险人,可以是投保人本人,也可以是其配偶、子女或父母。
3
允许设置不同方案
1)医疗保险保障范围应当与基本医疗保险做好衔接,加大对合理医疗费用的保障力度。对于适用商业健康保险税收优惠政策的投保人为本人投保的,不得因既往病史拒保或者进行责任除外。可针对既往症人群设置不同的保障方案,进行公平合理定价。治疗特定疾病的医疗费用保险,或者治疗特定疾病的特定药品费用保险和特定医疗器械费用保险,不受此要求限制。
2)长期护理保险应当为不同年龄人群提供针对性的护理保障。鼓励开发针对既往症和老年人等人群的产品。鼓励开发满足在职人群终身保障需求的产品。鼓励探索适合居家护理、社区护理和机构护理的支付方式。
3)疾病保险应当设置合理的保障责任范围和期限,有效提升产品保障能力。鼓励开发针对既往症和老年人等人群的产品。
4
建立信息账户
信息平台为适用个人所得税优惠政策的商业健康保险的投保人建立信息账户,生成唯一的识别码,用于归集和记录投保人投保的所有适用个人所得税优惠政策的商业健康保险相关信息,支持投保人按照有关规定进行个人所得税税前扣除。
注意:识别码与保险合同相互独立。
注意
1.医疗保险的保险期间或保证续保期间不低于3年;长期护理保险和疾病保险的保险期间不低于5年。
2.购买适用个人所得税优惠政策的商业健康保险,允许在当年(月)计算应纳税所得额时予以税前扣除,限额2400元/年(200元/月)。
3.本通知自今年8月1日起实施。
本次新政从原来只有医疗保险,扩大到包括医疗保险、长期护理险和疾病保险等商业健康保险的主要险种,个税优惠又增加了新的税前扣除项目。
除此之外,还有哪些减免个税的情形呢?一起看下去。
2
收藏!
15种减免个税的情形
目前,有15种情况可以减免个税,一起来看下:
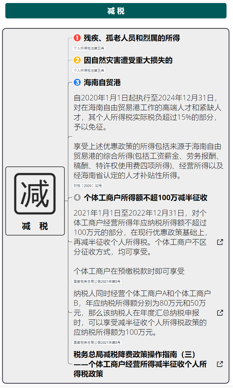
01
个体工商户不超过100万元的部分
自今年1月1日至2024年12月31日,对个体工商户年应纳税所得额不超过100万元的部分在现行优惠政策基础上,减半征收个人所得税。
政策依据:《财政部 税务总局关于小微企业和个体工商户所得税优惠政策的公告》。
02
个体工商户不超过100万元的部分
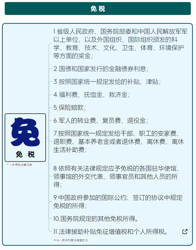
自2022年1月1日起,对法律援助人员按照《中华人民共和国法律援助法》规定获得的法律援助补贴,免征增值税和个人所得税。
法律援助机构向法律援助人员支付法律援助补贴时,应当为其获得补贴的法律援助人员办理个人所得税劳务报酬所得免税申报。
政策依据:《财政部 税务总局关于法律援助补贴有关税收政策的公告》。
03
不属于工资的补贴、津贴
下列不属于工资、薪金性质的补贴、津贴或者不属于纳税人本人工资、薪金所得项目的收入,不征税:独生子女补贴;托儿补助费;差旅费津贴、误餐补助。
政策依据:《国家税务总局关于印发<征收个人所得税若干问题的规定>的通知》《财政部国家税务总局关于误餐补助范围确定问题的通知》。
04
公务用车、通讯补贴收入
个人因公务用车和通讯制度改革而取得的公务用车、通讯补贴收入,扣除一定标准公务费用后,按照”工资、薪金“所得项目计算和代扣代缴个人所得税。
政策依据:《国家税务总局关于个人所得税有关政策问题的通知》。
05
福利费(生活补助费)
从企业、事业单位、国家机关、社会组织提留的福利费或者工会经费中支付给个人的生活补助费免征个人所得税。生活补助费是指,由于某些特定事件或原因而给纳税人本人或其家庭的正常生活造成一定困难,其任职单位按国家规定从提留的福利费或者工会经费中向其支付的临时性生活困难补助。
政策依据:《中华人民共和国个人所得税法》《国家税务总局关于生活补助费范围确定问题的通知》。
06
救济金、抚恤金
救济金、抚恤金免纳个人所得税。其中,救济金是指各级人民政府民政部门支付给个人的生活困难补助费。
政策依据:《中华人民共和国个人所得税法》《中华人民共和国个人所得税法实施条例》。
07
工伤保险待遇
对工伤职工及其近亲属按照《工伤保险条例》规定取得的工伤保险待遇,免征个人所得税。
其中,工伤保险待遇包括:工伤职工按照《工伤保险条例》规定取得一次性伤残补助金、伤残津贴、一次性工伤医疗补助金、一次性伤残就业补助金、工伤医疗待遇、住院伙食补助费、外地就医交通食宿费用、工伤康复费用、辅助器具费用、生活护理费等,以及职工因工死亡,其近亲属按照《工伤保险条例》规定取得的丧葬补助金、供养亲属抚恤金和一次性工亡补助金等。
政策依据:《财政部 国家税务总局关于工伤职工取得的工伤保险待遇有关个人所得税政策的通知》《工伤保险条例》。
08
三险一金
企事业单位按照实际缴付的基本养老保险费、基本医疗保和失业保险费,免征个人所得税;
个人按照规定缴付的基本养老保险费、基本医疗保险费和失业保险费,允许个人应纳税所得额中扣除;
单位和个人分别不超过职工本人上一年度月平均工资12%的幅度内,其实际缴存的住房公积金,允许在个人应纳税所得额中扣除。
政策依据:《财政部 国家税务总局关于基本养老保险费基本医疗保险费失业保险费 住房公积金有关个人所得税政策的通知》。
09
个人提取的“三险一金”
个人实际领(支)取原提存的基本养老保险金、基本医疗保险金、事业保险金和住房公积金时,免征个人所得税。
政策依据:《财政部 国家税务总局关于基本养老保险费基本医疗保险费失业保险费 住房公积金有关个人所得税政策的通知》。
10
生育津贴
生育妇女按照县级以上人民政府根据国家有关规定制定的生育保险办法取得的生育津贴、生育医疗费或其他属于生育保险性质的津贴、补贴免征个人所得税。
政策依据:《财政部 国家税务总局关于生育津贴和生育医疗费有关个人所得税政策的通知》。
11
国家统一发放的补贴、津贴
按照国家统一规定发放的补贴、津贴,免征个人所得税。
其中,国家统一规定发放的补贴、津贴,是指按照国务院规定发给的政府特殊津贴、院士津贴、资深院士津贴以及国务院规定免纳个人所得税的其他补贴、津贴。
政策依据:《中华人民共和国个人所得税法》《中华人民共和国个人所得税法实施条例》。
12
退休费、离休费
按照国家统一规定发给干部、职工的安家费、退职费、基本养老金或者退休费、离休费、离休生活补助费,免征个人所得税。
政策依据:《中华人民共和国个人所得税法》。
13
离退休专家取得的补贴
达到离休、退休年龄,但确因工作需要,适当延长离休退休年龄的高级专家(享受国家发放的政府特殊津贴的专家、学者和中国科学院、中国工程院院士),其在延长离休退休期间的工资、薪金所得,视同退休工资、离休工资,免征个人所得税。
政策依据:《财政部 国家税务总局关于个人所得税若干政策问题的通知》。
14
科技人员职务转化现金奖励
依法批准设立的非营利性研究开发机构和高等学校依据《中华人民共和国促进科技成果转化法》规定,从职务科技成果转化收入中给予科技人员的现金奖励,可减按50%计入科技人员当月“工资、薪金所得”,依法缴纳个人所得税。
政策依据:《财政部 税务总局 科技部关于科技人员取得职务科技成果转化现金奖励有关个人所得税政策的通知》《中华人民共和国促进科技成果转化法》。
15
科技人员股权奖励
科研机构、高等学校转化职务科技成果以股份或出资比例等股权形式给予科技人员个人奖励,经主管税务机关审核后,暂不征收个人所得税。
政策依据:《国家税务总局关于促进科技成果转化有关个人所得税问题的通知》
3
其他免税与减税
免税
减税
以上素材来源于网络整合,如侵删!

