亚马逊全球开店最新审核资料大纲:
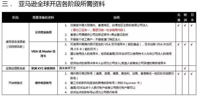
1、企业开店:营业执照+法人身份证(注意:只是美国站哦!)
2、个人开店:身份证+水电煤账单
也就是说:

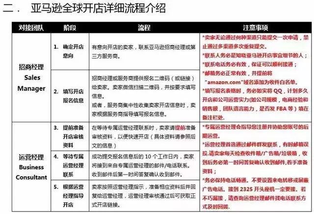
有关开店流程,招商经理建议,务必使用全新的邮箱地址,并准确填写卖家的开店第一意向站点(北美、欧洲或日本);如需做多个站点,填写多次并使用不同的邮箱地址。提交成功后,页面会跳转到亚马逊全球开店主页,之后一般10个 工作日内会有专属运营经理与卖家联系,无需自行再在网站上重复注册。过程中如有问题,可邮件联系亚马逊招商经理。
据可靠消息,亚马逊官方最快将于下周一(3月13日)正式后台系统层面落实。此外,企业提交审核资料平均在10分钟之内可通过。
那么问题来了,“全民亚马逊”的时代将至,这是不是意味着“跟卖”飓风也不远了呢?
获取更多更新资讯,请关注
“跨境电商资源汇”

分享 最实用的跨境电商卖家工具
提供 最具价值的行业信息、实操干货

