【德鲁克卓越管理工作坊】经典必修课《经理人与组织》7月13-14日长沙开班,本课程通过辅佐篇、共事篇、激励篇、规划篇、决策篇、组织篇6项修炼,可以帮助经理人更好的处理上级、平级、下级之间的关系,统一管理思想、善用组织资源,有效规划与决策,提升组织绩效。儒雅风趣的仲艳松老师将为您深度解析德鲁克管理精髓,通过教练引导方式让您体会6项修炼的价值所在……欢迎组团学习,让组织学习成为一种工作方式!

【课程简介】这是一门既澄清理念又提升技能的课程,德鲁克先生通过案例影片和大家探讨部门经理、负责人等管理者所遇到的问题、挫折、当时的具体情况以及如何做出决策。最重要的是,如何处理上司、同事、下属之间的关系,如何恰当地作出规划与决策。课程的案例影片将许多具有普遍意义的人物和事件放到一家公司的背景下,逐步展开一幕幕鲜活的场景,就像是发生在我们身边的故事。
【适合对象】有两年以上管理经验的部门经理、项目经理、分公司经理等中层管理者等
授课方式:精选德鲁克先生最具代表性的、适用于管理者的经典理论,结合经理人管理工作实践,采用互动、启发式案例教学。
【课程目的】通过学习该课程,经理人将更好地认识自己在组织中的角色、并清晰如何围绕“责任”、“贡献”和“成果”更好地开展工作,进而提高个人绩效与企业的整体绩效。本课程帮助经理人认识到如何协调自身与组织内各方面的关系,使其在组织中少受挫折、有所成就,并帮助组织统一管理思想、促进内部沟通协作、提高组织绩效,同时使个人及团队的价值得以充分体现。
【课程费用】4800元/人
【培训时间】2018年7月13-14日 长沙
【培训地点】长沙岳麓区茉莉花国际酒店15楼茉莉厅

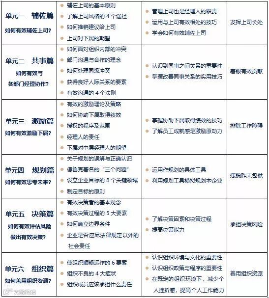
【课程大纲】

【讲师介绍】

City University of Seattle MBA
中国科学院工学硕士
埃里克森国际学院授证教练。
仲艳松老师拥有15年的跨国公司工作和管理经验,曾先后就职于华为技术有限公司、北电网络(中国)有限公司、诺基亚(中国)投资有限公司和诺基亚西门子通信公司,担任销售经理、市场经理、首席网络架构师等职务,对团队建设、资源协同和企业文化等管理理念有着较为深刻的理解,具有丰富的管理实战经验。
主要研究领域:领导力、沟通与激励、规划决策、团队建设。
【往期回顾】



