点击蓝色文字关注我们吧!

《经理人与组织》
——管理者的功能性任务
课程总体介绍
本课程帮助经理人认识到如何协调自身与组织内各方面的关系,使其在组织中少受挫折、有所成就,并帮助组织统一管理思想、促进内部沟通协作、提高组织绩效,同时使个人及团队的价值得以充分体现。
适合对象:
有两年以上管理经验的部门经理、项目经理、分公司经理等中层管理者。
授课方式:
精选德鲁克先生最具代表性的、适用于中层管理者的经典理论,结合经理人管理工作实践,采用互动、启发式案例教学。
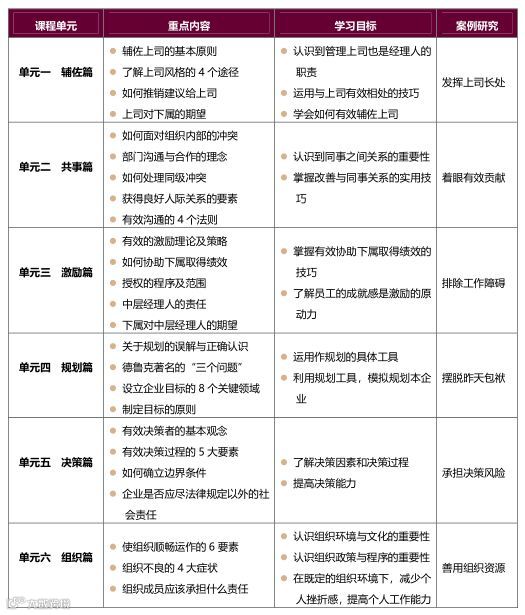
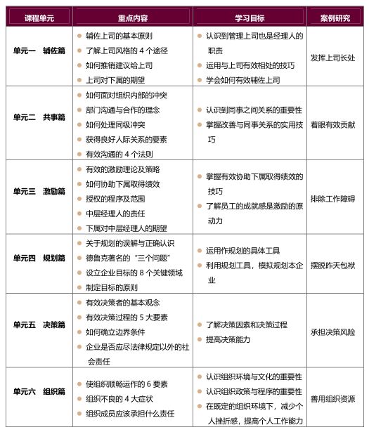
课程纲要:

讲师简介:
北京彼得·德鲁克管理学院 资深讲师
赵华 女士
赵华老师具有十余年丰富的企业管理及财务管理经验,并拥有创业经历。
所服务的行业包括通信产品行业、国际贸易行业、电子产品行业、会计师事务所以及非营利组织。对国企、外企和民企的组织结构和运营模式都有较深程度的了解。在国际非营利组织美国国际青年成就中国部(JA China)工作期间,曾为多家世界五百强企业的中高层管理者做过上百场志愿培训。
讲师特点:
赵华老师重视学员的实际需求,有的放矢地做课前准备,授课富有激情,逻辑清晰,张弛有度,重点突出,擅长理论与实践相结合的案例教学,能够有效引导学员进行深入思考并分享丰富的实战经验。加入德鲁克学院后,赵女士将自己多年的管理、培训及创业经验与德鲁克的管理思想相结合,在授课中以深入浅出的方式与学员进行互动研讨。结合自己多年的创业经验,赵女士还以独特的视角有效帮助经理人理解个人绩效与组织绩效间的关系,使学员受益匪浅。
研究领域:
组织行为、使命与战略规划、组织文化建设、企业社会责任、非营利组织的管理。
主讲课程:
《经理人与组织》
客户评价:
赵老师生动的讲解能深入浅出地说出工作中遇到的问题及解决办法,也能给我在工作中有所启发。另外,在人生规划部分也给予宝贵建议,从而令我在人生价值观中有崭新的启发。
——广东景兴卫生用品有限公司学员
老师的演讲技巧惟妙惟肖,把管理的重点润物无声地渗透到各个案例分享上,加深了学员的印象及理解。 ——爱玛客学员
老师自身的人格魅力和影响力令人感动。老师所表现出来的敬业、专注、负责的态度,人生的丰富经验和视野,富有社会责任感的处世态度令人折服。
——工商银行青岛分行学员
赵老师有丰富的经理和工作经验,在管理方面知识很广,以深入浅出的方式和很好的教学方法教学,使我们受益匪浅。
——徐工液压学员
课程安排与报名事项
时间:2019年5月10-11日(周五、周六)
地点:深圳市
课程费用
4800元/人/2天
报名热线
周老师 137 2430 8605
金老师 137 5108 6689
刘老师 177 2281 3824


