点击蓝色文字关注我们吧!

《八项基本管理技能》
——管理者的操作性任务
课程总体介绍
本课程专门针对于管理的共通问题,如人际关系、沟通、激励以及协调等问题进行分析,并帮助学员寻找出现问题的原因,在课堂上实战演练。本课程为学员提供一个系统的工具箱,掌握八项实用的基本管理技能,以提高其本人及部门绩效。
授课方式
教学内容与德鲁克管理思想融会贯通,采用互动、启发式案例教学,学员一起交流探讨工作中的管理问题。
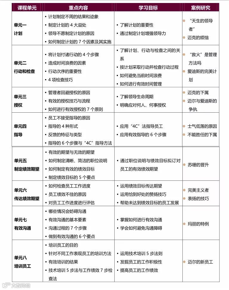
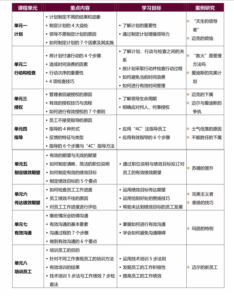
课程大纲:


讲师简介
彼得·德鲁克管理学院 认证讲师
谢言川先生
师从著名管理学家陈春花教授,荣获中国企业培训匠心奖、中国行动学习十佳讲师、中国品牌培训师100强等多项殊荣。
谢老师参与过2所企业商学院的建设和升级,曾在家电、地产等行业积累了丰富的工作经验、管理经验,并应用先进的管理理论,导入行动学习的体系和方法,设计并开发出了个性化的管理项目和多门行动学习式课程。
谢老师多次受邀在《中外管理》杂志举办的中外管理人力资源论坛、《培训》杂志举办的中国培训与发展年会、中国企业教育百强论坛、中国人力资源协会、财智名家人力资源论坛举办的人力资源论坛等峰会和论坛上做主题演讲。
谢老师擅长运用行动学习和管理教练模式推动管理改善和学习落地,每年坚持课程和项目迭代式升级,其课程强调三“特性”:适用性、实用性和实效性。在互联网、通信业、制造业、农业等多个行业的企业担任经营顾问、管理顾问和行动学习顾问,谢老师会根据不同企业的现状和特性,提供个性化的提供专业的价值服务,助推企业在不确定的环境中稳健经营和持续成长。
研究领域:组织管理 行动学习等。
主讲课程
《八项基本管理技能》
服务过的企业
一汽集团 江西高速 中信银行 平安银行
中国移动 中国联通 中国电信 太平洋集团
金堆城集团 晚安集团 国家电网 合生元
中广核 中联重科 中通服 中国华云集团
立信集团 白云机场 南方航空 中国国航
中国气象局 中兴通讯 中国核电研究院
奥园集团 光大集团 龙光地产 美的集团
一汽集团 欧姆龙 新中源 中电科技集团
淘宝大学 国药集团 立白集团 南方电网
周大福 中化集团 乔丹体育 力源集团
金龙鱼 中海油 蒙牛集团 迅雷网络等。
客户评价
用以致学,学习工作化,这是和谢老师合作多期项目后,我们get到的新认知,难得可贵的是,谢老师不仅给我们改善认知,还帮助我们导入有效的工具和方法,帮助我们学有所成,学有所用,学有所获,感激谢老师。
——迅雷网络 侯院长
谢老师的学习落地课程,是我见过最棒的学习落地课程,过去我们强调现场的反应,而谢老师强调知识重现,任务连接,实践应用,谢老师不仅授之以鱼,还授之以渔。谢老师实战经验特别丰富,总是以鲜活的案例,带我们进入真实的工作情景,身临其境,帮我们找到了连接和落地的路径。
——国药集团 李经理
管理是为经营服务,管理的有效性取决于目标的达成状态和人才的培养结果,谢老师对于管理科学与艺术如数家珍,谢老师思维缜密,谈吐儒雅,妙趣横生,为我们呈现了非常棒的管理课程,谢谢。
——中电科集团 张总
移动的行动学习课程特别多,但谢老师的认知重构、路径规划、方法导入,应用连接的行动学习课程,对我们来说是耳目一新,他对行动学习进行了深入的研究,并与中国企业现状进行结合,为我们贡献了一个有价值的、新的行动学习课程。
——广东移动鼎湖学院 郭经理
谢老师的行动学习以具体问题为带入,在课堂上以丰富的实践经验结合我们团队的实际情况,通过群策群力的方式,带着大家在获得问题的解决方案,还习得了知识、技能,改善了认知。课程现场,谢老师思维缜密,娓娓道来,给我们带来一场学习的盛宴。
——新中源集团 谭总
课程安排与报名事项
课程时间:
10月13-14日(周六-周日)
11月02-03日(周五-周六)
课程地点:
开课前5个工作日确定
课程价格:
3850元/人
报名热线
周老师 13724308605
陈老师 15814668134
刘老师 13924627994
金老师 13751086689
沈老师 13510547834


