点击蓝色文字关注我们吧!

“现代管理学之父”彼得·德鲁克
●他创建了现代管理学,使“管理”成为可以学习和传授的学科;
●他贡献了毕生的精力,来理清我们社会中人的角色和组织的角色;
●他的著作是管理的里程碑,他的思想非常清晰,在那些狂热的追求时髦思想的人群中独树一帜;
●众多著名管理学大师及企业领袖都深受其思想的影响,并将他们的重要决策和成功归功于他;
●他被尊称为“现代管理学之父”“大师中的大师”。
彼得·德鲁克管理学院
在彼得·德鲁克先生的亲自指导下,彼得·德鲁克管理学院成立于1999年,一直致力于德鲁克管理思想的研究和传播。
彼得·德鲁克管理学院有志在中国培育一批卓有成效的管理者和正直高尚的领导者,为实现一个功能健全、和谐发展的社会做出自己的贡献。
◆全球最领先的德鲁克管理思想研究和传播机构
◆德鲁克及其家族在中国独家授权的管理学院
◆独家拥有德鲁克系列版权课程
◆经验丰富的教师队伍
◆培养了大批企业家和企业高管
【德鲁克卓越管理工作坊TM】介绍
作为企业家和经营者,您的团队是否遇到这样的挑战:
管理不出成效:业务能力突出,管理相对滞后,
管理技能不足:管理有心无力,方法不接地气;
如何借助测评工具,让您识人、用人、管人不再难?
如何从管理到领导,成为一名内部教练?
作为培训负责人,您是否遇到这些问题:
管理者学习了大量的散点知识,零散不系统,
听了很多课程,但还是“知道”太多,“做到”太少,学习迁移能力不足。
针对以上问题,【德鲁克卓越管理工作坊TM】:
✦通过测评并掌握科学测评工具,觉察自己,懂得他人,管理团队(学员参与测评并拥有一份价值680元的管理者报告)。
✦德鲁克三门经典管理必修课程:在手、脑、心各部位形成联动,培养卓有成效的管理者。
✦教练领导力课程:让管理者(领导)成为教练,实现更高组织绩效。
✦行动学习工坊:结合所学课程和实践,带您生成管理能力指标,实施落地行动计划,推动管理创造价值。
工作坊特点
◆技术创新:不仅有德鲁克3个经典课程,在工作坊里引入了测评、行动学习和教练技术,构建了从认知到落地学习的闭环,同时线上线下课程相结合;
◆形式创新:引入拼班模式,符合互联网特点:
快:与企业达成培训合作后迅速开班,最低35人;
差异化:不同于之前的单课学习,系统、深入;
低成本:1人参加5门课程10天费用9800元,单天低至980元;
◆服务创新:借鉴商学院总裁班服务模式,引入班主任和助教,做强服务,进行班级管理,走访学员单位,学员提交学习论文,颁发证书,开营和闭营强调仪式感。
工作坊市场表现
自2017年4月正式推出,工作坊从深圳出发,走进北京、上海、广州、长沙、福州、海口、昆明、佛山、桂林、苏州、南京、合肥、徐州等10多个城市,成功举办20余期,参与企业数超过100家,学员人数1000余人。相对传统公开课程,更加系统,不断有老客户介绍加入新班;相对于培训项目,性价比高,评价最中肯的一句话:
企业做管理培训的痛点是很难做到知行合一、落地转化,而德鲁克工作坊就聚焦这个痛点,帮企业解决了学而后知、之而后用的问题,实用且系统,非常好!
——某A股上市公司培训总监的评价
项目证书
工作坊结业后,颁发由彼得·德鲁克先生授权签名的《在职经理人培训证书》。
工作坊安排
精选5门管理课程,10天系统学习,时间跨度5个月,每月安排2天集中授课。
培训费用
98000元/10人,5门课程,10天。
培训报名流程

培训服务
1.班主任负责制,学分制学习,组建学习小组,奖励优秀学习小组和个人;
2.每位学员获赠一本德鲁克经典著作《卓有成效的管理者》或《21世纪的管理挑战》,修满学分并完成1000字学习心得,颁发德鲁克学院结业证书;
3.每月不定期由主讲老师分享微课一次,时长45-60分钟;
4.学习期间不定期组织线下交流活动,德友企业互访,开展德鲁克读书会;
5.德来商学提供培训场地,负责专门的开班与结业仪式。
参训单位协助
●安排一位培训对接人,负责与工作坊举办单位及时沟通联系
●提供参训学员名单及基本信息
●及时跟进参训学员学习及考勤情况
管理思想实践简图

课程安排

工作坊版权 & 获奖证书


课程介绍
课程一:精准识人与高绩效团队打造
——人才测评在管理中的应用
人才测评通过科学方法对个体的行为和内在素质进行分析,是为人事决策提供可靠、客观的依据,为人事决策提供参考性建议,是人事决策的基本工具。人才测评对企业人力资源的有效开发与利用个人择业与事业发展,都有着十分重要的意义。
1
适合对象:
有一定管理经验部门经理、项目经理、分公司经理,以及核心岗位的专业骨干、HR部门。
2
授课方式:
训前测评+报告解读+互动研讨+案例教学+音像资料
3
标准课时:
2天(14个小时)
4
学习后的收益:

5
课程设置:

课程二:八项基本管理技能
——侧重管理者的操作性任务
本课程对于管理者的共通问题,如计划、行动、授权、沟通、激励等问题进行深入分析并通过教学活动的设计,使学员在课堂上进行充分的实战演练,掌握并能熟练应用基本的管理技能,提高其本人及部门绩效。
1
授课方式:
采用互动、演练、启发式教学,课堂 70% 的时间用于课堂教学活动的体验,全方位地覆盖了基层经理需要具备的管理技能,引导新经理在系统提升能力的过程中完成角色的转变。
2
标准课时:
2天(14个小时)
3
学习后的收益:
✦掌握“把事情做对”的能力;
✦对工作目标进行战略思考制定“有效”的工作计划,建立成果导向的思维方式 ;
✦学会工作委派和授权的方法,赋能于团队能够初步运用教练式指导方法;
✦对下属进行有效的工作指导, 能够进行积极有效的绩效反馈和基本发展为目的反馈;
✦理解并将绩效精神与组织工作相结合,建立高绩效团队。
4
课程设置:

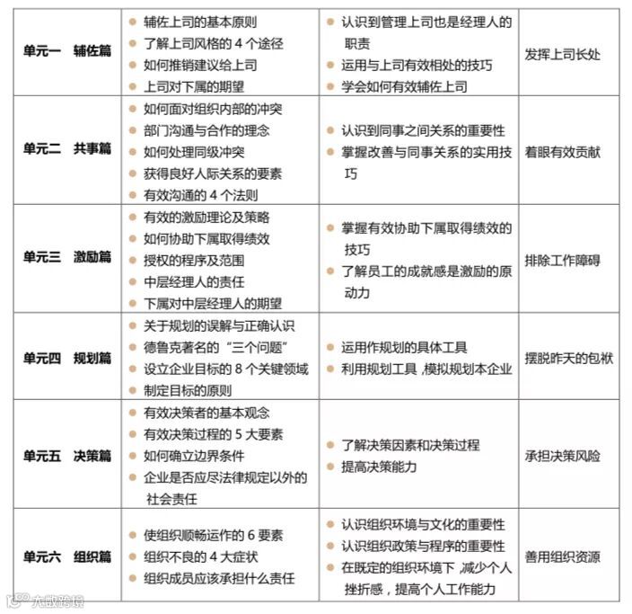
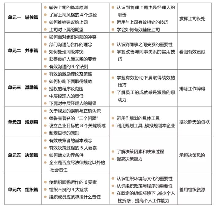
课程三:经理人与组织
——侧重管理者的功能性任务
这是一门既澄清理念又提升技能的课程,德鲁克先生通过案例影片和大家探讨部门经理、负责人等管 理者所遇到的问题、挫折、当时的具体情况以及如何做出决策。最重要的是,如何处理上司、同事、下属之间的关系,如何恰当地作出规划与决策。 通过学习该课程,经理人将更好地认识自己在组织中的角色、并清晰如何围绕“责任”、“贡献”和 “成果”更好地开展工作,进而提高个人绩效与企业的整体绩效。
1
授课方式:
精选德鲁克先生最具代表性的、适用于管理者的经典理论,结合经理人管理工作实践, 采用互动、启发式案例教学。
2
标准课时:
2天(14个小时)
3
学习后的收益:
✦掌握辅佐上司的要点
✦掌握与同事共事的要点
✦掌握激励下属的要点
✦提升部门目标规划能力
✦提升有效决策能力
✦提升平衡组织资源的能力
4
课程设置:

课程四:卓有成效的管理者
——侧重管理者的战略性任务
《卓有成效的管理者》我更是爱不释手,不知读了多少遍,常读常新。尤其是面对变幻莫测的市场和全球化竞争的困惑时,总能从书中得到新的启示。
管理者都应该学会有效性,这是成为一名有效的管理者的必经之路。
——张瑞敏(摘自《卓有成效的管理者》序)
本课程根据彼得·德鲁克的同名经典之作《卓有成效的管理者》研发,德鲁克先生将和管理者一起探讨高层管理者需要面对的重要管理任务,帮助管理者成为机构所需要的、能够完成“非同寻常任务”的“寻常人才”。
1
适合对象:
有两年以上管理经验,对所在部门、机构负有全面管理责任的中高层管理者。
2
授课方式:
萃取德鲁克先生同名著作精华,切合中国管理者的实际情况,采用互动、启发式案例教学。
3
标准课时:
2天(14个小时)
4
学习后的收益:
✦掌握时间管理的能力
✦重视贡献的能力
✦关注机遇的能力
✦掌握做出有效决策的能力
✦掌握用人之长的能力
5
课程设置:

课程五:教练领导力
——实现更高组织绩效的领导力必修课

工作坊师资介绍

专业专长
✦10多年高管经历,具有丰富的企业经营及人才管理实践;
✦精通DISC、OPQ等多种类型测评的应用,DISC报告解读超过3000份;
✦擅长领导力开发、人才测评及发展、人力资源体系建设。
部分项目经验
✦国药大学高管团队诊断及建设项目
✦巴德富实业业务体系人员测评项目
✦顺炎股份领导力建设项目
✦美兆环境股份人力资源体系优化项目

具有近20年大中型企业管理工作经历,积累了丰富的市场、产品、项目等管理实践经验,具有战略新业务开拓经营管理经验。同时,有10多年咨询顾问经历,长期为不同行业大中型企业提供管理战略、业务流程优化等咨询服务,具有对国内制造业、采掘业、高新技术业等行业业务经营的深入了解,熟悉大中型国有企业、民营企业的不同特点。
基于长期的管理实践和顾问咨询经验,张梅女士对国内企业面临的管理现实有深入理解,能够将德鲁克管理思想与企业管理实践结合分析,帮助学员理清思维。授课逻辑清晰,深入浅出,善于引发学员寻求问题本质,从不同角度思考管理现实,感悟自我思维突破。
主要研究领域
团队管理、领导力、市场营销。
主讲课程
《卓有成效的管理者》、《八项基本管理技能》。

仲艳松老师拥有15年的跨国公司工作和管理经验,曾先后就职于华为技术有限公司、北电网络(中国)有限公司、诺基亚(中国)投资有限公司和诺基亚西门子通信公司,担任销售经理、市场经理、首席网络架构师等职务,对团队建设、资源协同和企业文化等管理理念有着较为深刻的理解,具有丰富的管理实战经验。
由于在多种管理岗位的丰富实践,并亲历了不同的企业发展阶段,能体会到企业在不同时期的组织变革,及其对企业文化和组织成员的影响,善于观察和分析人与组织的关系,探索经理人的成长与作用,积累了典型而生动的实例,并给学员以深刻启迪。
仲老师授课风格儒雅风趣,富于感染力,善于深入浅出地讲授,注重与学员的课堂互动,通过启发式提问引导学员思考,并进行有效反馈与总结。他开朗的性格、清晰的逻辑,丰富的管理经验和良好的文学修养,使学员在学习过程中获益良多。
主要研究领域
领导力、沟通与激励、规划决策、团队建设。
主讲课程
《经理人与组织》、《卓有成效的管理者》。
服务过的企业(部分)
北方工业、柒牌、万古、广东天禾、北京创智信科科技有限公司、创业成长互助联盟、昆仑银行、国家电子网公司、京海发电、搜狐、畅游、唯品会、中国工商银行

柳亚涛老师在公司运营层面的实际工作经验丰富扎实,组织管理能力强,多年的市场开拓和企业管理工作,培养出其对所培训课程独到的理解,并擅长与人沟通,授课富有激情、思维敏捷,逻辑清晰,能够有效引导学员进行深入思考并分享丰富的实战经验,独到的见解和实操经历使学员们在学习中受益非浅。
主要研究领域
领导力、创新、企业教练辅导。
主讲课程
《卓有成效的管理者》、《创新与企业家精神》、《八项基本管理技能》、《知识工作者的自我管理》、《高效团队领导者》。

教育背景
中国石油大学矿场地球物理学士、浙江大学管理科学与工程硕士、新西兰国立梅西大学EMBA。
作品/著作

工作经历
曾就职于BP石油、IBM、RR DONNELLEY等世界500强公司,担任过多年高层管理工作,并长期为众多国内外企业提供管理咨询工作,肖老师是中国百强讲师,资深管理和领导力专家,对领导力和企业管理有着广泛而系统的研究,尤其是领导力发展与管理人员的培训与开发方面,有着深厚的实战经验加理论沉淀。
服务过的企业(部分)
中国移动(深圳)、富士康科技集团、3M、IBM、Cisco、可口可乐、联邦快递、丰田汽车、麦当劳、深国商集团、海南农垦、TCL集团、建设集团、建设银行、联想信息、中航地产、万科、中海油、上海高知特信息、综合信兴物流、沃尔玛、喜来登酒店、捷普科技、翡翠航空、杜邦中国、环胜电子、当纳利印刷、远望谷信息技术、利华集团、中航集团、英威腾电气、东风南方实业集团、太平财险、万科集团、中兴通讯、赢家服饰、天诚集团、红门科技、珠江啤酒等……


公司简介
德来商学:
成为中国企业管理提升的智慧供应商
德来商学(深圳市管理咨询行业协会副会长单位)下辖德来互联、普瑞达咨询和正德咨询,依托管理学之父德鲁克的管理思想体系,与国合•耶鲁商学院、中国人民大学公共政策研究院、彼得•德鲁克管理学院三家专业组织资源合作,拥有德鲁克经典管理系列和行动金牌经理人版权课程,同时注重自有产品研发:
2017年11月“德鲁克卓越管理工作坊系列”,
2018年4月“知行合一研习坊系列”,
2018年7月“领导力智慧工坊”获中国版权保护中心登记。
其中“德鲁克卓越管理工作坊”于2018年11月8日荣获CSTD中国第二届人才发展产品创新大赛“最佳解决方案奖”。
公司规模
目前拥有20多名咨询顾问,40多名德鲁克认证和专职讲师,10余名综合服务团队;经营模式:培训+咨询+投资为一体,为客户提供满意的价值,从知识梳理到战略落地,最终希望能帮助到企业真正履行其使命,辅助组织成为一个具诚信、有使命、讲绩效的管理生命。
代表客户
中联重科、TCL通讯科技、迅雷网络、腾讯、国家电网、中国中车、国药集团、恒安集团、江铃集团、奇瑞汽车、广汽集团、中原地产、招商银行、平安银行、招商证券、长城证券、华泰证券、太平保险、中国人保、中国人寿、平安大学、新百丽集团、迈瑞医疗、印力集团、海伦堡集团、宝能控股、宝能投资、佳兆业集团、彩生活集团、工商银行、招商银行、深圳证券交易所、新纶科技、拓维信息、海南联佳、景嘉威电子等。
联系我们
联系电话:0755-28443083
联系人:周老师 13724308605
地址:深圳市龙岗区坂田坂银通道碧桂园荣汇商务写字楼1栋D座402室
网站:www.delaishangxue.com
公众号:知行合一研习坊


