点击蓝色文字关注我们吧!

《八项基本管理技能》
——管理者的操作性任务
课程总体介绍
本课程专门针对于管理的共通问题,如人际关系、沟通、激励以及协调等问题进行分析,并帮助学员寻找出现问题的原因,在课堂上实战演练。本课程为学员提供一个系统的工具箱,掌握八项实用的基本管理技能,以提高其本人及部门绩效。
授课方式
教学内容与德鲁克管理思想融会贯通,采用互动、启发式案例教学,学员一起交流探讨工作中的管理问题。
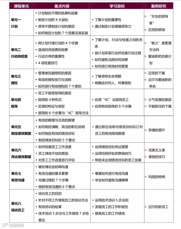
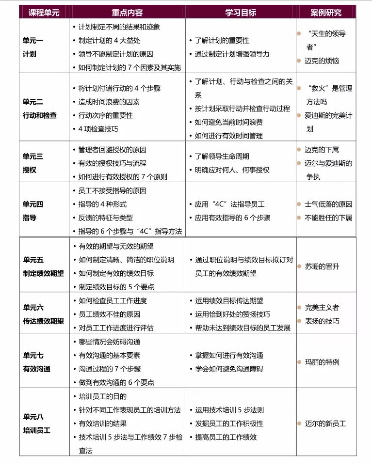
课程大纲:

讲师简介

课程安排与报名事项
课程时间:
2019年3月23-24日(周六、周日)
课程地点:
广东省广州市
课程价格:
3850元/人/2天
联系人:
周老师 137 2430 8605


