点击蓝字 · 关注我们
“我着眼于人与权力、价值观、结构和规范去研究管理学,而在所有这些之上,我聚焦于‘责任’,那意味着,我把管理学视为一门真正的‘博雅技艺’。”——彼得·德鲁克
您是否想要理解德鲁克的真知灼见,洞察管理本质,升级系统思维,通过管理来追求企业和个人的绩效和发展?
您是否希望人生下半场成为管理学导师,帮助更多的组织和个人卓有成效,从成功转向更有意义的人生?
您是否希望致力于创造和培养健康的组织,保持组织不断为顾客创造价值的动力?
作为第一个提出“现代管理学”概念的人,德鲁克的研究领域涵盖管理学、政治学和社会学的诸多范畴,他的理论具有宽广的视野和恒久的穿透力,而其理论的前瞻、宽阔和开放性,使管理者可以长久受到启发。
德鲁克博雅管理TTT
融合德鲁克宏大的管理体系,基于管理学的研究实践和思想起源,带领我们理解德鲁克的管理哲学,揭秘德鲁克管理的底层逻辑,其阐述了管理思想中最核心的理念,在有效管理和人文精神之间建立起清晰的关联,让学习者可以深刻理解现代管理学的关键话题,扩展观察社会和企业的视角,学以致用。
课程特色
· 帮助学习者透彻理解管理本质,拥抱那些有助于建立好管理、好商业和好社会的不朽真谛
· 资深管理学教授、管理学者引导教学,优质的阅读材料拓展知识体系
· 灵活的线上授课形式,不受地域限制
适合对象
· 希望突破思维瓶颈,超越自我,提升管理格局的管理学教授、管理培训者或咨询顾问
· 正在思考人生下半场的企业家或高管
课程收益
· 有高度:站在“社会”的高度,洞悉发展的趋势,观察人与组织,推动组织管理实践变革
· 有深度:发现德鲁克管理思想的底层逻辑,理解人在管理中的重要性
· 有广度:内容涉猎历史、宗教、哲学、政治、经济、社会学等领域,将管理学回归人文理念并付诸实践
· 有温度:不同领域同学组成小组,内部共创,共同成长
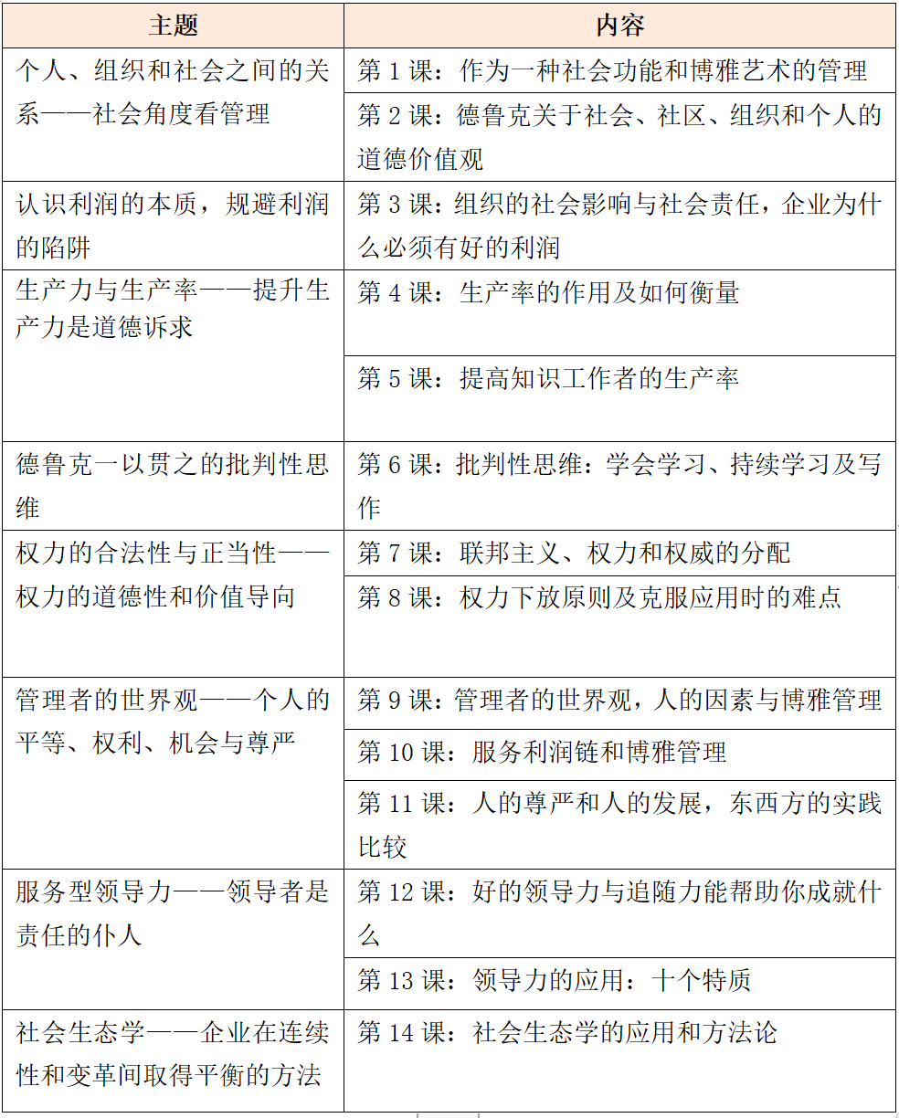
课程内容
课程师资
· 课程研发和讲授:约瑟夫·马恰列洛(Joseph A. Maciariello)教授,德鲁克好友及同事,著有《德鲁克管理日志》、《卓有成效管理者的实践》、《管理(修订版)》、《失落的管理艺术》,被德鲁克认为“比我自己更熟悉我的著作”的著名管理学者,研究、教授德鲁克思想三十多年。
· 课堂导师:黄建东,北京彼得·德鲁克管理研修学院资深老师。三十多年教学和中高层管理经验,对东西方文化、社会、经济深有研究,二十年研究、讲授德鲁克管理思想的经验。
· 课堂导师:胡万里,毕业于马萨诸塞州州立大学埃莫赫斯特分校,曾担任马萨诸塞州州立大学波士顿分校的中国项目主心主任与校长中国事务特别助理。目前在耿丹学院担任美国事务中心主任与校长美国事务特别助理。多年来他一直从事中美的文化与教育交流。
课程形式
· 线上自学和集体研讨相结合的形式
①视频观看:课前自行观看马恰列洛教授授课视频(中英文版);
②阅读理解:课前自行阅读必读材料和参考资料,完成规定作业;
③集中研讨:每课有2次(2小时/次)线上集中学习讨论;
④开通“全时云会议”系统;
⑤学习时长:9-10个月(45周)。
开课时间
2022年9月
课程费用
29800元/人
报名联系人
扫描二维码 关注德来商学

