|
学管理 |
|
|
《经理人与组织》
课程介绍
●●●●●●●●●
【课程前言】
这是一门既澄清理念又提升技能的课程。德鲁克先生通过案例影片和大家探讨部门经理、负责人等管理者所遇到的问题、挫折、当时的具体情况以及如何做出决策。最重要的是,如何处理上司、同事、下属之间的关系,如何恰当地作出规划与决策。
通过学习该课程,经理人将更好地认识自己在组织中的角色、并清晰如何围绕“责任”、“贡献”和 “成果”更好地开展工作,进而提高个人绩效与企业的整体绩效。
【适合对象】
有两年以上管理经验的部门经理、项目经理、分公司经理等。
【授课方式】
精选德鲁克先生最具代表性的、适用于中层管理者的经典理论,结合经理人管理工作实践,采用互动、启发式案例教学。
【标准课时】
2天(14个小时)
【课程收益】
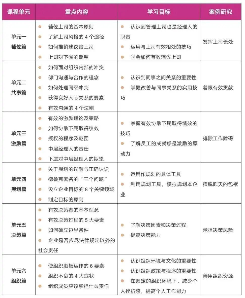
【课程设置】
【讲师介绍】
赵华 老师
▲ 彼得·德鲁克管理学院
资深讲师
▲ Persona Global
领导力认证讲师
赵华老师具有十余年丰富的企业管理及财务管理经验,并拥有创业经历。所服务的行业包括通信产品行业、国际贸易行业、电子产品行业、会计师事务所以及非营利组织。对国企、外企和民企的组织结构和运营模式都有较深程度的了解。在国际非营利组织美国国际青年成就中国部(JA China)工作期间,曾为多家世界五百强企业的中高层管理者做过上百场志愿培训。
赵华老师重视学员的实际需求,有的放矢地做课前准备,授课富有激情,逻辑清晰,张弛有度,重点突出,擅长理论与实践相结合的案例教学,能够有效引导学员进行深入思考并分享丰富的实战经验。
加入德鲁克学院后,赵女士将自己多年的管理、培训及创业经验与德鲁克的管理思想相结合,在授课中以深入浅出的方式与学员进行互动研讨。结合自己多年的创业经验,赵女士还以独特的视角有效帮助经理人理解个人绩效与组织绩效间的关系,使学员受益匪浅。
主要研究领域
组织行为
使命与战略规划
组织文化建设
企业社会责任
非营利组织的管理
主讲课程
《经理人与组织》
《八项基本管理技能》
【开课时间】
2020年11月20-21日(周五、周六)
【课程费用】
4800元/人/2天
【报名方式】
梁老师 136 7404 0996
周老师 137 2430 8605
余老师 135 3007 9480
徐老师 139 0291 0591
刘老师 156 2651 9640
金老师 137 5108 6689
刘老师 186 2025 3131
贾老师 189 3893 9538
曾老师 173 0198 0705
黄老师 133 9277 2866
扫码关注我们吧
比心~

