|
学管理 |
|
|
德鲁克卓越管理
工作坊™
2025年·深圳
●●●●●●●●●
宽则得众 · 敏则有功
—德来商学—
【关于彼得·德鲁克】
Peter F. Drucker
★ 他创建了现代管理学,使“管理”成为可以学习和传授的学科;
★ 他贡献了毕生的精力,来理清我们社会中人的角色和组织的角色;
★ 他的著作是管理的里程碑,他的思想非常清晰,在那些狂热的追求时髦思想的人群中独树一帜;
★ 众多著名管理学大师及企业领袖都深受其思想的影响,并将他们的重要决策和成功归功于他;
★ 他被尊称为“现代管理学之父”、“大师中的大师”。
【主办单位:德来商学】
德来商学一直致力于德鲁克管理思想的传播和实践,依托于德鲁克思想,为企业培养知行合一的管理者,成就远见卓识的领导者,让管理成为一种文化,一种价值体系、成为方法和工具,为社会的共同福祉服务。
★ 向千万知识工作者传播德鲁克
★ 拥有德鲁克系列管理课程
★ 注重产品研发升级与迭代
★ 具有经验丰富的讲师与顾问团队
★ 培养了众多卓有成效的管理者
【德鲁克卓越管理工作坊™】介绍
Course Introduction
作为企业家和经营者,
您的团队是否遇到这样的挑战:
管理不出成效:业务能力突出,管理相对滞后;
管理技能不足:管理有心无力,凭经验做管理;
对公司的终极目标缺乏了解,未来的方向不清晰;
觉得很难与新生代员工充分沟通,不知道如何管理他们……
作为培训负责人,
您是否遇到这些问题:
管理者学习了大量的散点知识,零散不系统,
听了很多课程,但还是“知道”太多,“做到”太少,学习迁移能力不足。
针对以上问题,
【德鲁克卓越管理工作坊™】:
· 德鲁克三门经典管理必修课程:在手、脑、心各部位形成联动,提升认知,系统输入管理整体思维与框架,并进行实战技能的打造和提升;
· 《教练领导力》课程:让管理者(领导)成为教练,实现更高组织绩效;
· 通过测评并掌握科学测评工具,觉察自己,懂得他人,管理团队(学员参与测评并拥有一份价值680元的管理者报告)。
工作坊特点
技术创新:不仅有德鲁克3个经典课程,在工作坊里引入了测评、行动学习和教练技术,构建了从认知到落地学习的闭环;
形式创新:引入拼班模式,符合互联网特点:
速度快:与企业达成培训合作后迅速开班,最低35人,最高56人;
差异化:不同于之前的单课学习,系统、深入;
低成本:企业或个人购买工作坊套餐学习,极大降低学习成本。
服务创新:借鉴商学院总裁班服务模式,引入班主任和助教,做强服务,进行班级管理,走访学员单位,学员提交学习论文,颁发证书,开营和闭营强调仪式感。
工作坊市场表现
自2017年4月正式推出,工作坊从深圳出发,走进北京、上海、广州、长沙、福州、海口、昆明、佛山、桂林、苏州、南京、合肥、徐州、东莞等10多座城市,成功举办50余期,参与企业数超过300家,相对传统公开课程,更加系统,不断有老客户介绍加入新班;相对于培训项目,性价比高,客户评价最中肯的一句话:
市面上有很多管理培训,但能够具有世界公认性的就是“德鲁克管理思想”;而德来商学研发的德鲁克卓越管理工作坊,集合了具有丰富实践经验的讲师团,可帮助各级管理者奠定扎实的德鲁克管理思想基础,促进管理的有效性。德鲁克卓越管理工作坊就是中国最具实践价值的德鲁克管理思想传承特训营。——胡年华老师 原汇川技术人力资源总监、汇川大学执行校长
项目证书
工作坊结业后,颁发由德来商学精心制作的《卓越管理者培训结业证书》 。
工作坊安排
工作坊包括以下学习内容:10天线下课程
★ 精选5门管理课程,10天系统学习,时间跨度5个月,每月安排2天集中授课。
培训费用
学习套餐费用由1.68万到9.8万不等,超过30人的企业,有增加课程的优惠。
培训报名流程
培训服务
★ 班主任负责制,学分制学习,组建学习小组,奖励优秀学习小组和个人;
★ 每位学员获赠1本德鲁克经典著作《卓有成效的管理者》或《21世纪的管理挑战》,修满学分并完成1000字学习心得,颁发由德鲁克思想研究院盖章的结业证书;
★ 学习期间不定期组织线下交流活动,德友企业互访,德友企业互访;
★ 德来商学提供培训场地,负责专门的开班与结业仪式。
参训单位协助
★ 安排一位培训对接人,负责与工作坊举办单位及时沟通联系
★ 提供参训学员名单及基本信息
★ 及时跟进参训学员学习及考勤情况
工作坊简图
课程安排
工作坊版权证书&获奖证书
【课程介绍】
Course Introduction
课程一 管理实践篇:
卓越管理者的五项任务
一个企业、团队或个人的成功和拥有影响力的根本,在于卓有成效的管理。德鲁克曾说:“管理的任务是使人与人之间能够协调配合,扬长避短,发挥最大的集体效益。这就是组织的全部含义,也是管理能成为一个关键和决定性因素的主要原因。”与管理相比较而言,其他因素如土地和资源,仅仅是附属的条件,退居其次。有效的管理可以达成目标,获得利益,实现价值。如何使组织和管理者实现成功呢?这是本课程的核心诉求。
授课风格:
角色演练、精彩视频、研讨互动、行动学习、个案辅导等。
学习收益:
★ 应用组织分析、岗位分析、角色定位等方法和工具,帮助管理者明确自己的角色,清晰自己的管理价值,以便进行有效的角色管理,推动管理工作的开展;
★ 应用确定目标的工具、关键目标评判标准、目标分解的三大方法和目标管理的关键事项等内容,帮助管理者进行有效的目标管理,避免敷衍了事,实现管理绩效;将目标管理落实到具体的行动中,保障管理目标的实现,并形成有序的管理节奏;
★ 应用沟通要素分析法,帮助管理者分解沟通内容,并明确关键影响要素;应用向上沟通、平级沟通、向下沟通三类不同的沟通策略达成沟通结果,从而帮助管理者提高管理沟通的能力;
★ 应用下属能力分析工具、性格分析工具,帮助下属找到自己改善和提升的方向,并应用有效的辅导和激励的方法,帮助下属提升工作能力,形成有战斗力的团队。
课程特色:
本课程依据德鲁克经典管理思想,围绕管理者的五项工作,结合老师十几年的管理实践所设计的管理课程,不仅帮助管理者打通了心智和认知,而且帮助管理者接受训练后能够知行合一,由内而外的提升管理技能。
课程将过去线性讲课式内容进行升级和设计,形成四位一体式立体课程,包括路径和模式构建、工具和方法导入、心智认知升级、实践与应用结合,最终直指问题解决、绩效实现和管理者习惯塑造。
标准课时:
2天(12个小时)
课程大纲:
一、角色认知与目标设定——成为管理者
1. 企业的目的:创造顾客
2. 管理的终极之善:改善他人生活
3. 组织层级和组织职责
4. 从优秀员工、业务骨干到优秀管理者的五个转变
5. 管理者的新理念——教练式领导
6. 管理者在企业中所处的位置和对应的责任
7. 事业理论
8. 目标的价值和目标的数量
9. 目标的来源
10. 目标的三大特性
11. 确定目标要素的逻辑关系
二、高效行动与改进检查——带来高绩效
1. 目标的三大分解方式
2. 关键的少数:从目标到行动的80/20法则
3. 20%的行为描述
4. 管理过程和管理结果的差异
5. 计划的价值和意义
6. 将目标转化为计划的七要素
7. 检查的意义
8. 检查的要求
9. 检查的主要事项
三、有效激励与正确授权——激发双动力
1. 管理的五项基本任务
2. 无效激励
3. 责任感提升方法
4. 拥有管理者愿景
5. 激励理论
6. 激励的流程
7. 授权的原则
8. 授权的准备
9. 授权沟通与对话
10. 授权的流程
11. 意义强化-双向
12. 检查方式、频次
四、绩效设定与培育成长——获得成就感
1. 有效拟定期望
2. 绩效管理工具
3. 绩效管理要求
4. 绩效辅导与沟通六步法
5. 绩效评价的四大核心内容
6. 培养下属的721法则
7. 科学评估下属的能力和绩效
8. 指导下属的有效方式
9. 指导下属的16字方针
10. 四类不同的下属的价值发挥方式
11. 盖洛普Q12在管理中的应用
五、管理沟通——穿越沟通墙
1. 建立从我到我们的沟通模式
2. 管理沟通常用的沟通模型和沟通策略
3. 管理沟通的心理学视角
4. 视觉型、听觉型和体验型的沟通模式
5. 向上沟通的五大法则
6. 换位思考的操作要求
7. 向下沟通的五大秘术
课程二 管理协同练篇:
管理者与组织
管理者的素质和工作状况决定着企业的成败,甚至决定着企业的生存。因为管理人员的素质和工作能力是一家企业在竞争中唯一能够拥有的有效的优势。—— 彼得·德鲁克
课程收益:
1. 正确认识管理者的目的是贡献,而不是权力
2. 如何有效发挥管理者在组织中的效用,从而带来更大的价值和贡献
3. 帮助管理者充分认识并正确理解个人与组织的关系
4. 掌握如何协调个人与组织各方面关系的技巧
5. 建立有效的组织价值观,使个人在组织中有所成长、有所成就
6. 帮助组织统一管理思想、促进内部沟通协作,完成组织绩效
7. 实现个人及组织真正意义上的互利和双赢
课程特色:
1. 精选德鲁克先生最具代表性的、适用于管理者的经典理论,结合管理工作实践和案例。
2. 面对未来众多的不确定性,如何实现思维上的突破和技巧上的提升。
3. 通过演练、角色扮演和小组实践,在课堂上最大化地实现“学以致用”。
4. 互动、练习和讲解反馈相结合,使学习体验最大化。
授课时长:
2天(12个小时)
课程大纲:
课程三 管理修炼篇:
卓有成效的管理者
本课程根据现代管理学之父彼得·德鲁克的同名经典之作《卓有成效的管理者》研究开发,旨在帮助各层级管理者通过五项管理行为的修炼,提升管理的有效性。
课程对德鲁克管理思维框架进行了系统的梳理,从底层逻辑的视角针对时间管理、重视贡献、着眼明日、有效决策、用人之长的五项管理者必备的习惯进行深入的剖析,并通过案例研讨、角色扮演等丰富的学习手段,对五项管理行为修炼的流程和工具予以介绍和练习,从创造的互动场景中,引发学员结合自身的管理实境探索、挖掘管理问题背后的问题,建立改进方案。
标准课时
2天(12个小时)
学习收益
♦ 重构正确的系统性管理思维,清晰管理者正确的角色意识;
♦ 激发、提升管理者达成卓有成效的积极意愿;
♦ 掌握强化时间管理的能力的核心要点;
♦ 建立重视贡献、关注机会的管理意识;
♦ 提升做出有效决策、有效用人的能力。
课程工具
时间管理:时间管理三步骤,五代时间管理模型,专注与放弃法则。
重视贡献:管理有效性三支柱,贡献在三个绩效领域的体现及应用。
着眼明日:德鲁克的未来观,组织、团队从战略角度分配资源的原则,如何评估风险与机遇。
有效决策:制定有效决策的原则,有效决策六步法,跨越决策误区。
用人所长:梳理人与组织的关系,如何激发团队和个人,有效人事决策五步骤,高效用人六原则,如何辅佐上司,如何用人所长。
课程大纲
开篇:何为卓有成效的管理者
1. 什么是真正的管理
2. 谁是管理者
3. 卓有成效的内涵(有效和效率的不同)
4. 如何成为卓有成效的管理者
第一单元 掌握时间
1. 时间是最稀缺的资源
2. 时间管理三步骤
3. 专注与放弃
第二单元 我能贡献什么
1. 为什么重视贡献
2. 管理者应该为什么而工作
3. 贡献在三个关键绩效领域的体现
4. 如何才能使组织获得最大绩效
第三单元 着眼于明日
1. 分配组织资源的原则
2. 着眼于明日的策略
3. 有选择的放弃,为明天配置资源
4. 今日的生存与明天的发展
第四单元 有效决策
1. 决策是管理者的特殊任务
2. 有效决策的关键要素
3. 有效决策的三大误区
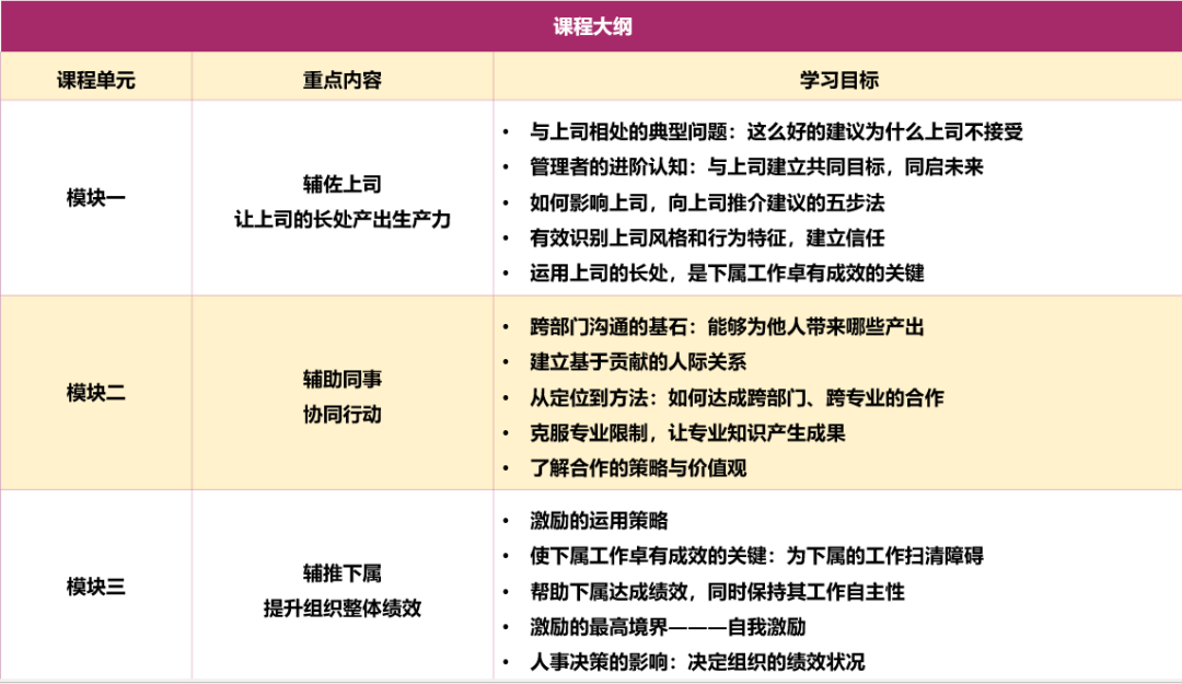
第五单元 用人之长
1. 组织的效用是使寻常的人做不寻常的事
2. 重要岗位的人事安排
3. 绩效评估面谈
4. 辅佐上级
5. 自我发展
课程四 管理教练篇:
从管理到教练
作为个人,如何深入了解真正的自己,充分开发个人的价值, 浇灌长成枝叶繁茂的生命大树?作为企业中的一名管理者,如何激发团队成员的动力,打造高绩效的团队文化?如何应用教练方法把组织的愿景、使命以及成员的价值需求相连接?
像施乐、IBM、微软等公司正在使用教(coaching) 促进其组织建立高绩效、变革和学习的文化。EDS,克莱斯勒,霍尔曼米勒等许多其它公司正在培训其成千上万的管理者成为教练 (coach)。甚至美国邮政也在应用教练技术,帮助其员工思考得更好、合作得更好。
摘自:《教练高手》,罗伯特 • 哈格罗夫(2000年,由Jossey-Bass/Pfeiffer出版)
课程目标:
本课程提供针对性的解决方案,帮助您的团队转换人才机制模式和领导力开发方法!帮助企业将教练艺术作为核心战略应用到团队变革中。
本课程的目标是使团队成员能够自主地发挥自身强项,优异地完成业务,在团队中建立完美沟通和互相关心的团队文化,从而使团队业绩得到极大提高!
本教练课程聚焦于Relationship(关系)和Performance(业绩)两方面内容,且通过本课程能够学习到客观地证明ROI方法-定量分析评价业绩及直观地看到改善数值的方法论。学习教练在有效地进行企业营销时所必需的“组织关系水平诊断”的方法,并以诊断结果为基础,练习如何制作适合的方案书。以企业教育和人才开发的基本理论为基础,传达人力资源开发的最新趋势。
课程收益:
★ 提升沟通能力——掌握如何快速与他人建立信任关系,快速识人,高效倾听,达成深层沟通,提升个人沟通能力;
★ 有效提升业绩——管理负面情绪,始终聚焦于目标,学会激励团队的有效方法、提升业绩;
★ 在价值观层面有效地工作——打通脑、心、灵的有效方法,使你与世界更有效连通,发现自己和他人的深层价值观,找到生命中真正想要的东西,对下属和客户进行有效的激励;
★ 提升自身和团队的创造力——神奇的内心障碍清除术、四象限思考技术,帮你克服各种内心障碍,突破固有思维模式,打开创造力的阀门;
★ 收获快乐生活——学习以成果为导向的思维方法,着眼于结果,避开负面干扰;视觉化技术让你永远朝向未来,与自己的核心价值观连通,使你的生活充实而完满。
课程时长:
2天(12H)
课程大纲:
第一天
一、课程介绍
1. 课程流程及对目标的理解
2. 找出商业目标
二、我的领导力矩阵
1. 分析每位学员的领导力矩阵
2.选定我的领导力矩阵与开发战略
三、教练领导力的认知与开发
1. 教练意识及教练领导力的理解
2. 唤起员工与客户的热情
3. 教练领导力的开发
四、3F倾听
1. 提高直观力的3F倾听的理解与实践
2. 开发发现问题并客观的分析当前情况的倾听方法
五、领导者意识扩展
1. 分辨事实与判断
2. 敏感的觉察自己与他人的情感
3. 扩展观察他人视角的演练
第二天
六、重新设定人生目标
1. 通过新的意识设定新的目标
2. 设定可以完成新目标的行动计划
七、关系教练
1. 幸福且成功的人际关系的秘诀
2. 符合领导力优点和特性的人际关系法
3. 通过关系教练在组织和个人生活中取得成功
八、4P性格
1. 理解4种性格类型
2. 理解人的特性与行动类型
3. 扩张人际关系技术
九、5R教练法
1. 体验5步教练式解决问题的方法和流程
2. 开发世界级领导者们使用的5步教练式领导力
十、实现商业目标
1. 重新制定商业目标
2. 为更好实现商业目标,设定行动计划并构建问责系
11项教练的核心能力:
1. 满足道德准则和职业标准 Meeting ethical guidelines and professional standards
2. 建立教练协议 Establishing the coaching agreement
3. 建立信任和与客户的密切关系Establishing trust and intimacy with the client
4. 教练状态Coaching presence
5. 积极倾听Active listening
6. 有力的提问 Powerful questioning
7. 坦率交流 Direct communication
8. 创建认知意识 Creating awareness
9. 设计行动 Designing actions
10.计划和目标设定 Planning and goal setting
11.管理进程和问责 Managing progress and accountability
本课程将通过企业决策者教练和管理者团队教练丰富的经验分享、现场个案演练、教练流程和教练工具研讨,成功案例分享等内容,带给企业家和企业的决策者们以启迪,给您提供找到这些答案的思路和工具,从而实现高效团结的企业文化,帮助企业快速发展,创造卓越的企业业绩!
课程五 团队打造篇:
MBTI在团队管理中的应用
人才测评通过科学方法对个体的行为和内在素质进行分析,是为人事决策提供可靠、客观的依据,为人事决策提供参考性建议,是人事决策的基本工具。人才测评对企业人力资源的有效开发与利用、个人择业与事业发展,都有着十分重要的意义。
课程收益:
授课方式:
训前测评+报告解读+互动研讨+案例教学+音像资料
授课时长:
2天(12个小时)
课程大纲:
一、MBTI素描
互动游戏:用左右手分别签字
1. 如何学习MBTI
二、MBTI性格互动
1. 心理内在能量的偏好:E(外向),I(内向)
互动游戏:你眼中的“E”和”I”?
2. 收集信息的偏好:S(实感觉),N(感觉)
小组讨论:看图描述:理解S&N在获取信息的差异
3. 决策的偏好:T(理性),F(感性)
角色演练:T和F辅导有绩效问题的员工
4. 对待环境的偏好:J(笃定),P(顺变)
课堂互动:出差赶高铁的例子
5. 用MBTI对自己的性格类型进行描述
课堂互动:分别和自己性格相同以及不同的学员进行互动交流
三、MBTI行为模式运行方式及对组织的贡献
1. MBTI16种性格的优劣与劣势
2. 不同性格类型在沟通中可能产生的冲突
3. 16种性格类型的主要表现和重点案例分析
案例分析:根据你的观察,马云的性格和李彦宏的性格类型有什么不同?
4. MBTI性格的深度认知——功能推导及“性格扭曲“发生的根源
四、MBTI团队诊断分析
1. 团队类型视镜——团队的优势,领导者如何带领团队
2. 团队性格功能组给——发现团队的潜能
3. 团队性格类型象限——性格对立给团队带来的阻碍
4. 团队性格类型横行——团队的精力所在
练习:三个典型的团队特征
五、团队领导气质分析
1. 四种类型的领导气质
2. 如何发现自己的领导气质及对下属的影响
六、什么是冲突和什么是良性冲突
互动1. 你最讨烦视频中的哪一个人,为什么?
互动2. 你最喜欢视频中的哪一个人,为什么?
互动3. 你认为视频中的人为什么会产生冲突?
1. 什么是冲突与良性冲突?
2. 定义冲突的频次
七、解决内部冲突最有效的利器
1. 回顾冲突的频次与互动者的MBTI性格特征
2. 解决冲突的两种TKI模型
互动游戏:找一个曾经发生过冲突的同事,确认冲突的类型,并找到解决方案。
3. 我们为什么要调整与改变
练习:自我调整的诊断工具——WPS模型
4. 建立信任加强团队韧性
5. 建立冲突契约提高沟通效率
练习:建立团队内部冲突契约解决团队冲突
八、问题解答
【工作坊师资介绍】
Lecturers' Introduction
谢言川 老师
彼得·德鲁克管理体系 资深讲师
Persona Global领导力 认证讲师
中阳战略定位团队 私董教练
新华都商学院 企业导师
能力工坊研究院 院长&创始人
中国南方行动学习联盟 发起人
中国企业能力建设工程 特聘讲师
某著名集团领导力中心 主任
谢老师建立过2所企业商学院,在家电、地产行业(某知名多元化集团)等多个行业积累了非常丰富的管理经验、项目经验。
谢老师目前在通信、汽车、银行、互联网、制造、农牧等多个行业的企业担任经营管理顾问、行动学习顾问,多次受邀在德鲁克管理论坛、《中外管理》杂志举办的中外管理人力资源论坛、《培训》杂志举办的中国培训与发展年会、CSTD论坛、中国企业教育百强论坛、中国企业人才发展高峰论坛、中国人力资源协会举办的论坛、深圳市人力资源开发研究会举办的论坛和财智名家的人力资源论坛等峰会和论坛上做主题演讲。
谢老师用176个管理项目和私董项目,每年坚持项目和课程迭代式升级,以年超过200天的项目辅导和授课时间,为涵盖互联网、金融、通信、电力、制造、农业等多个行业和大量的企业提供专业的价值服务,助推企业在不确定的环境中稳健经营和持续成长。
近年来,谢言川老师凭借在咨询培训行业的贡献,荣获中国企业培训匠心奖、中国行动学习十佳讲师、中国品牌培训师100强等多项殊荣和多家企业的特聘讲师称号。
研究领域:组织战略、组织管理 、行动学习等。
交付价值
帮助企业完善顶层设计;
帮助企业清晰战略定位;
帮助企业统一管理意识;
帮助企业构建系统管理;
帮助企业提升员工感知;
帮助企业提升经营结果。
顾问风格
就地取材:作为顾问,善于针对客户和学员现场提出的问题给予有效的解答和针对性的建议,帮助学员实现提升;
用以致学:根据企业和学员的需求进行个性化的定制和针对性的设计,确保每个客户交付和训练的独特和有效;
案例教学:以案例为导入,理论为支撑,强调理论联系实际,实践和理论双结合;
私董教练:以私董会和教练技术作为教学工具之一,帮助学员激发学习热情、学习意愿和学习动力;
业绩导向:注重工具和工作实践的结合,将所学的工具和内容融入到实际工作中,直接产生绩效。
主讲课程
《八项基本管理技能》
《数字化时代的管理转型》
《问题终结者:行动学习式问题分析与解决》
《管理加速器:卓越管理者的五项技能训练》
《战略定位与战略规划》(双师制)
《绩效领导力:解近忧与除远虑》
实施的典型项目(部分)
1. 保利物业绩效领导力项目·2021
2. 钱大妈管理者领鲜项目-第5期·2021
3. 钱大妈管理者领鲜项目-第4期·2021
4. 钱大妈管理者领鲜项目-第3期·2021
5. 钱大妈管理者领鲜项目-第2期·2021
6. 钱大妈管理者领鲜项目-第1期·2021
7. 华曦达顶层设计项目·2021
8. 华曦达管理者赋能项目·2021
9. 腾骏药业战略规划项目·2021
10. 腾骏药业领导力赋能项目·2021
11. 楠柏集团管理者赋能项目·2021
12. 宝时得管理能力提升项目·2020
13. 金元管理者赋能项目·2020
14. 腾骏药业企业文化落地咨询·2020
15. 明阳集团高管能力提升项目·2020
16. 好莱客管理能力提升项目·2019
17. 中信银行战略落地行动学习·2019
18. 绵阳移动书记行动学习项目·2019
19. 西贝督导年度辅导项目
20. 力源集团高管能力提升项目
21. 拓维网络干部能力提升项目
22. 中国电子中层干部管理提升项目
23. 中国华能集团中高层干部管理提升项目
24. 南京银行零售行动学习
25. 德鲁克管理工坊系列项目
26. 湖北移动千人行动学习项目
27. 浙江联通行动学习项目
28. 平安银行中层干部行动学习项目
29. 中国兵器集团管理能力提升项目
30. 邮政EMS管理干部能力提升项目
31. 重庆移动战略人才培养行动学习项目
......
何鹏 老师
德鲁克(中国)CDE认证讲师
中国人民大学MBA 特邀讲师
北京师范大学MBA 特邀讲师
国资委总裁班 特邀讲师
Persona Global 领导力认证讲师
兼具管理实战经验和理论基础,何鹏老师授课深入浅出、风趣幽默、透彻生动, 具有极强的控场能力。何老师在课堂中给学员以咨询式建议,帮助学员现场找到有针对性的解决自己问题的方法。既关注问题本质,又结合工作实践,广受客户和学员的赞誉。
何鹏老师为多家跨国集团和国内企业提供了专业的培训和咨询服务,包括香港大学中国商学院、香港亚洲商学院、归然书院、格局商学、巴斯夫、可口可乐、一汽大众、暨南大学、兰州大学、韩国斗山、中国建筑、G&D、爱国者、Epson、Atlas、惠普公司、思科、IBM 公司、GE 公司、雷鸟科技、方太、维信金科、欧尚、中国电子、去哪儿网、优酷土豆网、香港商会、国家行政学院、经理学院、中建材、中国海洋石油、东方航空公司、国家电网、万达集团、中建国际建设、中航信、上海国际、富力地产、金地管理、光明乳业、欢乐谷集团、陕汽集团、中国人寿、泰康人寿、新华人寿、阳光保险、新华保险、华商基金、汇添富基金、南方基金、海富通基金、利得金融、中国平安、中国移动、中国电信、招商银行、中国银行、中国工商银行、中国农业银行、中国民生银行、浦东发展银行、中国建设银行、光大证券、广发证券、超凡股份、万科印力、美的、长虹、索尼、一汽奥迪、日本THK、美国普惠艾特、吉利控股、海尔、徐工、阿特拉斯科普柯、TCL、宝时得科技、大数金融、顺丰、京东等。
刘 凯 老师
♦ 德来商学 首席培训师
♦ 彼得·德鲁克管理体系资深讲师
♦ ICF国际教练联盟MCC
大师级认证教练
♦ INIFAC 国际引导学院CCF
认证资深引导师
♦ ICF国际教练联盟PCC
专业级教练评审官及督导教练
♦ 伟事达私董会 企业创始人小组教练
♦中国人民大学医院管理研究中心
组织绩效专家
肖凤德 老师
• 德鲁克(中国)CDE认证讲师
• 德来商学 高级合伙人
• 美国太平洋研究院(TPI)
《高绩效领导思维模式》和
《高绩效销售模式》认证讲师
• 国际教练协会教练
赖凌云 老师
德来商学 资深顾问
广东省人力资源研究
会学术委员会 委员
MBTI行为分析专家
原GLZ集团全球人力资源总监
上海交通大学 客座教授
FDT克服团队协作五项障碍 认证讲师
Persona Global 领导力认证讲师
主讲课程
★领导力类:
《基于绩效的领导力》
《领导力沙盘》
《克服团队协作五项障碍》
★团队管理类:
《MBTI在团队管理中的应用》
大客户合作案例
★国药(上海)高管团队诊断及建设项目
★深圳美兆环境公司人力资源管理咨询项目
★苏州罗普斯金薪酬与绩效管理咨询项目
★巴德富集团业务系统员工测评及人才盘点项目
★顺炎新材料股份有限公司中层领导力建设项目
★格兰仕千人发展计划暨内部人才梯队建设项目
……
【公司简介】
Company's Introduction
德来商学:
成为中国企业管理提升的智慧供应商
德来商学,德鲁克管理领导品牌。德来商学专注于培训咨询和投后管理赋能,下辖德来互联、普瑞达咨询和德来智能,基于现代管理学之父德鲁克的管理思想,研发出了“场景中国化、案例本土化”的系列课程,以管理领导力培训、人力资源咨询、营销团队赋能和数字化升级等多维模式助推组织发展,采取工作坊、训战营、咨询与陪跑等多种方式服务客户。
德来商学版权系列:
2017 年 4 月“德鲁克卓越管理工作坊系列”
2018 年 4 月“知行合一研习坊系列”
2018 年 7 月“领导力智慧工坊系列”
2020 年 9 月“优+经理人”系列
2021年11月“从战略到成果——企业家管理思想跃迁训战营”
2021年12月“企业全面陪跑项目解决方案”
2022年5月“当管理者遇见德鲁克:管理实践篇”
2022年5月“当管理者遇见德鲁克:管理协同篇”
2023年10月“德鲁克卓越经营训战营”系列
2024年6月“基于德鲁克思想的管理者赋能”系列
其中“德鲁克卓越管理工作坊”于 2018 年 11 月 8 日荣获 CSTD 中国第二届人才发展产品创新大赛“最佳解决方案”。
公司规模:
目前拥有20多名咨询顾问,40多名德鲁克认证和专职讲师,10余名综合服务团队;经营模式:培训+咨询+投资为一体,为客户提供满意的价值,从知识梳理到战略落地,最终希望能帮助到企业真正履行其使命,辅助组织成为一个具诚信、有使命、讲绩效的管理生命。
愿 景:成为中国企业管理提升的智慧供应商
使 命:成就远见卓识的领导者 培养知行合一的管理者
价 值 观:宽则得众、敏则有功
资质荣誉:
★ 深圳、北京双总部,5家行业分院,12家城市分院
★ 10+项作品版权登记
★ 30+千亿级别企业入库供应商
★ 深圳市管理咨询行业协会副会长单位
★ 中国版权课程生态联盟理事单位
代表客户:
中联重科、TCL 集团、迅雷网络、雷鸟文化、腾讯科技、小米有品、拓维信息、中国中车、恒安集团、江铃集团、奇瑞汽车、广汽集团、深圳证券交易所、招商银行、招商证券、平安银行、平安大学、华泰证券、太平保险、中国人保、中国人寿、利得金融、新百丽集团、国药集团、华大基因、迈瑞医疗、云南白药、卫光生物、丽珠试剂、万科集团、中海地产、印力集团、海伦堡集团、时代中国、星河控股、佳兆业集团、中原地产、中交地产、彩生活集团、汇川技术、智立方股份、新纶科技、京东方集团、博众精工集团、宝时得科技、科沃斯集团、集鑫隆集团、海南联佳、容润集团、景嘉微电子、天马微电子、大唐先一、科创信息、晚安家居、中资国恒、雷赛智能、海目星激光、蓝海华腾、吉利控股等。
【联系我们】
周老师 137 2430 8605
杨老师 135 1029 7567
李老师 181 7080 0260
陈老师 185 7026 5768
杨老师 137 1422 3057
扫描上方二维码
关注德来商学

