现代管理学科的开创者Perer F. Drucker(1909-2005),是大师中的大师。他一边教书,一边咨询,一边写作,教书需要抽象思考和总结,咨询可以获取实践信息并检验理论正确性,写作让思考更系统更有逻辑,所以德鲁克即使没有在企业实战过,却推动管理思想到达前所未有的高度。
管理要想升维,德鲁克经典书籍是必读的。德鲁克著作内容有一定抽象性,阅读起来要有感觉,需要有一定的管理经验。德鲁克著作数量汗牛充栋,全部阅读也比较困难。本次精选德鲁克在不同年代的4本经典著作,分享其思想精髓和读后感。
1、1954年《管理的实践》
本书提出了一个划时代意义的管理概念——目标管理。早期企业以工厂为主,对员工的驱动以监督和恐吓为主,后来越来越多的员工变成知识分子,德鲁克认为应该为员工设置目标、赋予责任,让员工自我驱动和自我管理,这是管理思想的一次飞跃。
1)赋予企业使命:我们的事业是什么(由顾客决定,为谁提供什么价值)、将是什么(顺应未来趋势)、应该是什么(是否应该改变)
2)赋予管理者目标:依靠目标与自我控制,对贡献负责任
3)赋予员工责任:自我设定高绩效标准,激发员工工作动机和参与感

2、1966年《卓有成效的管理者》
本书对于管理者提升基本管理技能,有非常好的指导作用。很多管理者,看起来是在带团队,其实是在被事情调动,陷入到无止境的事务响应中去,却迷失了工作主线,忙碌却没有结果。正确的管理方式是:
1)抓主要矛盾:即要事优先,关注重要的事,特别是重要不紧急的事,提前预测、干预,让事情有序发展。如果只关注重要紧急的事,每天就会陷入救火,本来不紧急的事最终也会变成紧急的事。
2)资源分配:用人所长,每个人都不是完美的,发挥员工的优点而不是缺点,把优势资源放到主要矛盾上,集中资源解决和突破
3)结果导向:通过有效决策确保行动正确,对最终结果负责,有疲劳没有功劳,不能打胜仗的管理者所有动作都是无效的

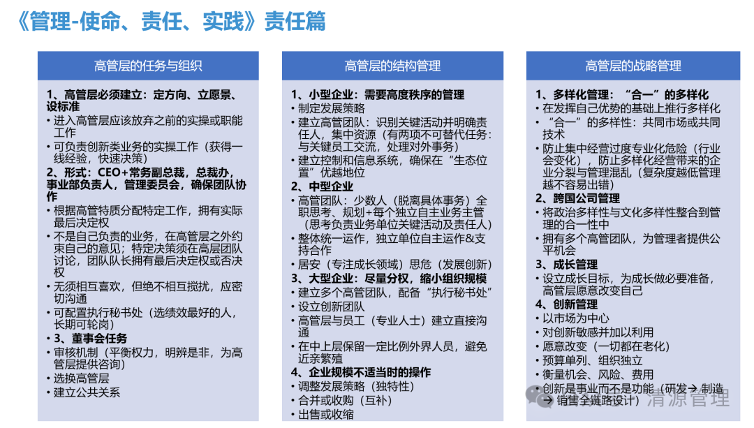
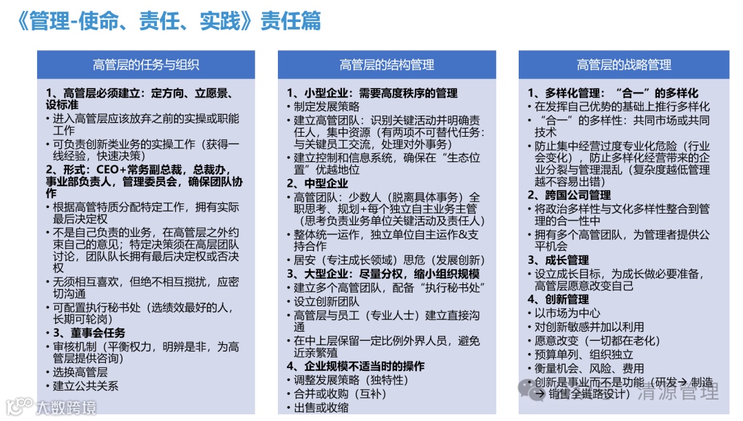
3、1973年《管理:使命、责任、实务》
这本书系统化的介绍了管理学,是德鲁克管理思想的集大成者。这本书实际有3本,内容比较多,阅读需要耐心,读完之后会对管理体系有全新的认知。
1)管理的使命:首要任务当然是达成目标(经济绩效),同时要关注工作(让工作有生产力——作业流程、工具、控制)和员工(让员工有成就感——有反馈和持续学习),最后还要注意社会影响和承担社会责任

2)管理的实践:管理者的独特工作是把资源整合成富有生命活力的有机体,职务包括绩效(职能和贡献)和团队配合(各方面关系和信息),管理者需要的技能包括有效决策、内外沟通、监查控制和分析诊断,管理的组织需要设计(最小构建单元-相互连接关系-结构设计)
a.有效决策:鼓励提出不同观点(没有不同意见不做决策),认真参与讨论(对行动与结果做出承诺,不用决策后“推销”) ,反馈机制检验
b.组织设计:尽可能在最底层进行决策、尽可能牵涉最少关系,集权下(战略和文化、关键资本及人力资源的集中管理)的分治(独立经营单元,将高层从日常经营中解放出来)

3)管理的责任:必须建立高管层(特定任务需要专职高管层),根据高管特质分配特定任务,关注多样化(在发挥自己优势的基础上推行多样化、共同市场或共同技术)、成长性(设立成长目标并做好准备)、创新性(以市场为中心,预算单列组织独立、衡量)

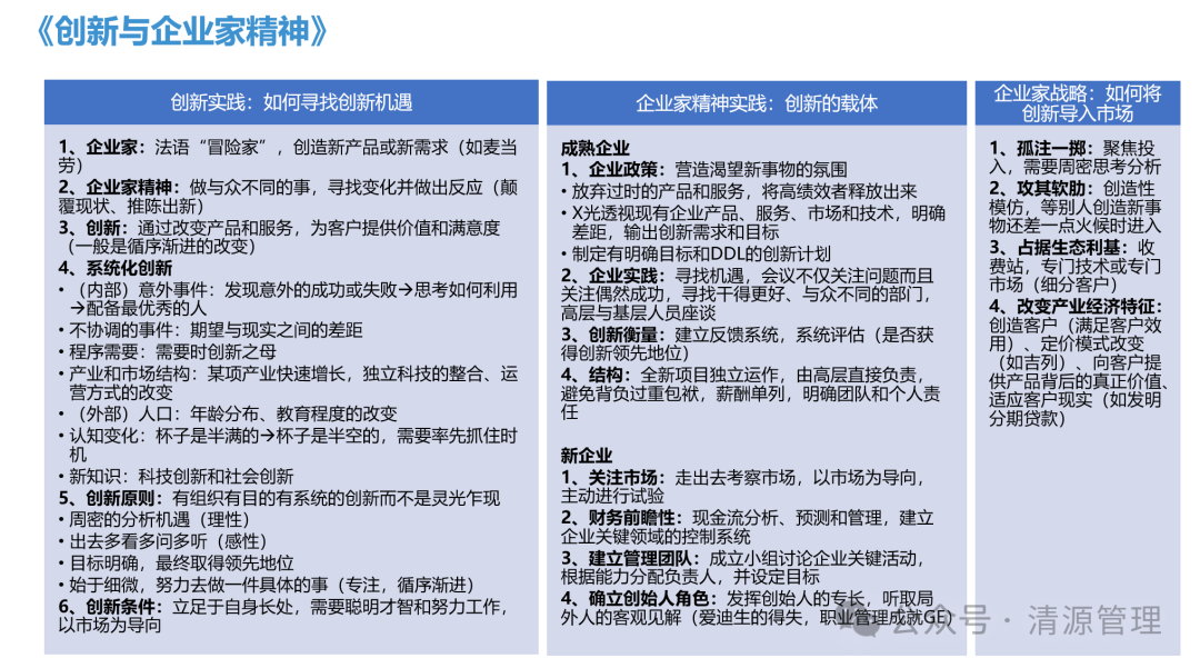
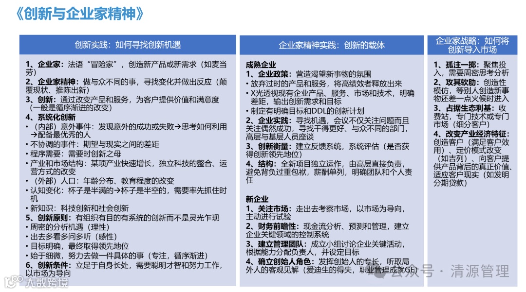
4、1985年《创新与企业家精神》
德鲁克最重要著作之一,全书强调经济已由管理经济向创新经济转变,能创造新产品和新需求的管理者才是企业家。企业家精神就是要做与众不同的事,寻找变化并做出反应(颠覆现状、推陈出新)。
1)创新机遇:内部意外事件、外部需求和技术变化等,循序渐进式的创新
2)创新土壤:制定政策(差距和创新目标)、关注偶然成功、创新衡量,设置单列的创新组织
3)创新应用:集中资源投入、抓机会窗、占据生态位、商业模式创新应用

5、小结
德鲁克出版过30多本书,其中最经典的就是以上4本,如果留意观察,在这些书籍中,德鲁克的管理思想主线是一贯的,比如:
目标管理——通过赋予责任来管理,而不是监督
顾客导向——顾客是企业存在的目的
德鲁克在为通用汽车做咨询时,斯隆这样说道:“我不知道我们要你研究什么,要你写什么,也不知道该得到什么结果,这些都应该是你的任务。我唯一的要求,只是希望你将你认为正确的部分写下来。你不必顾虑我们的反应,也不必怕我们不同意。尤其重要的是,你不必为了使你的建议容易为我们接受而想到折中。在我们公司里,谈到折中,人人都会,不必劳你驾来指出。你当然可以折中,不过你必须告诉我们什么是正确的,我们才能有正确的折中。”有正确的思想作为输入,再根据实际场景灵活应用,这也可以作为我们学习和实践德鲁克管理哲学的参考。

